

7.2 电压比较器
电压比较器是对输入信号进行鉴幅与比较的电路,是组成非正弦波发生电路的基本单元电路,在测量和控制系统中有着相当广泛的应用。本节主要讲述各种电压比较器的特点及电压传输特性,同时阐明电压比较器的组成特点和分析方法。
7.2.1 概述
一、电压比较器的电压传输特性
电压比较器的输出电压 𝑢𝑜uo 与输入电压 𝑢𝑖ui 的函数关系 𝑢𝑜=𝑓(𝑢𝑖)uo=f(ui) 一般用曲线来描述,称为电压传输特性。输入电压 𝑢𝑖ui 是模拟信号,而输出电压 𝑢𝑜uo 只有两种可能的状态,不是高电平 𝑈𝑂𝐻UOH 就是低电平 𝑈𝑂𝐿UOL,用以表示比较的结果。使 𝑢𝑜uo 从 𝑈𝑂𝐻UOH 跃变为 𝑈𝑂𝐿UOL 或者从 𝑈𝑂𝐿UOL 跃变为 𝑈𝑂𝐻UOH 的输入电压称为阈值电压或转折电压,记作 𝑈𝑇UT。
为了正确画出电压传输特性,必须求出以下三个要素:
- 输出电压高电平和低电平的数值 𝑈𝑂𝐻UOH 和 𝑈𝑂𝐿UOL;
- 阈值电压的数值 𝑈𝑇UT;
- 当 𝑢𝑖ui 变化且经过 𝑈𝑇UT 时,𝑢𝑜uo 跃变的方向,即是从 𝑈𝑂𝐻UOH 跃变为 𝑈𝑂𝐿UOL 还是从 𝑈𝑂𝐿UOL 跃变为 𝑈𝑂𝐻UOH。
电压比较器是最简单的模/数转换电路,即从模拟信号转换成一位二值信号的电路。它的输出表明模拟信号是否超出预定范围,因此报警电路是其最基本的应用。
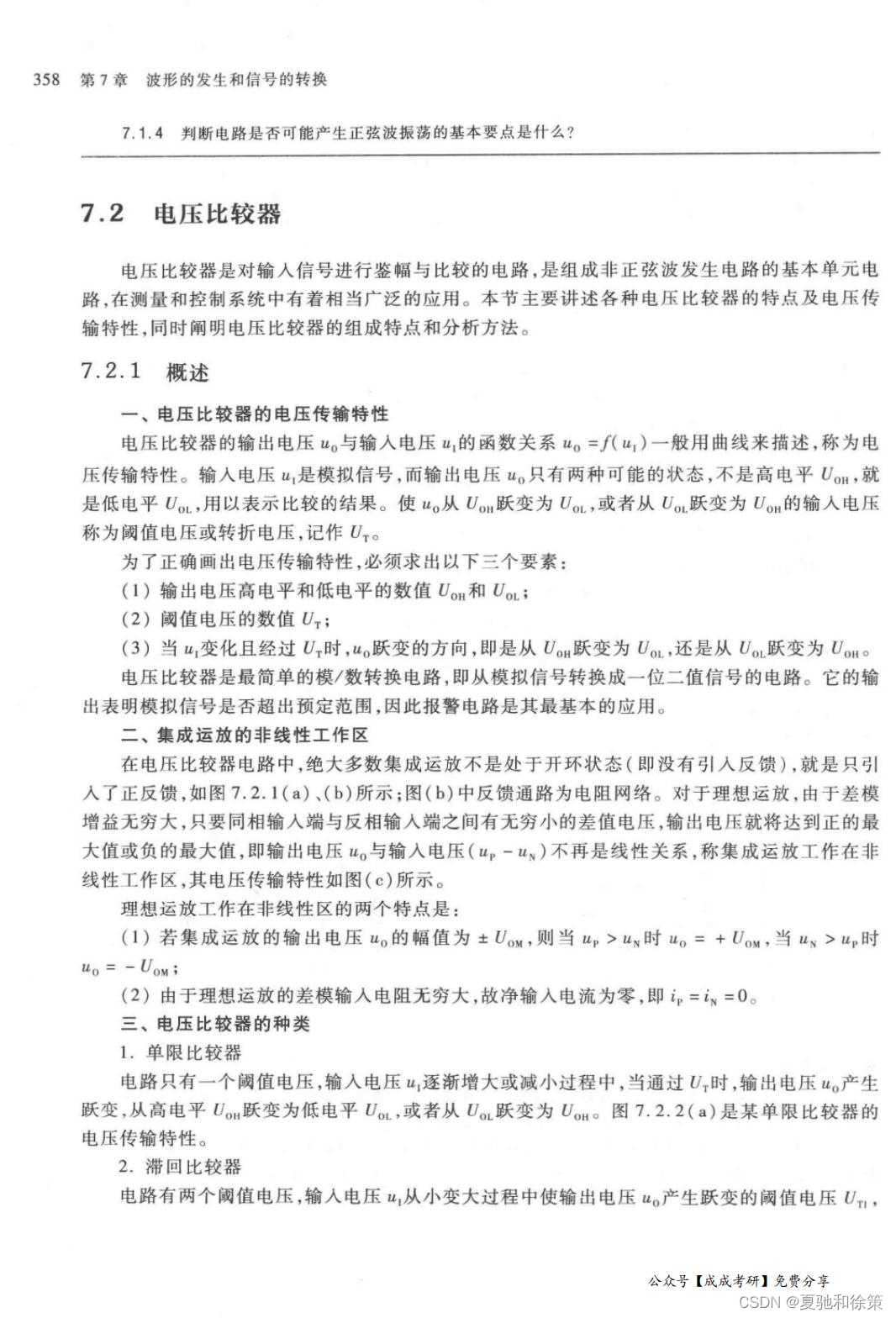
二、集成运放的非线性工作区
在电压比较器电路中,绝大多数集成运放不是处于开环状态(即没有引入反馈),就是只引入了正反馈,如图7.2.1(a)、(b)所示;图(b)中反馈通路为电阻网络。对于理想运放,由于差模增益无穷大,只要同相输入端与反相输入端之间有无穷小的差值电压,输出电压就将达到正的最大值或负的最大值,即输出电压 𝑢𝑜uo 与输入电压 (𝑢+−𝑢−u+−u−) 不再是线性关系,称集成运放工作在非线性工作区,其电压传输特性如图(c)所示。
理想运放工作在非线性区的两个特点是:
- 若集成运放的输出电压 𝑢𝑜uo 的幅值为 ±𝑈𝑜𝑚Uom,则当 𝑢+>𝑢−u+>u− 时 𝑢𝑜=+𝑈𝑜𝑚uo=+Uom,当 𝑢−>𝑢+u−>u+ 时 𝑢𝑜=−𝑈𝑜𝑚uo=−Uom;
- 由于理想运放的差模输入电阻无穷大,故净输入电流为零,即 𝑖+=𝑖−=0i+=i−=0。
图7.2.1 集成运放工作在非线性区的电路特点及其电压传输特性
(a) 集成运放的开环状态 (b) 集成运放引入正反馈 (c) 集成运放的电压传输特性
三、电压比较器的种类
1. 单限比较器
电路只有一个阈值电压,输入电压 𝑢𝑖ui 逐渐增大或减小过程中,当通过 𝑈𝑇UT 时,输出电压 𝑢𝑜uo 产生跃变,从高电平 𝑈𝑂𝐻UOH 跃变为低电平 𝑈𝑂𝐿UOL,或者从 𝑈𝑂𝐿UOL 跃变为 𝑈𝑂𝐻UOH。图7.2.2(a) 是某单限比较器的电压传输特性。
2. 滞回比较器
电路有两个阈值电压,输入电压 𝑢𝑖ui 从小变大过程中使输出电压 𝑢𝑜uo 产生跃变的阈值电压 𝑈𝑇1UT1,不等于从大变小过程中使输出电压 𝑢𝑜uo 产生跃变的阈值电压 𝑈𝑇2UT2,电路具有滞回特性。它与单限比较器的相同之处在于:当输入电压向单一方向变化时,输出电压只跃变一次。图7.2.2(b) 是某滞回比较器的电压传输特性。
3. 窗口比较器
电路有两个阈值电压,输入电压 𝑢𝑖ui 从小变大或从大变小过程中使输出电压 𝑢𝑜uo 产生两次跃变。例如,某窗口比较器的两个阈值电压 𝑈𝑇1UT1 小于 𝑈𝑇2UT2,且均大于零;输入电压 𝑢𝑖ui 从零开始增大,当经过 𝑈𝑇1UT1 时,𝑢𝑜uo 从高电平 𝑈𝑂𝐻UOH 跃变为低电平 𝑈𝑂𝐿UOL;𝑢𝑖ui 继续增大,当经过 𝑈𝑇2UT2 时,𝑢𝑜uo 又从 𝑈𝑂𝐿UOL 跃变为 𝑈𝑂𝐻UOH。电压传输特性如图7.2.2(c) 所示,中间如开了个窗口,故此得名。窗口比较器与前两种比较器的区别在于:输入电压向单一方向变化过程中,输出电压跃变两次。
图7.2.2 电压比较器电压传输特性举例
(a) 单限比较器 (b) 滞回比较器 (c) 窗口比较器
上述为常见的三种电压比较器,在实际应用中还有其它种类,如三态电压比较器。
7.2.2 单限比较器
一、过零比较器
过零比较器,顾名思义,其阈值电压 𝑈𝑇=0𝑉UT=0V。电路如图7.2.3(a)所示,集成运放工作在开环状态,其输出电压为 +𝑈𝑜𝑚+Uom 或 −𝑈𝑜𝑚−Uom。当输入电压 𝑢𝑖<0ui<0 V 时, 𝑢𝑜=+𝑈𝑜𝑚uo=+Uom;当 𝑢𝑖>0ui>0 V 时, 𝑢𝑜=−𝑈𝑜𝑚uo=−Uom。因此,电压传输特性如图(b)所示。若想获得 𝑢𝑜uo 跃变方向相反的电压传输特性,则应在图(a)所示电路中将反相输入端接地,而在同相输入端接输入电压。
图7.2.3 过零比较器及其电压传输特性
(a) 电路
+Ucc
|
|
----
| |
-| |
| |
| |----> Uo
| |
| |
----
|
|
-Ucc
(b) 电压传输特性
+Uom
|
| _
| _| |
| _| |
| _| |
| _| |
|_ |______________________
为了限制集成运放的差模输入电压,保护其输入级,可加二极管限幅电路,如图7.2.4所示。
图7.2.4 电压比较器输入级的保护电路
+Ucc
|
D1
----
| |
-| |
| |
| |----> Uo
| |
| |
----
D2
|
-Ucc
在实用电路中为了满足负载的需要,常在集成运放的输出端加稳压管限幅电路,从而获得合适的 𝑈𝑜𝑙Uol 和 𝑈𝑜𝑚Uom,如图7.2.5(a)所示。图中 𝑅R 为限流电阻,两只稳压管的稳定电压均应小于集成运放的最大输出电压 𝑈𝑜𝑚Uom。设稳压管 𝐷1D1 的稳定电压为 𝑈𝑍UZ,𝐷2D2 的稳定电压为 𝑈𝑍UZ;𝐷1D1 和 𝐷2D2 的正向导通电压均为 𝑈𝐹UF。
图7.2.5 电压比较器的输出限幅电路
(a) 两只稳压管稳压值不同
+Ucc
|
R
----
| |
-| |
| |
| |----> Uo
| |
| |
----
|
-Ucc
(b) 两只稳压管的稳压值相同
+Ucc
|
R
----
| |
-| |
| |
| |----> Uo
| |
| |
----
|
-Ucc
限幅电路的稳压管还可跨接在集成运放的输出端和反相输入端之间,如图7.2.6所示。假设稳压管截止,则集成运放必然工作在开环状态,输出电压不是 +𝑈𝑜𝑚+Uom,就是 −𝑈𝑜𝑚−Uom;这样,必将导致稳压管击穿而工作在稳压状态,𝐷1D1 构成负反馈通路,使反相输入端为“虚地”,限流电阻上的电流 𝑖i 等于稳压管的电流 𝑖𝑍iZ,输出电压 𝑈𝑜=±𝑈𝑍Uo=±UZ。可见,虽然图示电路中引入了负反馈,但它仍具有电压比较器的基本特征。
图7.2.6 将稳压管接在反馈通路中
+Ucc
|
R
----
| |
-| |
| |
| |----> Uo
| |
| |
----
|
-Ucc
图7.2.6所示电路具有如下两个优点:
- 由于集成运放的净输入电压和净输入电流均近似为零,从而保护了输入级;
- 由于集成运放并没有工作到非线性区,因而在输入电压过零时,其内部的晶体管不需要从截止区逐渐进入饱和区,或从饱和区逐渐进入截止区,所以提高了输出电压的变化速度。
应当指出,在图7.2.5和图7.2.6中,需根据稳压管的稳定电流和最大稳定电流选取限流电阻 𝑅R 的阻值,使稳压管既工作在稳压状态又不至于因电流过大而损坏。
二、一般单限比较器
图7.2.7(a)所示为一般单限比较器, 𝑈𝑟𝑒𝑓Uref 为外加参考电压。根据叠加原理,集成运放反相输入端的电位为:
𝑢−=𝑅2𝑅1+𝑅2𝑢𝑟𝑒𝑓u−=R1+R2R2uref
令 𝑢+=𝑢−u+=u−,则求出阈值电压为:
𝑈𝑇=𝑅2𝑅1+𝑅2𝑈𝑟𝑒𝑓UT=R1+R2R2Uref
图7.2.7 一般单限比较器及其电压传输特性
(a) 电路
+Ucc
|
R1
----
| |
-| |
| |
| |----> Uo
| |
| |
----
R2
|
-Ucc
(b) 电压传输特性
+Uom
|
| _
| _| |
| _| |
| _| |
| _| |
|_ |______________________
当 𝑢𝑖<𝑈𝑇ui<UT 时,𝑢+<𝑢−u+<u−,所以 𝑢𝑜=+𝑈𝑜𝑚uo=+Uom;当 𝑢𝑖>𝑈𝑇ui>UT 时,𝑢+>𝑢−u+>u−,所以 𝑢𝑜=−𝑈𝑜𝑚uo=−Uom。若 𝑈𝑟𝑒𝑓>0Uref>0,则图7.2.7(a)所示电路的电压传输特性如图7.2.7(b)所示。
根据式(7.2.1)可知,只要改变参考电压的大小和极性以及电阻 𝑅1R1 和 𝑅2R2 的阻值,就可以改变阈值电压的大小和极性。若要改变 𝑢𝑖ui 过 𝑈𝑇UT 时 𝑢𝑜uo 的跃变方向,则应将集成运放的同相输入端和反相输入端所接外电路互换。
综上所述,分析电压传输特性三个要素的方法是:
- 通过研究集成运放输出端所接的限幅电路来确定电压比较器的输出低电平 𝑈𝑂𝐿UOL 和输出高电平 𝑈𝑂𝐻UOH;
- 分别求出集成运放同相输入端 𝑢+u+ 和反相输入端电位 𝑢−u− 的表达式,令 𝑢+=𝑢−u+=u−,解得的输入电压就是阈值电压 𝑈𝑇UT;
- 𝑢𝑜uo 在 𝑢𝑖ui 过 𝑈𝑇UT 时的跃变方向决定于 𝑢𝑖ui 作用于集成运放的哪个输入端。当 𝑢𝑖ui 从反相输入端(或通过电阻)输入时,𝑢𝑖<𝑈𝑇ui<UT,𝑢𝑜=𝑈𝑂𝐻uo=UOH;𝑢𝑖>𝑈𝑇ui>UT,𝑢𝑜=𝑈𝑂𝐿uo=UOL。当 𝑢𝑖ui 从同相输入端(或通过电阻)输入时,𝑢𝑖<𝑈𝑇ui<UT,𝑢𝑜=𝑈𝑂𝐿uo=UOL;𝑢𝑖>𝑈𝑇ui>UT,𝑢𝑜=𝑈𝑂𝐻uo=UOH。
例 7.2.1
在图7.2.6所示电路中,稳压管的稳定电压 𝑈𝑍=±6UZ=±6 V;在图7.2.7(a) 所示电路中,𝑅1=𝑅2=5R1=R2=5 kΩ,基准电压 𝑈𝑟𝑒𝑓=2Uref=2 V,稳压管的稳定电压 𝑈𝑍=±5UZ=±5 V;它们的输入电压均为图7.2.8(a) 所示的三角波。试分别画出两电路输出电压的波形。
(a) 输入电压波形
/\ /\ /\
/ \ / \ / \
/ \ / \ / \
/ \ / \ / \
解:根据图7.2.6所示电路可知,当 𝑢𝑖<0ui<0 V 时, 𝑢𝑜=+𝑈𝑍=+6uo=+UZ=+6 V;当 𝑢𝑖>0ui>0 V,𝑢𝑜=−𝑈𝑍=−6uo=−UZ=−6 V;所以画出其输出电压 𝑢𝑜1uo1 的波形如图7.2.8(b) 所示。
(b) 过零比较器输出电压波形
+6V +6V +6V
| | |
| | |
|_________|_________|_________
| | |
-6V -6V -6V
根据式(7.2.1)
𝑈𝑇=−𝑅2𝑅1+𝑅2×2=−12×2=−2VUT=−R1+R2R2×2=−21×2=−2V
因此,当 𝑢𝑖<−2ui<−2 V 时, 𝑢𝑜2=+𝑈𝑍=+5uo2=+UZ=+5 V;当 𝑢𝑖>−2ui>−2 V,𝑢𝑜2=−𝑈𝑍=−5uo2=−UZ=−5 V;所以画出其输出电压 𝑢𝑜2uo2 的波形如图7.2.8(c) 所示。
(c) 单限比较器输出电压波形
+5V +5V +5V
| | |
| | |
|_________|_________|_________
| | |
-5V -5V -5V
可见,利用电压比较器可以实现波形变换。

7.2.3 滞回比较器
在单限比较器中,输入电压在阈值电压附近的任何微小变化都将引起输出电压的跃变,不管这种微小变化是来源于输入信号还是外部干扰。因此,虽然单限比较器很灵敏,但是抗干扰能力差。滞回比较器具有滞回特性,即具有惯性,因而也就具有一定的抗干扰能力。从反相输入端输入的滞回比较器电路如图7.2.9(a)所示,滞回比较器电路中引入了正反馈。
图7.2.9 滞回比较器及其电压传输特性
(a) 电路
+Ucc
|
R1
----
| |
-| |
| |
| |----> Uo
| |
| |
----
R2
|
-Ucc
(b) 电压传输特性
+Uom
|
| _
| _| |
| _| |
| _| |
| _| |
|_ |______________________
从集成运放输出端的限幅电路可以看出,𝑢𝑜=±𝑈𝑍uo=±UZ。集成运放反相输入端电位 𝑢−u− 由同相输入端电位 𝑢+u+ 决定:
𝑢+=𝑅2𝑅1+𝑅2𝑈𝑍u+=R1+R2R2UZ
令 𝑢+=𝑢−u+=u−,求出的 𝑢𝑖ui 就是阈值电压,因此得出:
𝑈𝑇=±𝑅2𝑅1+𝑅2𝑈𝑍UT=±R1+R2R2UZ
电压传输特性分析
输出电压在输入电压 𝑢𝑖ui 等于阈值电压时是如何变化的呢?假设 𝑢𝑖<−𝑈𝑇ui<−UT,那么 𝑢−u− 一定小于 𝑢+u+,因而 𝑢𝑜=+𝑈𝑍uo=+UZ,所以 𝑢+=+𝑈𝑇u+=+UT。只有当输入电压 𝑢𝑖ui 增大到 +𝑈𝑇+UT,再增大一个无穷小量时,输出电压 𝑢𝑜uo 才会从 +𝑈𝑍+UZ 跃变为 −𝑈𝑍−UZ。同理,假设 𝑢𝑖>+𝑈𝑇ui>+UT,那么 𝑢−u− 一定大于 𝑢+u+,因而 𝑢𝑜=−𝑈𝑍uo=−UZ,所以 𝑢+=−𝑈𝑇u+=−UT。只有当输入电压 𝑢𝑖ui 减小到 −𝑈𝑇−UT,再减小一个无穷小量时,输出电压 𝑢𝑜uo 才会从 −𝑈𝑍−UZ 跃变为 +𝑈𝑍+UZ。可见,𝑢𝑜uo 从 +𝑈𝑍+UZ 跃变为 −𝑈𝑍−UZ 和 𝑢𝑜uo 从 −𝑈𝑍−UZ 跃变为 +𝑈𝑍+UZ 的阈值电压是不同的,电压传输特性如图7.2.9(b)所示。
从电压传输特性曲线上可以看出,当 −𝑈𝑇<𝑢𝑖<+𝑈𝑇−UT<ui<+UT 时,𝑢𝑜uo 可能是 +𝑈𝑍+UZ,也可能是 −𝑈𝑍−UZ。如果 𝑢𝑖ui 是从小于 −𝑈𝑇−UT 的值逐渐增大到 −𝑈𝑇<𝑢𝑖<+𝑈𝑇−UT<ui<+UT,那么 𝑢𝑜uo 应为 +𝑈𝑍+UZ;如果 𝑢𝑖ui 是从大于 +𝑈𝑇+UT 的值逐渐减小到 −𝑈𝑇<𝑢𝑖<+𝑈𝑇−UT<ui<+UT,那么 𝑢𝑜uo 应为 −𝑈𝑍−UZ;曲线具有方向性,如图7.2.9(b) 中所标注;说明在 −𝑈𝑇<𝑢𝑖<+𝑈𝑇−UT<ui<+UT 范围内,𝑢𝑖ui 的变化不影响 𝑢𝑜uo,电路具有抗干扰能力。两个阈值电压差值的绝对值称为回差电压 Δ𝑈ΔU,Δ𝑈ΔU 愈大,抗干扰能力愈强,但灵敏度愈差,需视应用场合合理设定。
实际上,由于集成运放的开环差模增益不是无穷大,只有当它的差模输入电压足够大时,输出电压 𝑢𝑜uo 才为 ±𝑈𝑍±UZ。在 𝑢𝑜uo 从 +𝑈𝑍+UZ 变为 −𝑈𝑍−UZ 或从 −𝑈𝑍−UZ 变为 +𝑈𝑍+UZ 的过程中,随着 𝑢𝑖ui 的变化,将经过线性区,并需要一定的时间。滞回比较器中引入了正反馈,加快了 𝑢𝑜uo 的转换速度。例如,当 𝑢𝑜=+𝑈𝑍uo=+UZ、 𝑢+=+𝑈𝑇u+=+UT 时,只要 𝑢𝑖ui 略大于 +𝑈𝑇+UT 足以引起 𝑢𝑜uo 的下降,就会产生如下的正反馈过程:
𝑢𝑜↓→𝑢+↓→𝑢𝑜↓→𝑢+↓→⋯uo↓→u+↓→uo↓→u+↓→⋯
即 𝑢𝑜uo 的下降导致 𝑢+u+ 下降,而 𝑢+u+ 的下降又使得 𝑢𝑜uo 进一步下降,反馈的结果使 𝑢𝑜uo 迅速变为 −𝑈𝑍−UZ,从而获得较为理想的电压传输特性。
为使滞回比较器的电压传输特性曲线向左或向右平移,需将两个阈值电压叠加相同的正电压或负电压。把电阻 𝑅1R1 的接地端接参考电压 𝑈𝑟𝑒𝑓Uref,可达到此目的,如图7.2.10(a) 所示。图中同相输入端的电位为:
𝑢+=𝑅2𝑅1+𝑅2(𝑈𝑟𝑒𝑓+𝑢𝑜)u+=R1+R2R2(Uref+uo)
图7.2.10 加了参考电压的滞回比较器
(a) 电路
+Ucc
|
R1
----
| |
-| |
| |
| |----> Uo
| |
| |
----
R2
|
-Ucc
(b) 电压传输特性
+Uom
|
| _
| _| |
| _| |
| _| |
| _| |
|_ |______________________
令 𝑢−=𝑢+u−=u+,求出的 𝑢𝑖ui 就是阈值电压,因此得出:
𝑈𝑇=±𝑅2𝑅1+𝑅2𝑈𝑍+𝑈𝑟𝑒𝑓UT=±R1+R2R2UZ+Uref
两式中第一项是曲线在横轴左移或右移的距离,当 𝑈𝑟𝑒𝑓>0Uref>0 V 时,图7.2.10(a) 所示电路的电压传输特性如图7.2.10(b) 所示,改变 𝑈𝑟𝑒𝑓Uref 的极性即可改变曲线平移的方向。
为使电压传输特性曲线上、下平移,则应改变稳压管的稳定电压。
例7.2.2
现测得某电路输入电压 𝑢𝑖ui 和输出电压 𝑢𝑜uo 的波形如图7.2.11(a) 和 (b) 所示。
- 判断该电路是哪种电压比较器,并求解电压传输特性;
- 若要使 𝑈𝑇1=2UT1=2 V、 𝑈𝑇2=−4UT2=−4 V,则应在电路中采取什么措施?
图7.2.11 例7.2.2 波形图
(a) 输入电压波形
/\ /\ /\
/ \ / \ / \
/ \ / \ / \
/ \ / \ / \
(b) 输出电压波形
+9V +9V +9V
| | |
| | |
|_________|_________|_________
| | |
-9V -9V -9V
(c) 电压传输特性
+9V
|
| _
| _| |
| _| |
| _| |
| _| |
|_ |______________________
解:
-
从图7.2.11(b) 所示 𝑢𝑜uo 的波形可知,输出高、低电平分别为 ±𝑈𝑍=±9±UZ=±9 V;从 𝑢𝑜uo 与 𝑢𝑖ui 的波形关系可知,阈值电压 ±𝑈𝑇=±3±UT=±3 V;因为当 𝑢𝑖<−3ui<−3 V 时 𝑢𝑜=𝑈𝑂𝐻uo=UOH,当 𝑢𝑖>+3ui>+3 V 时 𝑢𝑜=𝑈𝑂𝐿uo=UOL,说明输入信号从反相输入端输入;因为当 −3−3 V < 𝑢𝑖ui < +3 V 时 𝑢𝑖ui 变化 𝑢𝑜uo 保持不变,说明电路有滞回特性;故该电路是从反相输入端输入的滞回比较器,如图7.2.9(a) 所示。根据上述分析,其电压传输特性如图7.2.11(c) 所示。
-
将 𝑈𝑇1=2UT1=2 V、 𝑈𝑇2=−4UT2=−4 V 与原阈值电压 𝑈𝑇1=3UT1=3 V、 𝑈𝑇2=−3UT2=−3 V 相比可知,它们均在原数值上减1 V,说明电压传输特性向左平移1 V,故电路如图7.2.10(a) 所示,且 𝑈𝑟𝑒𝑓<0Uref<0。
根据式(7.2.3),𝑈𝑟𝑒𝑓Uref 数值应满足:
𝑈𝑟𝑒𝑓=−1Uref=−1
𝑈𝑇=±𝑅2𝑅1+𝑅2𝑈𝑍+𝑈𝑟𝑒𝑓UT=±R1+R2R2UZ+Uref
将 𝑈𝑇1=3UT1=3 V、 𝑈𝑇2=9UT2=9 V 代入,可得原电路的阈值电压表达式为:
𝑅2𝑅1+𝑅2=13R1+R2R2=31
解得 𝑅2=2𝑅1R2=2R1,代入式 (7.2.4) 解得 𝑈𝑟𝑒𝑓=−1.5Uref=−1.5 V。
例7.2.3
设计一个电压比较器,使其电压传输特性如图7.2.12(a) 所示,除稳压管的限流电阻外,要求所用电阻的阻值在20~100 kΩ之间。
图7.2.12 例7.2.3 图
(a) 电压传输特性
+6V
|
| _
| _| |
| _| |
| _| |
| _| |
|_ |______________________
(b) 所设计电路
+Ucc
|
R1
----
| |
-| |
| |
| |----> Uo
| |
| |
----
R2
|
-Ucc
解:根据电压传输特性可知,输入电压作用于同相输入端,而且 𝑢𝑜=±𝑈𝑍=±6uo=±UZ=±6 V, 𝑈𝑇1=−𝑈𝑇2=3UT1=−UT2=3 V,电路没有外加基准电压,故电路如图7.2.12(b) 所示。求解阈值电压的表达式:
𝑈𝑇=±𝑅2𝑅1+𝑅2𝑈𝑍=±12×6V=±3VUT=±R1+R2R2UZ=±21×6V=±3V
解得 𝑅2=2𝑅1R2=2R1。
若取 𝑅1R1 为 25 kΩ,则 𝑅2R2 应取为 50 kΩ;若取 𝑅1R1 为 50 kΩ,则 𝑅2R2 应取为 100 kΩ。

7.2.4 窗口比较器
图7.2.13(a)所示为一种窗口比较器,外加参考电压 𝑈𝑟𝑒𝑓Uref > 0,电阻 𝑅1R1、𝑅2R2 和稳压管 𝐷2D2 构成限幅电路。
图7.2.13 窗口比较器及其电压传输特性
(a) 电路
+Vcc
|
R1
|
|\
| \
| \ A1
| /
| /
|/
|
|---------+-------+
| | |
R2 D1 D2
| | |
+---------+-------+
|
+|
|\
| \
| \ A2
| /
| /
|/
|
GND
(b) 电压传输特性
+Uoh
| ______________
| |
| |
0|________________|
| |
|________________|
-Uol
电路分析
当输入电压 𝑢𝑖ui 大于 𝑈𝑇𝐻UTH 时,必然大于 𝑈𝑇𝐿UTL,所以集成运放 𝐴1A1 的输出 𝑢𝑜1=+𝑈𝑜𝑚uo1=+Uom,𝐴2A2 的输出 𝑢𝑜2=−𝑈𝑜𝑚uo2=−Uom。这使得二极管 𝐷1D1 导通,𝐷2D2 截止,电流通路如图中实线所标注,稳压管 𝐷2D2 工作在稳压状态,输出电压 𝑢𝑜=+𝑈𝑍uo=+UZ。
当 𝑢𝑖ui 小于 𝑈𝑇𝐿UTL 时,必然小于 𝑈𝑇𝐻UTH,所以 𝐴1A1 的输出 𝑢𝑜1=−𝑈𝑜𝑚uo1=−Uom,𝐴2A2 的输出 𝑢𝑜2=+𝑈𝑜𝑚uo2=+Uom。因此 𝐷2D2 导通,𝐷1D1 截止,电流通路如图中虚线所标注,𝐷2D2 工作在稳压状态,𝑢𝑜uo 仍为 +𝑈𝑍+UZ。
当 𝑈𝑇𝐿<𝑢𝑖<𝑈𝑇𝐻UTL<ui<UTH 时,𝑢𝑜1=𝑢𝑜2=−𝑈𝑜𝑚uo1=uo2=−Uom,所以 𝐷1D1 和 𝐷2D2 均截止,稳压管截止,𝑢𝑜=0uo=0 V。
阈值电压
𝑈𝑇𝐿UTL 和 𝑈𝑇𝐻UTH 分别为比较器的两个阈值电压,设 𝑈𝑇𝐿UTL 和 𝑈𝑇𝐻UTH 均大于零,则图7.2.13(a) 所示电路的电压传输特性如图(b) 所示。
结论
通过以上三种电压比较器的分析,可得出如下结论:
- 电压比较器电路的显著特征是集成运放多工作在非线性区,可据此识别电路;其输出电压只有高电平和低电平两种可能的情况。
- 通常用电压传输特性来描述输出电压与输入电压的函数关系。
- 电压传输特性的三个要素是输出电压的高、低电平,阈值电压和输出电压的跃变方向。输出电压的高、低电平决定于限幅电路;令 𝑢+=𝑢−u+=u− 所求出的 𝑢𝑖ui 就是阈值电压;𝑢𝑖ui 等于阈值电压时输出电压的跃变方向决定于输入电压作用于同相输入端还是反相输入端。

7.2.5 集成电压比较器
一、集成电压比较器的主要特点和分类
电压比较器可将模拟信号转换成二值信号,即只有高电平和低电平两种状态的离散信号。因此,可用电压比较器作为模拟电路和数字电路的接口电路。集成电压比较器虽然比集成运放的开环增益低,失调电压大,共模抑制比小;但其响应速度快,传输延迟时间短,而且一般不需要外加限幅电路就可直接驱动TTL、CMOS和ECL等集成数字电路;有些芯片带负载能力很强,还可直接驱动继电器和指示灯。
按一个器件上所含有电压比较器的个数,可分为单、双和四电压比较器;按功能,可分为通用型、高速型、低功耗型、低电压型和高精度型电压比较器;按输出方式,可分为普通输出、集电极(或漏极)开路输出或互补输出三种情况。集电极(或漏极)开路输出电路必须在输出端接一个电阻至电源才能正常工作,常称该电阻为上拉电阻。互补输出电路有两个输出端,若一个为高电平,则另一个必为低电平。
此外,还有的集成电压比较器带有选通端,用来控制电路是处于工作状态,还是处于禁止状态。所谓工作状态,是指电路按电压传输特性工作;所谓禁止状态,是指电路不再按电压传输特性工作,从输出端看进去相当于开路,即处于高阻状态。
二、集成电压比较器的基本接法
1. 通用型集成电压比较器 AD790
图7.2.14(a)所示为双列直插式AD790单集成电压比较器的引脚图(顶视图),与集成运放相同,它有同相和反相两个输入端,分别是引脚2和3;正、负两个外接电源±Vcc,分别为引脚1和4;当单电源供电时,-Vcc应接地。此外,引脚8接逻辑电源,其值决定于负载所需的高电平。为了驱动TTL电路,应接+5 V,此时比较器输出高电平为4.3 V。引脚5为锁存控制端,当它为低电平时,锁存输出信号。
图7.2.14 AD790及其基本接法
(a) 引脚图
+12V
Q+5V
正电源
1
同相输入
2
反相输入
3
负电源
4
AD790
8
逻辑电源
7
输出
6
地
5
锁存控制
(b) 单电源供电
0.1 μF
|
Q+12V
|
|
|---- R1 ----|
| |
| |
AD790 |
| |
|---- R2 ----|
0.1 μF
(c) ±5 V双电源供电,且正电源与逻辑电源相等
0.1 μF
|
Q+5V
|
|
|---- R1 ----|
| |
| |
AD790 |
| |
|---- R2 ----|
0.1 μF
(d) ±15 V双电源供电,逻辑电源为5 V
0.1 μF
|
Q+15V
|
|
|---- R1 ----|
| |
| |
AD790 |
| |
|---- R2 ----|
0.1 μF
图7.2.14(b)、(c)、(d)所示为AD790外接电源的基本接法。图中电容均为去耦电容,用于滤去比较器输出产生变化时电源电压的波动,这种做法也常见于其它电子电路。图(b)所示电路中的5100是输出高电平时的上拉电阻。
用AD790替换前面所讲各种比较器电路中的集成运放,就可组成单限比较器、滞回比较器和窗口比较器。
2. 集电极开路集成电压比较器 LM119
图7.2.15所示为金属封装的双集成电压比较器LM119的引脚图(顶视图),可双电源供电,也可单电源供电。
图7.2.15 LM119的引脚图
正电源
输出1
⑨
反相输入2
地1
同相输入2
同相输入1
地2
反相输入
1
输出2
负电源
LM119为集电极开路输出,两个比较器的输出可直接并联,共用外接电阻,实现“线与”,如图7.2.16(a)所示。所谓“线与”,是指只有在比较器I和Ⅱ的输出均应为高电平时,𝑢𝑜uo 才为高电平,否则 𝑢𝑜uo 就为低电平的逻辑关系。对于一般输出方式的集成电压比较器或集成运放,两个电路的输出端不得并联使用;否则,当两个电路输出电压产生冲突时,会因输出回路电流过大而造成器件损坏。分析图7.2.16(a)所示电路,可以得出其电压传输特性如图7.2.16(b)所示,因此,电路为窗口比较器。
图7.2.16 由LM119构成的窗口比较器及其电压传输特性
(a) 电路的接法
0
|
10
|
+----+
| |
| |
LM119 LM119
| |
| |
500Ω
|
Vcc
(b) 电压传输特性
+Uoh
| ______________
| |
| |
0|________________|
| |
|________________|
-Uol






2198

被折叠的 条评论
为什么被折叠?



