


3.3 运算符和表达式
在C语言编程中,运算符扮演着至关重要的角色,它们用于构建表达式,以执行数据的操作和处理。C语言提供了一个广泛的运算符集,这些运算符涵盖了从基本的数学计算到更复杂的内存和逻辑操作。
C语言的运算符类别
1. 算术运算符
包括加(+), 减(-), 乘(*), 除(/), 模(%), 增加(++), 和减少(--)。这些运算符用于执行基本的数学运算。
2. 关系运算符
涉及比较两个值之间的关系:大于(>), 小于(<), 等于(==), 不等于(!=), 大于或等于(>=), 和小于或等于(<=)。
3. 逻辑运算符
用于布尔逻辑运算:逻辑非(!), 逻辑与(&&), 和逻辑或(||)。
4. 位运算符
直接对整数类型的位进行操作:位左移(<<), 位右移(>>), 按位取反(~), 按位与(&), 按位或(|), 和按位异或(^)。
5. 赋值运算符
基本赋值(=)以及组合赋值运算符如加等(+=), 减等(-=), 乘等(*=), 除等(/=), 模等(%=), 左移等(<<=), 右移等(>>=), 按位与等(&=), 按位或等(|=), 和按位异或等(^=)。
6. 条件运算符
也称为三元运算符(?:),用于在两个表达式中选择一个基于条件的表达式。
7. 逗号运算符
用逗号(,)来分隔多个表达式,并返回最后一个表达式的结果。
8. 指针运算符
取址(&)和解引用(*)运算符,用于直接地址和间接地址操作。
9. 求字节数运算符
sizeof运算符用来确定特定数据类型或变量在内存中占用的字节数。
10. 强制类型转换运算符
允许将一个变量从一种类型转换为另一种指定的类型,语法为(类型)变量。
11. 成员访问运算符
.用于访问结构体或联合体的成员,->用于通过指针访问结构体或联合体的成员。
12. 下标运算符
[]用于访问数组中的元素。
13. 其他运算符
包括函数调用(())等。
算术运算符和赋值运算符的介绍
在本章中,我们首先介绍算术运算符和赋值运算符,它们是编写C程序时最基本且最频繁使用的运算符。算术运算符用于执行传统的数学运算,而赋值运算符用于将表达式的值分配给变量。正确使用这些运算符对于实现程序的功能至关重要。
其他运算符的详细介绍和使用示例将在后续章节中提供。理解并掌握这些运算符的使用是编写有效、高效且可读性强的C程序的关键。

3.3.2 基本的算术运算符
在C语言中,算术运算符用于执行基本的数学运算。这些运算符是编程中最常用的工具之一,可以应用于整数和浮点数等算术类型。下面详细介绍了常用的算术运算符及其用法。
表3.5 常用的算术运算符
1. 正号和负号运算符
- + (正号运算符): 作为单目运算符时,表示操作数的正值。
- 示例:
+a - 结果: 返回
a的值。
- 示例:
- - (负号运算符): 作为单目运算符时,用来取操作数的算术负值。
- 示例:
-a - 结果: 返回
a的算术负值。
- 示例:
2. 加法和减法运算符
- + (加法运算符): 用于两个数的加法。
- 示例:
a + b - 结果: 返回
a和b的和。
- 示例:
- - (减法运算符): 用于两个数的减法。
- 示例:
a - b - 结果: 返回
a和b的差。
- 示例:
3. 乘法和除法运算符
- * (乘法运算符): 用于两个数的乘法。
- 示例:
a * b - 结果: 返回
a和b的乘积。
- 示例:
- / (除法运算符): 用于两个数的除法。
- 示例:
a / b - 结果: 如果
a和b都是整数,结果为整数商(向零取整)。如果其中一个是浮点数,结果为浮点数。 - 注意: 当
b为0时,结果未定义,并可能导致运行时错误。
- 示例:
4. 求余运算符
- % (求余运算符): 用于计算两个整数除法的余数。
- 示例:
a % b - 结果: 返回
a除以b的余数。 - 注意: 该运算符只适用于整数。
- 示例:
特别说明
- 在C语言中,由于键盘的限制,乘法和除法运算符分别用
*和/表示。 - 整数除法的结果取决于系统的行为;大多数现代编译器采用“向零取整”的策略。
- 求余运算符
%只能用于整数,尝试用于浮点数会导致编译错误。
这些算术运算符是编写程序时处理数值计算不可或缺的工具,掌握它们的正确使用对于实现各种数学和逻辑功能至关重要。

3.3.3 自增(++)和自减(--)运算符
自增(++)和自减(--)运算符在C语言中非常有用,尤其是在需要修改变量值时,这两个运算符提供了一种简洁的方式来增加或减少变量的值。
自增和自减的基本用法
这两个运算符可以以前缀或后缀的形式应用于变量:
- 前缀形式:
++i或--i- 操作是在变量
i使用之前执行。即,首先增加或减少变量的值,然后再进行表达式的其余计算。
- 操作是在变量
- 后缀形式:
i++或i--- 操作是在变量
i使用之后执行。即,首先使用变量当前的值完成表达式的计算,然后变量的值才增加或减少。
- 操作是在变量
示例与分析
假设变量i的初始值为3,考虑以下赋值语句:
1. 使用前缀自增运算符
int i = 3;
int j = ++i;
- 在赋值给
j之前,i的值被增加1。因此,i变为4,j也被赋值为4。
2. 使用后缀自增运算符
int i = 3;
int j = i++;
- 首先,当前
i的值(即3)赋给j。然后i的值增加1,变为4。因此,j的值为3,而i变为4。
在函数中的使用
int i = 3;
printf("%d\n", ++i); // 输出4
printf("%d\n", i++); // 输出4,但之后i变为5
- 第一个
printf使用++i,因此在打印之前i的值增加到4。 - 第二个
printf使用i++,因此打印当前的i值(此时为4),然后i的值才增加到5。
使用建议
尽管自增和自减运算符非常方便,但在复杂的表达式中使用它们可能会引入理解和调试的困难。例如,表达式i+++j可能导致混淆,不清楚是应该解释为(i++) + j还是i + (++j)。
为了避免这种混淆,建议:
- 在简单和明确的情境中使用自增和自减运算符。
- 避免在复杂的表达式中混合使用这些运算符。
- 尽量使每个表达式尽可能保持简单明了,以提高代码的可读性和可维护性。
总之,正确而谨慎地使用自增和自减运算符可以使代码更加简洁,但过度或不当的使用可能会导致代码难以理解和维护。

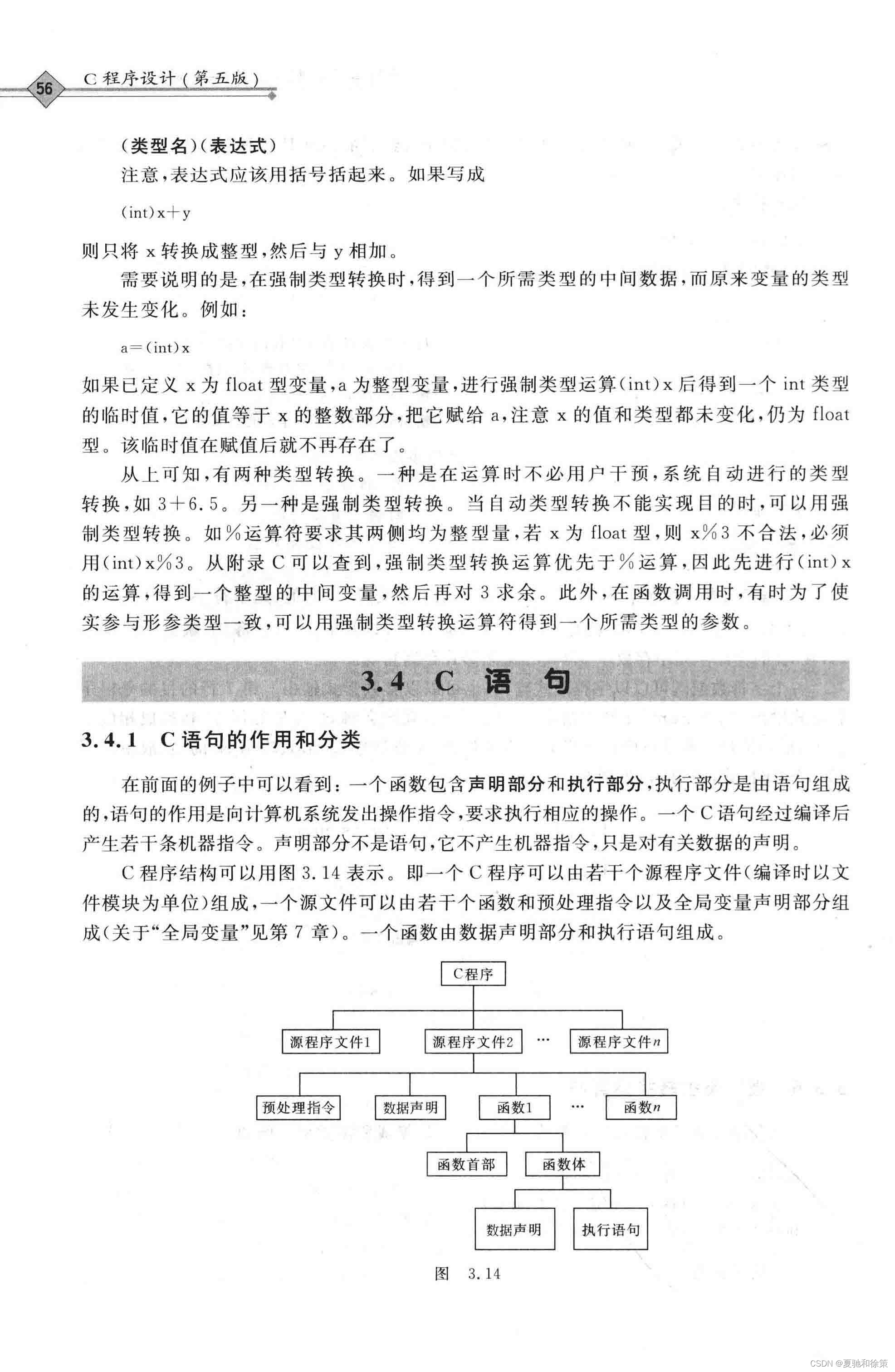
3.3.4 算术表达式和运算符的优先级与结合性
在C语言中,了解算术表达式的构成以及运算符的优先级和结合性是非常重要的。这些规则决定了复杂表达式中各部分的计算顺序。
算术表达式
算术表达式是由运算符(如加、减、乘、除等)和操作数(可以是常量、变量或更复杂的表达式)组成的表达式,用于执行数学运算。例如,表达式 a * b / c - 1.5 + 'd' 是一个有效的C语言算术表达式。
运算符的优先级
运算符的优先级确定了在没有括号明确指示顺序的情况下,哪些运算应该先执行。例如,乘法和除法运算符(* 和 /)的优先级高于加法和减法运算符(+ 和 -)。因此,在表达式 a - b * c 中,乘法运算 b * c 会先被计算,然后其结果会从 a 中被减去,相当于 a - (b * c)。
运算符的结合性
当表达式中有两个或多个相同优先级的运算符时,运算符的结合性(也称为结合方向)决定了运算的方向。例如:
- 算术运算符(
+,-,*,/)是左结合的,即它们从左到右结合。在表达式a - b + c中,首先计算a - b,然后将结果与c相加。 - 赋值运算符(
=,+=,-=等)是右结合的,即它们从右到左结合。因此,在a = b = c中,首先c被赋值给b,然后b的新值被赋值给a。
结合性与优先级示例
考虑以下表达式:
x = y + z * 2;
- 乘法运算符
*优先级高于加法+,所以首先计算z * 2。 - 加法运算
y + (z * 2)然后执行。 - 赋值
x =最后执行,这遵循了赋值运算符的右结合性。
使用规则
虽然记住所有运算符的优先级和结合性可能很困难,但通常只需要记住几个基本规则:
- 乘法和除法优先于加法和减法。
- 使用括号来明确表达式的计算顺序总是一个好习惯,尤其是在复杂的表达式中。
- 当涉及到赋值时,总是从右向左计算。
理解这些基本概念可以帮助开发者写出更清晰、更可靠的代码,避免因误解运算顺序而引起的逻辑错误。

3.3.5 不同类型数据间的混合运算
在C语言编程中,不同类型的数据之间经常需要进行混合运算。当运算符两侧的数据类型不同时,C语言会进行自动类型转换,以匹配一个共同的类型进行运算。这种转换遵循一定的规则,确保表达式的计算结果是确定和预期的。
类型转换的基本规则
-
浮点和整型混合运算:当运算参与者中包含浮点数(
float或double)和整数(int)时,整数会被转换为浮点数。如果涉及到float和double,float会被提升到double。- 例如:
int与float运算,两者都会转换为double,结果也是double类型。
- 例如:
-
字符型与整型混合运算:字符型(
char)在运算中被视为其对应的ASCII码值(整数)。因此,字符与整数的运算实际上是整数与整数之间的运算。- 例如:运算
12 + 'A'中,'A'被视为其ASCII码值65,运算结果为77。
- 例如:运算
-
字符型与浮点型混合运算:字符型数据会先转换为整型(即其ASCII值),然后转换为对应的浮点型进行运算。
示例表达式分析
考虑表达式:10 + 'a' + i * f - d / 3
给定:
i是整型 (int),值为 3f是浮点型 (float),值为 2.5d是双精度型 (double),值为 7.5
计算步骤如下:
-
10 + 'a':'a'的ASCII码为 97,因此表达式变为10 + 97 = 107。
-
i * f:i转换为double(因为涉及float),计算为3.0 * 2.5 = 7.5。
-
107 + (i * f):107(整数)转换为double,结果为107.0 + 7.5 = 114.5。
-
d / 3:3转换为double,计算为7.5 / 3.0 = 2.5。
-
最终结果:
114.5 - 2.5 = 112.0。
示例:大小写字母转换
要将大写字母转换为小写,可以利用ASCII码值之间的关系。大写和对应小写字母之间相差32。
程序实例
#include <stdio.h>
int main() {
char c1, c2;
c1 = 'A';
c2 = c1 + 32; // 将大写字母转换为小写
printf("%c\n", c2); // 输出字符形式的小写字母
printf("%d\n", c2); // 输出字符的ASCII码
return 0;
}
输出分析
- 字符形式输出:使用
%c格式符,输出为a。 - ASCII码形式输出:使用
%d格式符,输出为97。
自动类型转换规则确保了C程序的灵活性和表达式的直观性,但同时也要求程序员了解和注意这些转换规则,以避免意外的结果。在复杂表达式中正确理解这些规则,对于编写可靠和高效的程序至关重要。

3.3.6 强制类型转换运算符
在C语言中,强制类型转换运算符允许程序员显式地将表达式的类型转换为另一种类型。这在多种场景中非常有用,特别是在自动类型转换无法满足需求时。
强制类型转换的语法
强制类型转换的基本语法是在表达式前加上(类型名),并确保表达式用括号括起来。这个格式告诉编译器在运算前将表达式的数据类型转换为指定的类型。
示例
(double)a // 将变量a转换成double型
(int)(x + y) // 将x和y的和转换成int型
(float)(5 % 3) // 将5除以3的余数转换成float型
这些转换产生的是临时值,原变量的类型和值不受影响。
注意事项
- 运算符优先级:类型转换运算符的优先级很高,因此,例如
(int)x + y中,只有x被转换为int,然后才与y相加。 - 临时值:类型转换操作不改变原始变量的类型或值,它仅仅生成一个转换后的临时值,可以用这个临时值进行进一步的操作或赋值。
强制类型转换的应用
1. 合法化操作:
在某些操作中,特定类型的数据是必需的。例如,求余运算符%要求两个操作数都是整型。如果有一个操作数是浮点型,如float x = 3.5;,直接使用x % 3是不合法的。这时,可以使用强制类型转换使之合法:
(int)x % 3
2. 函数调用:
当函数的形参类型与实参类型不匹配时,可以使用强制类型转换来匹配这些类型,确保数据传递正确。
3. 提高精确度或改变计算方式:
例如,在整数除法中,如果希望得到一个浮点结果,可以将其中一个操作数转换为浮点数:
float result = (float)5 / 2; // 结果为2.5,而不是2
结论
强制类型转换是一个强大的工具,它提供了对程序中数据处理方式的更精细控制。然而,滥用强制类型转换可能会导致程序逻辑错误、增加程序复杂性和降低代码可读性。因此,应当谨慎使用,并在必要时通过适当的编程实践来避免可能的问题。

3881

被折叠的 条评论
为什么被折叠?



