
总目录:(单击下方链接皆可跳转至专栏总目录)
目录
2.2 $10服务请求消息sub-function参数$Level(LEV_)定义
5 $10服务消息流示例 DiagnosticSessionControl
5.1 示例#1 – 启动programmingSession编程会话
| 服务 | SID | 描述 |
| DiagnosticSessionControl 诊断会话控制 | 0x10 | 客户端请求控制与服务器的诊断会话。 |
1 $10服务说明



2 $10服务请求消息
2.1 $10服务请求消息定义
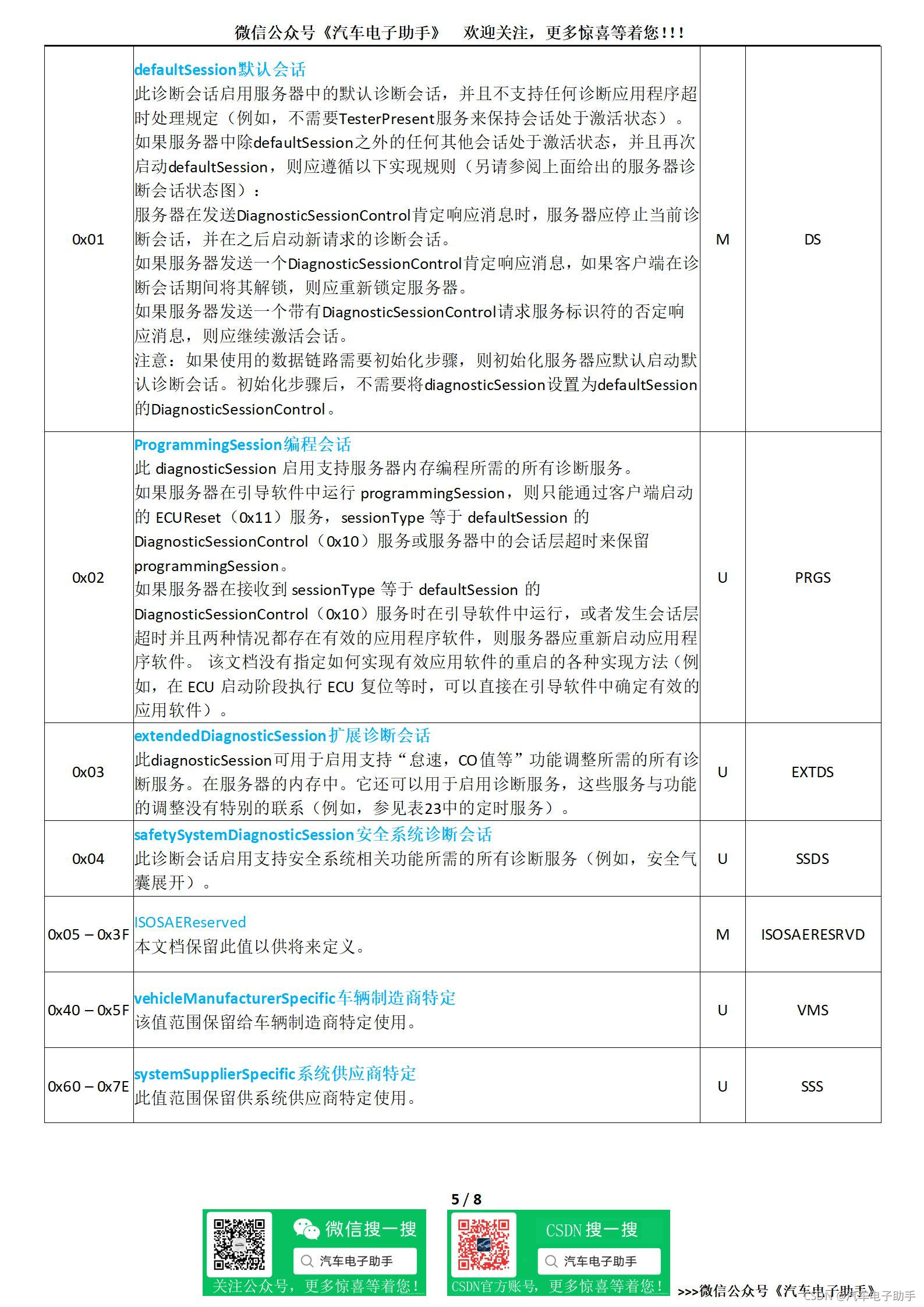
2.2 $10服务请求消息sub-function参数$Level(LEV_)定义


2.3 $10服务请求消息数据参数定义
3 $10服务肯定响应消息
3.1 $10服务肯定响应消息定义
3.2 $10服务肯定响应消息数据参数定义

4 $10服务支持的否定响应代码(NRC_)
5 $10服务消息流示例 DiagnosticSessionControl
5.1 示例#1 – 启动programmingSession编程会话


6 结尾


本文详细介绍了UDS/OBD诊断描述文件CDD中$10服务的相关内容,包括服务说明、请求与响应消息定义及示例。适用于从事车载诊断系统开发与维护的技术人员。
https://blog.youkuaiyun.com/qfmzhu/article/details/120425660
5720





