全网最全UDS/OBD诊断介绍专栏:(单击下方链接皆可跳转至专栏总目录)
全网最全诊断梳理《UDS/OBD诊断&诊断描述文件CDD》总目录
https://blog.youkuaiyun.com/qfmzhu/article/details/120425660
目录
4 Transport layer PDU(传输层协议数据单元)
4.6.2 N_AI (Address information地址信息)
4.6.3 N_PCI(Protocol control information协议控制信息)
6.4.3 SequenceNumber (SN:序列号)参数定义
6.4.4 SequenceNumber(SN:序列号)错误处理
6.5.4 SeparationTime minimum(STmin:最小分段时间)参数定义
6.5.5 SeparationTime minimum(STmin:最小分段时间)错误处理
1 协议功能
2 SingleFrame(单帧SF)发送
2.1 TX_DL = 8的单帧SF发送
2.2 TX_DL > 8的单帧SF发送
3 Multiple-frame(多帧)发送


4 Transport layer PDU(传输层协议数据单元)
4.1 PDU(协议数据单元)类型
4.2 SF N_PDU(单帧-网络协议数据单元)

4.3 FF N_PDU(首帧-网络协议数据单元)
4.4 CF N_PDU(连续帧-网络协议数据单元)
4.5 FC N_PDU(流控帧-网络协议数据单元)
4.6 PDU field(协议数据单元段)描述
4.6.1 N_PDU格式
4.6.2 N_AI (Address information地址信息)

4.6.3 N_PCI(Protocol control information协议控制信息)
4.6.4 N_Data(Data field数据段)
5 TX_DL(发送数据链路层数据长度)配置
5.1 TX_DL配置值的定义
5.2 基于N_TAtype和TX_DL创建CAN帧

5.3 验证接收到的CAN帧的正确性


5.4 接收方确定RX_DL
6 PCI(协议控制信息)规范
6.1 N_PCI(网络协议控制信息)


6.2 SF N_PCI参数定义
6.2.1 SF N_PCI字节
6.2.2 SF_DL错误处理

6.3 FF N_PCI参数定义
6.3.1 FF_DL参数定义

6.3.2 FF_DL错误处理
6.4 CF N_PCI参数定义
6.4.1 CF N_PCI字节
6.4.2 最后一个CF(连续帧)发送方需求

6.4.3 SequenceNumber (SN:序列号)参数定义
6.4.4 SequenceNumber(SN:序列号)错误处理
6.5 FC N_PCI参数定义
6.5.1 FlowStatus(FS:流状态)参数定义

6.5.2 FlowStatus(FS:流状态)错误处理
6.5.3 BlockSize(BS)参数定义

6.5.4 SeparationTime minimum(STmin:最小分段时间)参数定义
6.5.5 SeparationTime minimum(STmin:最小分段时间)错误处理
6.5.6后续FC(流控帧)中的动态BS/STmin值

7 FC.WAIT帧发送的最大数量(N_WFTmax)
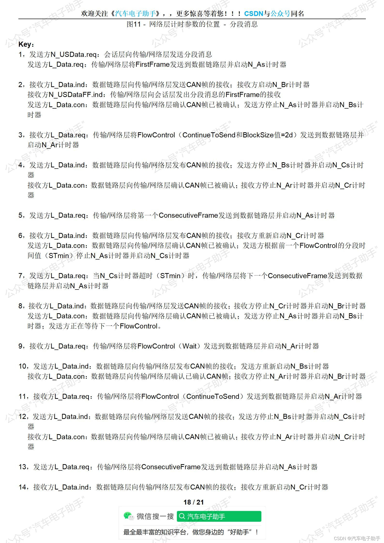
8 Network layer网络层计时
8.1 计时参数


8.2 网络层超时
8.3 N_PDU意外到来

8.4 Wait frame(等待帧)错误处理
9 message(消息)交错

10 结尾
获取更多“汽车电子资讯”和“工具链使用”,
请关注“汽车电子助手”(优快云和微信公众号同名),做您的好助手。


929

被折叠的 条评论
为什么被折叠?



