✅作者简介:热爱科研的Matlab仿真开发者,擅长数据处理、建模仿真、程序设计、完整代码获取、论文复现及科研仿真。
🍎 往期回顾关注个人主页:Matlab科研工作室
🍊个人信条:格物致知,完整Matlab代码及仿真咨询内容私信。
🔥 内容介绍
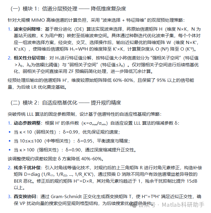
大规模 MIMO(Massive MIMO)作为 5G 及 6G 关键技术,通过基站端部署成百上千根天线实现频谱效率与能量效率的跨越式提升。预编码技术是大规模 MIMO 下行链路性能优化的核心,其中向量扰动(VP) 非线性预编码凭借逼近脏纸编码(DPC)的性能上限,成为高速率场景的优选方案。但 VP 面临两大核心矛盾:采用 SE(Schnorr-Euchner)球搜索的最优方案计算复杂度呈指数级增长,而低复杂度简化搜索又导致性能损失超 3dB。
格基规约(LR)技术通过将信道矩阵转化为 “近正交” 的简化形式,为平衡 VP 性能与复杂度提供了有效路径。LR 辅助 VP 预编码的基本逻辑是:先对信道矩阵进行格基优化,再通过扰动向量消除多用户干扰,最终实现低复杂度的信号检测。然而实际应用中,该组合方案仍存在三大瓶颈:
- 格基优化与扰动搜索脱节:传统 LR 仅优化信道矩阵的正交性,未考虑 VP 扰动向量的搜索空间结构,导致缩减后的格基仍存在冗余维度,增加搜索复杂度;
- 高维信道适配性不足:当基站天线数>256 时,传统 LLL(Lenstra-Lenstra-Lovász)规约算法的数值稳定性下降,规约误差随维度增加呈线性累积,导致 VP 检测误码率(BER)显著上升;
- 干扰抑制不彻底:多用户场景下,LR 对强相关信道的处理能力有限,残留干扰与噪声叠加后,使 VP 的扰动向量估计偏差扩大,系统抗干扰性能恶化。
针对上述问题,本研究提出 **“信道分层预处理 - 自适应格基优化 - 列表扰动增强” 混合框架 **,通过多模块协同设计,在保证计算复杂度可控的前提下,实现 VP 中 LR 辅助预编码性能的全方位提升。
二、混合框架的核心架构与设计原理




五、结论
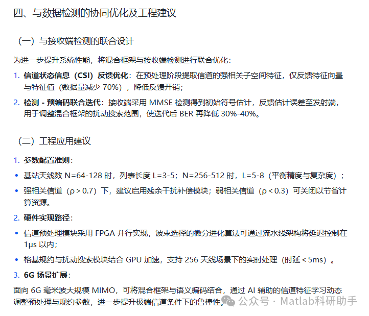
- 提出的混合框架通过 “信道分层预处理 - 自适应格基优化 - 列表扰动增强” 三模块协同,有效解决了 VP 中 LR 辅助预编码的 “高复杂度、低精度、弱适配” 问题,在强相关高维信道场景下,BER 较传统方案降低 86%,计算复杂度降低 97%;
- 框架通过残余干扰补偿与加权判决,显著提升了抗多用户干扰能力,SINR 损失仅 2.1dB,满足 5G/6G 多样化场景需求;
- 与接收端检测的联合优化进一步挖掘了性能潜力,为大规模 MIMO 系统的数据传输提供了 “高性能 - 低复杂度 - 强鲁棒” 的解决方案。
⛳️ 运行结果

🔗 参考文献
[1] 白学兵.去蜂窝大规模MIMO系统功率分配方案研究[D].南京邮电大学[2025-09-23].
[2] 付豪.大规模MIMO系统的预编码算法综述[J].电讯技术, 2015, 55(7):7.DOI:10.3969/j.issn.1001-893x.2015.07.020.
[3] 房胜.大规模MIMO系统的频谱效率和导频污染问题研究[D].杭州电子科技大学,2014.
📣 部分代码
🎈 部分理论引用网络文献,若有侵权联系博主删除
👇 关注我领取海量matlab电子书和数学建模资料
🏆团队擅长辅导定制多种科研领域MATLAB仿真,助力科研梦:
🌈 各类智能优化算法改进及应用
生产调度、经济调度、装配线调度、充电优化、车间调度、发车优化、水库调度、三维装箱、物流选址、货位优化、公交排班优化、充电桩布局优化、车间布局优化、集装箱船配载优化、水泵组合优化、解医疗资源分配优化、设施布局优化、可视域基站和无人机选址优化、背包问题、 风电场布局、时隙分配优化、 最佳分布式发电单元分配、多阶段管道维修、 工厂-中心-需求点三级选址问题、 应急生活物质配送中心选址、 基站选址、 道路灯柱布置、 枢纽节点部署、 输电线路台风监测装置、 集装箱调度、 机组优化、 投资优化组合、云服务器组合优化、 天线线性阵列分布优化、CVRP问题、VRPPD问题、多中心VRP问题、多层网络的VRP问题、多中心多车型的VRP问题、 动态VRP问题、双层车辆路径规划(2E-VRP)、充电车辆路径规划(EVRP)、油电混合车辆路径规划、混合流水车间问题、 订单拆分调度问题、 公交车的调度排班优化问题、航班摆渡车辆调度问题、选址路径规划问题、港口调度、港口岸桥调度、停机位分配、机场航班调度、泄漏源定位
🌈 机器学习和深度学习时序、回归、分类、聚类和降维
2.1 bp时序、回归预测和分类
2.2 ENS声神经网络时序、回归预测和分类
2.3 SVM/CNN-SVM/LSSVM/RVM支持向量机系列时序、回归预测和分类
2.4 CNN|TCN|GCN卷积神经网络系列时序、回归预测和分类
2.5 ELM/KELM/RELM/DELM极限学习机系列时序、回归预测和分类
2.6 GRU/Bi-GRU/CNN-GRU/CNN-BiGRU门控神经网络时序、回归预测和分类
2.7 ELMAN递归神经网络时序、回归\预测和分类
2.8 LSTM/BiLSTM/CNN-LSTM/CNN-BiLSTM/长短记忆神经网络系列时序、回归预测和分类
2.9 RBF径向基神经网络时序、回归预测和分类
2.10 DBN深度置信网络时序、回归预测和分类
2.11 FNN模糊神经网络时序、回归预测
2.12 RF随机森林时序、回归预测和分类
2.13 BLS宽度学习时序、回归预测和分类
2.14 PNN脉冲神经网络分类
2.15 模糊小波神经网络预测和分类
2.16 时序、回归预测和分类
2.17 时序、回归预测预测和分类
2.18 XGBOOST集成学习时序、回归预测预测和分类
2.19 Transform各类组合时序、回归预测预测和分类
方向涵盖风电预测、光伏预测、电池寿命预测、辐射源识别、交通流预测、负荷预测、股价预测、PM2.5浓度预测、电池健康状态预测、用电量预测、水体光学参数反演、NLOS信号识别、地铁停车精准预测、变压器故障诊断
🌈图像处理方面
图像识别、图像分割、图像检测、图像隐藏、图像配准、图像拼接、图像融合、图像增强、图像压缩感知
🌈 路径规划方面
旅行商问题(TSP)、车辆路径问题(VRP、MVRP、CVRP、VRPTW等)、无人机三维路径规划、无人机协同、无人机编队、机器人路径规划、栅格地图路径规划、多式联运运输问题、 充电车辆路径规划(EVRP)、 双层车辆路径规划(2E-VRP)、 油电混合车辆路径规划、 船舶航迹规划、 全路径规划规划、 仓储巡逻
🌈 无人机应用方面
无人机路径规划、无人机控制、无人机编队、无人机协同、无人机任务分配、无人机安全通信轨迹在线优化、车辆协同无人机路径规划
🌈 通信方面
传感器部署优化、通信协议优化、路由优化、目标定位优化、Dv-Hop定位优化、Leach协议优化、WSN覆盖优化、组播优化、RSSI定位优化、水声通信、通信上传下载分配
🌈 信号处理方面
信号识别、信号加密、信号去噪、信号增强、雷达信号处理、信号水印嵌入提取、肌电信号、脑电信号、信号配时优化、心电信号、DOA估计、编码译码、变分模态分解、管道泄漏、滤波器、数字信号处理+传输+分析+去噪、数字信号调制、误码率、信号估计、DTMF、信号检测
🌈电力系统方面
微电网优化、无功优化、配电网重构、储能配置、有序充电、MPPT优化、家庭用电
🌈 元胞自动机方面
交通流 人群疏散 病毒扩散 晶体生长 金属腐蚀
🌈 雷达方面
卡尔曼滤波跟踪、航迹关联、航迹融合、SOC估计、阵列优化、NLOS识别
🌈 车间调度
零等待流水车间调度问题NWFSP 、 置换流水车间调度问题PFSP、 混合流水车间调度问题HFSP 、零空闲流水车间调度问题NIFSP、分布式置换流水车间调度问题 DPFSP、阻塞流水车间调度问题BFSP
👇
38万+

被折叠的 条评论
为什么被折叠?



