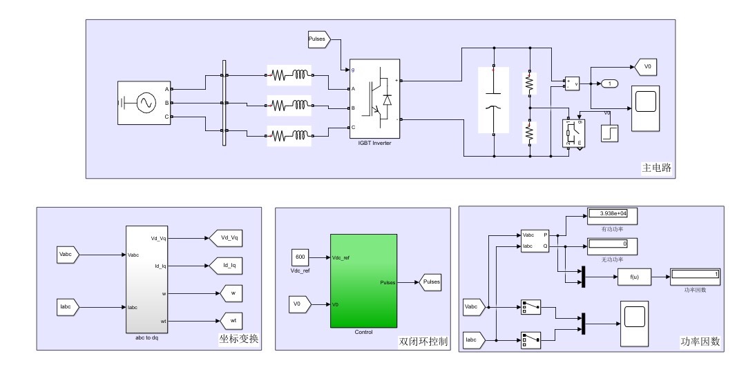
三相电压型PWM/pwm整流器仿真,双闭环pi/PI控制(电压外环电流内环),输出电压600V,单位1运行,变负载实验。
在电力电子领域,三相电压型PWM整流器因其能够实现能量双向流动、单位功率因数运行等优点,应用越来越广泛。今天咱就来聊聊三相电压型PWM整流器基于双闭环PI控制(电压外环电流内环)的仿真,以及其中变负载实验的相关内容。
双闭环PI控制原理
双闭环PI控制,即电压外环和电流内环的控制策略。电压外环主要负责维持输出电压的稳定,电流内环则快速跟踪电压外环给出的电流指令,并且对电网电流进行控制,实现单位功率因数运行。
电压外环
它的核心就是根据给定的输出电压和实际反馈的输出电压的差值,经过PI调节器,生成电流内环的参考电流。PI调节器的公式为:
# 简单示意PI调节器的Python代码实现
class PI_Controller:
def __init__(self, kp, ki):
self.kp = kp
self.ki = ki
self.integral = 0
self.prev_error = 0
def update(self, setpoint, process_variable):
error = setpoint - process_variable
p_term = self.kp * error
self.integral += error
i_term = self.ki * error
output = p_term + i_term
self.prev_error = error
return output
这里的kp和ki分别是比例系数和积分系数,通过调整这两个参数,可以优化电压外环的控制性能。在三相电压型PWM整流器中,电压外环通过不断调整电流内环的参考电流,使得输出电压能够稳定在设定值。比如本次仿真设定输出电压为600V,电压外环就会努力让实际输出电压向这个值靠拢。
电流内环
电流内环接收电压外环输出的参考电流,再与实际测量的电网电流比较,同样经过PI调节器,生成PWM信号去控制整流器的开关管。电流内环的响应速度要比电压外环快很多,这样才能快速跟踪电压外环给出的指令,实现对电网电流的精确控制。以三相静止坐标系下的电流内环控制为例,简单代码实现(仅示意原理):
# 三相电流内环PI控制示意代码
class Three_phase_Inner_Current_PI:
def __init__(self, kp, ki):
self.kp = kp
self.ki = ki
self.integral_a = 0
self.integral_b = 0
self.integral_c = 0
self.prev_error_a = 0
self.prev_error_b = 0
self.prev_error_c = 0
def update(self, ref_current_a, ref_current_b, ref_current_c, actual_current_a, actual_current_b, actual_current_c):
error_a = ref_current_a - actual_current_a
error_b = ref_current_b - actual_current_b
error_c = ref_current_c - actual_current_c
p_term_a = self.kp * error_a
p_term_b = self.kp * error_b
p_term_c = self.kp * error_c
self.integral_a += error_a
self.integral_b += error_b
self.integral_c += error_c
i_term_a = self.ki * error_a
i_term_b = self.ki * error_b
i_term_c = self.ki * error_c
output_a = p_term_a + i_term_a
output_b = p_term_b + i_term_b
output_c = p_term_c + i_term_c
self.prev_error_a = error_a
self.prev_error_b = error_b
self.prev_error_c = error_c
return output_a, output_b, output_c
这段代码中,通过对三相电流分别进行PI调节,计算出控制信号,进而生成PWM信号控制整流器开关,使得电网电流能够跟踪参考电流,实现单位功率因数运行。
仿真与变负载实验
在仿真中,我们搭建三相电压型PWM整流器模型,设置好双闭环PI控制参数。设定输出电压为600V,且运行在单位功率因数状态下。

而变负载实验则是在整流器运行过程中,改变负载的大小,观察整流器的性能。比如,在仿真中可以通过代码动态改变负载电阻的值:
# 简单示意改变负载电阻的代码
load_resistance = 100 # 初始负载电阻
# 运行一段时间后改变负载电阻
new_load_resistance = 200
load_resistance = new_load_resistance
在变负载瞬间,由于负载变化,输出电压和电流会有一个短暂的波动。但是得益于双闭环PI控制策略,电压外环会迅速根据输出电压的变化调整电流内环的参考电流,电流内环快速响应,使得输出电压能在短时间内重新稳定在600V,同时保持单位功率因数运行。
通过这样的仿真和变负载实验,我们可以更深入地理解三相电压型PWM整流器双闭环PI控制的工作原理和性能特点,对于实际工程应用也有着重要的指导意义。希望今天的分享能让大家对这块内容有新的认识。

1054

被折叠的 条评论
为什么被折叠?



