稀疏矩阵-稀疏线性代数
在这个页面,我们对SparseMatrix类中可用的稀疏矩阵的主要操作进行了快速总结。首先,建议阅读稀疏矩阵操作的入门教程。在处理稀疏矩阵时,需要记住的重要一点是它们是如何存储的:即行优先或列优先。默认为列优先。大多数稀疏矩阵的算术操作都会断言它们具有相同的存储顺序。
Sparse Matrix Initialization稀疏矩阵初始化

Matrix properties矩阵属性
除了基本函数rows()和cols()之外,还有一些有用的函数可供轻松从矩阵中获取信息。
sm1.rows(); // 行数
sm1.cols(); // 列数
sm1.nonZeros(); // 非零值的数量
sm1.outerSize(); // 列优先(列主)的列数(或行主的行数)
sm1.innerSize(); // 行主的行数(或列主的列数)
sm1.norm(); // 矩阵的欧几里得范数
sm1.squaredNorm(); // 矩阵的平方范数
sm1.blueNorm();
sm1.isVector(); // 检查 sm1 是否为稀疏向量或稀疏矩阵
sm1.isCompressed(); // 检查 sm1 是否为压缩形式算术运算
在稀疏矩阵上执行算术运算很容易,前提是维度足够,并且矩阵具有相同的存储顺序。需要注意的是,计算总是可以在具有不同存储顺序的矩阵中完成。在以下内容中,sm表示稀疏矩阵,dm表示密集矩阵,dv表示密集向量

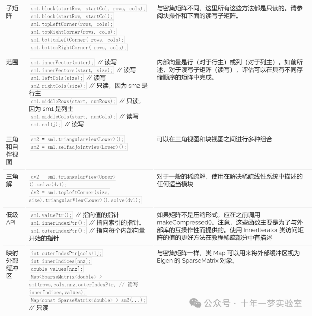
其它支持的操作

http://eigen.tuxfamily.org/dox/group__SparseQuickRefPage.html
7739

被折叠的 条评论
为什么被折叠?



