noetic/melodic/kinetic均支持。
先测试PC端,再测试云端。
安装库:
-
tf2_geometry_msgs
-
ackermann_msgs
-
joy
-
map_server
截至2022-05-01,noetic功能包如下:
ros@ros:~$ sudo apt install ros-noetic-
Display all 2570 possibilities? (y or n)
sudo apt install ros-noetic-tf2-geometry-msgs ros-noetic-ackermann-msgs ros-noetic-joy ros-noetic-map-server
ros@ros:~$ sudo apt install ros-noetic-tf2-geometry-msgs ros-noetic-ackermann-msgs ros-noetic-joy ros-noetic-map-server
正在读取软件包列表... 完成
正在分析软件包的依赖关系树
正在读取状态信息... 完成
ros-noetic-ackermann-msgs 已经是最新版 (1.0.2-1focal.20210423.225112)。
ros-noetic-joy 已经是最新版 (1.15.1-1focal.20220107.001731)。
ros-noetic-map-server 已经是最新版 (1.17.1-1focal.20220106.234201)。
ros-noetic-tf2-geometry-msgs 已经是最新版 (0.7.5-1focal.20220107.000842)。
还需要补充:
$ rosdep install --from-path src
ERROR: the following packages/stacks could not have their rosdep keys resolved
to system dependencies:
f1tenth_simulator: Cannot locate rosdep definition for [message_runtime]
ros@ros:~/RobCode/f1tenth$ sudo apt install ros-noetic-message-runtime
sudo apt install ros-noetic-message-runtime
正在读取软件包列表... 完成
正在分析软件包的依赖关系树
正在读取状态信息... 完成
ros-noetic-message-runtime 已经是最新版 (0.4.13-1focal.20210423.222947)。
ros-noetic-message-runtime 已设置为手动安装。
使用catkin build 或 catkin_make 编译。

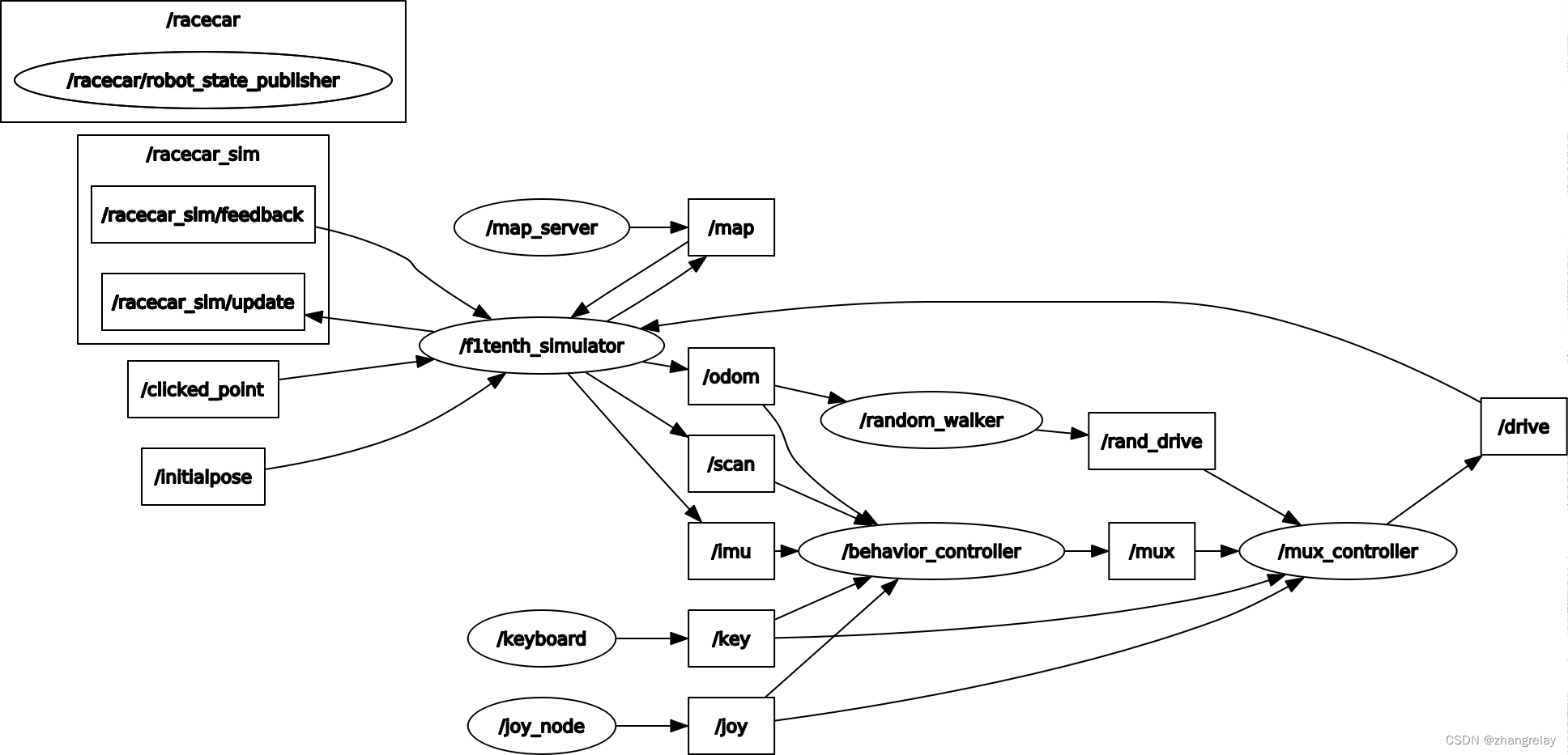
启动仿真环境:
source devel/setup.bash
roslaunch f1tenth_simulator simulator.launch
没有接手柄,报错如下:

除此之外一切OK!


文档:f1tenth.readthedocs.io/en/latest/going_forward/simulator/index.html
本文档详细介绍了如何在noetic/melodic/kinetic版本的ROS中安装和测试相关库,包括tf2_geometry_msgs、ackermann_msgs、joy和map_server。首先在PC端进行测试,然后在云端进行验证。在安装过程中,通过`rosdep install`和`apt install`命令确保所有依赖项已安装。在2022-05-01时,所有列出的包都是最新的。在运行仿真环境时,遇到未安装message_runtime的问题,通过`apt install ros-noetic-message-runtime`解决。最后,使用catkin构建系统编译并启动仿真环境。尽管缺少手柄导致一些错误,但整体过程顺利。
785






