1、分类模型评估指标概述
1.1、基础诊断指标
核心问题:模型预测的类别标签正确吗?
- 1. 准确率:整体上有多少预测是正确的。
- 2. 精确率:在模型预测为“是”的案例中,有多少是真的“是”。
- 3. 召回率:在真正是“是”的案例中,模型找出了多少。
- 4. F1-Score:精确率和召回率的调和平均数,寻求两者平衡。
主要应用领域:
- 模型性能的初步诊断和快速理解。
- 向非技术背景的利益相关者解释模型效果。
- 各类分类任务的基础性能监控。
1.2、概率校准指标
核心问题:模型输出的概率值可信吗?
- 5. 对数损失:严厉惩罚“预测正确但信心不足”或“预测错误但过于自信”的概率输出。
- 6. Brier分数:概率预测的均方误差,比对数损失更温和。
主要应用领域:
- 风险评估(信贷、保险):概率值直接用于定价和决策。
- 天气预报、医疗诊断:概率本身的准确性至关重要。
- 数据科学竞赛:追求极致模型性能的场景。
1.3、排序与业务效率指标
核心问题:模型能否将高价值样本排在前面?业务效率如何?
- 7. ROC-AUC:模型将正样本排在负样本前面的整体排序能力。
- 8. PR-AUC:在不平衡数据中,专注于正例(少数类)的排序性能。
- 9. 增益图 & 提升图:评估将资源集中于头部样本所能带来的业务收益和效率。
主要应用领域:
- 精准营销、客户挽留:资源有限,需要锁定最有可能响应的客户(增益/提升图)。
- 推荐系统、搜索排序:关注物品之间的相对顺序(ROC-AUC)。
- 欺诈检测、疾病筛查:高度不平衡数据,重点关注少数类(PR-AUC)。
1.4、稳健综合指标
核心问题:有没有一个全面、不受数据分布影响的单一指标来评判模型?
- 10. 马修斯相关系数:二分类的“终极指标”,综合考虑混淆矩阵所有值,对类别分布不敏感。
- 11. 科恩的Kappa系数:衡量模型预测与真实标签的一致性,并修正随机猜测的影响,尤其适用于多分类。
主要应用领域:
- 学术研究:需要最严谨、最稳健的评估。
- 类别不平衡的二分类问题(MCC)。
- 多分类问题,尤其是各类别重要性不同或需要评估者间一致性的场景(Kappa)。
1.5、阈值决策指标
核心问题:在业务中,模型的最佳操作点在哪里?
- 12. KS统计量:通过寻找正负样本累积分布的最大差距,来确定最佳分类阈值。
主要应用领域:
- 金融风控(信用评分):确定信贷审批的分数线。
- 任何需要明确分类门槛的二分类业务场景。
1.6、多分类汇总方法
核心问题:对于多分类问题,如何将各类别的性能汇总成一个总体评价?
- 13. 宏平均F1:平等看待每一个类别的性能,适合所有类别都重要的场景。
- 14. 微平均F1:平等看待每一个样本的性能,其值接近整体准确率。
主要应用领域:
- 图像分类、新闻主题分类(宏平均)。
- 文档分类、情感分析(微平均)。
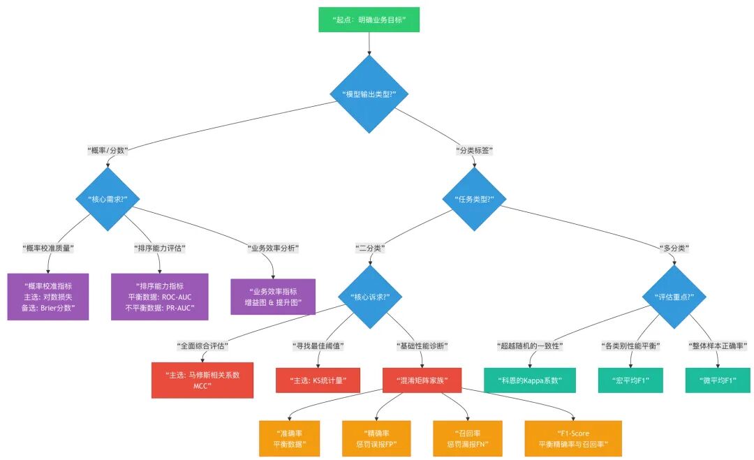
2、指标选择图

第一步:明确你的业务目标(一切的起点)
在考虑任何技术指标前,先问自己几个业务问题:
- 模型的“错误”成本是什么? 是“误诊”(False Positive)更可怕,还是“漏诊”(False Negative)更可怕?
- 模型的预测结果将如何被使用? 是直接自动化决策,还是辅助人工审核?是给用户一个概率,还是直接给一个类别?
- 我们更关心整体的正确率,还是对某一部分“精英”或“危险”样本的识别能力?
第二步:根据模型输出类型筛选
A. 如果模型的输出是【概率值/分数】
- 诉求1:概率值本身直接用于决策
-
例如:天气预报(降雨概率70%)、信贷评分(违约概率是1%还是10%)、医疗诊断(患病概率是60%还是95%)。
-
首选指标:对数损失, Brier分数
-
场景:你的业务不仅关心谁排第一,更关心第一名能领先多少。
- 诉求2:概率用于排序,不直接设定阈值
-
ROC-AUC:当正负样本都重要,你想看整体的排序性能。适用于相对平衡的数据集。
-
PR-AUC:当你的正例(少数类)更值得关注,且数据不平衡时。
-
例如:推荐系统(ROC-AUC)、欺诈检测(PR-AUC)。
-
首选指标:ROC-AUC, PR-AUC
-
如何选择二者:
- 诉求3:概率用于资源分配和优先级排序
-
例如:精准营销、客户挽留项目。
-
首选指标:增益图, 提升图
-
场景:你需要知道“针对前X%最有可能的客户,我们的投入产出比是多少”。
B. 如果模型的输出是最终的【分类标签】,或者概率值已确定阈值
- 那么请继续往下看。
第三步:根据任务类型和核心诉求选择
1. 二分类任务
- 诉求一:想要一个全面、稳健、综合的单一指标来给模型打分
- 首选指标:马修斯相关系数(MCC)
- 理由:它同时考虑了TP, TN, FP, FN,在任何类别分布下都表现稳定,能最真实地反映模型的综合分类能力。
- 例如:学术论文中评估一个新算法;一个通用分类器的内部性能基准测试。
- 诉求二:需要为业务找到一个“最佳”的操作阈值
- 首选指标:KS统计量
- 理由:KS值本身就直接指出了模型区分能力最强的那个点,即“收益最大化”或“成本最小化”的阈值。
- 例如:信贷审批(确定分数线)、欺诈检测(确定审核阈值)。
- 诉求三:进行详细的性能诊断,理解错误的类型
-
精确率:当 “误报”(False Positive)的成本很高时。
-
召回率:当 “漏报”(False Negative)的成本很高时。
-
F1-Score:当你需要在精确率和召回率之间寻求一个平衡时。
-
例如:垃圾邮件检测(把正常邮件判为垃圾邮件很糟糕)。
-
例如:癌症诊断(漏掉一个病人后果严重)、欺诈检测。
-
首选指标:混淆矩阵家族(精确率、召回率、F1-Score)
-
如何选择:
2. 多分类任务
- 核心问题:所有类别是否同等重要?
-
例如:评估两个文本分类模型哪个更智能,而不仅仅是准确率高。
-
理由:它平等看待每个样本。大众类别因为样本多,对最终指标的影响更大。
-
例如:用户评论的情感分析(正面/中性/负面),你可能更关心所有评论的整体分类正确率。
-
理由:它对每个类别一视同仁。一个小众类别的性能下降会明显拉低宏平均F1。
-
例如:动物图像分类器、新闻主题分类器(每个主题都应有同等的识别度)。
-
是,所有类别都重要 -> 首选:宏平均F1
-
否,我们更关心整体样本的正确率 -> 首选:微平均F1
-
想评估模型超越随机猜测的程度 -> 首选:科恩的Kappa系数
👏
在实际项目中,永远不要只依赖一个指标。一个完整的模型评估报告应该包含一组指标,从不同角度描绘模型的全貌。
示例报告结构:
- 核心综合指标:
MCC = 0.75(给出一个总体印象) - 排序能力指标:
ROC-AUC = 0.92(说明模型排序能力很强) - 关键业务指标:
Precision = 0.85(在我们的业务中,精确率很重要,误判成本高)Recall = 0.80F1-Score = 0.824
- 概率校准指标(如果适用):
Log Loss = 0.45(我们的概率输出是可信的) - 辅助决策图表:
- KS曲线:显示最佳阈值在0.65附近,KS值为0.68。
- 混淆矩阵:详细展示各类别的错误情况。
通过这样一套组合,你既能给出一个简洁的总体评价,又能提供足够深入的细节,让业务方和技术团队都能找到他们需要的信息,从而做出最明智的决策。
3、指标使用广泛程度
3.1、业界广泛应用级(几乎人人皆知,天天在用)
这些指标是机器学习工程师、数据分析师的“工具箱”里的标配。
- 混淆矩阵家族(准确率、精确率、召回率、F1-Score)
- 广泛程度:★★★★★
- 评价:最基础、最直观、应用最广泛的指标。任何分类项目的第一步都是看混淆矩阵及其衍生指标。因为它们解释性极强,业务方和技术方都能轻松理解。F1-Score是平衡精确率和召回率的黄金标准。
- ROC-AUC
- 广泛程度:★★★★★
- 评价:模型排序能力的“标准答案”。在需要快速评估和比较不同模型整体性能时,AUC是最常用的单一指标。它因其与阈值无关的特性而备受青睐,几乎在所有二分类问题的模型报告里都会出现。
- 增益图 & 提升图
- 广泛程度:★★★★☆
- 评价:在所有涉及资源分配的商业场景中(如营销、风控),这是向业务部门汇报的终极工具。它们直接将模型性能转化为商业语言(“我们投入前20%的资源,能获得80%的收益”),在需要证明模型商业价值的场合不可或缺。
3.2、特定领域主导级(在特定领域是黄金标准)
这些指标在特定行业或问题类型中占据统治地位,但在其他领域可能较少出现。
- KS统计量
- 广泛程度:★★★☆☆(但在风控领域是★★★★★)
- 评价:信用风险评分模型的基石。在银行、消费金融、互联网金融等风控领域,KS是模型上线的硬性门槛指标。它不仅能评估区分度,还能直接确定审批阈值,业务指导性极强。出了风控领域,应用会少很多。
- PR-AUC
- 广泛程度:★★★☆☆(但在不平衡分类领域是★★★★★)
- 评价:不平衡分类问题的“专家指标”。在欺诈检测、疾病筛查、网络入侵检测等正样本极少的场景下,PR-AUC比ROC-AUC更能反映模型在关注类别上的真实性能。随着不平衡学习越来越受重视,其应用也在增多。
- 宏/微平均 F1
- 广泛程度:★★★☆☆(但在多分类领域是★★★★☆)
- 评价:多分类问题的标准汇总方式。只要是多分类任务,就必须面对如何汇总各类别性能的问题,宏平均和微平均是最主流的选择。
3.3、学术与高端应用级(逐渐被认可,但尚未完全普及)
这些指标非常优秀,但在业界普及速度慢于其应有的水平,常见于对模型有深入理解或要求极高的场景。
- 对数损失
- 广泛程度:★★★☆☆
- 评价:真正懂模型的团队才会关注的指标。在很多Kaggle等数据科学竞赛中它是核心评估指标,因为它迫使模型输出校准良好的概率。但在普通业务场景中,如果下游系统不直接使用概率值,其重要性常被忽略。
- 马修斯相关系数
- 广泛程度:★★☆☆☆(但在学术圈是★★★★☆)
- 评价:“内行”的选择。被学术界广泛认为是二分类问题中最稳健的指标,尤其适用于不平衡数据。但在业界的普及度远低于其应有的水平,主要是因为其公式相对复杂,向非技术人员解释成本高。随着大家对不平衡问题重视度的提升,MCC正在获得更多关注。
- 科恩的Kappa系数
- 广泛程度:★★☆☆☆
- 评价:有特定历史渊源的指标。最初用于评估者间一致性,在医学、生态学等领域有传统。在机器学习中,它和多分类问题的关联更强一些,但在二分类问题上,其风头通常被MCC和F1所掩盖。
- Brier分数
- 广泛程度:★★☆☆☆
- 评价:概率校准的“温和”替代品。比对数损失更易于解释,但在业界实际应用中相对小众,通常只在专门讨论概率校准的语境下出现。
总结与应用建议:
| 指标 | 应用广泛度 | 核心应用场景 |
|---|---|---|
| F1-Score 精确率 召回率 | 极高 | 所有分类问题,业务沟通,模型诊断 |
| ROC-AUC | 极高 | 模型整体排序能力评估与比较 |
| 增益图 提升图 | 高 | 营销、风控等资源分配场景的业务汇报 |
| KS统计量 | 中(风控领域极高) | 信用评分、风险模型,确定决策阈值 |
| PR-AUC | 中(不平衡领域极高) | 欺诈、疾病检测等高度不平衡问题 |
| 宏/微平均F1 | 中(多分类领域高) | 多分类问题性能汇总 |
| 对数损失 | 中 | 数据科学竞赛,概率输出质量要求高的场景 |
| 马修斯相关系数 | 低(正在上升) | 学术研究,需要最稳健评估的二分类问题 |
| 科恩Kappa系数 | 低 | 多分类问题,评估者一致性 |
| Brier分数 | 低 | 概率校准的替代评估 |
给你的建议:
- 日常工作:熟练掌握 混淆矩阵家族、ROC-AUC 和 增益/提升图,这已经能解决90%的沟通和评估需求。
- 风控领域:必须精通 KS统计量。
- 不平衡问题:务必学会使用 PR-AUC。
- 想做高手:深入理解 对数损失 和 马修斯相关系数,它们能让你对模型性能有更深刻的认识,在团队中脱颖而出。
那么,如何系统的去学习大模型LLM?
作为一名深耕行业的资深大模型算法工程师,我经常会收到一些评论和私信,我是小白,学习大模型该从哪里入手呢?我自学没有方向怎么办?这个地方我不会啊。如果你也有类似的经历,一定要继续看下去!这些问题啊,也不是三言两语啊就能讲明白的。
所以我综合了大模型的所有知识点,给大家带来一套全网最全最细的大模型零基础教程。在做这套教程之前呢,我就曾放空大脑,以一个大模型小白的角度去重新解析它,采用基础知识和实战项目相结合的教学方式,历时3个月,终于完成了这样的课程,让你真正体会到什么是每一秒都在疯狂输出知识点。
由于篇幅有限,⚡️ 朋友们如果有需要全套 《2025全新制作的大模型全套资料》,扫码获取~

👉大模型学习指南+路线汇总👈
我们这套大模型资料呢,会从基础篇、进阶篇和项目实战篇等三大方面来讲解。


👉①.基础篇👈
基础篇里面包括了Python快速入门、AI开发环境搭建及提示词工程,带你学习大模型核心原理、prompt使用技巧、Transformer架构和预训练、SFT、RLHF等一些基础概念,用最易懂的方式带你入门大模型。

👉②.进阶篇👈
接下来是进阶篇,你将掌握RAG、Agent、Langchain、大模型微调和私有化部署,学习如何构建外挂知识库并和自己的企业相结合,学习如何使用langchain框架提高开发效率和代码质量、学习如何选择合适的基座模型并进行数据集的收集预处理以及具体的模型微调等等。

👉③.实战篇👈
实战篇会手把手带着大家练习企业级的落地项目(已脱敏),比如RAG医疗问答系统、Agent智能电商客服系统、数字人项目实战、教育行业智能助教等等,从而帮助大家更好的应对大模型时代的挑战。

👉④.福利篇👈
最后呢,会给大家一个小福利,课程视频中的所有素材,有搭建AI开发环境资料包,还有学习计划表,几十上百G素材、电子书和课件等等,只要你能想到的素材,我这里几乎都有。我已经全部上传到优快云,朋友们如果需要可以微信扫描下方优快云官方认证二维码免费领取【保证100%免费】

相信我,这套大模型系统教程将会是全网最齐全 最易懂的小白专用课!!
1万+

被折叠的 条评论
为什么被折叠?



