SPI Flash是一种基于SPI(串行外设接口)协议的闪存存储器,广泛应用于嵌入式系统中。以下是其核心特性和操作要点:
一、SPI Flash基础特性
通信协议
采用全双工SPI总线,支持高速传输(可达百MHz级),显著快于I²C等协议
典型型号如华邦W25Q128(16MB容量),地址范围0x000000~0xFFFFFF


存储结构
以W25Q128为例,存储空间划分为256块(Block)、4096扇区(Sector)、65536页(Page),擦除最小单位为扇区(4KB)

写入前需确保目标地址为0xFF,否则需先擦除扇区
性能参数
数据保存时间约20年,擦写次数约10万次,低于EPROM的100万次
二、SPI Flash操作流程
初始化配置
设置SPI模式(通常为模式0或3),配置时钟分频(如8分频)及数据帧格式(MSB优先)
关键指令
写使能:发送指令0x06,设置写入使能锁存器(WEL)
扇区擦除:指令0x20+24位地址,擦除4KB扇区
页编程:指令0x02+地址+数据(每页256字节)
读取数据:指令0x03+地址+空字节触发数据返回
状态管理
通过读取状态寄存器(指令0x05)检查忙标志(WIP位)和写保护状态
三、典型应用场景
嵌入式存储
用于存储固件、字库等频繁读取的数据,替代传统EPROM
支持XIP(片上执行),可直接从Flash运行代码(需配置内存映射模式)
扩展存储
通过QSPI接口(四线模式)提升带宽,如STM32F7的QSPI外设支持40Mb/s传输速率
四、注意事项
时序匹配
主从设备需保持相同的CPOL/CPHA配置,否则通信失败
写保护机制
写入前必须检查状态寄存器的WEL位,避免非法操作
跨页写入
单页写入时需处理地址越界问题,防止数据覆盖相邻页
五、开发工具支持
STM32CubeMX:可图形化配置SPI/QSPI外设,生成HAL库驱动代码
厂商SDK:如华邦提供W25Q系列专用指令集和参考代码
如需具体型号的指令集或代码示例,可参考华邦W25Q128手册或STM32 HAL库文档。
六、使用步骤
-
硬件连接:将 SPI Flash 的 MOSI、MISO、SCLK 和 CS 引脚分别连接到微控制器的相应引脚,确保电源和地线连接正确。
-
初始化 SPI 接口:在微控制器中配置 SPI 外设,设置时钟频率、数据格式等参数,然后使能 SPI 外设。
-
发送和接收数据:使用 SPI 接口发送命令和地址到 SPI Flash,进行读取或写入数据操作。
-
擦除、写入和读取操作:SPI Flash 通常需要先擦除目标扇区或块才能写入数据,发送写入命令和地址,然后发送要写入的数据,读取时发送读取命令和地址,然后读取返回的数据。
STM32F407ZGT6是意法半导体(STMicroelectronics)基于ARM Cortex-M4内核的高性能32位微控制器,广泛应用于工业控制、消费电子、物联网等领域。以下是其核心特性及典型应用场景:

一、核心特性
处理器性能
采用ARM Cortex-M4F内核,主频最高168MHz,支持单周期乘法器和硬件浮点单元(FPU),性能达210 DMIPS。
集成DSP指令集,适用于数字信号处理(如音频、电机控制)。


存储配置
1MB Flash存储器和192KB SRAM(含64KB CCM RAM),支持高速数据访问。

外设资源
通信接口:3个SPI(最高42Mbit/s)、3个I²C、6个USART、2个CAN、1个以太网MAC及USB OTG。
定时器:14个通用定时器(含高级定时器TIM1/TIM8),支持PWM输出和编码器接口。
模拟外设:3个12位ADC(24通道)、2个12位DAC,适用于传感器信号采集。
封装与功耗
采用LQFP144封装(20×20mm),工作电压1.8V-3.6V,支持-40°C至+85°C工业级温度范围。
二、典型应用场景
工业控制
用于电机驱动(如BLDC、步进电机)、自动化设备控制,通过PWM和编码器接口实现高精度位置/速度控制。
物联网设备
结合以太网或Wi-Fi模块,构建智能网关或远程监控系统。
消费电子
支持音频处理、图形显示(如OLED驱动)及触摸屏控制。
三、开发支持
开发工具:支持STM32CubeMX图形化配置,HAL库简化外设驱动开发。
调试接口:集成SWD/JTAG接口,兼容Keil、IAR等IDE。
如需更详细的技术文档或数据手册,可参考ST官网或百度文库中的相关资源。
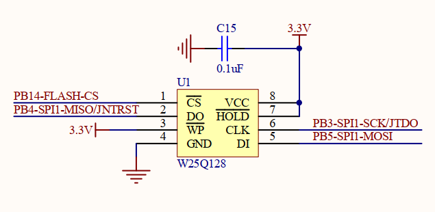
实验Demo板:

STM32F407ZGT6 与 W25Q128 连接图


源代码,详细代码参考附件:


测试结果:

► 技术文档

本篇作者-友尚集团-Logan
148

被折叠的 条评论
为什么被折叠?



