电动自行车的配备功能越来越多,就需要大功率的电源供应。其他产品都可以通过适配器充电器来充电/供电,而对于较高电压24V的电动自行车,则需要提供120W的电源。因此,通过适配器充电器,电源可以为电动自行车提供24V、最高5A的电源。
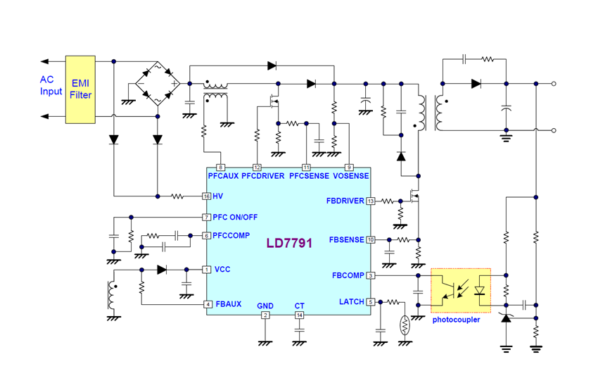
因此本方案以电动自行车应用的120W电源适配器为例,主要控制器采用通嘉半导体LD7791 PFC+PWM Combo IC,实现本方案的高性能电动自行车充电器来充电/供电。本方案采用LD7791主要是因为它是一款PFC+PWM Combo QR Flyback,可大幅简化PWM周边元件,PWM QR适合在120W左右的应用场合,使设计者能够将其调整为适合各领域的产品应用。Leadtrend半导体LD7791是一款Multi-Mode PFC+PWM Combo Controller IC,它结合了QR_Flyback(准谐振反激)与CCM控制器于SOP-16封装中。在QR_Flyback部分,它属于谷底切换操作(Valley Switching Operation),此功能能有效降低MOSFET切换损失,从而提升整体效率。该装置可将部件数量降至最低,节省电路空间,并降低电路的总体材料成本。
LD7791具有高压启动、休眠模式、绿色模式节能运行,内部斜率补偿、软启动功能,可降低功率损耗并提高系统性能。具有完整的保护功能,如OPP(过功率保护)、OVP(过电压保护)、OCP(过电流保护)和输入/输出低电压保护,LD7798可防止电路在工作中因异常情况而损坏。此外,LD7791具有频率特性交换和软驱动功能,可以减少噪音,改善传导干扰与辐射干扰。内置OSCP(输出短路保护),CS引脚上的外部有OTP(过温保护功能)以及SDSP(二次二极管短路保护功能)等保护功能齐全。
►场景应用图

►展示板照片


►方案方块图

►核心技术优势
1. IC集成PFC升压和QR反激控制器
2. 内置Brown in/out保护和X电容放电功能
3. 内部软启动功能
4. 反激式准谐振工作模式,SDSP(二次二极管短路保护功能)
5. PFC轻载关闭控制
6. OVP(过压保护)
7. OCP(逐周期限流)
8. 500mA/-1200mA驱动能力 9. 内置OTP功能
►方案规格
1. 全电压输入范围:90Vac ~ 264Vac
2. 最大输出功率:120W
3. 输出电压范围:(24V/5A)
4. 四点平均效率 > 89% @(25%, 50%, 75%, 100%) 效率符合 CoC Tier 2
5. 空载待机功耗小于150mW,EMI符合 EN55032 Class B
6. 具有 OCP/OVP/OTP/OPP/OSCP 等全面保护功能
7. 适用于 CCM、DCM 和 QR 模式
231

被折叠的 条评论
为什么被折叠?



