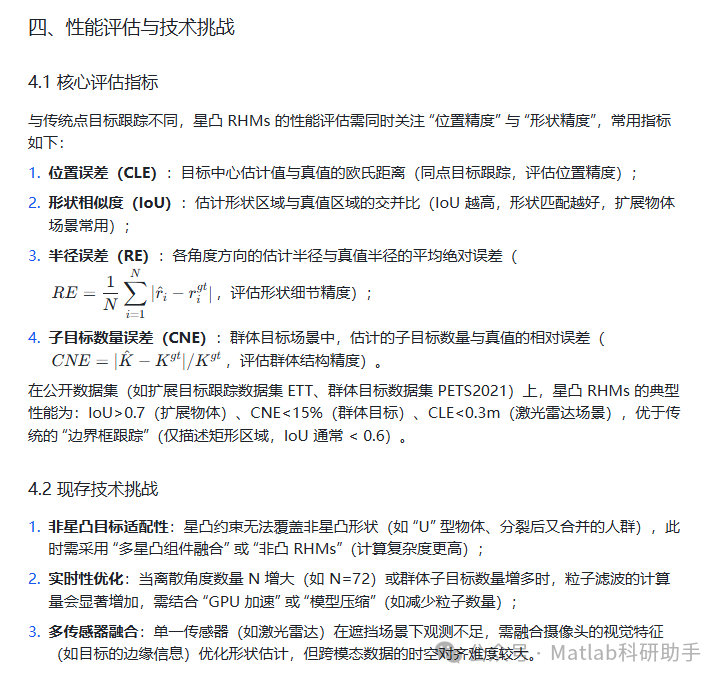
✅作者简介:热爱科研的Matlab仿真开发者,擅长数据处理、建模仿真、程序设计、完整代码获取、论文复现及科研仿真。
🍎 往期回顾关注个人主页:Matlab科研工作室
🍊个人信条:格物致知,完整Matlab代码及仿真咨询内容私信。
🔥 内容介绍
在目标跟踪领域,传统的 “点目标” 假设(将目标简化为单个坐标点)已无法满足复杂场景需求 —— 例如,跟踪行驶中的公交车(扩展物体,需描述其轮廓与尺寸)、密集人群(群体目标,需区分个体分布与整体形态)时,仅定位中心位置会丢失关键的形状与结构信息。星凸随机超曲面模型(Star-Convex Random Hypersurface Models, 星凸 RHMs)作为近年来兴起的扩展目标跟踪框架,凭借对目标形状的高效建模能力,成为解决此类问题的核心技术之一。本文将从概念界定、模型原理、跟踪流程、应用场景四个维度,系统解析星凸 RHMs 在扩展物体与群体目标形状跟踪中的应用。
一、核心概念界定:从点目标到形状感知跟踪
在深入星凸 RHMs 之前,需先明确两类核心跟踪对象的定义与技术挑战,以及 RHMs 模型的基础定位。
1.1 扩展物体与群体目标的区别与共性
两类目标的共性挑战在于:传统点目标跟踪算法(如卡尔曼滤波)无法建模 “形状维度”,导致跟踪结果无法反映目标的实际占用空间(如扩展物体的宽度、群体目标的覆盖范围),进而影响后续决策(如自动驾驶中的避障区域规划、人群管控中的密度预警)。
1.2 RHMs 模型的定位:从 “点估计” 到 “形状建模”
随机超曲面模型(RHMs)是一类专门为扩展目标 / 群体目标设计的跟踪框架,其核心思想是:将目标的 “形状” 视为随机超曲面(2D 场景中为曲线或区域),通过传感器观测(如激光雷达点云、摄像头像素)反推该超曲面的概率分布,而非仅估计单个中心坐标。
星凸 RHMs 是 RHMs 的重要分支,其关键约束是 “目标形状满足星凸性”—— 即存在一个 “中心参考点”,从该点出发的任意射线与目标边界的交点唯一。这一约束既保证了模型的数学可解性(降低计算复杂度),又能覆盖多数实际目标形状(如矩形车辆、椭圆形人群、不规则但凸性近似的物体),成为平衡 “建模精度” 与 “实时性” 的最优选择之一。
二、星凸 RHMs 的核心原理:形状建模与概率估计
星凸 RHMs 通过 “参数化形状表示”“状态转移模型”“观测更新模型” 三部分,实现对扩展物体 / 群体目标形状的动态跟踪。以下从 2D 场景出发,解析其核心机制。



三、星凸 RHMs 在两类目标跟踪中的应用与优化
星凸 RHMs 的核心优势是 “统一建模位置与形状”,但针对扩展物体与群体目标的不同特征,需在模型细节上优化。以下结合具体场景说明应用策略。



五、应用场景与未来方向
5.1 典型应用场景
- 自动驾驶:跟踪前方的卡车(扩展物体,需估计宽度以判断是否能超车)、交叉路口的行人集群(群体目标,需估计过马路的时间与覆盖范围);
- 智能安防:跟踪商场内的可疑人员群体(如聚集闹事的人群,需实时监控形状变化与移动方向)、园区内的无人车(扩展物体,需高精度形状估计以避免碰撞);
- 机器人导航:服务机器人在拥挤走廊中跟踪行人(群体目标),根据人群形状规划绕行路径(如避开高密度区域)。
5.2 未来发展方向
- 深度学习与 RHMs 融合:用深度学习模型(如 CNN)预测目标的形状先验(如从摄像头图像中提取公交车的轮廓特征),作为星凸 RHMs 的初始化或观测约束,提升复杂场景下的形状估计精度;
- 动态星凸性调整:设计自适应算法,根据目标形状的实时变化调整星凸约束的严格程度(如非星凸区域采用多中心星凸建模),平衡精度与复杂度;
- 边缘计算适配:针对无人机、边缘传感器等算力有限的场景,开发轻量化星凸 RHMs(如简化状态向量、采用解析解替代粒子滤波),满足实时性需求。
六、总结
星凸 RHMs 通过 “极坐标半径函数” 将扩展物体与群体目标的形状建模转化为低维度参数估计,解决了传统点目标跟踪丢失形状信息的问题。其核心优势在于 “星凸约束的数学可解性” 与 “位置 - 形状联合跟踪的统一性”,在自动驾驶、智能安防等场景中已展现出实用价值。未来,随着深度学习融合与实时性优化技术的发展,星凸 RHMs 将在更复杂的非星凸目标、多传感器融合场景中实现更精准的形状跟踪,为目标跟踪技术从 “定位” 向 “感知形状与结构” 的升级提供核心支撑。
⛳️ 运行结果

🔗 参考文献
[1] 张慧.天基红外传感器对中段目标群跟踪技术研究[D].国防科学技术大学,2014.DOI:10.7666/d.D675609.
[2] 马勤.基于群体智能算法的动态目标跟踪技术研究[D].天津理工大学[2025-09-25].DOI:10.7666/d.y1749931.
[3] 许奇,王华彬,周健,等.用于目标跟踪的智能群体优化滤波算法[J].智能系统学报, 2019, 14(4):11.DOI:10.11992/tis.201805049.
📣 部分代码
🎈 部分理论引用网络文献,若有侵权联系博主删除
👇 关注我领取海量matlab电子书和数学建模资料
🏆团队擅长辅导定制多种科研领域MATLAB仿真,助力科研梦:
🌈 各类智能优化算法改进及应用
生产调度、经济调度、装配线调度、充电优化、车间调度、发车优化、水库调度、三维装箱、物流选址、货位优化、公交排班优化、充电桩布局优化、车间布局优化、集装箱船配载优化、水泵组合优化、解医疗资源分配优化、设施布局优化、可视域基站和无人机选址优化、背包问题、 风电场布局、时隙分配优化、 最佳分布式发电单元分配、多阶段管道维修、 工厂-中心-需求点三级选址问题、 应急生活物质配送中心选址、 基站选址、 道路灯柱布置、 枢纽节点部署、 输电线路台风监测装置、 集装箱调度、 机组优化、 投资优化组合、云服务器组合优化、 天线线性阵列分布优化、CVRP问题、VRPPD问题、多中心VRP问题、多层网络的VRP问题、多中心多车型的VRP问题、 动态VRP问题、双层车辆路径规划(2E-VRP)、充电车辆路径规划(EVRP)、油电混合车辆路径规划、混合流水车间问题、 订单拆分调度问题、 公交车的调度排班优化问题、航班摆渡车辆调度问题、选址路径规划问题、港口调度、港口岸桥调度、停机位分配、机场航班调度、泄漏源定位
🌈 机器学习和深度学习时序、回归、分类、聚类和降维
2.1 bp时序、回归预测和分类
2.2 ENS声神经网络时序、回归预测和分类
2.3 SVM/CNN-SVM/LSSVM/RVM支持向量机系列时序、回归预测和分类
2.4 CNN|TCN|GCN卷积神经网络系列时序、回归预测和分类
2.5 ELM/KELM/RELM/DELM极限学习机系列时序、回归预测和分类
2.6 GRU/Bi-GRU/CNN-GRU/CNN-BiGRU门控神经网络时序、回归预测和分类
2.7 ELMAN递归神经网络时序、回归\预测和分类
2.8 LSTM/BiLSTM/CNN-LSTM/CNN-BiLSTM/长短记忆神经网络系列时序、回归预测和分类
2.9 RBF径向基神经网络时序、回归预测和分类
2.10 DBN深度置信网络时序、回归预测和分类
2.11 FNN模糊神经网络时序、回归预测
2.12 RF随机森林时序、回归预测和分类
2.13 BLS宽度学习时序、回归预测和分类
2.14 PNN脉冲神经网络分类
2.15 模糊小波神经网络预测和分类
2.16 时序、回归预测和分类
2.17 时序、回归预测预测和分类
2.18 XGBOOST集成学习时序、回归预测预测和分类
2.19 Transform各类组合时序、回归预测预测和分类
方向涵盖风电预测、光伏预测、电池寿命预测、辐射源识别、交通流预测、负荷预测、股价预测、PM2.5浓度预测、电池健康状态预测、用电量预测、水体光学参数反演、NLOS信号识别、地铁停车精准预测、变压器故障诊断
🌈图像处理方面
图像识别、图像分割、图像检测、图像隐藏、图像配准、图像拼接、图像融合、图像增强、图像压缩感知
🌈 路径规划方面
旅行商问题(TSP)、车辆路径问题(VRP、MVRP、CVRP、VRPTW等)、无人机三维路径规划、无人机协同、无人机编队、机器人路径规划、栅格地图路径规划、多式联运运输问题、 充电车辆路径规划(EVRP)、 双层车辆路径规划(2E-VRP)、 油电混合车辆路径规划、 船舶航迹规划、 全路径规划规划、 仓储巡逻
🌈 无人机应用方面
无人机路径规划、无人机控制、无人机编队、无人机协同、无人机任务分配、无人机安全通信轨迹在线优化、车辆协同无人机路径规划
🌈 通信方面
传感器部署优化、通信协议优化、路由优化、目标定位优化、Dv-Hop定位优化、Leach协议优化、WSN覆盖优化、组播优化、RSSI定位优化、水声通信、通信上传下载分配
🌈 信号处理方面
信号识别、信号加密、信号去噪、信号增强、雷达信号处理、信号水印嵌入提取、肌电信号、脑电信号、信号配时优化、心电信号、DOA估计、编码译码、变分模态分解、管道泄漏、滤波器、数字信号处理+传输+分析+去噪、数字信号调制、误码率、信号估计、DTMF、信号检测
🌈电力系统方面
微电网优化、无功优化、配电网重构、储能配置、有序充电、MPPT优化、家庭用电
🌈 元胞自动机方面
交通流 人群疏散 病毒扩散 晶体生长 金属腐蚀
🌈 雷达方面
卡尔曼滤波跟踪、航迹关联、航迹融合、SOC估计、阵列优化、NLOS识别
🌈 车间调度
零等待流水车间调度问题NWFSP 、 置换流水车间调度问题PFSP、 混合流水车间调度问题HFSP 、零空闲流水车间调度问题NIFSP、分布式置换流水车间调度问题 DPFSP、阻塞流水车间调度问题BFSP
👇
367

被折叠的 条评论
为什么被折叠?



