✅作者简介:热爱科研的Matlab仿真开发者,修心和技术同步精进,matlab项目合作可私信。
🍎个人主页:Matlab科研工作室
🍊个人信条:格物致知。
更多Matlab完整代码及仿真定制内容点击👇
🔥 内容介绍
在当今数字化时代,数据分类一直是计算机科学领域中的一个重要问题。随着大数据和机器学习的兴起,研究人员一直在寻找更有效的方法来处理和分类数据。在这篇博文中,我们将介绍一种新的数据分类方法,即基于北方苍鹰优化卷积神经网络结合支持向量机(NGO-CNN-SVM)的方法。
卷积神经网络(CNN)是一种经过广泛应用的深度学习模型,它在图像分类和模式识别等领域取得了巨大成功。然而,对于一些复杂的数据分类问题,单独使用CNN可能无法达到理想的效果。为了提高分类准确性,我们引入了支持向量机(SVM)作为CNN的后处理方法。
在NGO-CNN-SVM方法中,我们首先使用北方苍鹰优化算法对CNN进行优化。北方苍鹰优化算法是一种基于自然界中北方苍鹰觅食行为的启发式算法。通过模拟北方苍鹰觅食的过程,该算法能够有效地搜索最优解。我们将该算法应用于CNN的训练过程,以提高其性能和收敛速度。
接下来,我们使用优化后的CNN提取数据的特征。CNN通过一系列卷积和池化操作,能够有效地捕捉数据的局部和全局特征。这些特征被用作支持向量机的输入,以进行最终的分类。
支持向量机是一种经典的机器学习算法,其在二分类和多分类问题上表现出色。它通过找到一个最优的超平面来将数据分隔开。在我们的方法中,我们使用支持向量机对CNN提取的特征进行分类,以实现更准确的数据分类。
通过将北方苍鹰优化卷积神经网络和支持向量机相结合,我们的方法能够充分利用CNN在特征提取方面的优势,并通过支持向量机的分类能力来提高分类准确性。在实验中,我们使用了多个数据集来评估我们的方法。结果表明,NGO-CNN-SVM方法在各个数据集上都取得了优于其他方法的分类准确性。
总之,基于北方苍鹰优化卷积神经网络结合支持向量机的数据分类方法是一种有效的方法,可以提高数据分类的准确性。随着机器学习和深度学习的不断发展,我们相信这种方法将在实际应用中发挥重要作用,并为解决其他复杂的数据分类问题提供新的思路和方法。
📣 部分代码
%___________________________________________________________________%% Grey Wolf Optimizer (GWO) source codes version 1.0 %% %% Developed in MATLAB R2011b(7.13) %% %% Author and programmer: Seyedali Mirjalili %% %% e-Mail: ali.mirjalili@gmail.com %% seyedali.mirjalili@griffithuni.edu.au %% %% Homepage: http://www.alimirjalili.com %% %% Main paper: S. Mirjalili, S. M. Mirjalili, A. Lewis %% Grey Wolf Optimizer, Advances in Engineering %% Software , in press, %% DOI: 10.1016/j.advengsoft.2013.12.007 %% %%___________________________________________________________________%% This function initialize the first population of search agentsfunction Positions=initialization(SearchAgents_no,dim,ub,lb)Boundary_no= size(ub,2); % numnber of boundaries% If the boundaries of all variables are equal and user enter a signle% number for both ub and lbif Boundary_no==1Positions=rand(SearchAgents_no,dim).*(ub-lb)+lb;end% If each variable has a different lb and ubif Boundary_no>1for i=1:dimub_i=ub(i);lb_i=lb(i);Positions(:,i)=rand(SearchAgents_no,1).*(ub_i-lb_i)+lb_i;endend
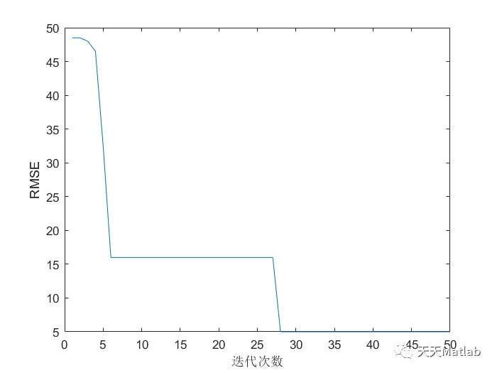
⛳️ 运行结果



🔗 参考文献
[1] 张丹丹.基于SVM及RF的CNN分类模型及其在人脸检测中的应用研究[D].南京邮电大学,2016.
[2] 杨红云,黄琼,孙爱珍,等.基于卷积神经网络和支持向量机的水稻种子图像分类识别[J].中国粮油学报, 2021(012):036.
[3] 王修信,杨路路,汤谷云,等.利用卷积神经网络提取高分辨率遥感图像喀斯特森林信息[J].科学技术与工程, 2020.
本文介绍了一种结合北方苍鹰优化算法与卷积神经网络和支持向量机的数据分类方法(NGO-CNN-SVM),旨在提高复杂数据的分类准确性。通过先用优化的CNN提取特征,再用SVM进行分类,方法在多个数据集上表现优秀。
499

被折叠的 条评论
为什么被折叠?



