✅作者简介:热爱科研的Matlab仿真开发者,擅长数据处理、建模仿真、程序设计、完整代码获取、论文复现及科研仿真。
🍎 往期回顾关注个人主页:Matlab科研工作室
🍊个人信条:格物致知,完整Matlab代码及仿真咨询内容私信。
🔥 内容介绍
在全球能源转型与 “双碳” 目标推动下,以风能、光伏为代表的可再生能源(Renewable Energy, RE)大规模并网成为能源系统发展的核心方向。然而,风能、光伏出力具有间歇性、波动性与随机性,直接接入会对能源系统的稳定性、供电可靠性与经济性产生显著影响。柴油机作为传统备用电源,虽能平抑功率波动,但存在碳排放高、燃料成本高的问题;储能系统(Energy Storage System, ESS)可有效存储盈余电能、填补功率缺口,但初始投资成本较高。
需求响应(Demand Response, DR)通过价格信号或激励机制引导用户调整用电行为,将部分柔性负荷从用电高峰转移至低谷,既能降低系统峰谷差、减少备用电源与储能容量需求,又能提升可再生能源消纳率。因此,计及需求响应的风 - 光 - 柴 - 储容量优化配置,是实现能源系统 “经济性、可靠性、环保性” 多目标平衡的关键技术,对推动分布式能源系统(如微电网、离网能源系统)的高效运行具有重要意义。
二、核心要素分析
(一)能源单元特性
- 风能与光伏:出力依赖自然条件,需基于历史气象数据(风速、光照强度)建立出力预测模型,常用 Weibull 分布描述风速特性、Beta 分布描述光照强度特性,以量化出力的随机性。
- 柴油机:作为可控电源,需考虑最小出力限制(避免低负荷运行效率低下)、启动 / 停机成本、燃料消耗成本与碳排放成本,其出力需满足系统功率平衡约束。
- 储能系统:需考虑充放电功率限制、容量限制、充放电效率、自放电率与寿命衰减成本,其充放电策略需与可再生能源出力、需求响应协同优化。

三、优化目标与约束条件



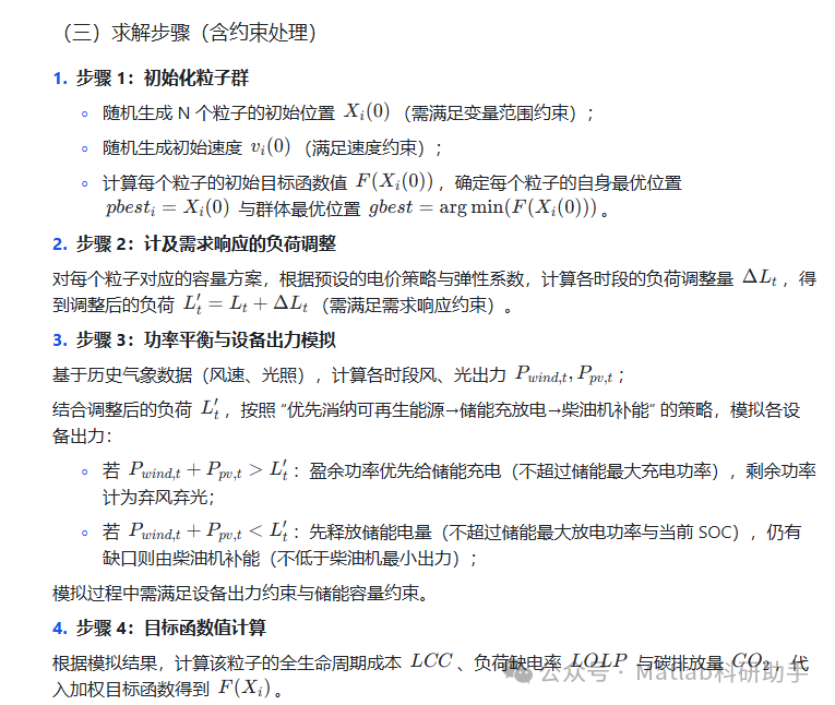
四、粒子群算法(PSO)设计与求解步骤
粒子群算法源于对鸟类觅食行为的模拟,通过粒子的 “位置”(对应优化变量)与 “速度”(对应位置更新方向)迭代,寻找最优解。其优势在于收敛速度快、参数少、易实现,适配多约束的容量优化问题。




⛳️ 运行结果






🔗 参考文献
[1] 陈鑫瑞,蒙昌州,潘邦勇.计及需求响应的有源配电网储能优化调度[J].建模与仿真, 2024, 13(4):4962-4975.DOI:10.12677/mos.2024.134449.
[2] 李春玲.基于离散粒子群算法的光伏微电网储能容量优化配置[J].电工技术, 2023(22):93-96.
[3] 张鹏飞.计及多类型需求响应的光伏微网储能容量优化配置[D].山东科技大学,2019.
📣 部分代码
🎈 部分理论引用网络文献,若有侵权联系博主删除
👇 关注我领取海量matlab电子书和数学建模资料
🏆团队擅长辅导定制多种科研领域MATLAB仿真,助力科研梦:
🌈 各类智能优化算法改进及应用
生产调度、经济调度、装配线调度、充电优化、车间调度、发车优化、水库调度、三维装箱、物流选址、货位优化、公交排班优化、充电桩布局优化、车间布局优化、集装箱船配载优化、水泵组合优化、解医疗资源分配优化、设施布局优化、可视域基站和无人机选址优化、背包问题、 风电场布局、时隙分配优化、 最佳分布式发电单元分配、多阶段管道维修、 工厂-中心-需求点三级选址问题、 应急生活物质配送中心选址、 基站选址、 道路灯柱布置、 枢纽节点部署、 输电线路台风监测装置、 集装箱调度、 机组优化、 投资优化组合、云服务器组合优化、 天线线性阵列分布优化、CVRP问题、VRPPD问题、多中心VRP问题、多层网络的VRP问题、多中心多车型的VRP问题、 动态VRP问题、双层车辆路径规划(2E-VRP)、充电车辆路径规划(EVRP)、油电混合车辆路径规划、混合流水车间问题、 订单拆分调度问题、 公交车的调度排班优化问题、航班摆渡车辆调度问题、选址路径规划问题、港口调度、港口岸桥调度、停机位分配、机场航班调度、泄漏源定位
🌈 机器学习和深度学习时序、回归、分类、聚类和降维
2.1 bp时序、回归预测和分类
2.2 ENS声神经网络时序、回归预测和分类
2.3 SVM/CNN-SVM/LSSVM/RVM支持向量机系列时序、回归预测和分类
2.4 CNN|TCN|GCN卷积神经网络系列时序、回归预测和分类
2.5 ELM/KELM/RELM/DELM极限学习机系列时序、回归预测和分类
2.6 GRU/Bi-GRU/CNN-GRU/CNN-BiGRU门控神经网络时序、回归预测和分类
2.7 ELMAN递归神经网络时序、回归\预测和分类
2.8 LSTM/BiLSTM/CNN-LSTM/CNN-BiLSTM/长短记忆神经网络系列时序、回归预测和分类
2.9 RBF径向基神经网络时序、回归预测和分类
2.10 DBN深度置信网络时序、回归预测和分类
2.11 FNN模糊神经网络时序、回归预测
2.12 RF随机森林时序、回归预测和分类
2.13 BLS宽度学习时序、回归预测和分类
2.14 PNN脉冲神经网络分类
2.15 模糊小波神经网络预测和分类
2.16 时序、回归预测和分类
2.17 时序、回归预测预测和分类
2.18 XGBOOST集成学习时序、回归预测预测和分类
2.19 Transform各类组合时序、回归预测预测和分类
方向涵盖风电预测、光伏预测、电池寿命预测、辐射源识别、交通流预测、负荷预测、股价预测、PM2.5浓度预测、电池健康状态预测、用电量预测、水体光学参数反演、NLOS信号识别、地铁停车精准预测、变压器故障诊断
🌈图像处理方面
图像识别、图像分割、图像检测、图像隐藏、图像配准、图像拼接、图像融合、图像增强、图像压缩感知
🌈 路径规划方面
旅行商问题(TSP)、车辆路径问题(VRP、MVRP、CVRP、VRPTW等)、无人机三维路径规划、无人机协同、无人机编队、机器人路径规划、栅格地图路径规划、多式联运运输问题、 充电车辆路径规划(EVRP)、 双层车辆路径规划(2E-VRP)、 油电混合车辆路径规划、 船舶航迹规划、 全路径规划规划、 仓储巡逻
🌈 无人机应用方面
无人机路径规划、无人机控制、无人机编队、无人机协同、无人机任务分配、无人机安全通信轨迹在线优化、车辆协同无人机路径规划
🌈 通信方面
传感器部署优化、通信协议优化、路由优化、目标定位优化、Dv-Hop定位优化、Leach协议优化、WSN覆盖优化、组播优化、RSSI定位优化、水声通信、通信上传下载分配
🌈 信号处理方面
信号识别、信号加密、信号去噪、信号增强、雷达信号处理、信号水印嵌入提取、肌电信号、脑电信号、信号配时优化、心电信号、DOA估计、编码译码、变分模态分解、管道泄漏、滤波器、数字信号处理+传输+分析+去噪、数字信号调制、误码率、信号估计、DTMF、信号检测
🌈电力系统方面
微电网优化、无功优化、配电网重构、储能配置、有序充电、MPPT优化、家庭用电
🌈 元胞自动机方面
交通流 人群疏散 病毒扩散 晶体生长 金属腐蚀
🌈 雷达方面
卡尔曼滤波跟踪、航迹关联、航迹融合、SOC估计、阵列优化、NLOS识别
🌈 车间调度
零等待流水车间调度问题NWFSP 、 置换流水车间调度问题PFSP、 混合流水车间调度问题HFSP 、零空闲流水车间调度问题NIFSP、分布式置换流水车间调度问题 DPFSP、阻塞流水车间调度问题BFSP
👇
151

被折叠的 条评论
为什么被折叠?



