✅作者简介:热爱科研的Matlab仿真开发者,擅长数据处理、建模仿真、程序设计、完整代码获取、论文复现及科研仿真。
🍎 往期回顾关注个人主页:Matlab科研工作室
🍊个人信条:格物致知,完整Matlab代码及仿真咨询内容私信。
🔥 内容介绍
在现代电子技术领域,信号波形的设计直接影响系统的性能。正弦调频(Sinusoidal Frequency Modulation,SFM)信号作为一种特殊的调频信号,其频率随时间按正弦规律变化,具备独特的频谱特性和抗干扰能力,在雷达探测与无线通信领域展现出重要的应用价值。本文将从 SFM 信号的基本特性出发,详细阐述其在雷达目标检测、参数估计以及无线通信中的调制解调、抗干扰等方面的应用原理与优势。
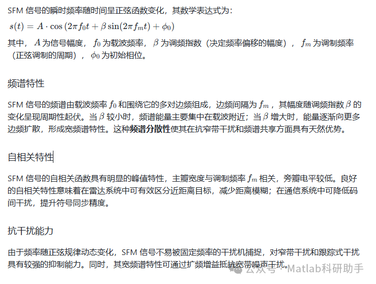
正弦调频(SFM)信号的基本特性

SFM 信号在雷达中的应用
雷达系统对信号的距离分辨率、速度分辨率、抗干扰能力和目标识别能力有严格要求,SFM 信号的特性使其能够满足这些需求,在多个雷达应用场景中发挥作用。
目标探测与距离测量
在脉冲雷达中,SFM 信号通过脉冲压缩技术实现高距离分辨率。发射的 SFM 脉冲信号经目标反射后,回波信号与本地参考信号进行相关处理,利用自相关函数的尖锐主瓣获得目标的距离信息。与线性调频(LFM)信号相比,SFM 信号的旁瓣更低,可减少近距离强目标对弱目标的遮蔽效应,提高复杂环境下的目标检测概率。
例如,在低空探测雷达中,地面杂波往往掩盖低空飞行目标的回波,SFM 信号的低旁瓣特性可有效抑制杂波旁瓣,增强目标回波的信噪比,提升低空目标的探测能力。
速度测量与多普勒分析
运动目标的回波信号会产生多普勒频偏,SFM 信号的频率调制特性使其对多普勒变化敏感。通过分析回波信号的频率偏移量,可计算目标的径向速度。由于 SFM 信号的频率随时间周期性变化,其多普勒频谱具有多峰结构,通过多周期积累可提高速度测量的精度,尤其适用于高速运动目标的测速场景(如弹道导弹跟踪)。
抗干扰雷达系统设计


SFM 信号的应用优势与挑战

结论
正弦调频(SFM)信号凭借独特的频谱特性、良好的自相关特性和强抗干扰能力,在雷达和无线通信领域展现出显著的应用价值。在雷达中,它可提升目标探测精度和抗干扰性能;在通信中,它能增强信号传输的可靠性和保密性。尽管存在参数优化复杂、多普勒敏感性等挑战,但通过技术创新和算法改进,SFM 信号有望在未来的智能雷达、下一代无线通信等领域发挥更重要的作用。
⛳️ 运行结果




🔗 参考文献
[1] 熊辉,吕远,曾德国,等.利用卡森准则的正弦调频信号参数估计方法[J].电子测量与仪器学报, 2010, 24(4):6.DOI:10.3724/SP.J.1187.2010.00353.
[2] 吕远,祝俊,唐斌.基于DPT的非线性调频信号参数估计[J].电子测量与仪器学报, 2009(6):5.DOI:CNKI:SUN:DZIY.0.2009-06-016.
[3] 张淑宁,朱航,赵惠昌,等.基于周期模糊函数的伪码调相与正弦调频复合引信信号参数提取技术[J].兵工学报, 2014, 35(5):7.DOI:CNKI:SUN:BIGO.0.2014-05-008.
📣 部分代码
🎈 部分理论引用网络文献,若有侵权联系博主删除
👇 关注我领取海量matlab电子书和数学建模资料
🏆团队擅长辅导定制多种科研领域MATLAB仿真,助力科研梦:
🌈 各类智能优化算法改进及应用
生产调度、经济调度、装配线调度、充电优化、车间调度、发车优化、水库调度、三维装箱、物流选址、货位优化、公交排班优化、充电桩布局优化、车间布局优化、集装箱船配载优化、水泵组合优化、解医疗资源分配优化、设施布局优化、可视域基站和无人机选址优化、背包问题、 风电场布局、时隙分配优化、 最佳分布式发电单元分配、多阶段管道维修、 工厂-中心-需求点三级选址问题、 应急生活物质配送中心选址、 基站选址、 道路灯柱布置、 枢纽节点部署、 输电线路台风监测装置、 集装箱调度、 机组优化、 投资优化组合、云服务器组合优化、 天线线性阵列分布优化、CVRP问题、VRPPD问题、多中心VRP问题、多层网络的VRP问题、多中心多车型的VRP问题、 动态VRP问题、双层车辆路径规划(2E-VRP)、充电车辆路径规划(EVRP)、油电混合车辆路径规划、混合流水车间问题、 订单拆分调度问题、 公交车的调度排班优化问题、航班摆渡车辆调度问题、选址路径规划问题、港口调度、港口岸桥调度、停机位分配、机场航班调度、泄漏源定位
🌈 机器学习和深度学习时序、回归、分类、聚类和降维
2.1 bp时序、回归预测和分类
2.2 ENS声神经网络时序、回归预测和分类
2.3 SVM/CNN-SVM/LSSVM/RVM支持向量机系列时序、回归预测和分类
2.4 CNN|TCN|GCN卷积神经网络系列时序、回归预测和分类
2.5 ELM/KELM/RELM/DELM极限学习机系列时序、回归预测和分类
2.6 GRU/Bi-GRU/CNN-GRU/CNN-BiGRU门控神经网络时序、回归预测和分类
2.7 ELMAN递归神经网络时序、回归\预测和分类
2.8 LSTM/BiLSTM/CNN-LSTM/CNN-BiLSTM/长短记忆神经网络系列时序、回归预测和分类
2.9 RBF径向基神经网络时序、回归预测和分类
2.10 DBN深度置信网络时序、回归预测和分类
2.11 FNN模糊神经网络时序、回归预测
2.12 RF随机森林时序、回归预测和分类
2.13 BLS宽度学习时序、回归预测和分类
2.14 PNN脉冲神经网络分类
2.15 模糊小波神经网络预测和分类
2.16 时序、回归预测和分类
2.17 时序、回归预测预测和分类
2.18 XGBOOST集成学习时序、回归预测预测和分类
2.19 Transform各类组合时序、回归预测预测和分类
方向涵盖风电预测、光伏预测、电池寿命预测、辐射源识别、交通流预测、负荷预测、股价预测、PM2.5浓度预测、电池健康状态预测、用电量预测、水体光学参数反演、NLOS信号识别、地铁停车精准预测、变压器故障诊断
🌈图像处理方面
图像识别、图像分割、图像检测、图像隐藏、图像配准、图像拼接、图像融合、图像增强、图像压缩感知
🌈 路径规划方面
旅行商问题(TSP)、车辆路径问题(VRP、MVRP、CVRP、VRPTW等)、无人机三维路径规划、无人机协同、无人机编队、机器人路径规划、栅格地图路径规划、多式联运运输问题、 充电车辆路径规划(EVRP)、 双层车辆路径规划(2E-VRP)、 油电混合车辆路径规划、 船舶航迹规划、 全路径规划规划、 仓储巡逻
🌈 无人机应用方面
无人机路径规划、无人机控制、无人机编队、无人机协同、无人机任务分配、无人机安全通信轨迹在线优化、车辆协同无人机路径规划
🌈 通信方面
传感器部署优化、通信协议优化、路由优化、目标定位优化、Dv-Hop定位优化、Leach协议优化、WSN覆盖优化、组播优化、RSSI定位优化、水声通信、通信上传下载分配
🌈 信号处理方面
信号识别、信号加密、信号去噪、信号增强、雷达信号处理、信号水印嵌入提取、肌电信号、脑电信号、信号配时优化、心电信号、DOA估计、编码译码、变分模态分解、管道泄漏、滤波器、数字信号处理+传输+分析+去噪、数字信号调制、误码率、信号估计、DTMF、信号检测
🌈电力系统方面
微电网优化、无功优化、配电网重构、储能配置、有序充电、MPPT优化、家庭用电
🌈 元胞自动机方面
交通流 人群疏散 病毒扩散 晶体生长 金属腐蚀
🌈 雷达方面
卡尔曼滤波跟踪、航迹关联、航迹融合、SOC估计、阵列优化、NLOS识别
🌈 车间调度
零等待流水车间调度问题NWFSP 、 置换流水车间调度问题PFSP、 混合流水车间调度问题HFSP 、零空闲流水车间调度问题NIFSP、分布式置换流水车间调度问题 DPFSP、阻塞流水车间调度问题BFSP
👇
正弦调频(SFM)信号在雷达与通信的应用
498

被折叠的 条评论
为什么被折叠?



