摘要:在高等院校教育体制改革背景下,数据驱动的教学状态评估方法对提升教学质量具有重要作用。利用信息技术对高校教育数据进行汇总,在周期性采集的基础上进行教学状态评估。基于项目全生命周期理论,对高等院校教育数据采集项目管理成熟度理论内涵进行阐述,构建成熟度指标,设定成熟度层级,运用德尔菲法对指标体系进行完善,最终形成成熟度模型。
关键词:高等院校;教育数据;数据采集;项目全生命周期;成熟度
0、引言
数据是组织运行中的关键生产要素。当前,数据价值得到广泛认可,人们对数据采集、数据分析及数据运用的重视程度也在不断提高[1]。
利用信息技术对高等院校教育数据进行汇总,通过周期采集、集中上报等方式全面、系统地采集教学过程数据,并通过可视化功能实现教学状态预测评估,为提高高等院校教学质量提供有力支撑[2]。数据采集是进行高等院校教学质量评估的重要环节。通过数据采集能够直观呈现教学状态,及时反馈和解决问题,加快高等院校人才培养体系建设。基于此,本文对高等院校教育数据采集项目内涵进行分析,构建数据采集项目管理成熟度模型,旨在为其他数据采集项目管理提供参考。
1、成熟度模型概述
成熟度是一种动态发展理念,描述了对象的纵向演进状况,给出了描述对象状态的阶段性定义[3]。成熟度模型在对描述对象进行状态评估的同时,通过划分成熟度层级将事物的发展过程概念化,使得各层级之间纵向演进,进而不断完善。软件能力成熟度模型(CapabilityMaturityModel,CMM)是用来评价软件活动实践过程完善程度及能力水平,确立评价软件开发及标准化管理的方法[4]。
CMM将软件开发过程分为5个层级,从低到高进行排列,以反映软件开发过程中的阶段特征,描述软件开发路线[5]。通过规范软件开发过程,使软件组织管理更加程序化。在CMM模型的基础上,各行业组织根据自身特点构建了各自的成熟度模型。在项目管理领域,比较典型的成熟度模型有OPM3、K-PMMM、PM2等。通过上述成熟度模型对项目管理水平进行评估,能够优化项目管理体系,促进组织管理能力持续改进。
2、数据采集项目管理成熟度内涵
数据采集项目管理成熟度是指数据采集项目管理能力从初始级到优化级的发展过程。数据采集项目体系构建的完善程度反映了其成熟度。具体而言,如果数据采集平台能够高效运行,采集到的数据能够反映主体需求,且建立了完善的管理机制,那么就能够促进教学活动的持续改进,提高教学水平。
教学状态“数据化”是现代教育思想在信息化背景下的转变,是将传统人工采集分散数据与电子化集中统计数据相结合,有效利用数据的客观性、关联性等特点,对教学状态进行监测评估[6]。高等院校教学状态评估应以数据为驱动,对教学水平和质量进行客观性评估,为多元主体提供有效决策依据和全面价值判断的直观数据[7-8]。教育数据采集项目是建设“智慧校园”的重要环节。从长远来看,数据采集是一项重复性工程,因此需要不断总结经验,提高数据采集项目管理成熟度,助力高等院校教学水平的提升。
高等院校教育数据采集主要依托数据采集平台,面向教学过程,通过真实、可靠、全面的数据做出客观评价,对教学状态进行评估。在数据采集项目中,有效识别项目相关方至关重要。数据采集主体应从以往的单一主体转向多元主体,将教师和学生作为主要利益相关方[9]。因此,在高等院校教育数据采集项目不同阶段,控制关键过程影响因素,引导利益相关方积极参与,对项目管理成熟度评价具有重要作用。
3、高等院校教育数据采集项目成熟度模型构建
基于高等院校教育数据采集平台,分析数据采集项目管理成熟度,能够完善数据采集评估流程,对于促进教学质量具有重要作用。本文所构建的高等院校教育数据采集项目成熟度模型主要包括成熟度层级设计、指标体系设计与完善,并通过德尔菲法收集专家意见进行完善。
3.1成熟度层级设计
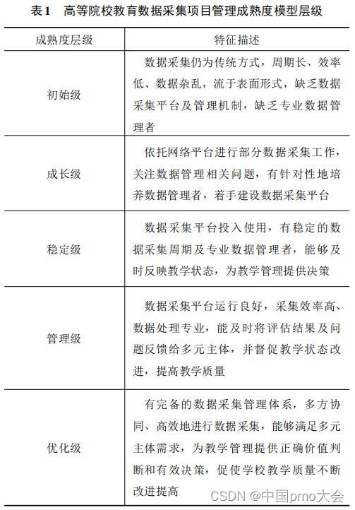
首先,需要明确数据采集的阶段性特征,基于持续改进理论制定标准,描述高等院校数据采集项目管理能力逐渐完善的发展过程;其次,将高等院校教育数据采集项目管理成熟度评估划分为5个层级,从低到高分别为初始级、成长级、稳定级、管理级和优化级,具体见表1。

为保证层级划分科学合理,该成熟度模型应符合以下特征:
(1)客观性。该模型应符合高校教学管理实际,遵循教学管理客观规律,从传统主观经验判断向客观数据决策转变。
(2)整体性。重视整体评估结果,通过分析该模型各要素之间的关联关系,促进数据管理和分析能力的统一提升和协调发展。
(3)可操作性。该模型应贴合教学实际,各项评估指标具有可操作性[10]。
3.2指标体系设计与完善
通过对数据采集项目管理能力成熟度内涵进行分析,确定高等院校教育数据采集项目管理成熟度模型关键过程域,分别为项目筹划、组织准备、采集与处理、分析与挖掘、总结报告。通过文献研究和专家访谈,结合教学工作实际,划分15个一级指标和40个二级指标。
为了使评价指标更加客观全面,采用德尔菲法对评价指标进行完善[11]。邀请10名专家进行两轮德尔菲法问卷调查。其中,管理领域专家4名,高校专业数据管理人员6名,均具有数据管理经验,且参与过数据采集工作。调查问卷采用Likert量表评分方法,每个指标的评分均为5分,5为最优,1为最差。第一轮问卷调查结束后,统计专家意见并总结反馈,完善部分评价指标,随后进行第二轮问卷调查,再次对评价指标进行修改和完善。两次问卷回收率均为100%。具体步骤如下。
3.2.1第一轮问卷统计结果与分析
首先,计算专家的权威系数Cr=(Cs+Ca)/2,其中,Cs为专家熟悉度系数;Ca为专家判断系数。根据专家个人情况调查表以及回收问卷情况统计,计算得到专家熟悉度系数平均值为0.8、专家判断系数为0.95、专家权威系数为0.875,均大于0.7,说明专家权威性较高,符合问卷调查要求。
其次,对第一轮回收问卷的各项指标打分并统计问卷结果。假设变异系数为CV,肯德尔和谐系数为W,这两个指标表示专家意见的协调程度。CV值越小,说明专家打分协调程度越高。当CV<0.25时,说明符合专家协调程度要求。W值越大,说明专家意见一致性越高,W值在0.3~0.5时,认为专家意见基本一致。在第一轮问卷调查中,关键过程域的专家打分协调程度较好,各项指标均符合要求,但是一级指标和二级指标的肯德尔系数不符合要求。第一轮问卷结果统计见表2。

3.2.2第二轮问卷统计结果与分析
通过第一轮问卷调查专家意见可知,专家对一级指标中的结果反馈和总结改进两个指标提出的建议较多,打分均值分别为3.4和3.5,说明这两个指标不够严谨,且后续改进工作在单次数据采集中体现不明显,作为一级指标支撑不够。同时,对于这两个指标对应的二级指标打分也较低,并提出了修改意见。
在结合专家意见进行调整后,发放第二轮调查问卷,对回收数据进行分析。由于关键过程域在第一轮问卷调查时各项系数均达到要求,不作调整,第二轮调查问卷不再进行评价。第二轮问卷结果统计见表3。

由表3可以看出,经过两轮专家意见调整后,各指标得分均值有所提升,变异系数下降、肯德尔系数上升,说明专家意见协调性提高,指标可用于评价体系构建。
3.3指标体系构建
通过对高等院校教育数据采集项目5个阶段进行划分,结合专家意见,归纳出15个一级指标和40个二级指标,并对部分指标表述和范围进行了修改。在指标体系构建过程中,弱化了项目风险和成本分析这两项内容,同时对具体实施阶段预期标准进行了较为细致的划分,更加符合高等院校教育数据采集工作实际。通过参考成熟度模型层级设计,依据项目全生命周期理论,构建高等院校教育数据采集项目管理成熟度指标体系,见表4。

4、结语
随着信息技术的快速发展,数据作为关键生产要素持续发挥作用[12]。数据采集作为数据管理的前提条件,其重要性尤为突出。高等院校数据采集项目是基于数据采集平台,以教学活动数据(课程学习、科学研究、教师授课以及学生管理等)为采集对象,对采集数据进行处理分析,为管理者决策提供数据支撑。
本文基于项目全生命周期理论,阐述成熟度模型内涵,构建高等院校教育数据采集项目管理成熟度模型,将高等院校教育数据采集项目管理能力划分为5个层级,并分析了各层级下属二级指标。该模型体现了高等院校教育数据采集工作改进能力[13],能够指导高等院校教育数据采集工作的开展,为提升教学质量提供数据支撑。同时,借助成熟度指标能够提升高等院校项目管理能力,促进高等院校组织结构的内在改进,增强高等院校的综合竞争实力。
本文对于成熟度模型的研究尚处于探索阶段,加之专家意见主观性较强,后续还需要进行实践验证和修改完善。(来源:《项目管理技术》 作者:曲亮生 李宇辉 宋瑶瑶(海军航空大学,山东烟台264000))
文章介绍了在高等教育体制改革背景下,数据驱动的教学状态评估的重要性。通过对项目全生命周期理论的应用,构建了教育数据采集项目管理的成熟度模型,包括五个层级,旨在提升教学质量。该模型通过多轮专家评估和德尔菲法完善,强调了数据采集在教学管理中的作用,为高等教育机构的数据采集项目提供了指导框架。
2054

被折叠的 条评论
为什么被折叠?



