✅作者简介:热爱科研的Matlab仿真开发者,擅长数据处理、建模仿真、程序设计、完整代码获取、论文复现及科研仿真。
🍎 往期回顾关注个人主页:Matlab科研工作室
🍊个人信条:格物致知,完整Matlab代码及仿真咨询内容私信。
🔥 内容介绍
在大数据时代,时间序列数据广泛存在于金融、电力、医疗、交通等领域,如股票价格波动、电力负荷变化、心电信号、交通流量时序等。与传统结构化数据不同,时间序列数据具有时序依赖性、长度不一致性、形态相似性优先等特性,传统基于欧氏距离的聚类方法难以精准捕捉其内在相似性。本文聚焦动态时间规整(DTW)距离与Kmeans 聚类算法的融合应用,构建适用于时间序列数据的 DTW-Kmeans 聚类分析模型,解决传统方法在时间序列聚类中的局限性,为时间序列数据的模式识别、异常检测、趋势预测提供高效分析工具。
一、研究背景与核心问题
(一)时间序列数据的特性与聚类需求
时间序列数据是按时间先后顺序排列的有序数据集合,其核心特性决定了聚类分析的特殊性:
- 时序依赖性:数据点间存在时间维度的关联(如前一小时电力负荷影响后一小时负荷),聚类需考虑数据的时序连续性,而非孤立样本的特征匹配;
- 长度不一致性:实际场景中,不同时间序列的采集时长或采样频率可能不同(如某设备故障记录为 10 分钟,正常记录为 24 小时),传统固定维度聚类方法难以适配;
- 形态相似性优先:时间序列的 “形态特征” 比 “数值绝对差异” 更具聚类意义(如两条电力负荷曲线均呈 “早峰 - 午平 - 晚峰” 形态,即使峰值绝对值相差 10%,仍应归为同一类),而欧氏距离等传统距离 metric 过度依赖数值差异,易误判相似形态序列。
基于上述特性,时间序列聚类的核心需求是:在允许时间轴弹性伸缩的前提下,精准度量序列间的形态相似性,实现不同长度、不同数值规模但形态一致的序列归为同类。
(二)传统聚类方法的局限性
传统聚类算法(如 Kmeans、层次聚类)结合欧氏距离、曼哈顿距离等度量时,在时间序列聚类中存在显著缺陷:
- 欧氏距离的刚性匹配缺陷:欧氏距离要求两个序列的长度完全一致,且对应时间点的数值直接相减计算差异。若两个序列形态相似但存在时间偏移(如 A 序列早峰出现在 8 点,B 序列早峰出现在 9 点),欧氏距离会判定二者差异极大,违背实际形态相似性需求;
- 固定维度假设不成立:传统聚类需将数据转换为固定维度的特征向量(如提取序列的均值、方差、峰值等统计量),但统计量会丢失大量时序形态信息(如两条序列均值相同,但一条呈上升趋势,一条呈下降趋势,统计量聚类会误判为同类);
- 长度不一致处理困难:若强行对不同长度序列进行 “截断” 或 “补零” 处理,会破坏时序完整性(如截断故障序列的关键异常段,补零导致正常序列形态失真),严重影响聚类精度。
(三)DTW-Kmeans 的适配性
动态时间规整(DTW)距离通过 “时间轴弹性弯曲” 机制,可有效解决时间序列的长度不一致与形态相似性匹配问题;而 Kmeans 算法具有计算效率高、可解释性强、适用于大规模数据等优势,二者融合可实现 “精准度量 + 高效聚类” 的协同效果:
- DTW 距离:突破时间轴刚性限制,通过寻找最优匹配路径,计算不同长度、不同时间偏移序列间的最小形态差异;
- Kmeans 算法:以 DTW 距离替代欧氏距离作为样本间相似性度量,利用迭代优化机制快速收敛到最优聚类中心,适配时间序列数据的大规模聚类需求。
二、核心理论基础




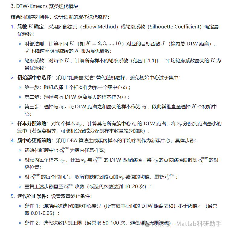
三、DTW-Kmeans 时间序列聚类模型构建
(一)模型框架设计
DTW-Kmeans 模型以 “精准度量形态相似性” 为核心,以 “高效聚类大规模数据” 为目标,构建 “预处理 - 距离计算 - 聚类迭代 - 结果评估” 的四阶段框架:
- 数据预处理阶段:对原始时间序列进行清洗、标准化、长度适配,为后续聚类奠定基础;
- DTW 距离计算阶段:采用带窗口约束的 DTW 算法,计算样本间及样本与簇中心的形态相似性距离;
- Kmeans 聚类迭代阶段:基于 DTW 距离实现样本分配与簇中心更新,通过迭代收敛到最优聚类结果;
- 聚类结果评估阶段:引入时间序列聚类专用评估指标,验证聚类效果的合理性与有效性。







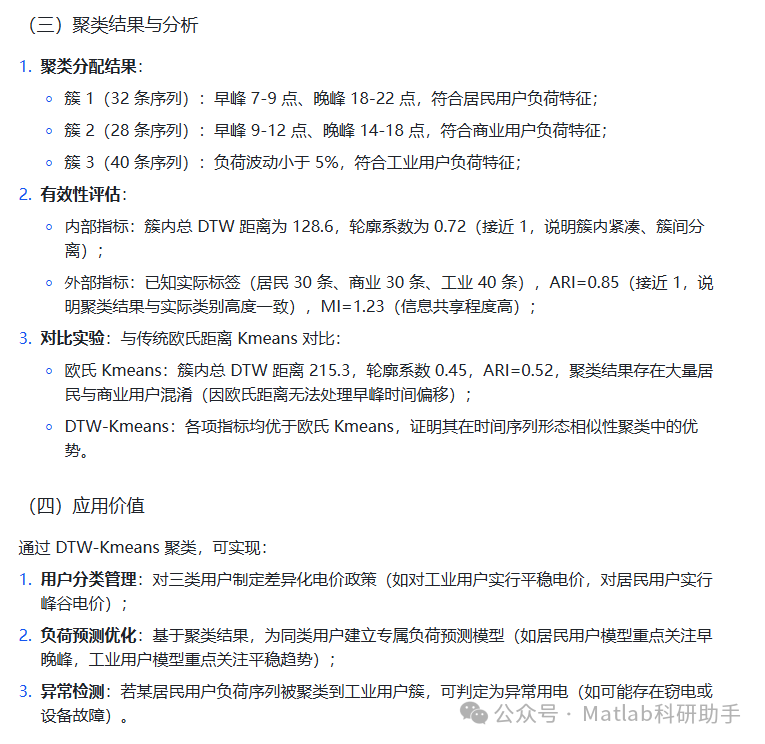
⛳️ 运行结果


🔗 参考文献
[1] 段丽丽,原达,能昌信.基于DTW距离的探地雷达数据可视化[J].图学学报, 2015, 36(2):7.DOI:10.3969/j.issn.2095-302X.2015.02.003.
[2] 马百鸣.基于DTW度量的时间序列主旨模式提取[D].大连理工大学[2025-12-04].DOI:CNKI:CDMD:2.1012.276193.
[3] 刘金安,汤新民,胡钰明,等.基于聚类分析的航空器滑行过点时间预测[J].南京航空航天大学学报, 2020, 52(6):9.
📣 部分代码
🎈 部分理论引用网络文献,若有侵权联系博主删除
👇 关注我领取海量matlab电子书和数学建模资料
🏆团队擅长辅导定制多种科研领域MATLAB仿真,助力科研梦:
🌈 各类智能优化算法改进及应用
生产调度、经济调度、装配线调度、充电优化、车间调度、发车优化、水库调度、三维装箱、物流选址、货位优化、公交排班优化、充电桩布局优化、车间布局优化、集装箱船配载优化、水泵组合优化、解医疗资源分配优化、设施布局优化、可视域基站和无人机选址优化、背包问题、 风电场布局、时隙分配优化、 最佳分布式发电单元分配、多阶段管道维修、 工厂-中心-需求点三级选址问题、 应急生活物质配送中心选址、 基站选址、 道路灯柱布置、 枢纽节点部署、 输电线路台风监测装置、 集装箱调度、 机组优化、 投资优化组合、云服务器组合优化、 天线线性阵列分布优化、CVRP问题、VRPPD问题、多中心VRP问题、多层网络的VRP问题、多中心多车型的VRP问题、 动态VRP问题、双层车辆路径规划(2E-VRP)、充电车辆路径规划(EVRP)、油电混合车辆路径规划、混合流水车间问题、 订单拆分调度问题、 公交车的调度排班优化问题、航班摆渡车辆调度问题、选址路径规划问题、港口调度、港口岸桥调度、停机位分配、机场航班调度、泄漏源定位
🌈 机器学习和深度学习时序、回归、分类、聚类和降维
2.1 bp时序、回归预测和分类
2.2 ENS声神经网络时序、回归预测和分类
2.3 SVM/CNN-SVM/LSSVM/RVM支持向量机系列时序、回归预测和分类
2.4 CNN|TCN|GCN卷积神经网络系列时序、回归预测和分类
2.5 ELM/KELM/RELM/DELM极限学习机系列时序、回归预测和分类
2.6 GRU/Bi-GRU/CNN-GRU/CNN-BiGRU门控神经网络时序、回归预测和分类
2.7 ELMAN递归神经网络时序、回归\预测和分类
2.8 LSTM/BiLSTM/CNN-LSTM/CNN-BiLSTM/长短记忆神经网络系列时序、回归预测和分类
2.9 RBF径向基神经网络时序、回归预测和分类
2.10 DBN深度置信网络时序、回归预测和分类
2.11 FNN模糊神经网络时序、回归预测
2.12 RF随机森林时序、回归预测和分类
2.13 BLS宽度学习时序、回归预测和分类
2.14 PNN脉冲神经网络分类
2.15 模糊小波神经网络预测和分类
2.16 时序、回归预测和分类
2.17 时序、回归预测预测和分类
2.18 XGBOOST集成学习时序、回归预测预测和分类
2.19 Transform各类组合时序、回归预测预测和分类
方向涵盖风电预测、光伏预测、电池寿命预测、辐射源识别、交通流预测、负荷预测、股价预测、PM2.5浓度预测、电池健康状态预测、用电量预测、水体光学参数反演、NLOS信号识别、地铁停车精准预测、变压器故障诊断
🌈图像处理方面
图像识别、图像分割、图像检测、图像隐藏、图像配准、图像拼接、图像融合、图像增强、图像压缩感知
🌈 路径规划方面
旅行商问题(TSP)、车辆路径问题(VRP、MVRP、CVRP、VRPTW等)、无人机三维路径规划、无人机协同、无人机编队、机器人路径规划、栅格地图路径规划、多式联运运输问题、 充电车辆路径规划(EVRP)、 双层车辆路径规划(2E-VRP)、 油电混合车辆路径规划、 船舶航迹规划、 全路径规划规划、 仓储巡逻
🌈 无人机应用方面
无人机路径规划、无人机控制、无人机编队、无人机协同、无人机任务分配、无人机安全通信轨迹在线优化、车辆协同无人机路径规划
🌈 通信方面
传感器部署优化、通信协议优化、路由优化、目标定位优化、Dv-Hop定位优化、Leach协议优化、WSN覆盖优化、组播优化、RSSI定位优化、水声通信、通信上传下载分配
🌈 信号处理方面
信号识别、信号加密、信号去噪、信号增强、雷达信号处理、信号水印嵌入提取、肌电信号、脑电信号、信号配时优化、心电信号、DOA估计、编码译码、变分模态分解、管道泄漏、滤波器、数字信号处理+传输+分析+去噪、数字信号调制、误码率、信号估计、DTMF、信号检测
🌈电力系统方面
微电网优化、无功优化、配电网重构、储能配置、有序充电、MPPT优化、家庭用电
🌈 元胞自动机方面
交通流 人群疏散 病毒扩散 晶体生长 金属腐蚀
🌈 雷达方面
卡尔曼滤波跟踪、航迹关联、航迹融合、SOC估计、阵列优化、NLOS识别
🌈 车间调度
零等待流水车间调度问题NWFSP 、 置换流水车间调度问题PFSP、 混合流水车间调度问题HFSP 、零空闲流水车间调度问题NIFSP、分布式置换流水车间调度问题 DPFSP、阻塞流水车间调度问题BFSP
👇
1018

被折叠的 条评论
为什么被折叠?



