基于PID控制器和电流控制器的电池充电比较研究附Matlab代码

✅作者简介:热爱科研的Matlab仿真开发者,擅长数据处理、建模仿真、程序设计、完整代码获取、论文复现及科研仿真。

🍎 往期回顾关注个人主页:Matlab科研工作室

🍊个人信条:格物致知,完整Matlab代码及仿真咨询内容私信。

🔥 内容介绍

一、研究背景与电池充电核心需求

随着新能源汽车、储能系统、便携式电子设备的普及,锂离子电池(Li-ion Battery)作为核心储能载体,其充电性能直接影响设备使用体验与电池寿命。理想的电池充电系统需满足三大核心需求:

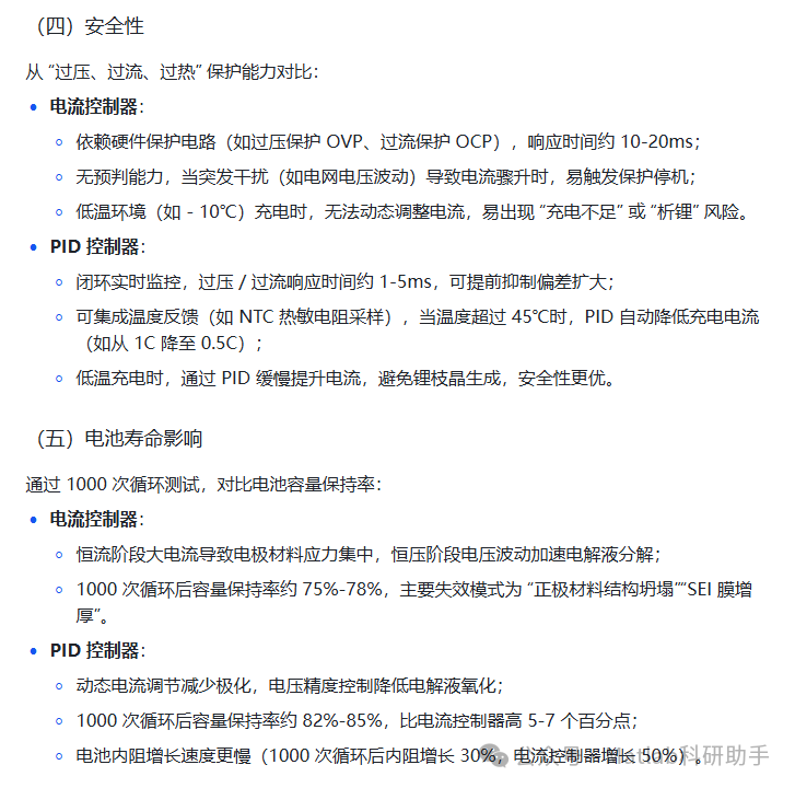
(一)安全性优先

避免充电过程中出现 “过压、过流、过热” 问题 —— 锂离子电池过充易引发电解液分解、热失控,甚至起火爆炸,因此充电系统需精准控制电压与电流阈值(如三元锂电池充电截止电压通常为 4.2V±0.05V)。

(二)效率与速度平衡

在安全前提下,需最大化充电效率(通常要求≥90%),同时缩短充电时间(如新能源汽车快充需在 30 分钟内充至 80% 容量),但需避免 “大电流快充导致的电池极化加剧” 问题。

(三)延长电池循环寿命

充电过程中的 “电流波动、电压超调” 会加速电池容量衰减,理想充电策略需减少电极材料损耗(如避免锂离子嵌入 / 脱嵌过程中的结构破坏),确保电池循环 1000 次后容量保持率≥80%。

当前主流电池充电控制器主要分为 “PID 控制器”(基于反馈偏差的闭环控制)与 “电流控制器”(基于预设电流曲线的开环 / 半闭环控制)。两类控制器在控制逻辑、响应速度、鲁棒性上存在显著差异,需通过系统性对比研究明确其适用场景。

二、两种控制器的工作原理与设计实现

(一)电流控制器(Constant Current/Constant Voltage, CC-CV 模式)

电流控制器是电池充电领域的传统方案,核心采用 “恒流 - 恒压两阶段充电策略”,本质是基于预设电流曲线的半闭环控制。

1. 工作原理

  • 恒流阶段(CC 阶段):充电初期,控制器输出恒定电流(如 1C、2C,C 为电池容量倍率),此时电池电压随 SOC(State of Charge)升高而逐渐上升;当电池电压达到预设截止电压(如 4.2V)时,进入恒压阶段。
  • 恒压阶段(CV 阶段):控制器保持输出电压恒定,充电电流随电池 SOC 升高而逐渐下降;当电流降至截止电流(如 0.05C)时,充电结束。

2. 硬件设计

  • 核心模块:电流采样电阻(如 0.01Ω 精密电阻)、电压采样电路(差分放大电路)、PWM 驱动芯片(如 TL494);
  • 控制逻辑:通过比较器将采样电流 / 电压与预设阈值(如参考电压源 TL431 提供的 2.5V 基准)对比,输出 PWM 信号调节 MOS 管导通占空比,实现电流 / 电压稳定。

图片

图片

图片

图片

图片

图片

四、适用场景与选型建议

基于上述对比,结合不同应用场景的需求优先级,给出控制器选型建议:

(一)电流控制器适用场景

  1. 低成本、低精度需求:如便携式充电宝(5V/2A)、小型家用电器(如扫地机器人电池);
  1. 简单工况:固定环境温度(20-30℃)、无快充需求(充电时间≥2 小时);
  1. 成熟量产产品:如传统手机充电器(5V/1A),追求高可靠性与低故障率。

(二)PID 控制器适用场景

  1. 中高端储能设备:如新能源汽车动力电池(快充需求)、家庭储能系统(需高精度电压控制);
  1. 复杂工况:宽温度范围(-20℃-50℃)、多电池串联 / 并联(如 16 串动力电池组);
  1. 长寿命需求:如医疗设备电池(需循环 1000 次以上)、工业级储能电池(使用寿命≥5 年)。

(三)混合控制方案建议

在实际应用中,可结合两种控制器的优势设计 “混合方案”:

  • 低 SOC 阶段(0%-50%):采用电流控制器(1.5C 恒流),兼顾速度与成本;
  • 高 SOC 阶段(50%-100%):切换至 PID 控制器,高精度控制电压 / 电流,减少极化与损耗;
  • 该方案可使充电时间缩短 10%,同时成本比纯 PID 方案降低 30%,适合中端产品(如电动自行车、便携式储能电源)。

五、研究结论与未来展望

(一)核心结论

  1. 性能对比:PID 控制器在控制精度(电压偏差 ±0.5% vs ±2%)、充电效率(92%-94% vs 90%-92%)、电池寿命保护(1000 次循环容量保持率 82%-85% vs 75%-78%)上全面优于电流控制器,尤其适合高精度、快充需求场景;
  1. 成本权衡:电流控制器成本仅为 PID 控制器的 1/3-1/2,结构简单、可靠性高,仍适用于低成本、低复杂度场景;
  1. 混合方案潜力:“电流控制 + PID 控制” 混合策略可实现 “成本 - 性能” 平衡,是中端产品的最优选择。

(二)未来展望

  1. 算法优化:将 AI 算法(如强化学习、LSTM 预测)与 PID 结合,实现 “基于电池健康状态(SOH)的自适应充电”—— 根据电池老化程度动态调整充电曲线,进一步延长寿命;
  1. 硬件集成:开发专用 ASIC 芯片(如集成 PID 控制器与电流采样的单芯片),降低 PID 控制器成本,推动其在中低端产品中的应用;
  1. 多变量控制:扩展 PID 控制维度,将 “温度、压力、气体浓度”(电池热失控早期特征)纳入控制目标,实现 “预测性保护”,提升充电安全性。

⛳️ 运行结果

图片

🔗 参考文献

[1] 何东健,刘忠超,范灵燕.基于MATLAB的PID控制器参数整定及仿真[J].西安科技大学学报, 2006, 26(4):5.DOI:10.3969/j.issn.1672-9315.2006.04.018.

[2] 王勃群,蔺小林,汪宁.基于Matlab参数自整定PID控制器的设计与仿真[J].自动化技术与应用, 2009(1):4.DOI:10.3969/j.issn.1003-7241.2009.01.007.

[3] 牟赟,侯力,王炳炎,等.基于Matlab的2种Fuzzy-PID控制器的设计与仿真[J].机械与电子, 2007(1):3.DOI:10.3969/j.issn.1001-2257.2007.01.023.

📣 部分代码

🎈 部分理论引用网络文献,若有侵权联系博主删除

 👇 关注我领取海量matlab电子书和数学建模资料 

🏆团队擅长辅导定制多种科研领域MATLAB仿真,助力科研梦:

🌈 各类智能优化算法改进及应用
生产调度、经济调度、装配线调度、充电优化、车间调度、发车优化、水库调度、三维装箱、物流选址、货位优化、公交排班优化、充电桩布局优化、车间布局优化、集装箱船配载优化、水泵组合优化、解医疗资源分配优化、设施布局优化、可视域基站和无人机选址优化、背包问题、 风电场布局、时隙分配优化、 最佳分布式发电单元分配、多阶段管道维修、 工厂-中心-需求点三级选址问题、 应急生活物质配送中心选址、 基站选址、 道路灯柱布置、 枢纽节点部署、 输电线路台风监测装置、 集装箱调度、 机组优化、 投资优化组合、云服务器组合优化、 天线线性阵列分布优化、CVRP问题、VRPPD问题、多中心VRP问题、多层网络的VRP问题、多中心多车型的VRP问题、 动态VRP问题、双层车辆路径规划(2E-VRP)、充电车辆路径规划(EVRP)、油电混合车辆路径规划、混合流水车间问题、 订单拆分调度问题、 公交车的调度排班优化问题、航班摆渡车辆调度问题、选址路径规划问题、港口调度、港口岸桥调度、停机位分配、机场航班调度、泄漏源定位
🌈 机器学习和深度学习时序、回归、分类、聚类和降维

2.1 bp时序、回归预测和分类

2.2 ENS声神经网络时序、回归预测和分类

2.3 SVM/CNN-SVM/LSSVM/RVM支持向量机系列时序、回归预测和分类

2.4 CNN|TCN|GCN卷积神经网络系列时序、回归预测和分类

2.5 ELM/KELM/RELM/DELM极限学习机系列时序、回归预测和分类
2.6 GRU/Bi-GRU/CNN-GRU/CNN-BiGRU门控神经网络时序、回归预测和分类

2.7 ELMAN递归神经网络时序、回归\预测和分类

2.8 LSTM/BiLSTM/CNN-LSTM/CNN-BiLSTM/长短记忆神经网络系列时序、回归预测和分类

2.9 RBF径向基神经网络时序、回归预测和分类

2.10 DBN深度置信网络时序、回归预测和分类
2.11 FNN模糊神经网络时序、回归预测
2.12 RF随机森林时序、回归预测和分类
2.13 BLS宽度学习时序、回归预测和分类
2.14 PNN脉冲神经网络分类
2.15 模糊小波神经网络预测和分类
2.16 时序、回归预测和分类
2.17 时序、回归预测预测和分类
2.18 XGBOOST集成学习时序、回归预测预测和分类
2.19 Transform各类组合时序、回归预测预测和分类
方向涵盖风电预测、光伏预测、电池寿命预测、辐射源识别、交通流预测、负荷预测、股价预测、PM2.5浓度预测、电池健康状态预测、用电量预测、水体光学参数反演、NLOS信号识别、地铁停车精准预测、变压器故障诊断
🌈图像处理方面
图像识别、图像分割、图像检测、图像隐藏、图像配准、图像拼接、图像融合、图像增强、图像压缩感知
🌈 路径规划方面
旅行商问题(TSP)、车辆路径问题(VRP、MVRP、CVRP、VRPTW等)、无人机三维路径规划、无人机协同、无人机编队、机器人路径规划、栅格地图路径规划、多式联运运输问题、 充电车辆路径规划(EVRP)、 双层车辆路径规划(2E-VRP)、 油电混合车辆路径规划、 船舶航迹规划、 全路径规划规划、 仓储巡逻
🌈 无人机应用方面
无人机路径规划、无人机控制、无人机编队、无人机协同、无人机任务分配、无人机安全通信轨迹在线优化、车辆协同无人机路径规划
🌈 通信方面
传感器部署优化、通信协议优化、路由优化、目标定位优化、Dv-Hop定位优化、Leach协议优化、WSN覆盖优化、组播优化、RSSI定位优化、水声通信、通信上传下载分配
🌈 信号处理方面
信号识别、信号加密、信号去噪、信号增强、雷达信号处理、信号水印嵌入提取、肌电信号、脑电信号、信号配时优化、心电信号、DOA估计、编码译码、变分模态分解、管道泄漏、滤波器、数字信号处理+传输+分析+去噪、数字信号调制、误码率、信号估计、DTMF、信号检测
🌈电力系统方面
微电网优化、无功优化、配电网重构、储能配置、有序充电、MPPT优化、家庭用电
🌈 元胞自动机方面
交通流 人群疏散 病毒扩散 晶体生长 金属腐蚀
🌈 雷达方面
卡尔曼滤波跟踪、航迹关联、航迹融合、SOC估计、阵列优化、NLOS识别
🌈 车间调度
零等待流水车间调度问题NWFSP 、 置换流水车间调度问题PFSP、 混合流水车间调度问题HFSP 、零空闲流水车间调度问题NIFSP、分布式置换流水车间调度问题 DPFSP、阻塞流水车间调度问题BFSP

👇

评论
成就一亿技术人!
拼手气红包6.0元
还能输入1000个字符
 
红包 添加红包
表情包 插入表情
 条评论被折叠 查看
添加红包

请填写红包祝福语或标题

红包个数最小为10个

红包金额最低5元

当前余额3.43前往充值 >
需支付:10.00
成就一亿技术人!
领取后你会自动成为博主和红包主的粉丝 规则
hope_wisdom
发出的红包
实付
使用余额支付
点击重新获取
扫码支付
钱包余额 0

抵扣说明:

1.余额是钱包充值的虚拟货币,按照1:1的比例进行支付金额的抵扣。
2.余额无法直接购买下载,可以购买VIP、付费专栏及课程。

余额充值