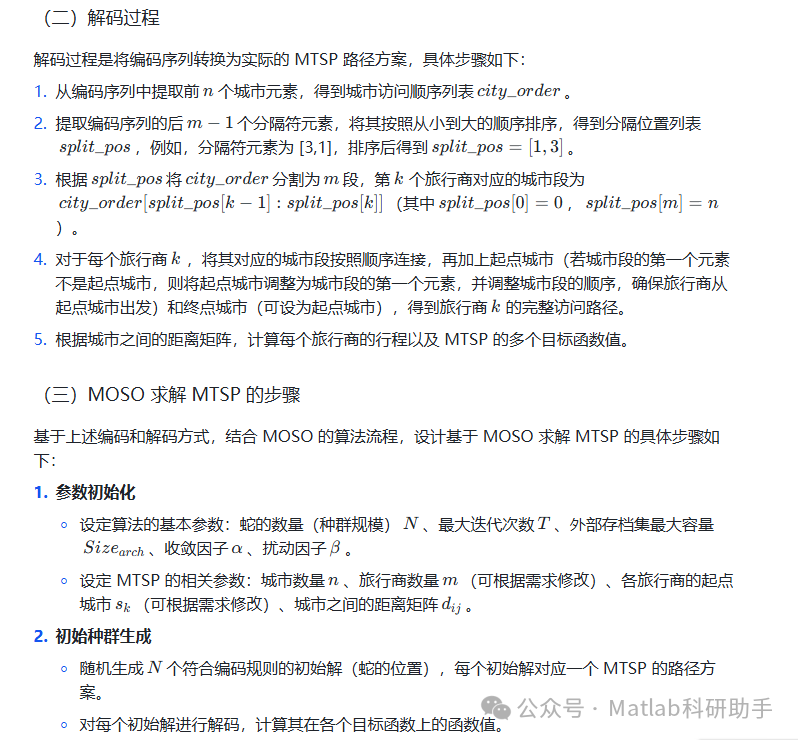
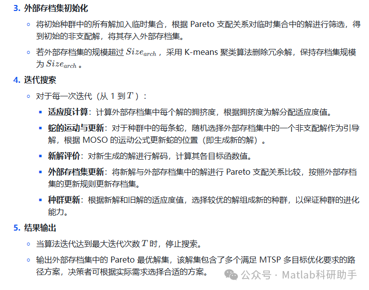
✅作者简介:热爱科研的Matlab仿真开发者,擅长数据处理、建模仿真、程序设计、完整代码获取、论文复现及科研仿真。
🍎 往期回顾关注个人主页:Matlab科研工作室
🍊个人信条:格物致知,完整Matlab代码及仿真咨询内容私信。
🔥 内容介绍
一、引言
在物流配送、路径规划、电路设计等众多实际领域,常常会遇到需要多个旅行商共同完成对所有城市的遍历,且要满足多种优化目标的问题,这就是多旅行商问题(Multiple Traveling Salesman Problem, MTSP)。传统的单目标优化算法在处理此类多目标问题时,往往难以同时兼顾多个目标的最优解,而多目标优化算法能够提供一组 Pareto 最优解,为决策者提供更多的选择。
蛇优化算法(Snake Optimization Algorithm, SOA)是一种新型的元启发式优化算法,具有收敛速度快、寻优能力强等优点。将其扩展为多目标蛇优化算法(Multi-Objective Snake Optimization Algorithm, MOSO),用于求解多旅行商问题,不仅能够充分发挥蛇优化算法的优势,还能有效处理多目标优化问题,具有重要的理论意义和实际应用价值。本研究旨在深入探讨基于 MOSO 求解 MTSP 的方法,实现旅行商个数和起点城市的可修改,以适应不同实际场景的需求。
二、多旅行商问题(MTSP)概述
(一)MTSP 定义
多旅行商问题是旅行商问题(Travelling Salesman Problem, TSP)的扩展,其核心是:给定一个包含 n 个城市的集合以及各城市之间的距离矩阵,安排 m 个旅行商从各自的起点城市出发,遍历所有城市(每个城市至少被一个旅行商访问一次),最后返回各自的终点城市(终点城市可与起点城市相同),要求在满足一定约束条件的前提下,实现多个目标的优化,如总行程最短、各旅行商行程差异最小、总时间最短等。



三、多目标蛇优化算法(MOSO)原理
(一)蛇优化算法(SOA)基本思想
蛇优化算法是模拟蛇的觅食行为和运动方式而提出的一种优化算法。在自然界中,蛇通过感知周围环境中的食物信息,调整自身的运动方向和速度,以找到食物源。在 SOA 中,将每个解视为一条 “蛇”,食物源视为最优解,蛇通过不断地更新自身位置来逼近最优解。
SOA 的主要操作包括:
- 感知阶段:蛇通过感知周围其他蛇的位置和食物信息,确定自身的搜索方向。
- 运动阶段:蛇根据感知到的信息,以一定的步长向潜在的最优解方向移动。
- 更新阶段:根据蛇的新位置,更新食物源的位置,即更新当前的最优解。






⛳️ 运行结果



🔗 参考文献
[1] 黄文聪,胡滢,黄津莹,等.IPT系统多目标参数优化与切换控制策略研究[J].电机与控制学报, 2024, 28(11):184-194.
[2] 于仲安,夏强威,肖宏亮,et al.基于EV 变量预处理与多目标蛇优化的 微电网调度方法[J].Application Research of Computers / Jisuanji Yingyong Yanjiu, 2024, 41(12).DOI:10.19734/j.issn.1001-3695.2024.05.0154.
[3] 肖月,杨超,农宝翔,等.基于多目标蛇优化算法的非侵入式负荷监测研究[J].建模与仿真, 2024, 13(1):194-203.
📣 部分代码
🎈 部分理论引用网络文献,若有侵权联系博主删除
👇 关注我领取海量matlab电子书和数学建模资料
🏆团队擅长辅导定制多种科研领域MATLAB仿真,助力科研梦:
🌈 各类智能优化算法改进及应用
生产调度、经济调度、装配线调度、充电优化、车间调度、发车优化、水库调度、三维装箱、物流选址、货位优化、公交排班优化、充电桩布局优化、车间布局优化、集装箱船配载优化、水泵组合优化、解医疗资源分配优化、设施布局优化、可视域基站和无人机选址优化、背包问题、 风电场布局、时隙分配优化、 最佳分布式发电单元分配、多阶段管道维修、 工厂-中心-需求点三级选址问题、 应急生活物质配送中心选址、 基站选址、 道路灯柱布置、 枢纽节点部署、 输电线路台风监测装置、 集装箱调度、 机组优化、 投资优化组合、云服务器组合优化、 天线线性阵列分布优化、CVRP问题、VRPPD问题、多中心VRP问题、多层网络的VRP问题、多中心多车型的VRP问题、 动态VRP问题、双层车辆路径规划(2E-VRP)、充电车辆路径规划(EVRP)、油电混合车辆路径规划、混合流水车间问题、 订单拆分调度问题、 公交车的调度排班优化问题、航班摆渡车辆调度问题、选址路径规划问题、港口调度、港口岸桥调度、停机位分配、机场航班调度、泄漏源定位
🌈 机器学习和深度学习时序、回归、分类、聚类和降维
2.1 bp时序、回归预测和分类
2.2 ENS声神经网络时序、回归预测和分类
2.3 SVM/CNN-SVM/LSSVM/RVM支持向量机系列时序、回归预测和分类
2.4 CNN|TCN|GCN卷积神经网络系列时序、回归预测和分类
2.5 ELM/KELM/RELM/DELM极限学习机系列时序、回归预测和分类
2.6 GRU/Bi-GRU/CNN-GRU/CNN-BiGRU门控神经网络时序、回归预测和分类
2.7 ELMAN递归神经网络时序、回归\预测和分类
2.8 LSTM/BiLSTM/CNN-LSTM/CNN-BiLSTM/长短记忆神经网络系列时序、回归预测和分类
2.9 RBF径向基神经网络时序、回归预测和分类
2.10 DBN深度置信网络时序、回归预测和分类
2.11 FNN模糊神经网络时序、回归预测
2.12 RF随机森林时序、回归预测和分类
2.13 BLS宽度学习时序、回归预测和分类
2.14 PNN脉冲神经网络分类
2.15 模糊小波神经网络预测和分类
2.16 时序、回归预测和分类
2.17 时序、回归预测预测和分类
2.18 XGBOOST集成学习时序、回归预测预测和分类
2.19 Transform各类组合时序、回归预测预测和分类
方向涵盖风电预测、光伏预测、电池寿命预测、辐射源识别、交通流预测、负荷预测、股价预测、PM2.5浓度预测、电池健康状态预测、用电量预测、水体光学参数反演、NLOS信号识别、地铁停车精准预测、变压器故障诊断
🌈图像处理方面
图像识别、图像分割、图像检测、图像隐藏、图像配准、图像拼接、图像融合、图像增强、图像压缩感知
🌈 路径规划方面
旅行商问题(TSP)、车辆路径问题(VRP、MVRP、CVRP、VRPTW等)、无人机三维路径规划、无人机协同、无人机编队、机器人路径规划、栅格地图路径规划、多式联运运输问题、 充电车辆路径规划(EVRP)、 双层车辆路径规划(2E-VRP)、 油电混合车辆路径规划、 船舶航迹规划、 全路径规划规划、 仓储巡逻
🌈 无人机应用方面
无人机路径规划、无人机控制、无人机编队、无人机协同、无人机任务分配、无人机安全通信轨迹在线优化、车辆协同无人机路径规划
🌈 通信方面
传感器部署优化、通信协议优化、路由优化、目标定位优化、Dv-Hop定位优化、Leach协议优化、WSN覆盖优化、组播优化、RSSI定位优化、水声通信、通信上传下载分配
🌈 信号处理方面
信号识别、信号加密、信号去噪、信号增强、雷达信号处理、信号水印嵌入提取、肌电信号、脑电信号、信号配时优化、心电信号、DOA估计、编码译码、变分模态分解、管道泄漏、滤波器、数字信号处理+传输+分析+去噪、数字信号调制、误码率、信号估计、DTMF、信号检测
🌈电力系统方面
微电网优化、无功优化、配电网重构、储能配置、有序充电、MPPT优化、家庭用电
🌈 元胞自动机方面
交通流 人群疏散 病毒扩散 晶体生长 金属腐蚀
🌈 雷达方面
卡尔曼滤波跟踪、航迹关联、航迹融合、SOC估计、阵列优化、NLOS识别
🌈 车间调度
零等待流水车间调度问题NWFSP 、 置换流水车间调度问题PFSP、 混合流水车间调度问题HFSP 、零空闲流水车间调度问题NIFSP、分布式置换流水车间调度问题 DPFSP、阻塞流水车间调度问题BFSP
👇
1118

被折叠的 条评论
为什么被折叠?



