✅作者简介:热爱科研的Matlab仿真开发者,擅长数据处理、建模仿真、程序设计、完整代码获取、论文复现及科研仿真。
🍎 往期回顾关注个人主页:Matlab科研工作室
🍊个人信条:格物致知,完整Matlab代码及仿真咨询内容私信。
🔥 内容介绍
混合太阳能 - 风能 - 水力抽水蓄能系统(以下简称 “混合能源系统”)是应对可再生能源间歇性、波动性的关键技术方案,通过多能互补与储能调节,实现电能稳定输出与高效利用,广泛应用于分布式微电网、偏远地区供电及大电网调峰场景。
(一)系统拓扑结构
典型混合能源系统由能源采集、储能调节、电能转换与负荷侧四部分组成,各模块功能与技术特性如下:
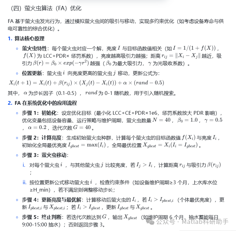
- 可再生能源采集单元
- 太阳能光伏(PV)阵列:采用多晶硅或单晶硅组件,通过串并联构成光伏方阵,输出功率受光照强度(200-1000 W/m²)、环境温度(-20-60℃)影响显著,典型效率为 15%-22%,需配备最大功率点跟踪(MPPT)控制器(如扰动观察法、增量电导法),确保光伏阵列运行在最优工作点。
- 风力发电机(WT):多采用水平轴永磁同步发电机,额定风速通常为 12-15 m/s,切入风速 3-4 m/s,切出风速 25-30 m/s,输出功率随风速变化呈非线性特性(风速低于切入风速时功率为 0,高于额定风速时功率稳定在额定值),需通过变桨距或变流器控制实现功率平滑。
- 水力抽水蓄能(PHS)储能单元
- 上下水库:上水库用于储存电能转化的势能,下水库作为水源补充,库容设计需匹配系统日 / 周调节需求,例如 10MW 级系统通常需上水库有效库容 10-15 万 m³,水位差(水头)一般为 50-200m。
- 可逆式水轮机 - 发电机:核心设备为混流式或斜流式可逆机组,发电模式下将水能转化为电能(效率 85%-90%),抽水模式下消耗电能将下水库水抽至上水库(效率 80%-85%),切换时间≤5min,支持快速功率调节(响应时间≤100ms)。
- 电能转换与控制单元
- 变流器系统:光伏与风力发电机通过 DC/AC 逆变器将直流电转换为交流电(380V/10kV),抽水蓄能机组通过双向变流器实现发电 / 抽水模式切换,变流器效率≥96%,需具备低电压穿越(LVRT)能力(电压跌落至 0% 时持续运行≥150ms)。
- 中央控制系统:基于 PLC 或工业计算机实现多单元协同控制,采集各单元运行数据(功率、电压、风速、光照等),通过优化算法动态分配各单元出力,确保系统供需平衡。
- 负荷侧单元
- 用户负荷:包括居民负荷(如照明、家电,波动性大)、工业负荷(如电机、生产线,稳定性高),需按负荷特性分为可中断负荷(如空调,可错峰运行)与不可中断负荷(如医疗设备,需 100% 供电保障)。
- 并网接口:当系统功率盈余时,通过并网开关将电能注入大电网;功率缺额时从电网购电,并网开关需满足 GB/T 31464-2015《电网运行准则》,支持频率(50±0.2Hz)与电压(±5% 额定值)调节。
(二)系统运行特性
- 间歇性与波动性:太阳能输出功率日内波动幅度可达 80%-100%(如阴天 vs 晴天),风力功率日内波动幅度可达 50%-70%(如阵风影响),导致系统出力不稳定,需抽水蓄能系统平抑波动。
- 多能互补特性:太阳能出力集中在白天,风力出力多集中在夜间或清晨,两者存在时间互补性;抽水蓄能系统可在可再生能源出力盈余时抽水储能,缺额时发电补能,实现 “风 - 光 - 储” 协同运行。
- 经济性与环保性:相比单一可再生能源系统,混合系统可降低对电网依赖,减少购电成本(约 20%-30%),同时降低碳排放(相比燃煤机组,每 kW・h 电能减少碳排放 0.8-1.0kg)。
二、混合能源系统的优化目标与约束条件


(二)关键约束条件

三、基于元启发式算法的系统优化设计
元启发式算法通过模拟自然现象或生物行为,在复杂搜索空间中寻找最优解,适用于混合能源系统多目标、多约束的优化问题。以下分别阐述模拟退火算法(SA)、遗传算法(GA)、粒子群优化(PSO)、萤火虫算法(FA)在系统优化中的应用。








四、算法性能对比与工程应用
(一)算法性能对比
基于相同混合能源系统参数(光伏 5MW、风机 4MW、抽水蓄能 8MW,负荷 6MW),在 MATLAB 环境下对四种算法进行仿真对比,
- 收敛速度:PSO 最快,因粒子协作搜索无需复杂遗传操作;SA 最慢,因需控制温度下降过程。
- 精度:GA(NSGA-II)在多目标优化中精度最高,能生成均匀的 Pareto 解集;SA 在单目标优化中鲁棒性最强,受初始条件影响最小。
- 计算成本:PSO 计算时间最短,适合嵌入式系统实时运行;GA 计算时间最长,需高性能计算机支持。
(二)工程应用案例
- 偏远地区微电网优化(西藏某牧区)
- 系统需求:负荷 1MW(居民 + 畜牧业加工),无电网接入,需 100% 可再生能源供电,PDR≤3%。
- 优化算法:采用 PSO 算法进行日内调度,因当地光照、风速波动大(日内光照强度差 800 W/m²),需快速调整抽水蓄能功率。
- 优化结果:光伏 1.2MW、风机 0.8MW、抽水蓄能 0.6MW,上水库库容 2 万 m³,PDR=2.1%,年供电成本降低 15%(相比单一光伏系统)。
- 并网型混合系统优化(广东某工业园区)
- 系统需求:负荷 10MW(工业负荷为主),并网运行,需最小化 LCC 与 CE,碳排放降低 30%。
- 优化算法:采用 GA(NSGA-II)进行多目标优化,生成 Pareto 解集。
- 优化结果:选择 “LCC=1.8 亿元,CE=5000 吨 CO₂/ 年” 的解,光伏 6MW、风机 5MW、抽水蓄能 10MW,年售电收益增加 200 万元,满足电网调峰要求(峰时售电 8MW,谷时购电 2MW)。
(三)工程优化建议
- 算法选择策略:
- 设备规划阶段(长期):采用 SA+GA 组合,SA 优化设备容量,GA 优化多目标(经济性 + 环保性)。
- 运行调度阶段(短期):采用 PSO+FA 组合,PSO 实现日内实时调度,FA 处理突发约束(如设备故障)。
- 数据支撑:建立历史数据库(光照、风速、负荷数据,至少 3 年),采用机器学习(如 LSTM)提高预测精度(误差≤8%),为优化算法提供可靠输入。
- 硬件适配:实时调度算法(如 PSO)部署在嵌入式控制器(如 ARM Cortex-A9,主频 1GHz),多目标优化算法(如 GA)部署在云端服务器,通过边缘计算实现 “云端规划 + 边缘调度” 协同。

六、结论
混合太阳能 - 风能 - 水力抽水蓄能系统的优化是多目标、多约束、动态复杂问题,元启发式算法为其提供了高效解决方案:SA 适用于设备容量优化,鲁棒性强;GA(NSGA-II)适用于多目标优化,能生成多样化决策方案;PSO 适用于实时调度,收敛速度快;FA 适用于多约束优化,精度高。通过算法选择与融合,结合工程实际需求(如偏远地区供电、电网调峰),可实现系统经济性、可靠性与环保性的协同提升。未来需进一步结合人工智能技术,应对不确定性与多系统协同挑战,推动混合能源系统规模化应用。
⛳️ 运行结果


🔗 参考文献
[1] 上官玉金.基于元启发式算法的燃料电池系统建模及多目标优化[D].武汉理工大学[2025-11-10].
[2] AmohMensahAkwasi.基于岛礁运行人工智能元启发式优化算法的太阳能风能发电控制系统设计[D].华南理工大学[2025-11-10].
[3] 刘敏,张超勇,张国军,等.基于混合粒子群优化算法的置换流水车间调度问题研究[J].中国机械工程, 2011, 22(17):6.DOI:CNKI:SUN:ZGJX.0.2011-17-007.
📣 部分代码
🎈 部分理论引用网络文献,若有侵权联系博主删除
👇 关注我领取海量matlab电子书和数学建模资料
🏆团队擅长辅导定制多种科研领域MATLAB仿真,助力科研梦:
🌈 各类智能优化算法改进及应用
生产调度、经济调度、装配线调度、充电优化、车间调度、发车优化、水库调度、三维装箱、物流选址、货位优化、公交排班优化、充电桩布局优化、车间布局优化、集装箱船配载优化、水泵组合优化、解医疗资源分配优化、设施布局优化、可视域基站和无人机选址优化、背包问题、 风电场布局、时隙分配优化、 最佳分布式发电单元分配、多阶段管道维修、 工厂-中心-需求点三级选址问题、 应急生活物质配送中心选址、 基站选址、 道路灯柱布置、 枢纽节点部署、 输电线路台风监测装置、 集装箱调度、 机组优化、 投资优化组合、云服务器组合优化、 天线线性阵列分布优化、CVRP问题、VRPPD问题、多中心VRP问题、多层网络的VRP问题、多中心多车型的VRP问题、 动态VRP问题、双层车辆路径规划(2E-VRP)、充电车辆路径规划(EVRP)、油电混合车辆路径规划、混合流水车间问题、 订单拆分调度问题、 公交车的调度排班优化问题、航班摆渡车辆调度问题、选址路径规划问题、港口调度、港口岸桥调度、停机位分配、机场航班调度、泄漏源定位
🌈 机器学习和深度学习时序、回归、分类、聚类和降维
2.1 bp时序、回归预测和分类
2.2 ENS声神经网络时序、回归预测和分类
2.3 SVM/CNN-SVM/LSSVM/RVM支持向量机系列时序、回归预测和分类
2.4 CNN|TCN|GCN卷积神经网络系列时序、回归预测和分类
2.5 ELM/KELM/RELM/DELM极限学习机系列时序、回归预测和分类
2.6 GRU/Bi-GRU/CNN-GRU/CNN-BiGRU门控神经网络时序、回归预测和分类
2.7 ELMAN递归神经网络时序、回归\预测和分类
2.8 LSTM/BiLSTM/CNN-LSTM/CNN-BiLSTM/长短记忆神经网络系列时序、回归预测和分类
2.9 RBF径向基神经网络时序、回归预测和分类
2.10 DBN深度置信网络时序、回归预测和分类
2.11 FNN模糊神经网络时序、回归预测
2.12 RF随机森林时序、回归预测和分类
2.13 BLS宽度学习时序、回归预测和分类
2.14 PNN脉冲神经网络分类
2.15 模糊小波神经网络预测和分类
2.16 时序、回归预测和分类
2.17 时序、回归预测预测和分类
2.18 XGBOOST集成学习时序、回归预测预测和分类
2.19 Transform各类组合时序、回归预测预测和分类
方向涵盖风电预测、光伏预测、电池寿命预测、辐射源识别、交通流预测、负荷预测、股价预测、PM2.5浓度预测、电池健康状态预测、用电量预测、水体光学参数反演、NLOS信号识别、地铁停车精准预测、变压器故障诊断
🌈图像处理方面
图像识别、图像分割、图像检测、图像隐藏、图像配准、图像拼接、图像融合、图像增强、图像压缩感知
🌈 路径规划方面
旅行商问题(TSP)、车辆路径问题(VRP、MVRP、CVRP、VRPTW等)、无人机三维路径规划、无人机协同、无人机编队、机器人路径规划、栅格地图路径规划、多式联运运输问题、 充电车辆路径规划(EVRP)、 双层车辆路径规划(2E-VRP)、 油电混合车辆路径规划、 船舶航迹规划、 全路径规划规划、 仓储巡逻
🌈 无人机应用方面
无人机路径规划、无人机控制、无人机编队、无人机协同、无人机任务分配、无人机安全通信轨迹在线优化、车辆协同无人机路径规划
🌈 通信方面
传感器部署优化、通信协议优化、路由优化、目标定位优化、Dv-Hop定位优化、Leach协议优化、WSN覆盖优化、组播优化、RSSI定位优化、水声通信、通信上传下载分配
🌈 信号处理方面
信号识别、信号加密、信号去噪、信号增强、雷达信号处理、信号水印嵌入提取、肌电信号、脑电信号、信号配时优化、心电信号、DOA估计、编码译码、变分模态分解、管道泄漏、滤波器、数字信号处理+传输+分析+去噪、数字信号调制、误码率、信号估计、DTMF、信号检测
🌈电力系统方面
微电网优化、无功优化、配电网重构、储能配置、有序充电、MPPT优化、家庭用电
🌈 元胞自动机方面
交通流 人群疏散 病毒扩散 晶体生长 金属腐蚀
🌈 雷达方面
卡尔曼滤波跟踪、航迹关联、航迹融合、SOC估计、阵列优化、NLOS识别
🌈 车间调度
零等待流水车间调度问题NWFSP 、 置换流水车间调度问题PFSP、 混合流水车间调度问题HFSP 、零空闲流水车间调度问题NIFSP、分布式置换流水车间调度问题 DPFSP、阻塞流水车间调度问题BFSP
👇
762

被折叠的 条评论
为什么被折叠?



