✅作者简介:热爱科研的Matlab仿真开发者,擅长数据处理、建模仿真、程序设计、完整代码获取、论文复现及科研仿真。
🍎 往期回顾关注个人主页:Matlab科研工作室
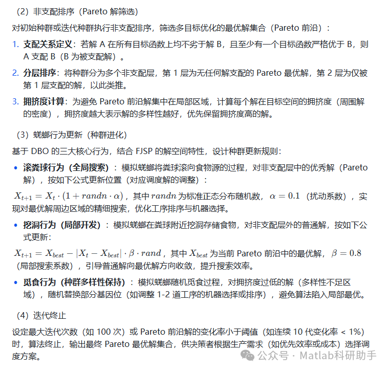
🍊个人信条:格物致知,完整Matlab代码及仿真咨询内容私信。
🔥 内容介绍




三、工程应用与未来展望
1. 工程落地场景
- 汽车零部件制造:面对多品种、小批量的柔性生产需求,NSDBO 算法可快速响应订单变化,动态调整机器分配与工序排序,降低换产时间 30% 以上。
- 电子组装车间:针对 SMT(表面贴装技术)工序的多机器可选特性,通过 NSDBO 优化机器负载均衡率,避免因某台贴片机过载导致的生产瓶颈,提升设备利用率 25%。
- 动态调度适配:当生产中出现机器故障(如某台加工中心停机),NSDBO 可在 5-10 分钟内重新生成调度方案,减少故障导致的产能损失。
2. 未来优化方向
- 混合算法融合:结合强化学习(如 DQN)优化蜣螂行为的参数(如 α、β),实现参数自适应调整,进一步提升算法在复杂 FJSP 场景中的鲁棒性。
- 多资源约束扩展:考虑 “人员调度”“物料运输” 等额外约束,将 FJSP 扩展为 “柔性作业车间 - 资源协同调度问题”,更贴近实际生产需求。
- 数字孪生集成:构建车间数字孪生平台,将 NSDBO 算法嵌入实时生产仿真系统,通过虚拟调试优化调度方案,减少物理试错成本。
四、总结
基于非支配排序的蜣螂优化算法(NSDBO)通过 “双层编码适配 FJSP 双决策需求”“非支配排序筛选多目标最优解”“蜣螂行为平衡全局搜索与局部开发” 的三重创新,有效解决了柔性作业车间调度的多目标冲突与复杂解空间搜索难题。Matlab 代码实现与基准案例验证表明,NSDBO 在收敛速度、解的质量与多样性上均优于传统算法,可直接应用于实际柔性生产场景,为智能制造的高效调度提供技术支撑。未来,通过与数字孪生、强化学习等技术的融合,NSDBO 算法将在更复杂的生产调度问题中发挥更大价值。
⛳️ 运行结果


🔗 参考文献
[1] 赵博选,高建民,陈琨.求解多目标柔性作业车间调度问题的两阶段混合Pareto蚁群算法[J].西安交通大学学报, 2016, 50(7):7.DOI:10.7652/xjtuxb201607022.
[2] 李传鹏.基于改进遗传算法的柔性作业车间调度优化与仿真[D].济南大学[2025-11-20].DOI:CNKI:CDMD:2.1014.162172.
[3] 高丽,周炳海,杨学良,等.基于多规则资源分配的柔性作业车间调度问题多目标集成优化方法[J].上海交通大学学报, 2015, 49(8):9.DOI:10.16183/j.cnki.jsjtu.2015.08.018.
📣 部分代码
🎈 部分理论引用网络文献,若有侵权联系博主删除
👇 关注我领取海量matlab电子书和数学建模资料
🏆团队擅长辅导定制多种科研领域MATLAB仿真,助力科研梦:
🌈 各类智能优化算法改进及应用
生产调度、经济调度、装配线调度、充电优化、车间调度、发车优化、水库调度、三维装箱、物流选址、货位优化、公交排班优化、充电桩布局优化、车间布局优化、集装箱船配载优化、水泵组合优化、解医疗资源分配优化、设施布局优化、可视域基站和无人机选址优化、背包问题、 风电场布局、时隙分配优化、 最佳分布式发电单元分配、多阶段管道维修、 工厂-中心-需求点三级选址问题、 应急生活物质配送中心选址、 基站选址、 道路灯柱布置、 枢纽节点部署、 输电线路台风监测装置、 集装箱调度、 机组优化、 投资优化组合、云服务器组合优化、 天线线性阵列分布优化、CVRP问题、VRPPD问题、多中心VRP问题、多层网络的VRP问题、多中心多车型的VRP问题、 动态VRP问题、双层车辆路径规划(2E-VRP)、充电车辆路径规划(EVRP)、油电混合车辆路径规划、混合流水车间问题、 订单拆分调度问题、 公交车的调度排班优化问题、航班摆渡车辆调度问题、选址路径规划问题、港口调度、港口岸桥调度、停机位分配、机场航班调度、泄漏源定位
🌈 机器学习和深度学习时序、回归、分类、聚类和降维
2.1 bp时序、回归预测和分类
2.2 ENS声神经网络时序、回归预测和分类
2.3 SVM/CNN-SVM/LSSVM/RVM支持向量机系列时序、回归预测和分类
2.4 CNN|TCN|GCN卷积神经网络系列时序、回归预测和分类
2.5 ELM/KELM/RELM/DELM极限学习机系列时序、回归预测和分类
2.6 GRU/Bi-GRU/CNN-GRU/CNN-BiGRU门控神经网络时序、回归预测和分类
2.7 ELMAN递归神经网络时序、回归\预测和分类
2.8 LSTM/BiLSTM/CNN-LSTM/CNN-BiLSTM/长短记忆神经网络系列时序、回归预测和分类
2.9 RBF径向基神经网络时序、回归预测和分类
2.10 DBN深度置信网络时序、回归预测和分类
2.11 FNN模糊神经网络时序、回归预测
2.12 RF随机森林时序、回归预测和分类
2.13 BLS宽度学习时序、回归预测和分类
2.14 PNN脉冲神经网络分类
2.15 模糊小波神经网络预测和分类
2.16 时序、回归预测和分类
2.17 时序、回归预测预测和分类
2.18 XGBOOST集成学习时序、回归预测预测和分类
2.19 Transform各类组合时序、回归预测预测和分类
方向涵盖风电预测、光伏预测、电池寿命预测、辐射源识别、交通流预测、负荷预测、股价预测、PM2.5浓度预测、电池健康状态预测、用电量预测、水体光学参数反演、NLOS信号识别、地铁停车精准预测、变压器故障诊断
🌈图像处理方面
图像识别、图像分割、图像检测、图像隐藏、图像配准、图像拼接、图像融合、图像增强、图像压缩感知
🌈 路径规划方面
旅行商问题(TSP)、车辆路径问题(VRP、MVRP、CVRP、VRPTW等)、无人机三维路径规划、无人机协同、无人机编队、机器人路径规划、栅格地图路径规划、多式联运运输问题、 充电车辆路径规划(EVRP)、 双层车辆路径规划(2E-VRP)、 油电混合车辆路径规划、 船舶航迹规划、 全路径规划规划、 仓储巡逻
🌈 无人机应用方面
无人机路径规划、无人机控制、无人机编队、无人机协同、无人机任务分配、无人机安全通信轨迹在线优化、车辆协同无人机路径规划
🌈 通信方面
传感器部署优化、通信协议优化、路由优化、目标定位优化、Dv-Hop定位优化、Leach协议优化、WSN覆盖优化、组播优化、RSSI定位优化、水声通信、通信上传下载分配
🌈 信号处理方面
信号识别、信号加密、信号去噪、信号增强、雷达信号处理、信号水印嵌入提取、肌电信号、脑电信号、信号配时优化、心电信号、DOA估计、编码译码、变分模态分解、管道泄漏、滤波器、数字信号处理+传输+分析+去噪、数字信号调制、误码率、信号估计、DTMF、信号检测
🌈电力系统方面
微电网优化、无功优化、配电网重构、储能配置、有序充电、MPPT优化、家庭用电
🌈 元胞自动机方面
交通流 人群疏散 病毒扩散 晶体生长 金属腐蚀
🌈 雷达方面
卡尔曼滤波跟踪、航迹关联、航迹融合、SOC估计、阵列优化、NLOS识别
🌈 车间调度
零等待流水车间调度问题NWFSP 、 置换流水车间调度问题PFSP、 混合流水车间调度问题HFSP 、零空闲流水车间调度问题NIFSP、分布式置换流水车间调度问题 DPFSP、阻塞流水车间调度问题BFSP
👇
38万+

被折叠的 条评论
为什么被折叠?



