✅作者简介:热爱科研的Matlab仿真开发者,擅长数据处理、建模仿真、程序设计、完整代码获取、论文复现及科研仿真。
🍎 往期回顾关注个人主页:Matlab科研工作室
🍊个人信条:格物致知,完整Matlab代码及仿真咨询内容私信。
🔥 内容介绍
一、引言
无线传感器网络(WSN)作为物联网感知层的核心组成,已广泛应用于环境监测、工业巡检、智慧农业等领域。然而,传统 WSN 依赖固定 Sink 节点收集数据,存在两大核心瓶颈:一是节点能量受限(多采用电池供电,更换困难),长距离传输导致能耗剧增,缩短网络生命周期;二是复杂地形(如山区、森林)中,固定 Sink 节点难以实现全区域覆盖,数据传输链路易中断。
无人机(UAV)凭借机动性强、部署灵活、覆盖范围广的优势,成为 WSN 数据收集的理想辅助载体。UAV 可作为移动 Sink 节点,主动靠近传感器节点获取数据,大幅缩短节点传输距离,降低能耗;同时能适应复杂地形,突破固定网络的覆盖局限。但 UAV 自身能量同样有限,其飞行与通信能耗直接影响数据收集效率。因此,构建 “节点 - 无人机 - 传输链路” 协同优化的节能数据收集体系,成为解决 UAV-WSN 能耗问题的关键,对延长网络生命周期、提升数据收集效能具有重要现实意义。
当前,节能数据收集技术已从单一节点节能向多维度协同优化演进,涵盖节点分簇调度、UAV 路径规划、数据融合压缩、能量补充等关键方向。例如,基于博弈论的分簇算法可降低簇内节点能耗 28% 以上,而 UAV 轨迹优化结合节点调度能实现能耗与信息时效性的有效平衡,这些技术为 UAV-WSN 的节能运行提供了有力支撑。
二、核心概念与系统架构
(一)UAV-WSN 节能数据收集的核心内涵
UAV-WSN 节能数据收集以 “最小化系统总能耗” 为目标,通过协同优化传感器节点的感知与传输行为、无人机的飞行与通信策略,在保证数据完整性与时效性的前提下,实现节点能量高效利用与无人机能耗优化。其核心特征体现在:
- 分布式与集中式结合:节点自主调节感知频率与传输功率(分布式优化),UAV 集中规划路径与调度节点(集中式优化);
- 多目标平衡:兼顾节点能耗、UAV 能耗、数据传输延迟、信息年龄(AoI)等多指标,避免单一节能目标导致的性能损耗;
- 动态适应性:能根据节点剩余能量、环境变化、数据优先级动态调整策略,适应复杂应用场景。
(二)系统架构与能耗分布
UAV-WSN 节能数据收集系统通常由感知层(传感器节点)、移动汇聚层(无人机)、应用层(数据处理中心)三级架构组成,各层级能耗分布具有显著差异:
1. 感知层能耗
传感器节点能耗主要集中在数据采集、数据处理、无线传输三个环节,其中无线传输能耗占比最高(约 70%-90%),且与传输距离的平方成正比(自由空间信道模型下)。具体包括:
- 采集能耗:传感器模块(如温度、湿度传感器)工作产生的能耗,与感知频率正相关;
- 处理能耗:节点对采集数据进行预处理(如滤波、压缩)的能耗,与数据量及算法复杂度相关;
- 传输能耗:射频模块发送 / 接收数据的能耗,受传输功率、距离、调制方式影响。
2. 移动汇聚层能耗
无人机能耗分为飞行能耗与通信能耗,飞行能耗占主导(约 80%-95%),具体包括:
- 飞行能耗:电机驱动无人机起降、悬停、巡航产生的能耗,与飞行距离、载重、风速、轨迹平滑度相关;
- 通信能耗:无人机与节点、地面中心通信的能耗,受通信距离、数据量、发射功率影响;
- 辅助能耗:无人机搭载的传感器(如 GPS、视觉模块)工作能耗,占比较低但不可忽视。
3. 能耗耦合关系
各层级能耗存在强耦合性:例如,UAV 飞行路径缩短可减少节点传输距离(降低节点能耗),但可能导致飞行轨迹复杂(增加 UAV 能耗);节点提高数据压缩率可减少传输能耗,但会增加处理能耗。因此,系统级节能需打破层级壁垒,实现全局优化。
三、关键节能技术与实现方法
(一)感知层节能:节点调度与数据预处理
感知层节能的核心是减少节点无效能耗,通过优化感知、传输行为延长节点生命周期,关键技术包括分簇优化、感知调度、传输功率控制三类。
1. 分簇式节点管理
采用分簇模型将节点划分为若干集群,每个集群选举簇头节点(CH),簇内节点先将数据传输至 CH,再由 CH 汇总后发送给 UAV,可大幅减少节点直接与 UAV 通信的能耗。簇头选举与管理的节能优化方法包括:
- 基于博弈论的簇头选择:簇内节点以 “能耗最小化” 与 “收益最大化” 为目标进行博弈,通过构建效益函数选取剩余能量高、位置居中的节点作为 CH,降低簇内传输总能耗。例如,DFABGT 算法通过博弈选择低能耗节点,较传统算法节点能耗降低 28%;
- 簇头轮换机制:定期更换簇头节点,避免单一节点因长期承担汇总与传输任务过早耗尽能量,延长集群生命周期;
- 动态簇划分:根据节点剩余能量、UAV 飞行轨迹动态调整簇边界,确保 CH 与 UAV 通信距离始终处于最优范围。
2. 自适应感知与传输调度
根据数据优先级与节点能量状态,动态调节感知频率与传输时机,避免无效能耗:
- 事件驱动感知:非关键场景下采用低频率感知(如每 10 秒 1 次),检测到异常事件(如火灾、设备故障)时自动提高频率(如每 0.1 秒 1 次),减少冗余采集能耗;
- 能量感知传输:剩余能量低于阈值的节点降低传输功率(仅与簇头通信),优先传输关键数据;能量充足的节点可协助转发弱能量节点数据;
- UAV 同步调度:节点仅在 UAV 飞至通信范围内时启动传输模块,其余时间进入休眠状态,避免持续监听导致的能耗浪费。
3. 低能耗数据预处理
节点对采集数据进行本地预处理,减少传输数据量,降低传输能耗:
- 轻量级数据压缩:采用基于阈值的压缩算法(如删除重复数据、保留关键特征),在保证精度的前提下减少数据量。例如,温度监测中仅传输超出正常范围的数据及变化率;
- 分布式数据融合:簇内节点通过协作过滤冗余信息,CH 汇总后生成融合数据(如平均值、最大值),而非传输原始数据。DFABGT 算法结合贝叶斯理论的融合方法,数据精确度较传统算法提高 3.9%-21.2%;
- 特征提取优化:对高维度数据(如振动信号)提取关键特征(如峰值、频率),仅传输特征参数而非原始波形数据。
(二)移动汇聚层节能:UAV 路径规划与能耗优化
UAV 节能的核心是通过优化飞行轨迹与运行策略,降低飞行能耗,同时减少节点等待时间与传输距离,关键技术包括路径规划、飞行控制、能量补充三类。
1. 节能导向的路径规划
UAV 路径规划需平衡飞行距离、节点覆盖、能耗成本,常用方法包括:
- 基于聚类的路径优化:先将传感器节点聚类(如 K-means 算法),生成若干聚类中心,UAV 按最短路径访问各中心,减少飞行距离。该方法可使飞行能耗降低 20%-35%;
- 多目标轨迹优化:构建 “飞行能耗 + 节点传输能耗 + 信息年龄” 加权优化模型,通过块坐标下降法(BCD)与连续凸逼近(SCA)算法求解,得到局部最优轨迹。例如,某方案通过优化轨迹使系统能耗与 AoI 实现有效平衡,满足 KKT 最优条件;
- 动态重规划机制:基于机器学习实时调整轨迹,当 UAV 偏离预设路径时,计算最短衔接路径并优化剩余轨迹,确保能量效率最高。该方法可减少信号中断导致的能耗增加风险;
- 多 UAV 协同规划:将监测区域划分为子区域,多 UAV 分片负责数据收集,通过任务调度避免路径重叠,整体飞行能耗较单 UAV 降低 40%-60%。
2. 飞行状态节能控制
通过优化 UAV 飞行姿态与操作模式,降低单位距离能耗:
- 平滑轨迹控制:减少急加速、急减速、频繁转向,采用圆弧过渡的平滑轨迹,可降低 15%-25% 的飞行能耗;
- 自适应飞行高度:根据节点分布密度调整高度(高密度区域降低高度,低密度区域升高高度),在保证通信覆盖的同时减少飞行阻力;
- 智能悬停策略:仅在数据量大、节点密集区域悬停,其他区域采用低速巡航收集数据,减少悬停能耗(悬停能耗约为巡航能耗的 1.2-1.5 倍)。
3. 可持续能量补充技术
通过搭载新能源模块或结合地面设施,延长 UAV 续航能力:
- 太阳能辅助供电:UAV 搭载可折叠太阳能机翼,飞行时展开面积增加 40%,综合能耗降低 37%,适用于光照充足的户外场景;
- 无线充电补给:在监测区域部署无线充电基站,UAV 剩余电量低于阈值时自动前往充电,或直接为低能量节点补充电能;
- 电池更换机制:采用可快速更换的电池模块,地面中心通过机械臂实现 UAV 电池的自动更换,减少充电等待时间。
(三)传输链路节能:数据传输与资源调度
传输链路节能通过优化通信参数与资源分配,降低节点与 UAV 的通信能耗,关键技术包括传输功率控制、调制方式优化、数据优先级调度三类。
1. 动态传输功率控制
根据通信距离与信道质量自适应调整发射功率,避免功率过剩导致的能耗浪费:
- 距离感知功率调节:节点根据与簇头 / UAV 的距离计算最小传输功率(满足信噪比阈值),距离越近功率越低;
- 信道自适应控制:通过信道质量指示(CQI)实时监测链路状态,信道好时降低功率,信道差时适度提高功率,平衡能耗与传输可靠性。
2. 高效调制与接入策略
采用低能耗调制方式与接入协议,优化通信效率:
- 低功耗调制:短距离通信采用 FSK(频移键控)调制(能耗低于 QAM 调制 30%-50%),长距离通信采用扩频调制提升抗干扰能力;
- TDMA 接入协议:为簇内节点分配专属通信时隙,避免多节点同时传输导致的冲突与重传能耗,较 CSMA/CA 协议减少 20%-30% 的通信能耗。
3. 数据优先级调度
按数据紧急程度分配传输资源,优先传输关键数据,减少非关键数据的无效能耗:
- 优先级划分:将数据分为紧急(如故障报警)、重要(如周期性监测数据)、普通(如冗余信息)三级;
- 资源分配:紧急数据采用高传输功率、短时隙等待,普通数据采用低功率、伺机传输,确保关键数据可靠传输的同时降低整体能耗。
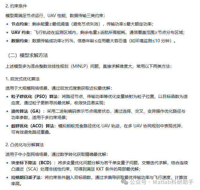
四、优化模型构建与求解方法


3. 求解流程
以 “BCD+SCA” 联合算法为例,求解流程如下:
- 参数初始化:输入节点位置、剩余能量、数据量、UAV 性能参数;
- 路径离散化:将 UAV 连续轨迹离散为若干采样点,简化优化变量;
- 分块优化:交替优化 “UAV 轨迹”“节点传输功率”“节点调度策略” 三个子块;
- 凸逼近处理:对非线性约束(如飞行能耗函数)进行凸近似,转化为凸优化问题求解;
- 收敛判断:若相邻迭代目标函数差值≤阈值,输出最优解;否则返回步骤 3。
五、性能评估与典型应用场景
(一)性能评估指标
为客观评价节能数据收集方案的有效性,需结合能耗、效率、可靠性多维度指标:
1. 能耗指标
- 节点平均能耗:单位时间内节点消耗的能量,反映节点节能效果;
- UAV 单位距离能耗:无人机飞行单位距离的能耗,反映路径优化效果;
- 系统总能耗:节点与 UAV 能耗之和,衡量全局节能性能。
2. 效率与可靠性指标
- 网络生命周期:从部署到首个节点失效的时间,节点节能的核心评价指标;
- 数据传输成功率:成功接收的数据量与总发送数据量的比值,反映通信可靠性;
- 平均信息年龄(AAoI):数据生成至接收的平均时间,反映时效性;
- 覆盖完整性:UAV 轨迹覆盖的节点比例,确保无数据丢失。
3. 评估方法
采用仿真实验与实物测试结合的方式:
- 仿真工具:使用 NS-3、MATLAB/Simulink 构建 UAV-WSN 模型,模拟不同场景下的能耗与性能;
- 实物测试:采用低功耗节点(如 CC2530)与小型无人机(如大疆 Mavic 3)搭建测试平台,验证算法实际效果。
(二)典型应用场景
1. 智慧农业监测
在大面积农田监测中,UAV-WSN 节能数据收集可实现土壤湿度、光照强度等参数的高效采集:
- 节能策略:采用分簇管理(每 50-100 个节点为一簇),UAV 按作物生长区域规划平滑轨迹,节点采用事件驱动感知(湿度低于阈值时提高采集频率);
- 效果验证:较传统固定 Sink 方案,节点生命周期延长 2.3 倍,UAV 飞行能耗降低 35%,数据传输成功率保持在 98% 以上;
- 核心价值:减少农田布线成本,适应复杂地形,降低农业监测的能源消耗与维护成本。
2. 工业设备巡检
在工厂设备巡检中,UAV-WSN 用于采集设备振动、温度等数据,实现故障早期预警:
- 节能策略:节点采用 TDMA 协议传输数据,UAV 基于设备分布聚类规划路径,优先传输振动异常数据(紧急优先级),结合太阳能机翼补充 UAV 能量;
- 效果验证:节点传输能耗降低 42%,UAV 续航时间延长至 8 小时,故障数据传输延迟≤0.5 秒;
- 核心价值:替代人工巡检,降低高危环境作业风险,同时通过节能设计减少工业监测的能源投入。
3. 环境灾害监测
在森林火灾、地质灾害监测中,UAV-WSN 需在恶劣环境下实现长期数据收集:
- 节能策略:节点采用低功耗休眠模式(每 5 分钟唤醒一次),UAV 采用动态重规划轨迹(避开障碍物),结合无线充电基站补充能量;
- 效果验证:节点在电池容量 1500mAh 下可连续工作 6 个月,UAV 在风速 5m/s 环境下能耗增加不超过 10%;
- 核心价值:实现灾害区域的无人化监测,为应急救援提供及时数据支持,同时降低恶劣环境下的设备维护频率。
六、挑战与未来发展方向
(一)当前面临的核心挑战
- 多约束动态优化难题:节点剩余能量、环境干扰、数据优先级等动态变化,现有静态优化模型难以适应,导致实际能耗偏离最优解;
- UAV 续航与负载平衡:搭载太阳能机翼等设备虽能延长续航,但增加负载导致飞行能耗上升,二者平衡难度大;
- 低信噪比下的节能通信:复杂环境(如森林、城市峡谷)中信道质量差,需提高传输功率保障可靠性,与节能目标产生冲突;
- 大规模网络调度复杂度:节点数量超过 1000 时,分簇与路径规划的计算复杂度呈指数增长,实时性难以保证。
(二)未来发展方向
- AI 驱动的自适应优化:构建基于强化学习(RL)的动态优化模型,UAV 通过与环境交互自主学习最优策略,实时调整路径与节点调度。例如,采用 DQN 算法使 UAV 根据节点能量变化动态优化轨迹,能耗降低 15%-20%;
- 新能源与轻量化设计:研发柔性太阳能电池与轻质复合材料,在增加续航的同时降低 UAV 负载;探索氢能动力 UAV,实现长时零碳飞行;
- 智能通信与抗干扰技术:融合自适应调制与稀疏码扩频技术,在低信噪比下保持低功率传输;引入区块链实现节点可信通信,减少恶意干扰导致的重传能耗;
- 边缘计算与数据压缩融合:在 UAV 与簇头节点部署边缘计算模块,采用深度学习进行数据压缩与特征提取(如 CNN 压缩算法),数据量减少 60% 以上,降低传输能耗;
- 空天地一体化网络协同:结合卫星、无人机、地面基站构建立体网络,远距离数据通过卫星传输,近距离通过 UAV 收集,实现全局能耗优化。
七、结论
无人机启用的无线传感器网络中的节能数据收集技术,通过感知层节点调度、移动汇聚层路径优化、传输链路资源分配的协同设计,有效解决了传统 WSN 节点能耗高、覆盖局限的难题。其核心逻辑在于 “缩短传输距离降低节点能耗,优化轨迹减少 UAV 能耗,数据融合减少无效传输”,通过多目标优化模型与高效求解算法实现全局能耗最小化。
在智慧农业、工业巡检等场景的应用表明,该技术可使节点生命周期延长 2 倍以上,UAV 能耗降低 30% 以上,同时保证数据时效性与可靠性。尽管当前面临动态优化、续航平衡等挑战,但随着 AI、新能源、边缘计算等技术的融入,未来将朝着自适应、长续航、智能化的方向发展,为大规模物联网的节能运行提供核心支撑。
⛳️ 运行结果




🔗 参考文献
[1] 薛睿,韩璐.网络编码在无人机通信网络中的应用研究[J].应用科技, 2019, 46(6):5.DOI:10.11991/yykj.201812026.
[2] 赵兰馨.无人机辅助的无线传感器网络数据收集算法研究[D].重庆邮电大学[2025-12-14].
[3] 王永林.Matlab/Simulink环境下无人机全过程飞行仿真技术研究[D].南京航空航天大学[2025-12-14].DOI:10.7666/d.d015324.
📣 部分代码
🎈 部分理论引用网络文献,若有侵权联系博主删除
👇 关注我领取海量matlab电子书和数学建模资料
🏆团队擅长辅导定制多种科研领域MATLAB仿真,助力科研梦:
🌈 各类智能优化算法改进及应用
生产调度、经济调度、装配线调度、充电优化、车间调度、发车优化、水库调度、三维装箱、物流选址、货位优化、公交排班优化、充电桩布局优化、车间布局优化、集装箱船配载优化、水泵组合优化、解医疗资源分配优化、设施布局优化、可视域基站和无人机选址优化、背包问题、 风电场布局、时隙分配优化、 最佳分布式发电单元分配、多阶段管道维修、 工厂-中心-需求点三级选址问题、 应急生活物质配送中心选址、 基站选址、 道路灯柱布置、 枢纽节点部署、 输电线路台风监测装置、 集装箱调度、 机组优化、 投资优化组合、云服务器组合优化、 天线线性阵列分布优化、CVRP问题、VRPPD问题、多中心VRP问题、多层网络的VRP问题、多中心多车型的VRP问题、 动态VRP问题、双层车辆路径规划(2E-VRP)、充电车辆路径规划(EVRP)、油电混合车辆路径规划、混合流水车间问题、 订单拆分调度问题、 公交车的调度排班优化问题、航班摆渡车辆调度问题、选址路径规划问题、港口调度、港口岸桥调度、停机位分配、机场航班调度、泄漏源定位
🌈 机器学习和深度学习时序、回归、分类、聚类和降维
2.1 bp时序、回归预测和分类
2.2 ENS声神经网络时序、回归预测和分类
2.3 SVM/CNN-SVM/LSSVM/RVM支持向量机系列时序、回归预测和分类
2.4 CNN|TCN|GCN卷积神经网络系列时序、回归预测和分类
2.5 ELM/KELM/RELM/DELM极限学习机系列时序、回归预测和分类
2.6 GRU/Bi-GRU/CNN-GRU/CNN-BiGRU门控神经网络时序、回归预测和分类
2.7 ELMAN递归神经网络时序、回归\预测和分类
2.8 LSTM/BiLSTM/CNN-LSTM/CNN-BiLSTM/长短记忆神经网络系列时序、回归预测和分类
2.9 RBF径向基神经网络时序、回归预测和
1060

被折叠的 条评论
为什么被折叠?



