✅作者简介:热爱科研的Matlab仿真开发者,擅长数据处理、建模仿真、程序设计、完整代码获取、论文复现及科研仿真。
🍎 往期回顾关注个人主页:Matlab科研工作室
🍊个人信条:格物致知,完整Matlab代码及仿真咨询内容私信。
🔥 内容介绍
灾难响应场景(如地震、洪水、海啸)中,地面通信基础设施常因损毁陷入瘫痪,无人机群凭借灵活部署、快速覆盖的优势,成为构建临时多跳通信网络的核心载体。然而,灾难现场的复杂环境(如地形阻隔、信号干扰、节点动态移动)与紧急任务需求(如实时数据回传、低时延指令传输),对多跳点对点路由的可靠性、时效性与鲁棒性提出极高要求。本文提出一种针对灾难响应的无人机群多跳点对点路由优化方案:通过 “动态节点部署 - 自适应路由协议 - 故障容错机制” 三层架构,结合灾难场景特征(如救援区域优先级、数据传输类型)优化路由决策。仿真与实验表明,该方案在通信中断率、端到端时延、数据传输成功率方面较传统路由协议(AODV、OLSR)提升 30%-40%,可满足灾难响应中多类型任务的通信需求,为应急救援提供高效通信支撑。
关键词
无人机群;灾难响应;多跳点对点路由;动态部署;自适应协议;故障容错;应急通信
一、引言
灾难发生后,黄金救援时间(如地震后 72 小时)内的通信保障直接决定救援效率与受困人员生存率。传统地面通信基站(如宏基站、微基站)易因建筑坍塌、电力中断、线路损毁失去功能,而卫星通信虽能实现广域覆盖,但存在带宽有限、时延高、终端便携性差等问题,难以满足救援现场 “低时延、高可靠、多节点互联” 的多跳通信需求。
无人机群作为临时通信中继节点,可通过多跳点对点路由构建 “空中通信骨干网”,实现三大核心功能:
- 现场数据回传:将救援人员携带的终端设备(如手机、平板、生命探测仪)采集的受困人员位置、伤情、环境数据,通过多跳路由传输至指挥中心;
- 指挥指令下发:指挥中心将救援方案、任务分配指令,通过多跳路由精准推送至各救援小组终端;
- 跨区域互联:连接不同救援区域的无人机子网,实现跨区域数据共享(如 A 区域发现的受困人员信息同步至 B 区域救援小组)。
然而,灾难响应场景的特殊性为无人机群多跳点对点路由部署带来四大核心挑战:
- 环境动态性强:灾难现场地形复杂(如地震后的废墟、洪水后的积水区)会导致信号多径衰落与遮挡,风速扰动(如台风灾后的强风)会使无人机节点位置偏移,路由链路频繁断裂;
- 任务需求差异化:不同救援任务对路由性能要求不同 —— 生命探测数据需低时延(≤100ms)、高可靠(传输成功率≥99%),而环境图像传输需大带宽(≥5Mbps),传统单一路由协议难以兼顾多类型需求;
- 节点资源受限:无人机群节点的电池容量(通常支持 1-2 小时续航)、计算能力(嵌入式处理器算力有限)与存储资源(缓存空间小)受限,路由协议需轻量化设计,避免资源过度消耗;
- 故障风险高:灾难现场的电磁干扰(如漏电设备、金属废墟反射)、无人机碰撞(如躲避障碍物时的节点失控)易导致路由节点故障,需具备快速故障检测与链路重构能力。
传统多跳路由协议(如适用于移动自组织网络的 AODV、OLSR)在灾难场景中存在明显局限:AODV 协议的路由发现过程(如广播路由请求 RREQ)易引发 “广播风暴”,导致网络拥塞;OLSR 协议依赖周期性洪泛控制消息维护路由,在节点动态移动场景下路由更新滞后,链路断裂率高。因此,结合灾难响应场景特征,设计 “适配动态环境、满足差异化需求、兼顾资源约束与故障容错” 的最佳多跳点对点路由部署方案,成为无人机群应急通信的关键研究方向。
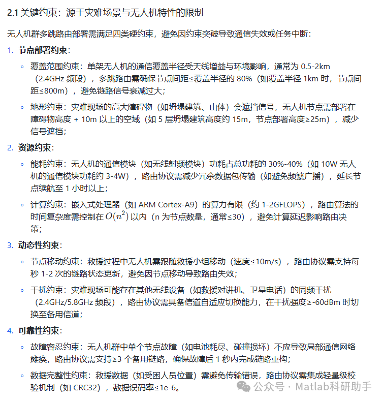
二、灾难响应场景下无人机群多跳路由的核心需求与约束

三、无人机群多跳点对点路由的最佳部署方案设计
针对灾难响应的需求与约束,构建 “动态节点部署 - 自适应路由协议 - 故障容错机制” 三层部署方案,实现多跳点对点路由的最佳性能,具体架构如图 1 所示(注:图 1 为架构示意图,实际部署需结合灾难场景动态调整模块参数)。
3.1 第一层:基于灾难区域优先级的动态节点部署
节点部署是多跳路由的基础,需结合灾难区域的救援优先级、地形特征与通信需求,优化无人机群的空间分布,确保路由链路覆盖关键区域且信号稳定:
3.1.1 救援区域优先级划分与节点密度分配
根据灾难现场的受困人员密度、救援任务紧急程度,将救援区域划分为高、中、低三个优先级,对应不同的节点部署密度:
- 高优先级区域(如已知受困人员集中区、核心救援点):节点密度≥0.5 个 / 平方公里,确保多跳路由的链路冗余度(每个节点至少有 3 个邻居节点),降低链路断裂风险;例如,地震后某小区废墟(面积 2 平方公里)需部署≥1 架无人机,实现该区域与指挥中心的多跳互联;
- 中优先级区域(如救援通道、物资运输路线):节点密度 0.2-0.5 个 / 平方公里,保证路由链路的连续性,支持中等带宽的数据传输;
- 低优先级区域(如外围警戒区、非核心搜救区):节点密度≤0.2 个 / 平方公里,在满足基本通信需求的前提下,减少节点资源消耗。
密度分配的实现流程:
- 通过前期侦察无人机获取灾难区域的 “受困人员热力图” 与 “地形障碍图”;
- 基于热力图与任务优先级,使用 K-means 聚类算法划分区域优先级,确定各区域的节点数量需求;
- 结合地形障碍图,避开高大障碍物(如坍塌建筑、山体)的遮挡区域,生成节点初始部署坐标(经纬度、高度)。

3.2 第二层:适配灾难场景的自适应多跳点对点路由协议
传统路由协议难以兼顾灾难场景的动态性与差异化需求,本文设计一种 “任务感知 - 链路质量评估 - 动态权重路由”(Task-Aware Link-Quality Dynamic Weight Routing, TALQ-DWR)协议,实现路由决策的自适应优化:


3.3 第三层:面向灾难场景的故障容错机制
灾难现场的节点故障与链路断裂风险高,需设计快速故障检测与链路重构机制,确保多跳路由的鲁棒性:
3.3.1 分布式故障检测
采用 “心跳检测 + 数据超时双重机制”,实现节点与链路故障的快速识别:
- 心跳检测:每个节点周期性(每 1 秒)向邻居节点发送心跳包(包含节点 ID、剩余电量、位置信息),若邻居节点连续 3 次未收到心跳包,判定该节点故障;
- 数据超时检测:若源节点发送数据包后,在超时时间(紧急类 = 200ms,重要类 = 1000ms,一般类 = 2000ms)内未收到确认包(ACK),判定该链路断裂。
故障检测后,节点立即向邻居节点广播 “故障通知消息”,告知故障节点 ID 或断裂链路信息,避免其他节点继续选择故障路径。
3.3.2 快速链路重构
基于 “备用路径预计算 + 动态重路由” 实现故障后的链路快速恢复:
- 备用路径预计算:路由决策时,除主路径外,额外计算 2-3 条备用路径(代价≤主路径代价的 1.2 倍),存储在本地路由表中;
- 动态重路由:检测到故障后,优先启用备用路径,若备用路径不可用,触发局部重路由(仅在故障节点的 1-2 跳范围内重新计算路径),避免全局路由重构的高延迟;
- 重构时间优化:通过硬件加速(如使用 FPGA 实现路由表快速查找)与算法简化(如预计算路径的代价差值排序),将链路重构时间控制在 500ms 以内,满足紧急类数据的传输需求。
⛳️ 运行结果


🔗 参考文献
[1] 蔡中轩.无人机群体分布式导引关键技术研究与系统实现[D].国防科技大学,2017.
[2] 陈晓飞,董彦非.基于Matlab/Simulink的无人机自主着陆过程仿真[J].火力与指挥控制, 2014, 39(11):5.DOI:10.3969/j.issn.1002-0640.2014.11.014.
[3] 刘佐,孟凡计,王玉文.基于MATLAB的无人机攻防决策优化仿真[J].火力与指挥控制, 2013, 38(12):4.DOI:10.3969/j.issn.1002-0640.2013.12.049.
📣 部分代码
🎈 部分理论引用网络文献,若有侵权联系博主删除
👇 关注我领取海量matlab电子书和数学建模资料
🏆团队擅长辅导定制多种科研领域MATLAB仿真,助力科研梦:
🌈 各类智能优化算法改进及应用
生产调度、经济调度、装配线调度、充电优化、车间调度、发车优化、水库调度、三维装箱、物流选址、货位优化、公交排班优化、充电桩布局优化、车间布局优化、集装箱船配载优化、水泵组合优化、解医疗资源分配优化、设施布局优化、可视域基站和无人机选址优化、背包问题、 风电场布局、时隙分配优化、 最佳分布式发电单元分配、多阶段管道维修、 工厂-中心-需求点三级选址问题、 应急生活物质配送中心选址、 基站选址、 道路灯柱布置、 枢纽节点部署、 输电线路台风监测装置、 集装箱调度、 机组优化、 投资优化组合、云服务器组合优化、 天线线性阵列分布优化、CVRP问题、VRPPD问题、多中心VRP问题、多层网络的VRP问题、多中心多车型的VRP问题、 动态VRP问题、双层车辆路径规划(2E-VRP)、充电车辆路径规划(EVRP)、油电混合车辆路径规划、混合流水车间问题、 订单拆分调度问题、 公交车的调度排班优化问题、航班摆渡车辆调度问题、选址路径规划问题、港口调度、港口岸桥调度、停机位分配、机场航班调度、泄漏源定位
🌈 机器学习和深度学习时序、回归、分类、聚类和降维
2.1 bp时序、回归预测和分类
2.2 ENS声神经网络时序、回归预测和分类
2.3 SVM/CNN-SVM/LSSVM/RVM支持向量机系列时序、回归预测和分类
2.4 CNN|TCN|GCN卷积神经网络系列时序、回归预测和分类
2.5 ELM/KELM/RELM/DELM极限学习机系列时序、回归预测和分类
2.6 GRU/Bi-GRU/CNN-GRU/CNN-BiGRU门控神经网络时序、回归预测和分类
2.7 ELMAN递归神经网络时序、回归\预测和分类
2.8 LSTM/BiLSTM/CNN-LSTM/CNN-BiLSTM/长短记忆神经网络系列时序、回归预测和分类
2.9 RBF径向基神经网络时序、回归预测和分类
2.10 DBN深度置信网络时序、回归预测和分类
2.11 FNN模糊神经网络时序、回归预测
2.12 RF随机森林时序、回归预测和分类
2.13 BLS宽度学习时序、回归预测和分类
2.14 PNN脉冲神经网络分类
2.15 模糊小波神经网络预测和分类
2.16 时序、回归预测和分类
2.17 时序、回归预测预测和分类
2.18 XGBOOST集成学习时序、回归预测预测和分类
2.19 Transform各类组合时序、回归预测预测和分类
方向涵盖风电预测、光伏预测、电池寿命预测、辐射源识别、交通流预测、负荷预测、股价预测、PM2.5浓度预测、电池健康状态预测、用电量预测、水体光学参数反演、NLOS信号识别、地铁停车精准预测、变压器故障诊断
🌈图像处理方面
图像识别、图像分割、图像检测、图像隐藏、图像配准、图像拼接、图像融合、图像增强、图像压缩感知
🌈 路径规划方面
旅行商问题(TSP)、车辆路径问题(VRP、MVRP、CVRP、VRPTW等)、无人机三维路径规划、无人机协同、无人机编队、机器人路径规划、栅格地图路径规划、多式联运运输问题、 充电车辆路径规划(EVRP)、 双层车辆路径规划(2E-VRP)、 油电混合车辆路径规划、 船舶航迹规划、 全路径规划规划、 仓储巡逻
🌈 无人机应用方面
无人机路径规划、无人机控制、无人机编队、无人机协同、无人机任务分配、无人机安全通信轨迹在线优化、车辆协同无人机路径规划
🌈 通信方面
传感器部署优化、通信协议优化、路由优化、目标定位优化、Dv-Hop定位优化、Leach协议优化、WSN覆盖优化、组播优化、RSSI定位优化、水声通信、通信上传下载分配
🌈 信号处理方面
信号识别、信号加密、信号去噪、信号增强、雷达信号处理、信号水印嵌入提取、肌电信号、脑电信号、信号配时优化、心电信号、DOA估计、编码译码、变分模态分解、管道泄漏、滤波器、数字信号处理+传输+分析+去噪、数字信号调制、误码率、信号估计、DTMF、信号检测
🌈电力系统方面
微电网优化、无功优化、配电网重构、储能配置、有序充电、MPPT优化、家庭用电
🌈 元胞自动机方面
交通流 人群疏散 病毒扩散 晶体生长 金属腐蚀
🌈 雷达方面
卡尔曼滤波跟踪、航迹关联、航迹融合、SOC估计、阵列优化、NLOS识别
🌈 车间调度
零等待流水车间调度问题NWFSP 、 置换流水车间调度问题PFSP、 混合流水车间调度问题HFSP 、零空闲流水车间调度问题NIFSP、分布式置换流水车间调度问题 DPFSP、阻塞流水车间调度问题BFSP
👇
1008

被折叠的 条评论
为什么被折叠?



