✅作者简介:热爱科研的Matlab仿真开发者,擅长数据处理、建模仿真、程序设计、完整代码获取、论文复现及科研仿真。
🍎 往期回顾关注个人主页:Matlab科研工作室
🍊个人信条:格物致知,完整Matlab代码及仿真咨询内容私信。
🔥 内容介绍
一、引言
在图像与体数据获取领域,传统数据采集技术常面临 “采样率高、数据冗余大、存储传输成本高” 的困境。例如,医学 CT 成像需大量 X 射线采样以保证图像质量,不仅增加辐射剂量,还导致数据处理效率低下;卫星遥感图像因高分辨率产生海量数据,给星地传输与地面存储带来巨大压力。
稀疏感知(Sparse Sensing)理论的提出打破了这一局限,其核心思想是:若信号在某一变换域(如小波域、傅里叶域)具有稀疏性,可通过远低于奈奎斯特采样率的欠采样方式获取少量测量数据,再结合稀疏恢复算法重构原始信号。这一理论为图像与体数据的高效获取与恢复提供了全新思路,而明确稀疏感知下图像和体数据恢复的系统对象特性,是设计高效恢复算法、提升数据重构精度的关键前提。
当前,稀疏感知数据恢复已从二维图像拓展至三维体数据,系统对象涵盖自然图像、医学影像(CT、MRI)、遥感图像、三维体数据(如点云、断层扫描数据)等。针对不同系统对象的稀疏特性差异,需定制化设计恢复模型与技术,例如医学体数据需兼顾低辐射与高分辨率,自然图像需重点保留纹理细节,这些需求推动着稀疏感知恢复技术向对象适配性、高精度、实时化方向发展。
二、核心概念与系统对象界定
(一)稀疏感知与数据恢复的核心内涵
1. 稀疏感知理论基础
稀疏感知理论由 Candes、Romberg、Tao 与 Donoho 于 2006 年提出,其实现依赖三个关键要素:
- 信号稀疏性:原始信号在某一变换域(稀疏基)中仅有少量非零系数,其余系数接近零。例如,自然图像在小波变换域中,高频细节系数稀疏;医学 MRI 数据在傅里叶域中具有稀疏分布特性。
- 低维测量:通过与稀疏基不相关的测量矩阵(如高斯随机矩阵、部分傅里叶矩阵),将高维原始信号投影到低维空间,获取少量测量值(测量数远小于原始信号维度)。
- 稀疏恢复:基于测量数据与信号稀疏性约束,通过优化算法重构原始信号。常用恢复算法包括基追踪(Basis Pursuit)、正交匹配追踪(OMP)、迭代软阈值算法(ISTA)等。
2. 数据恢复的核心目标
稀疏感知数据恢复以 “在欠采样条件下,高精度重构原始数据” 为核心目标,同时需兼顾以下需求:
- 保真度:重构数据与原始数据的误差(如均方误差 MSE、峰值信噪比 PSNR)需低于应用场景阈值;
- 效率:恢复算法的计算复杂度需适配硬件平台,满足实时处理需求(如医学影像需在分钟级内完成重构);
- 鲁棒性:对测量噪声、采样偏差具有抗干扰能力,避免小扰动导致重构结果严重失真。
(二)系统对象的分类与特性
稀疏感知图像和体数据恢复的系统对象根据维度与应用场景,可分为二维图像对象与三维体数据对象,两类对象在稀疏特性、获取方式、恢复需求上存在显著差异:
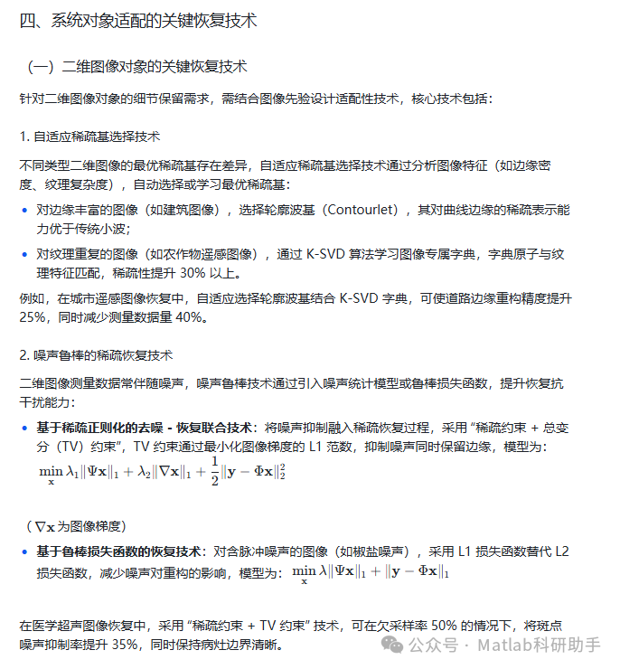
1. 二维图像对象
二维图像对象是稀疏感知恢复的基础对象,涵盖自然图像、医学二维影像、遥感图像等,其核心特性如下:
- 稀疏性表现:
- 自然图像:在小波域、轮廓波域中,边缘与纹理对应的高频系数稀疏,平滑区域对应低频系数集中;
- 医学二维影像(如 X 光片、超声图像):病灶区域(如肿瘤、结石)在特定变换域(如剪切波域)中具有稀疏特性,背景区域系数稀疏;
- 遥感图像:地物目标(如建筑、植被)在小波包变换域中稀疏分布,云层与噪声对应的系数可通过稀疏约束抑制。
- 获取特点:多通过面阵传感器(如 CCD、CMOS)欠采样获取,测量数据常伴随噪声(如遥感图像的高斯噪声、医学超声图像的斑点噪声)。
- 恢复关键需求:保留边缘、纹理等细节信息,避免重构导致的模糊或伪影(如医学影像伪影可能影响诊断准确性)。
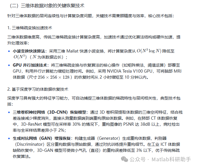
2. 三维体数据对象
三维体数据对象是由一系列二维切片数据堆叠形成的三维数据集合,常见于医学体成像(CT、MRI、PET)、工业断层扫描(ICT)、三维点云数据等,其核心特性如下:
- 稀疏性表现:
- 医学体数据(如 CT 体数据):在三维小波域、三维剪切波域中,器官边界与病灶区域的系数稀疏,同一组织内部系数分布集中;
- 工业 ICT 体数据:缺陷区域(如裂纹、气孔)在三维傅里叶域或小波域中具有稀疏特征,正常材料区域系数平滑;
- 三维点云数据:在体素化表示下,目标表面点云在空间域中稀疏分布,空白区域可通过稀疏约束填充。
- 获取特点:多通过逐层扫描(如 CT 螺旋扫描)或三维采样(如激光雷达点云采集)获取,数据量庞大(如医学 CT 体数据单例可达数百 MB 至数十 GB),且存在层间相关性。
- 恢复关键需求:保持层间连续性,避免层间错位或三维结构失真(如医学体数据层间不连续可能影响手术规划),同时控制计算复杂度(三维恢复算法复杂度远高于二维)。
三、针对不同系统对象的稀疏恢复模型






(二)性能评估指标与方法
针对不同系统对象的恢复效果,需从重构精度、效率、应用适配性三个维度设计评估指标:
1. 重构精度指标
- 二维图像对象:
- 峰值信噪比(PSNR):衡量重构图像与原始图像的灰度差异,值越高精度越好,自然图像 PSNR 通常需≥30dB,医学影像需≥35dB;
- 结构相似性指数(SSIM):衡量图像结构、亮度、对比度的相似性,值越接近 1 越好,医学影像 SSIM 需≥0.95;
- 边缘保持指数(EPI):衡量重构图像对边缘细节的保留能力,值越高边缘越清晰。
- 三维体数据对象:
- 三维峰值信噪比(3D-PSNR):扩展二维 PSNR 至三维空间,衡量体数据整体重构精度;
- 层间相关性系数(ILCC):衡量相邻切片的相似性,值越接近 1 层间连续性越好,医学体数据 ILCC 需≥0.9;
- 体积相似度(Dice 系数):针对体数据中的目标区域(如病灶、缺陷),衡量重构区域与原始区域的重叠程度,医学病灶 Dice 系数需≥0.85。
2. 效率指标
- 计算时间:二维图像恢复需≤1 秒(实时场景),三维体数据恢复需≤30 分钟(医学场景);
- 采样率:在保证精度的前提下,采样率越低效率越高,例如医学 CT 采样率可从 100% 降至 30%-50%。
3. 应用适配性指标
- 医学影像:病灶检出率、医生诊断一致性(与全采样影像的诊断结果差异);
- 工业检测:缺陷识别准确率、误检率、漏检率;
- 遥感图像:地物分类准确率(如将重构图像用于植被、建筑分类,准确率需≥90%)。
4. 评估方法
- 仿真实验:通过 MATLAB、Python(OpenCV、SimpleITK 库)构建稀疏感知恢复模型,使用标准数据集(如自然图像数据集 ImageNet、医学影像数据集 LIDC-IDRI、体数据数据集 VISCERAL)进行测试;
- 实物实验:在实际采集设备(如医学 CT 机、遥感卫星、工业 ICT 设备)上进行欠采样数据采集,对比重构数据与全采样数据的应用效果,例如邀请放射科医生对重构 CT 影像进行盲评,判断病灶识别准确性。
六、挑战与未来发展方向
(一)当前面临的挑战
- 对象稀疏特性动态适配难题:不同场景下的系统对象(如不同模态医学影像、不同地物遥感图像)稀疏特性差异大,现有固定稀疏基或字典难以适配所有对象,导致重构精度不稳定;
- 三维体数据恢复效率瓶颈:三维体数据维度高,恢复算法计算复杂度呈指数增长,即使采用 GPU 加速,仍难以满足实时应用需求(如手术中实时 CT 成像);
- 强噪声下的鲁棒性不足:在低信噪比环境(如超声图像斑点噪声、遥感图像大气噪声)中,稀疏约束易受噪声干扰,导致重构出现伪影或细节丢失;
- 应用场景定制化不足:现有恢复技术多关注通用精度,缺乏针对特定应用场景的定制化设计,例如医学影像需兼顾低辐射与诊断精度,工业检测需兼顾速度与缺陷检出率,通用技术难以同时满足。
(二)未来发展方向
- 自适应稀疏表示技术:结合深度学习构建动态稀疏基生成模型,通过分析系统对象特征(如纹理、结构),实时生成最优稀疏基或字典,实现 “对象 - 基” 自适应匹配。例如,基于 Transformer 的稀疏基学习模型,可自动捕捉不同医学影像的模态特征,提升稀疏性与重构精度;
- 轻量化三维恢复算法:采用模型压缩(如剪枝、量化)、知识蒸馏技术,降低三维恢复模型的计算复杂度;探索新型硬件架构(如 FPGA、ASIC),实现三维恢复算法的专用芯片加速,满足实时应用需求;
- 噪声 - 稀疏联合优化技术:融合盲源分离、鲁棒统计理论,构建 “噪声估计 - 稀疏恢复” 联合模型,在恢复过程中动态估计并抑制噪声,提升强噪声环境下的鲁棒性。例如,基于变分贝叶斯的稀疏恢复模型,可同时估计噪声方差与稀疏系数,适用于低信噪比医学超声图像;
- 场景驱动的定制化恢复框架:针对不同应用场景需求,设计端到端定制化框架。例如,医学影像恢复框架融入放射科诊断规则,优先保留病灶区域细节;工业检测框架结合缺陷特征,提升微小缺陷的重构精度;
- 多模态数据融合恢复:结合不同模态数据(如医学 CT 与 MRI、遥感光学与雷达图像)的稀疏特性,构建多模态联合稀疏恢复模型,利用模态互补性提升重构精度。例如,在脑部疾病诊断中,融合 CT 与 MRI 体数据的稀疏恢复,可同时保留骨骼结构与软组织细节,提升诊断准确性。
七、结论
稀疏感知图像和体数据恢复的系统对象具有显著的维度与应用特性差异,二维图像对象需重点关注细节保留与噪声鲁棒性,三维体数据对象需兼顾层间连续性与计算效率。针对不同对象设计的稀疏恢复模型与技术,已在医学影像、遥感、工业检测等领域展现出巨大应用价值,例如医学 CT 体数据恢复可减少 60% 辐射剂量,同时保持高诊断精度;遥感图像恢复可降低 50% 数据传输量,提升星地传输效率。
尽管当前面临对象适配性、效率、鲁棒性等挑战,但随着自适应稀疏表示、轻量化算法、场景定制化框架等技术的发展,稀疏感知数据恢复将向 “更高精度、更优效率、更强场景适配性” 方向演进,为图像与体数据的高效获取与应用提供核心支撑,推动医学、遥感、工业等领域向低能耗、高精度、实时化方向发展。
⛳️ 运行结果



🔗 参考文献
[1] 虞梓豪.基于结构光物体相位解包算法及重建研究[D].上海工程技术大学,2021.
[2] 文豪.用于内容恢复的图像自嵌入算法研究[D].西南交通大学,2016.
[3] 雷卫延,姜孝华,朱璇.自适应随机共振信号检测系统研究与设计[J].中山大学学报:自然科学版, 2007(S2):5.DOI:10.3321/j.issn:0529-6579.2007.z2.041.
📣 部分代码
🎈 部分理论引用网络文献,若有侵权联系博主删除
👇 关注我领取海量matlab电子书和数学建模资料
🏆团队擅长辅导定制多种科研领域MATLAB仿真,助力科研梦:
🌈 各类智能优化算法改进及应用
生产调度、经济调度、装配线调度、充电优化、车间调度、发车优化、水库调度、三维装箱、物流选址、货位优化、公交排班优化、充电桩布局优化、车间布局优化、集装箱船配载优化、水泵组合优化、解医疗资源分配优化、设施布局优化、可视域基站和无人机选址优化、背包问题、 风电场布局、时隙分配优化、 最佳分布式发电单元分配、多阶段管道维修、 工厂-中心-需求点三级选址问题、 应急生活物质配送中心选址、 基站选址、 道路灯柱布置、 枢纽节点部署、 输电线路台风监测装置、 集装箱调度、 机组优化、 投资优化组合、云服务器组合优化、 天线线性阵列分布优化、CVRP问题、VRPPD问题、多中心VRP问题、多层网络的VRP问题、多中心多车型的VRP问题、 动态VRP问题、双层车辆路径规划(2E-VRP)、充电车辆路径规划(EVRP)、油电混合车辆路径规划、混合流水车间问题、 订单拆分调度问题、 公交车的调度排班优化问题、航班摆渡车辆调度问题、选址路径规划问题、港口调度、港口岸桥调度、停机位分配、机场航班调度、泄漏源定位
🌈 机器学习和深度学习时序、回归、分类、聚类和降维
2.1 bp时序、回归预测和分类
2.2 ENS声神经网络时序、回归预测和分类
2.3 SVM/CNN-SVM/LSSVM/RVM支持向量机系列时序、回归预测和分类
2.4 CNN|TCN|GCN卷积神经网络系列时序、回归预测和分类
2.5 ELM/KELM/RELM/DELM极限学习机系列时序、回归预测和分类
2.6 GRU/Bi-GRU/CNN-GRU/CNN-BiGRU门控神经网络时序、回归预测和分类
2.7 ELMAN递归神经网络时序、回归\预测和分类
2.8 LSTM/BiLSTM/CNN-LSTM/CNN-BiLSTM/长短记忆神经网络系列时序、回归预测和分类
2.9 RBF径向基神经网络时序、回归预测和分类
2.10 DBN深度置信网络时序、回归预测和分类
2.11 FNN模糊神经网络时序、回归预测
2.12 RF随机森林时序、回归预测和分类
2.13 BLS宽度学习时序、回归预测和分类
2.14 PNN脉冲神经网络分类
2.15 模糊小波神经网络预测和分类
2.16 时序、回归预测和分类
2.17 时序、回归预测预测和分类
2.18 XGBOOST集成学习时序、回归预测预测和分类
2.19 Transform各类组合时序、回归预测预测和分类
方向涵盖风电预测、光伏预测、电池寿命预测、辐射源识别、交通流预测、负荷预测、股价预测、PM2.5浓度预测、电池健康状态预测、用电量预测、水体光学参数反演、NLOS信号识别、地铁停车精准预测、变压器故障诊断
🌈图像处理方面
图像识别、图像分割、图像检测、图像隐藏、图像配准、图像拼接、图像融合、图像增强、图像压缩感知
🌈 路径规划方面
旅行商问题(TSP)、车辆路径问题(VRP、MVRP、CVRP、VRPTW等)、无人机三维路径规划、无人机协同、无人机编队、机器人路径规划、栅格地图路径规划、多式联运运输问题、 充电车辆路径规划(EVRP)、 双层车辆路径规划(2E-VRP)、 油电混合车辆路径规划、 船舶航迹规划、 全路径规划规划、 仓储巡逻
🌈 无人机应用方面
无人机路径规划、无人机控制、无人机编队、无人机协同、无人机任务分配、无人机安全通信轨迹在线优化、车辆协同无人机路径规划
🌈 通信方面
传感器部署优化、通信协议优化、路由优化、目标定位优化、Dv-Hop定位优化、Leach协议优化、WSN覆盖优化、组播优化、RSSI定位优化、水声通信、通信上传下载分配
🌈 信号处理方面
信号识别、信号加密、信号去噪、信号增强、雷达信号处理、信号水印嵌入提取、肌电信号、脑电信号、信号配时优化、心电信号、DOA估计、编码译码、变分模态分解、管道泄漏、滤波器、数字信号处理+传输+分析+去噪、数字信号调制、误码率、信号估计、DTMF、信号检测
🌈电力系统方面
微电网优化、无功优化、配电网重构、储能配置、有序充电、MPPT优化、家庭用电
🌈 元胞自动机方面
交通流 人群疏散 病毒扩散 晶体生长 金属腐蚀
🌈 雷达方面
卡尔曼滤波跟踪、航迹关联、航迹融合、SOC估计、阵列优化、NLOS识别
🌈 车间调度
零等待流水车间调度问题NWFSP 、 置换流水车间调度问题PFSP、 混合流水车间调度问题HFSP 、零空闲流水车间调度问题NIFSP、分布式置换流水车间调度问题 DPFSP、阻塞流水车间调度问题BFSP
👇
907

被折叠的 条评论
为什么被折叠?



