✅作者简介:热爱科研的Matlab仿真开发者,擅长数据处理、建模仿真、程序设计、完整代码获取、论文复现及科研仿真。
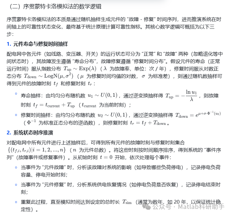
🍎 往期回顾关注个人主页:Matlab科研工作室
🍊个人信条:格物致知,完整Matlab代码及仿真咨询内容私信。
🔥 内容介绍
一、引言
配电网作为电力系统从输电环节到用户侧的关键纽带,其可靠性直接关系到社会生产生活的稳定运行。随着分布式电源(DG)的大规模接入、电动汽车充电设施的普及以及用户对供电质量要求的不断提高,配电网的拓扑结构日益复杂,运行状态呈现出强随机性和波动性,传统的确定性可靠性评估方法已难以满足精准评估需求。
可靠性评估方法主要分为解析法和模拟法两大类。解析法(如故障树分析法、网络等值法)虽计算速度快,但在处理复杂网络拓扑、多状态元件以及随机性事件(如 DG 出力波动、负荷变化)时,往往需要简化假设,导致评估结果精度受限。而蒙特卡洛模拟法作为一种基于概率统计的数值计算方法,能够通过随机抽样模拟系统的运行过程,有效处理复杂不确定性问题。其中,序贯蒙特卡洛模拟法(Sequential Monte Carlo Simulation, SMCS) 以时间为序,动态模拟元件的故障与修复过程,更贴合配电网实际运行的时间连续性特征,成为当前复杂配电网可靠性评估的重要技术手段。
本文围绕基于序贯蒙特卡洛模拟法的配电网可靠性评估展开研究,系统梳理该方法的基本原理、实施流程,重点分析针对配电网元件特性、网络结构及不确定性因素的适配策略,探讨评估结果的指标体系与验证方法,并结合实际应用场景提出优化方向,为配电网规划、运维及可靠性提升提供理论支撑与技术参考。
二、序贯蒙特卡洛模拟法的基础原理
(一)蒙特卡洛模拟法的核心思想
蒙特卡洛模拟法起源于 20 世纪 40 年代,其核心思想是利用随机数模拟随机事件的概率分布,通过大量重复试验逼近事件的真实概率或系统的性能指标。该方法无需对系统模型进行复杂的数学简化,仅需明确各随机变量的概率分布函数,即可通过抽样计算得到统计意义上的评估结果。
在可靠性评估中,蒙特卡洛模拟法主要分为非序贯蒙特卡洛模拟法(Non-Sequential Monte Carlo Simulation, NSMCS) 和序贯蒙特卡洛模拟法(SMCS) 。NSMCS 以 “系统状态” 为抽样对象,通过随机生成系统的故障状态组合,计算每个状态下的可靠性指标,最终通过统计平均得到结果,更适用于静态可靠性评估;而 SMCS 以 “时间” 为轴线,通过模拟元件在连续时间维度上的故障发生时刻与修复时刻,动态还原系统的运行过程,能够更精准地捕捉故障的时间关联性(如故障修复顺序、负荷恢复时序)和动态特性(如 DG 出力的时间波动),因此更适合配电网这类具有明显时间序列特征的系统可靠性评估。


三、基于序贯蒙特卡洛模拟法的配电网可靠性评估实施流程
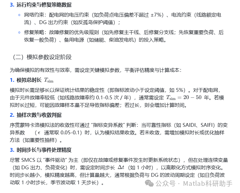
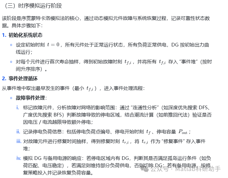
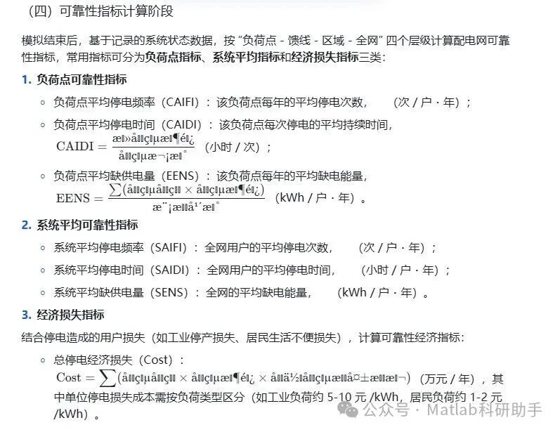
配电网可靠性评估的核心是 “模拟元件故障 - 分析系统影响 - 统计可靠性指标”,结合序贯蒙特卡洛模拟法的特性,其实施流程可分为数据准备、模拟参数设定、时序模拟运行、可靠性指标计算、结果验证与分析五个阶段,具体如下:





四、配电网特性对序贯蒙特卡洛模拟法的影响与适配策略
配电网具有 “辐射状拓扑为主、DG 渗透率提升、负荷类型多样、运维策略灵活” 的特点,这些特性会对序贯蒙特卡洛模拟法的实施过程产生影响,需针对性提出适配策略:
(一)辐射状拓扑与故障隔离的适配
配电网多采用辐射状拓扑,故障后通常通过 “分段开关 + 联络开关” 实现故障隔离与负荷转供,这要求 SMCS 在故障影响分析阶段准确模拟开关动作逻辑:
- 开关状态建模
将开关分为 “分段开关”(用于隔离故障段)和 “联络开关”(用于转供负荷),并赋予开关 “遥控” 或 “手动” 属性:
- 遥控开关:故障后可立即动作(修复时间按 “开关操作时间” 抽样,通常 1-5 分钟);
- 手动开关:需人工现场操作(修复时间按 “人员到达时间 + 操作时间” 抽样,通常 30-120 分钟)。
- 故障隔离与转供逻辑模拟
在故障事件处理中,增加 “开关动作时序” 模拟:
- 故障发生后,首先触发故障段两侧的分段开关跳闸(遥控开关立即动作,手动开关延迟动作),隔离故障段;
- 分析联络开关的转供能力:通过潮流计算判断联络线路是否满足负荷转供的电流 / 电压约束,若满足则闭合联络开关,恢复部分负荷供电;
- 记录转供过程中的 “部分恢复” 时间(如先恢复 50% 负荷,待故障修复后恢复全部负荷),避免高估可靠性指标。


五、序贯蒙特卡洛模拟法的优化方向与应用场景
(一)计算效率优化
序贯蒙特卡洛模拟法虽精度高,但在复杂配电网(如含上千个元件、上百个 DG)中,模拟时长可能长达数小时甚至数天,需从 “抽样方法”“计算并行化” 和 “模型简化” 三个方向优化效率:
- 重要性抽样(Importance Sampling)
传统 SMCS 中,故障事件的抽样概率与实际概率一致,导致稀有故障(如多元件同时故障)的抽样次数不足,需增加模拟时长。重要性抽样通过 “提高稀有故障的抽样概率”,减少模拟次数:
- 对高影响元件(如主干线路)的故障率进行 “放大”(如乘以系数 2-5),对低影响元件(如分支线路)的故障率进行 “缩小”;
- 模拟结束后,通过 “权重修正” 将抽样结果还原为实际概率下的指标,公式为
LaTex error
,其中权重为 “实际概率 / 抽样概率”。
- 并行计算技术
序贯蒙特卡洛模拟法的 “事件处理” 具有一定的并行性,可通过多线程或分布式计算加速:
- 多线程并行:将模拟总时长拆分为多个子时段(如 20 年拆分为 4 个 5 年),每个线程处理一个子时段,最后合并各线程的统计结果;
- 分布式计算:将配电网按馈线或区域拆分为多个子系统,每个节点计算一个子系统的可靠性指标,最后通过网络拓扑关联关系合并为全网指标。
- 模型简化策略
在保证精度的前提下,对次要因素进行简化:
- 元件合并:将多个串联的短线路合并为一个 “等效线路”,统一计算故障率与修复时间;
- 时间步长动态调整:正常运行时段采用较大时间步长(如 4 小时),故障发生时段采用较小时间步长(如 1 小时),减少不必要的计算。

六、结论与展望
序贯蒙特卡洛模拟法以其 “时间动态性、复杂网络适配性、不确定性处理能力” 的优势,成为复杂配电网(尤其是高 DG 渗透率配电网)可靠性评估的核心技术手段。本文通过梳理该方法的原理、实施流程及配电网特性适配策略,得出以下结论:
- 序贯蒙特卡洛模拟法的核心在于 “时序事件驱动”,通过抽样元件的故障 - 修复时间序列,动态模拟系统运行过程,能够精准捕捉配电网的时间关联性与动态特性,评估结果比解析法更贴合实际;
- 配电网的辐射状拓扑、高 DG 渗透率、多样负荷类型会影响 SMCS 的评估精度,需通过 “开关动作逻辑模拟”“DG 多状态建模”“时序负荷适配” 等策略进行优化;
- 计算效率是 SMCS 大规模应用的关键瓶颈,通过重要性抽样、并行计算、模型简化等方法,可在保证精度的前提下显著提升计算速度。
未来,随着配电网向 “源网荷储” 一体化方向发展,基于序贯蒙特卡洛模拟法的可靠性评估需进一步拓展:
- 多主体协同模拟:融入 “负荷响应”(如需求侧管理)、“储能调度”(如储能充放电策略)的时序逻辑,评估多主体协同对可靠性的提升作用;
- 数字孪生融合:结合配电网数字孪生模型,实现 “实时数据驱动的动态模拟”,如基于实时气象数据更新 DG 出力,基于实时负荷数据调整模拟参数,提升评估的实时性与精准性;
- 不确定性量化:引入贝叶斯理论,将元件可靠性参数的不确定性(如故障率的置信区间)融入模拟过程,实现 “可靠性指标的概率分布” 输出,为配电网风险决策提供更全面的信息。
⛳️ 运行结果



🔗 参考文献
[1] 王宇轩.基于序贯蒙特卡洛方法的高风电渗透下电力系统可靠性与成本分析[J].山西电力, 2024(5):14-17.
[2] 陈启.复杂大电网快速可靠性评估方法研究[D].华北电力大学(北京),2016.DOI:10.7666/d.Y3115177.
[3] 田奎.非序贯蒙特卡洛法在发电系统可靠性评估中的应用[J].计算机与数字工程, 2013, 41(6):3.DOI:10.3969/j.issn.1672-9722.2013.06.048.
📣 部分代码
🎈 部分理论引用网络文献,若有侵权联系博主删除
👇 关注我领取海量matlab电子书和数学建模资料
🏆团队擅长辅导定制多种科研领域MATLAB仿真,助力科研梦:
🌈 各类智能优化算法改进及应用
生产调度、经济调度、装配线调度、充电优化、车间调度、发车优化、水库调度、三维装箱、物流选址、货位优化、公交排班优化、充电桩布局优化、车间布局优化、集装箱船配载优化、水泵组合优化、解医疗资源分配优化、设施布局优化、可视域基站和无人机选址优化、背包问题、 风电场布局、时隙分配优化、 最佳分布式发电单元分配、多阶段管道维修、 工厂-中心-需求点三级选址问题、 应急生活物质配送中心选址、 基站选址、 道路灯柱布置、 枢纽节点部署、 输电线路台风监测装置、 集装箱调度、 机组优化、 投资优化组合、云服务器组合优化、 天线线性阵列分布优化、CVRP问题、VRPPD问题、多中心VRP问题、多层网络的VRP问题、多中心多车型的VRP问题、 动态VRP问题、双层车辆路径规划(2E-VRP)、充电车辆路径规划(EVRP)、油电混合车辆路径规划、混合流水车间问题、 订单拆分调度问题、 公交车的调度排班优化问题、航班摆渡车辆调度问题、选址路径规划问题、港口调度、港口岸桥调度、停机位分配、机场航班调度、泄漏源定位
🌈 机器学习和深度学习时序、回归、分类、聚类和降维
2.1 bp时序、回归预测和分类
2.2 ENS声神经网络时序、回归预测和分类
2.3 SVM/CNN-SVM/LSSVM/RVM支持向量机系列时序、回归预测和分类
2.4 CNN|TCN|GCN卷积神经网络系列时序、回归预测和分类
2.5 ELM/KELM/RELM/DELM极限学习机系列时序、回归预测和分类
2.6 GRU/Bi-GRU/CNN-GRU/CNN-BiGRU门控神经网络时序、回归预测和分类
2.7 ELMAN递归神经网络时序、回归\预测和分类
2.8 LSTM/BiLSTM/CNN-LSTM/CNN-BiLSTM/长短记忆神经网络系列时序、回归预测和分类
2.9 RBF径向基神经网络时序、回归预测和分类
2.10 DBN深度置信网络时序、回归预测和分类
2.11 FNN模糊神经网络时序、回归预测
2.12 RF随机森林时序、回归预测和分类
2.13 BLS宽度学习时序、回归预测和分类
2.14 PNN脉冲神经网络分类
2.15 模糊小波神经网络预测和分类
2.16 时序、回归预测和分类
2.17 时序、回归预测预测和分类
2.18 XGBOOST集成学习时序、回归预测预测和分类
2.19 Transform各类组合时序、回归预测预测和分类
方向涵盖风电预测、光伏预测、电池寿命预测、辐射源识别、交通流预测、负荷预测、股价预测、PM2.5浓度预测、电池健康状态预测、用电量预测、水体光学参数反演、NLOS信号识别、地铁停车精准预测、变压器故障诊断
🌈图像处理方面
图像识别、图像分割、图像检测、图像隐藏、图像配准、图像拼接、图像融合、图像增强、图像压缩感知
🌈 路径规划方面
旅行商问题(TSP)、车辆路径问题(VRP、MVRP、CVRP、VRPTW等)、无人机三维路径规划、无人机协同、无人机编队、机器人路径规划、栅格地图路径规划、多式联运运输问题、 充电车辆路径规划(EVRP)、 双层车辆路径规划(2E-VRP)、 油电混合车辆路径规划、 船舶航迹规划、 全路径规划规划、 仓储巡逻
🌈 无人机应用方面
无人机路径规划、无人机控制、无人机编队、无人机协同、无人机任务分配、无人机安全通信轨迹在线优化、车辆协同无人机路径规划
🌈 通信方面
传感器部署优化、通信协议优化、路由优化、目标定位优化、Dv-Hop定位优化、Leach协议优化、WSN覆盖优化、组播优化、RSSI定位优化、水声通信、通信上传下载分配
🌈 信号处理方面
信号识别、信号加密、信号去噪、信号增强、雷达信号处理、信号水印嵌入提取、肌电信号、脑电信号、信号配时优化、心电信号、DOA估计、编码译码、变分模态分解、管道泄漏、滤波器、数字信号处理+传输+分析+去噪、数字信号调制、误码率、信号估计、DTMF、信号检测
🌈电力系统方面
微电网优化、无功优化、配电网重构、储能配置、有序充电、MPPT优化、家庭用电
🌈 元胞自动机方面
交通流 人群疏散 病毒扩散 晶体生长 金属腐蚀
🌈 雷达方面
卡尔曼滤波跟踪、航迹关联、航迹融合、SOC估计、阵列优化、NLOS识别
🌈 车间调度
零等待流水车间调度问题NWFSP 、 置换流水车间调度问题PFSP、 混合流水车间调度问题HFSP 、零空闲流水车间调度问题NIFSP、分布式置换流水车间调度问题 DPFSP、阻塞流水车间调度问题BFSP
👇
711

被折叠的 条评论
为什么被折叠?



