✅作者简介:热爱科研的Matlab仿真开发者,擅长数据处理、建模仿真、程序设计、完整代码获取、论文复现及科研仿真。
🍎个人主页:Matlab科研工作室
🍊个人信条:格物致知,求助可私信。
🔥 内容介绍
摘要:目标滤波跟踪是现代信息处理领域中的一项关键技术,广泛应用于雷达、导航、机器人、自动驾驶等多个领域。由于现实世界中运动模型和观测模型常常表现出非线性特征,传统的卡尔曼滤波算法不再适用。本文详细探讨了如何利用拓展卡尔曼滤波(EKF)算法来解决非线性目标跟踪问题。文章首先简述了卡尔曼滤波的基本原理,然后深入分析了EKF算法的推导过程、核心思想以及具体实现步骤。同时,针对目标跟踪的特定场景,讨论了EKF算法在不同运动模型和观测模型下的应用,并分析了其优缺点。最后,总结了EKF在目标跟踪领域的重要性和挑战,并展望了未来的发展方向。
关键词:目标跟踪,卡尔曼滤波,拓展卡尔曼滤波,非线性系统,状态估计,运动模型,观测模型
1. 引言
目标跟踪是指通过对传感器观测数据的处理,估计和预测目标在时间上的状态变化,如位置、速度、加速度等。该技术在许多实际应用中至关重要,例如,在雷达系统中,通过跟踪空中目标以实现精确的定位和威胁评估;在导航系统中,通过跟踪卫星信号以提供准确的定位服务;在机器人领域,通过跟踪环境中的动态目标以实现自主导航和避障。
传统的卡尔曼滤波(Kalman Filter,KF)是一种针对线性系统的最优状态估计算法,它假设系统的状态转移过程和观测过程均可用线性方程描述。然而,现实世界中的运动往往表现出高度的非线性特征,例如,目标的曲线运动、复杂传感器的非线性观测等。在这种情况下,传统的KF算法无法获得满意的跟踪性能。为了解决非线性问题,拓展卡尔曼滤波(Extended Kalman Filter,EKF)应运而生。EKF通过将非线性函数进行泰勒级数展开,并取一阶线性近似,将非线性系统转化为局部线性系统,从而可以应用卡尔曼滤波框架进行状态估计。
本文将深入探讨基于EKF算法实现目标滤波跟踪的理论基础和实践方法。文章结构如下:第二部分简述了卡尔曼滤波的基本原理;第三部分详细介绍了拓展卡尔曼滤波的推导过程和算法流程;第四部分讨论了EKF在不同运动模型和观测模型下的应用;第五部分总结了EKF在目标跟踪中的优缺点和未来的发展方向。
2. 卡尔曼滤波的基本原理
卡尔曼滤波是一种递推的、最优的状态估计算法,它基于动态系统的状态空间模型,利用系统的过程模型和观测模型,对系统的状态进行估计。卡尔曼滤波主要包括两个步骤:预测和更新。
2.1 状态预测
在预测步骤中,卡尔曼滤波利用前一时刻的状态估计值和系统的过程模型,预测当前时刻的状态值。过程模型描述了系统状态如何随时间演变,通常用以下方程表示:
x<sub>k</sub> = F<sub>k-1</sub> x<sub>k-1</sub> + B<sub>k-1</sub> u<sub>k-1</sub> + w<sub>k-1</sub>
其中,x<sub>k</sub>表示k时刻的状态向量;F<sub>k-1</sub>是状态转移矩阵;B<sub>k-1</sub>是控制输入矩阵;u<sub>k-1</sub>是控制向量;w<sub>k-1</sub>是过程噪声,通常假设服从均值为0、协方差矩阵为Q<sub>k-1</sub>的高斯分布。
预测状态的协方差矩阵也需要进行预测,用以下方程表示:
P<sub>k</sub><sup>-</sup> = F<sub>k-1</sub> P<sub>k-1</sub> F<sub>k-1</sub><sup>T</sup> + Q<sub>k-1</sub>
其中,P<sub>k</sub><sup>-</sup>表示k时刻预测状态的协方差矩阵;P<sub>k-1</sub>是k-1时刻更新状态的协方差矩阵;Q<sub>k-1</sub>是过程噪声协方差矩阵。
2.2 状态更新
在更新步骤中,卡尔曼滤波利用当前时刻的观测数据,修正预测的状态值,得到当前时刻的状态估计值。观测模型描述了观测值如何与系统状态相关,通常用以下方程表示:
z<sub>k</sub> = H<sub>k</sub> x<sub>k</sub> + v<sub>k</sub>
其中,z<sub>k</sub>表示k时刻的观测向量;H<sub>k</sub>是观测矩阵;v<sub>k</sub>是观测噪声,通常假设服从均值为0、协方差矩阵为R<sub>k</sub>的高斯分布。
更新状态的卡尔曼增益K<sub>k</sub>通过以下方程计算:
K<sub>k</sub> = P<sub>k</sub><sup>-</sup> H<sub>k</sub><sup>T</sup> (H<sub>k</sub> P<sub>k</sub><sup>-</sup> H<sub>k</sub><sup>T</sup> + R<sub>k</sub>)<sup>-1</sup>
根据卡尔曼增益,更新状态值和协方差矩阵:
x<sub>k</sub> = x<sub>k</sub><sup>-</sup> + K<sub>k</sub> (z<sub>k</sub> - H<sub>k</sub> x<sub>k</sub><sup>-</sup>)
P<sub>k</sub> = (I - K<sub>k</sub> H<sub>k</sub>) P<sub>k</sub><sup>-</sup>
其中,x<sub>k</sub>表示k时刻更新后的状态估计值,P<sub>k</sub>表示k时刻更新后的状态估计协方差矩阵,I是单位矩阵。
📣 部分代码
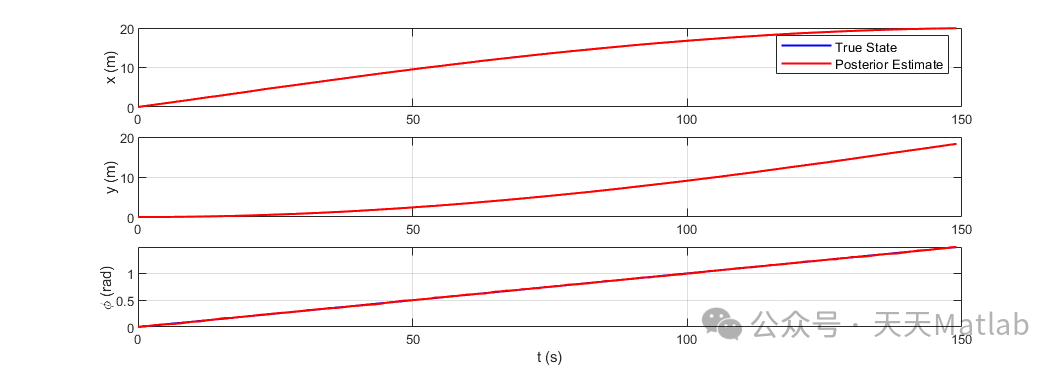
⛳️ 运行结果






🔗 参考文献
🎈 部分理论引用网络文献,若有侵权联系博主删除
👇 关注我领取海量matlab电子书和数学建模资料
🎁 私信完整代码和数据获取及论文数模仿真定制
🌿 往期回顾可以关注主页,点击搜索
🏆团队擅长辅导定制多种科研领域MATLAB仿真,助力科研梦:
🌈 各类智能优化算法改进及应用
生产调度、经济调度、装配线调度、充电优化、车间调度、发车优化、水库调度、三维装箱、物流选址、货位优化、公交排班优化、充电桩布局优化、车间布局优化、集装箱船配载优化、水泵组合优化、解医疗资源分配优化、设施布局优化、可视域基站和无人机选址优化、背包问题、 风电场布局、时隙分配优化、 最佳分布式发电单元分配、多阶段管道维修、 工厂-中心-需求点三级选址问题、 应急生活物质配送中心选址、 基站选址、 道路灯柱布置、 枢纽节点部署、 输电线路台风监测装置、 集装箱调度、 机组优化、 投资优化组合、云服务器组合优化、 天线线性阵列分布优化、CVRP问题、VRPPD问题、多中心VRP问题、多层网络的VRP问题、多中心多车型的VRP问题、 动态VRP问题、双层车辆路径规划(2E-VRP)、充电车辆路径规划(EVRP)、油电混合车辆路径规划、混合流水车间问题、 订单拆分调度问题、 公交车的调度排班优化问题、航班摆渡车辆调度问题、选址路径规划问题、港口调度、港口岸桥调度、停机位分配、机场航班调度、泄漏源定位
🌈 机器学习和深度学习时序、回归、分类、聚类和降维
2.1 bp时序、回归预测和分类
2.2 ENS声神经网络时序、回归预测和分类
2.3 SVM/CNN-SVM/LSSVM/RVM支持向量机系列时序、回归预测和分类
2.4 CNN|TCN|GCN卷积神经网络系列时序、回归预测和分类
2.5 ELM/KELM/RELM/DELM极限学习机系列时序、回归预测和分类
2.6 GRU/Bi-GRU/CNN-GRU/CNN-BiGRU门控神经网络时序、回归预测和分类
2.7 ELMAN递归神经网络时序、回归\预测和分类
2.8 LSTM/BiLSTM/CNN-LSTM/CNN-BiLSTM/长短记忆神经网络系列时序、回归预测和分类
2.9 RBF径向基神经网络时序、回归预测和分类
2.10 DBN深度置信网络时序、回归预测和分类
2.11 FNN模糊神经网络时序、回归预测
2.12 RF随机森林时序、回归预测和分类
2.13 BLS宽度学习时序、回归预测和分类
2.14 PNN脉冲神经网络分类
2.15 模糊小波神经网络预测和分类
2.16 时序、回归预测和分类
2.17 时序、回归预测预测和分类
2.18 XGBOOST集成学习时序、回归预测预测和分类
2.19 Transform各类组合时序、回归预测预测和分类
方向涵盖风电预测、光伏预测、电池寿命预测、辐射源识别、交通流预测、负荷预测、股价预测、PM2.5浓度预测、电池健康状态预测、用电量预测、水体光学参数反演、NLOS信号识别、地铁停车精准预测、变压器故障诊断
🌈图像处理方面
图像识别、图像分割、图像检测、图像隐藏、图像配准、图像拼接、图像融合、图像增强、图像压缩感知
🌈 路径规划方面
旅行商问题(TSP)、车辆路径问题(VRP、MVRP、CVRP、VRPTW等)、无人机三维路径规划、无人机协同、无人机编队、机器人路径规划、栅格地图路径规划、多式联运运输问题、 充电车辆路径规划(EVRP)、 双层车辆路径规划(2E-VRP)、 油电混合车辆路径规划、 船舶航迹规划、 全路径规划规划、 仓储巡逻
🌈 无人机应用方面
无人机路径规划、无人机控制、无人机编队、无人机协同、无人机任务分配、无人机安全通信轨迹在线优化、车辆协同无人机路径规划
🌈 通信方面
传感器部署优化、通信协议优化、路由优化、目标定位优化、Dv-Hop定位优化、Leach协议优化、WSN覆盖优化、组播优化、RSSI定位优化、水声通信、通信上传下载分配
🌈 信号处理方面
信号识别、信号加密、信号去噪、信号增强、雷达信号处理、信号水印嵌入提取、肌电信号、脑电信号、信号配时优化、心电信号、DOA估计、编码译码、变分模态分解、管道泄漏、滤波器、数字信号处理+传输+分析+去噪、数字信号调制、误码率、信号估计、DTMF、信号检测
🌈电力系统方面
微电网优化、无功优化、配电网重构、储能配置、有序充电、MPPT优化、家庭用电
🌈 元胞自动机方面
交通流 人群疏散 病毒扩散 晶体生长 金属腐蚀
🌈 雷达方面
卡尔曼滤波跟踪、航迹关联、航迹融合、SOC估计、阵列优化、NLOS识别
🌈 车间调度
零等待流水车间调度问题NWFSP 、 置换流水车间调度问题PFSP、 混合流水车间调度问题HFSP 、零空闲流水车间调度问题NIFSP、分布式置换流水车间调度问题 DPFSP、阻塞流水车间调度问题BFSP
👇
1235

被折叠的 条评论
为什么被折叠?



