一、按键电路的线路板设计

在按键电路的设计中,有几个重要的元件:
- R1 上拉电阻:它的作用可大啦,能把不确定的信号通过电阻钳位在高电平,让电路处于不被触发的状态,或者在触发后能回到原状态呢。我个人强烈建议加上它哦,这对按键电路的稳定性很有帮助。
- C1 电容:这个小家伙可以帮助我们减小按键抖动,同时还能有效防止高频信号干扰,让按键的操作更加精准可靠哦。
- R2 限流电阻:它的取值在 100 欧到 10k 之间,不过要注意啦,如果设置了内部上拉,这个电阻的值可不能太大哦,否则电流就不足以拉低 IO 口啦。它能保护 IO 口,避免过流或过高电压烧坏 IO 口,对静电和一些高压脉冲也有吸收作用呢。
- D1 ESD 二极管:这是一个静电保护二极管哦,它能防止静电干扰,避免 IO 口被损坏呢。不过加不加这个二极管,要根据 PCB 的成本和防护级别要求来决定啦,大家可以根据实际情况考虑哦。
二、外接信号输入的线路板设计(与按键类似)
这里也有几个需要注意的元件:
- R3 上拉电阻:它能把不确定的信号钳位在高电平,维持不触发或触发后回到原状态哦。如果外接的连接线比较长,而且芯片内部上拉能力比较弱,就建议加上它啦;要是通信距离不长,又有内部上拉,那可以省略哦。
- C2 电容:这个电容可以防止高频信号干扰呢。不过要注意啦,如果输入的是频率较高的信号,C2 的容值就要相应减少,或者干脆省略它哦。
- R4 限流电阻:和 R2 的作用类似啦,它可以保护 IO 口,防止过流、过高电压烧坏 IO 口,还能吸收静电或高压脉冲呢,我个人建议加上它哦。
- D2 ESD 二极管:它能起到静电保护的作用,防止 IO 口被静电干扰或损坏,是否添加取决于 PCB 的成本和防护级别哦。
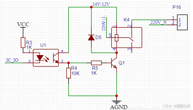
三、输出电路继电器的线路板设计
- U1 光耦:它能实现高低压的分离,起到电气隔离的作用呢,这样可以防止高压干扰,让我们的电路更加安全可靠哦。
- D5 1N4148 续流二极管:这个二极管是为了保护元件不被感应电压击穿或烧坏的哦。它会以并联的方式接到产生感应电动势的元件两端,形成回路,将高电动势以续电流的方式消耗掉,从而保护电路中的元件呢。

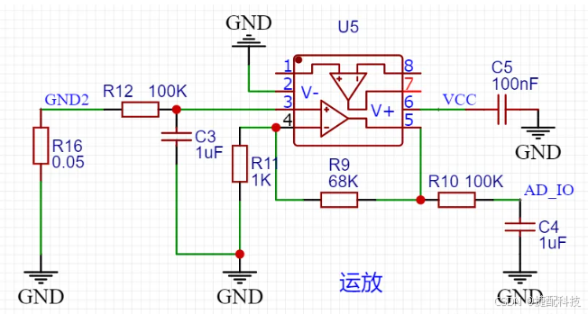
四、运算放大器的线路板设计参考及应用

运算放大器可以巧妙地采集负载的当前电流,让我们清楚地知道负载的运行情况,判断它有没有正常工作哦,是不是很方便呢 而且它还有很多精妙实用的电路,我以后会继续和大家分享哦,大家也可以在网上搜搜运放的经典电路,会有很多值得参考的呢。
- GND2 和 R16 电阻:GND2 是负载的地端,通过 R16 电阻(要根据负载电流的大小选择功率大一点的 R16 哦)接公共地,这里会产生微小的电压差。
- 同相比例运算电路的放大倍数:这个电路是同相比例运算电路,采样端的电压等于输入端电压乘以 (1 + R9 / R11),这里的放大倍数是 69 倍哦,大家可以根据测量范围修改 R9 来调节放大倍数呢。
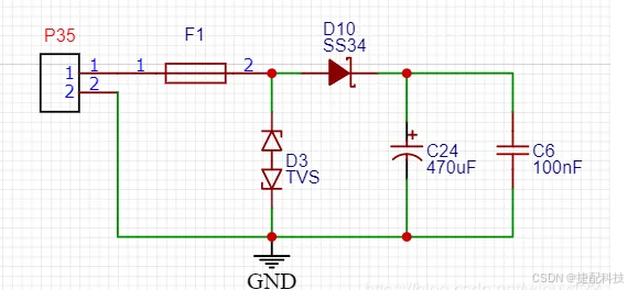
五、输入电源的线路板设计参考及应用

如果电路成本比较紧张,我们可以根据需要适当删减元件哦。
- F1 自恢复保险丝:这是过流保护用的,可以根据实际负载电流调整它的阈值大小哦。
- D10 肖基特二极管:它可以减少后级电源对前级的影响,防止电源正负接反烧坏后级电路,还能防止电源关电时的电流倒灌呢。不过要注意哦,经过这个二极管会有 0.4V 左右的压降,所以要考虑一下经过降压后会不会低于后级电路的正常工作电压哦。
- TVS 管:它可以对输入电压过高进行保护哦,一般取正常输入电压的 1.4 倍,能让我们的电路更加安全稳定呢。
740

被折叠的 条评论
为什么被折叠?



