文章目录
- Blender 2.8 【编辑模式】快捷键备忘录 & 学习笔记 (日更)
- 这里是快捷键的备忘录ヽ(゚∀゚)メ(゚∀゚)ノ
- 下面开始做笔记啦(´▽`)ノ
- Tab进入编辑模式
- 选择方式
- 工具栏呼出
- 整体挤出
- 内插面
- 倒角
- 环切
- 切刀
- 切分
- 新建多边形面
- 旋转
- 光滑
- 随机
- 滑移
- 法向缩放与推拉
- 切变与球形化
- 断离
- [上篇:Blender 2.8 【基础操作】快捷键备忘录 & 学习笔记](https://blog.youkuaiyun.com/fruiva/article/details/93123915)
- [下篇:Blender 2.8 【编辑模式】(续)快捷键备忘录 & 学习笔记](https://blog.youkuaiyun.com/fruiva/article/details/96132609)
- Blender 2.8 【编辑模式】快捷键备忘录 & 学习笔记 (日更)
Blender 2.8 【编辑模式】快捷键备忘录 & 学习笔记 (日更)
这里是编辑模式哒ψ(`∇´)ψ
欧啦欧啦欧啦欧啦!欧啦欧啦欧啦欧啦!欧啦欧啦欧啦欧啦!欧啦!ψ(`∇´)ψ
上篇:Blender 2.8 【基础操作】快捷键备忘录 & 学习笔记
这里是快捷键的备忘录ヽ(゚∀゚)メ(゚∀゚)ノ
| 功能 | 快捷键 |
|---|---|
| 进入编辑模式 | Tab |
| 点线面模式 | 主键盘数字123(按Shift+123可全部选中) |
| 呼出左侧工具栏 | Shift+Space空格键 |
| 环选(相连平面) | Alt+左键 |
| 多选 | Shift+左键 |
| 并排边 | Ctrl+Alt+左键 |
| 挤出 | E |
| 内插面 | I(i) |
| 倒角 | Ctrl+B |
| 环切 | Ctrl+R |
| 切割刀 | K |
下面开始做笔记啦(´▽`)ノ
Tab进入编辑模式
- 开局!按Tab键或点击菜单进入编辑模式(`∀´)Ψ

选择方式
- 选择栏中有多种选择方式:

选中一竖边后选择并排边:(并排选:Ctrl+Alt+左键)(环选:Alt+左键)(多选:Shift+左键)

然后选择间隔式弃选:

工具栏呼出
- 呼出左侧工具栏:Shift+Space空格键

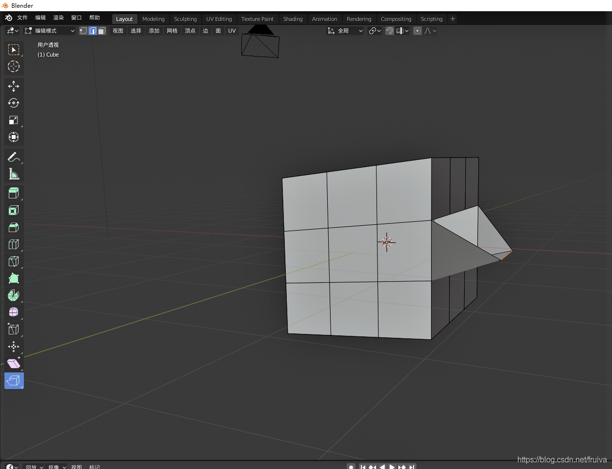
整体挤出
- 整体挤出(E):(如标识所示)
①:整体挤出:沿某一方向挤出面。
②:沿法向挤出。
③:挤出各个面:每个面单独挤出。
④:任意方向挤出。

依靠法向挤出的情况:

内插面
- 内插面:选择后鼠标在空白处向内拖拽:形成面中面:
配合E键挤出:

倒角
- 倒角:左键向外拖拽:(选择面为对它的边进行倒角)

同时向下滑动滚轮:倒角更加光滑:

环切
- 环切:左键点击,按住后拖拽可调整环切位置:

左下方可选择切割次数:
(系数:控制切割位置比例)
(平滑度:控制内凹/外凹)
在次选项中有偏移环切边:对当前环切边向两侧继续扩展环切边。(Shift+Ctrl+R)
切刀
- 切刀:切割边/线:Enter键确认。

在遇到边时会自动吸附。

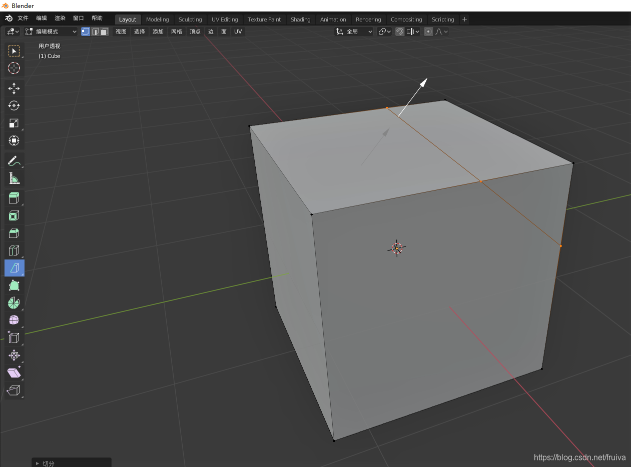
切分
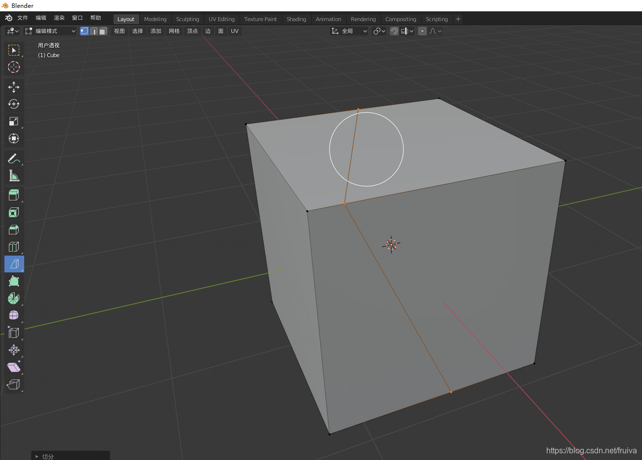
- 切分:(切刀的次选项):
左键按住拖动形成切分线:
沿法向箭头拖动:调整线的位置:

沿圆圈滑动:旋转线的方向:

从背面看:切分相当于用一个面去切物体、在物体表面留下的痕迹:

新建多边形面
- POLY BUILD 多边形:
通过拖拽边可以在此基础上新建面:

按住Ctrl后拖拽:被拖拽边消失:
按住Alt后点击边/点:产生的面消失:

旋转
- 旋转:
正方体沿z轴旋转后:


光滑
- 光滑:
对细分的正方体:

左键在空白处向外拖拽:
向内拖拽:

随机
- 随机:(光滑的次选项)
对细分的平面:
向外拖拽:


滑移
- 滑动边线与顶点滑移:


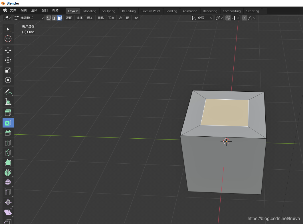
法向缩放与推拉
- 法向缩放与推拉:


切变与球形化
- 切变与球形化:
正方体切变后:
猴头进行球形化变形后:


断离
- 断离:
对边:
(拉出)
次级选项中:拉出顶点:

这篇博客是Blender 2.8编辑模式的快捷键备忘录和学习笔记,涵盖了Tab进入编辑模式、选择方式、工具栏呼出、挤出、内插面、倒角、环切、切刀等操作,帮助用户高效掌握Blender编辑功能。
2496

被折叠的 条评论
为什么被折叠?



