十一、MachineControl

11.1 CheckUpdate.cs
通过Web请求获取远程版本信息,实现版本自动检查的后台逻辑,为界面提供版本更新提示。

11.2 Control2ndGRBL.cs
Control2ndGRBL类管理一个用于GRBL控制的额外窗体,包括处理用户输入、发送GRBL命令和更新界面上的状态和位置信息。代码中采用了多国语言支持,日志记录,以及对用户操作的响应。


11.3 ControlCameraForm.cs
这个窗体类封装了摄像头的所有交互操作,用于在 GrblPlotter 应用程序中显示摄像头图像,处理图像,设置摄像头参数,以及校准摄像头。


11.4 ControlCameraFormMisc.cs
ControlCameraForm.cs 包含用于视频帧处理、形状和位置检测以及真实世界坐标映射的复杂逻辑。它以事件驱动的模式控制摄像头,并执行图像处理,以适应如 CNC 这类需要视觉数据辅助操作的应用。

11.5 ControlCoordSystem.cs
代码的功能是提供一个用户界面,用于管理和调整GRBL控制器的坐标系统,包括显示和设置不同的工作坐标系统(G54-G59, G28, G30等),以及工具长度偏移(TLO)。用户可以通过这个界面发送G-code命令来选择和设置控制板上的坐标系统。


11.6 ControlDIYControlPad.cs
这段代码的主要功能是实现了一个可与 GRBL 控制器进行通信的 DIY 控制面板,用户可以通过串口发送指令,并接收指令执行的反馈。窗口还提供了日志功能,记录通信过程中的所有事件


11.7 ControlGamePad.cs

11.8 ControlHeightMap.cs
主要用于处理三维打印和 CNC 雕刻中的高度图。它允许用户加载、编辑、保存以及从高度图生成 G-Code


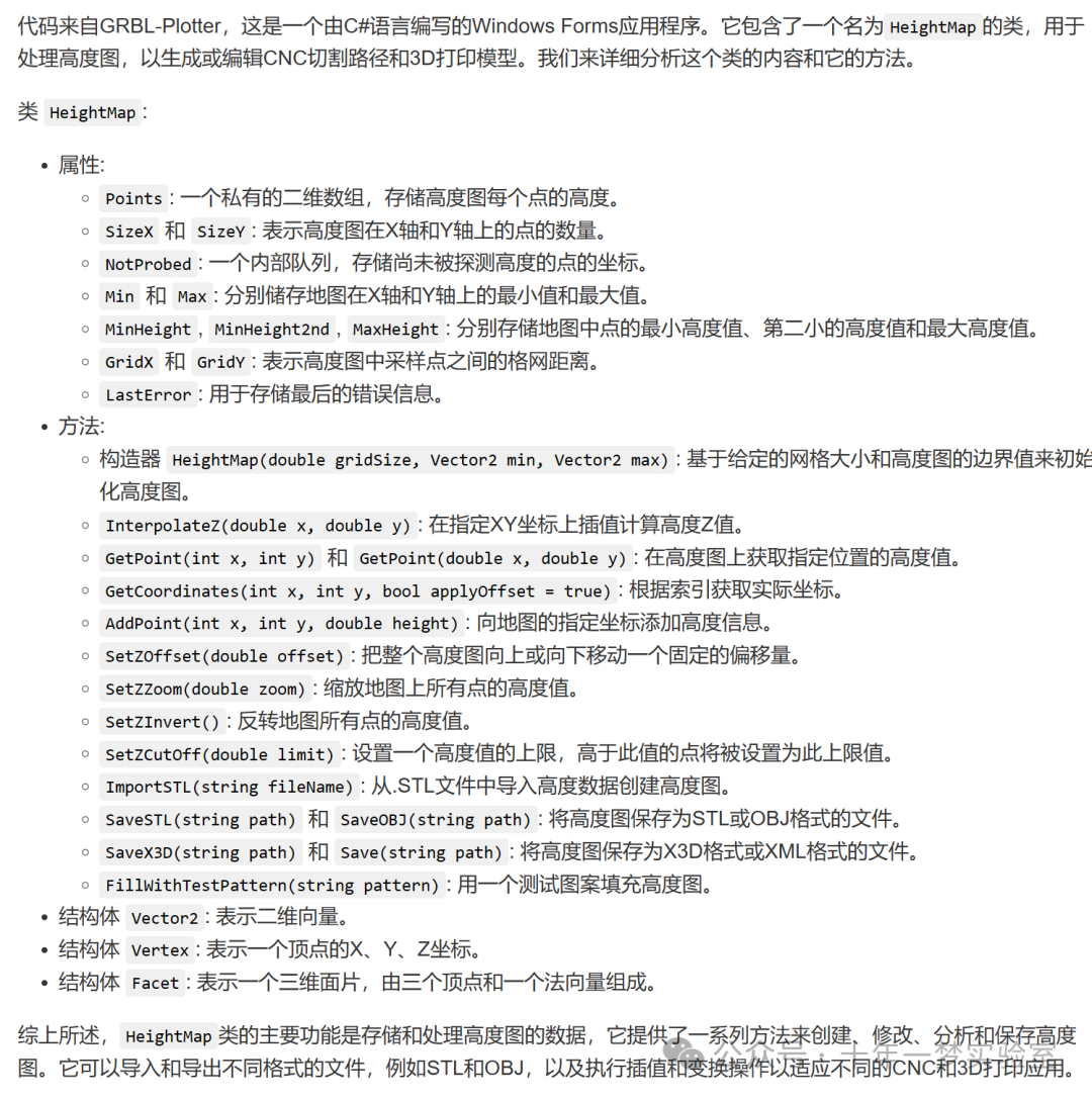
11.9 ControlHeightMapClass.cs

11.10 ControlJogPathCreator.cs
该代码实现了一个方便用户设计和编辑Jog路径的图形界面(GCode发送器)。用户可以通过鼠标操作绘制路径,然后将这些路径转换为GCode或者保存到XML文件中。还能够调整视图的缩放和移动,对路径进行旋转、撤销或删除操作


11.11 ControlLaser.cs


11.12 ControlPowerSaving.cs

11.13 ControlProbing.cs


11.14 ControlProcessAutomation.cs


11.15 ControlProjector.cs


11.16 ControlSerialForm.cs


11.17 ControlSetupForm.cs


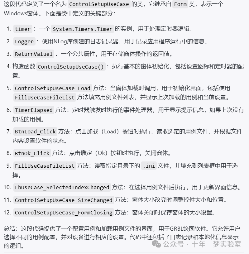
11.18 ControlSetupUseCase.cs


11.19 ControlStreamingForm.cs


11.20 ControlStreamingForm2.cs


11.21 GCode2DViewpaths.cs

11.22 GCodeAnalyze.cs
该代码的主要功能是解析 GCode 指令,并生成相应的绘制路径用于 2D 视图的显示,同时还包括对 GCode 文本的附加分析,如计算预计运行时间、距离、处理子程序和 XML 标签等。它提供了一整套用于从 GCode 指令中提取视觉化信息的工具。

11.23 GCodeParser.cs


11.24 GCodeSelectionHandle.cs
这段代码的功能是管理GRBL Plotter中用户对图形的选中、移动、缩放、旋转操作,提供一个用户可以直观操作的图形界面。它处理选中图形的显示,响应用户的操作,并根据操作更新图形的显示状态。

11.25 GCodeSelectionProperties.cs


11.26 GCodeSimulate.cs

11.27 GCodeSynthesize.cs

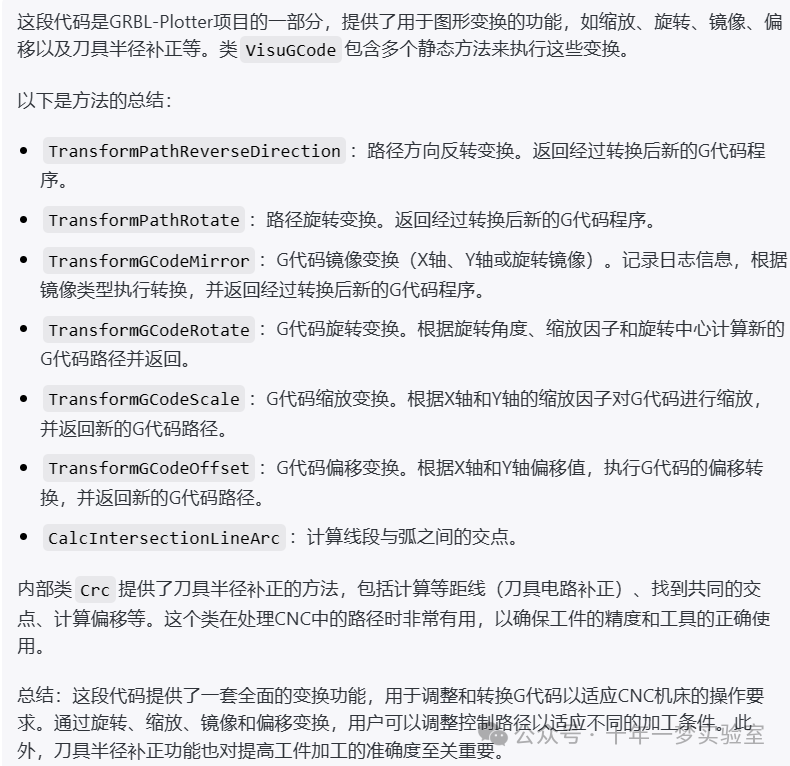
11.28 GCodeTransform.cs

11.29 GCodeVisuAndTransform.cs

11.30 GCodeVisuWorker.cs


11.31 GrblRelated.cs

11.32 GrblSetupForm.cs


11.33 IniFile.cs

11.34 NativeMethods.cs

11.35 SerialPortFixer.cs

11.36 SimpleSerialForm.cs


The End
1万+

被折叠的 条评论
为什么被折叠?



