Gazebo中的世界文件(.world)包含模拟环境中的所有对象。这些对象是机器人模型、环境、照明、传感器和其他对象等。
Gazebo使用SDF xml文件格式来保存模拟配置。世界文件通常具有.world扩展名。以下是世界文件的基本格式。
<?xml version="1.0" ?>
<sdf version='1.6'>
<world name="default">
<physics type="ode">
...
</physics>
<scene>
...
</scene>
<model name="box">
...
</model>
<model name="sphere">
...
</model>
<light name="spotlight">
...
</light>
</world>
</sdf>
粘贴以下代码到mobot_room.world,其中包含使用Building Editor搭建的模拟对象的描述,例如灯光、地平面、墙壁和白球。
<?xml version="1.0" ?>
<sdf version='1.6'>
<world name='default'>
<light name='sun' type='directional'>
<cast_shadows>1</cast_shadows>
<pose frame=''>0 0 10 0 -0 0</pose>
<diffuse>0.8 0.8 0.8 1</diffuse>
<specular>0.2 0.2 0.2 1</specular>
<attenuation>
<range>1000</range>
<constant>0.9</constant>
<linear>0.01</linear>
<quadratic>0.001</quadratic>
</attenuation>
<direction>-0.5 0.1 -0.9</direction>
</light>
<model name='ground_plane'>
<static>1</static>
<link name='link'>
<collision name='collision'>
<geometry>
<plane>
<normal>0 0 1</normal>
<size>100 100</size>
</plane>
</geometry>
<surface>
<contact>
<collide_bitmask>65535</collide_bitmask>
<ode/>
</contact>
<friction>
<ode>
<mu>100</mu>
<mu2>50</mu2>
</ode>
<torsional>
<ode/>
</torsional>
</friction>
<bounce/>
</surface>
<max_contacts>10</max_contacts>
</collision>
<visual name='visual'>
<cast_shadows>0</cast_shadows>
<geometry>
<plane>
<normal>0 0 1</normal>
<size>100 100</size>
</plane>
</geometry>
<material>
<script>
<uri>file://media/materials/scripts/gazebo.material</uri>
<name>Gazebo/Grey</name>
</script>
</material>
</visual>
<self_collide>0</self_collide>
<enable_wind>0</enable_wind>
<kinematic>0</kinematic>
</link>
</model>
<gravity>0 0 -9.8</gravity>
<magnetic_field>6e-06 2.3e-05 -4.2e-05</magnetic_field>
<atmosphere type='adiabatic'/>
<physics name='default_physics' default='0' type='ode'>
<max_step_size>0.001</max_step_size>
<real_time_factor>1</real_time_factor>
<real_time_update_rate>1000</real_time_update_rate>
</physics>
<scene>
<ambient>0.4 0.4 0.4 1</ambient>
<background>0.7 0.7 0.7 1</background>
<shadows>1</shadows>
</scene>
<audio>
<device>default</device>
</audio>
<wind/>
<spherical_coordinates>
<surface_model>EARTH_WGS84</surface_model>
<latitude_deg>0</latitude_deg>
<longitude_deg>0</longitude_deg>
<elevation>0</elevation>
<heading_deg>0</heading_deg>
</spherical_coordinates>
<model name='sudhir.building'>
<pose frame=''>-1.27854 7.44696 0 0 -0 0</pose>
<link name='Wall_0'>
<collision name='Wall_0_Collision'>
<geometry>
<box>
<size>4 0.15 2.5</size>
</box>
</geometry>
<pose frame=''>0 0 1.25 0 -0 0</pose>
<max_contacts>10</max_contacts>
<surface>
<contact>
<ode/>
</contact>
<bounce/>
<friction>
<torsional>
<ode/>
</torsional>
<ode/>
</friction>
</surface>
</collision>
<visual name='Wall_0_Visual'>
<pose frame=''>0 0 1.25 0 -0 0</pose>
<geometry>
<box>
<size>4 0.15 2.5</size>
</box>
</geometry>
<material>
<script>
<uri>file://media/materials/scripts/gazebo.material</uri>
<name>Gazebo/Bricks</name>
</script>
<ambient>1 1 1 1</ambient>
</material>
<meta>
<layer>0</layer>
</meta>
</visual>
<pose frame=''>-7.92943 1.85 0 0 -0 -1.5708</pose>
<self_collide>0</self_collide>
<enable_wind>0</enable_wind>
<kinematic>0</kinematic>
</link>
<link name='Wall_10'>
<collision name='Wall_10_Collision'>
<geometry>
<box>
<size>2.5 0.15 2.5</size>
</box>
</geometry>
<pose frame=''>0 0 1.25 0 -0 0</pose>
<max_contacts>10</max_contacts>
<surface>
<contact>
<ode/>
</contact>
<bounce/>
<friction>
<torsional>
<ode/>
</torsional>
<ode/>
</friction>
</surface>
</collision>
<visual name='Wall_10_Visual'>
<pose frame=''>0 0 1.25 0 -0 0</pose>
<geometry>
<box>
<size>2.5 0.15 2.5</size>
</box>
</geometry>
<material>
<script>
<uri>file://media/materials/scripts/gazebo.material</uri>
<name>Gazebo/Grey</name>
</script>
<ambient>0.996078 0.47451 0.0196078 1</ambient>
</material>
<meta>
<layer>0</layer>
</meta>
</visual>
<pose frame=''>-0.891787 -0.14494 0 0 -0 -1.5708</pose>
<self_collide>0</self_collide>
<enable_wind>0</enable_wind>
<kinematic>0</kinematic>
</link>
<link name='Wall_11'>
<collision name='Wall_11_Collision'>
<geometry>
<box>
<size>2.5 0.15 2.5</size>
</box>
</geometry>
<pose frame=''>0 0 1.25 0 -0 0</pose>
<max_contacts>10</max_contacts>
<surface>
<contact>
<ode/>
</contact>
<bounce/>
<friction>
<torsional>
<ode/>
</torsional>
<ode/>
</friction>
</surface>
</collision>
<visual name='Wall_11_Visual'>
<pose frame=''>0 0 1.25 0 -0 0</pose>
<geometry>
<box>
<size>2.5 0.15 2.5</size>
</box>
</geometry>
<material>
<script>
<uri>file://media/materials/scripts/gazebo.material</uri>
<name>Gazebo/Grey</name>
</script>
<ambient>0.996078 0.47451 0.0196078 1</ambient>
</material>
<meta>
<layer>0</layer>
</meta>
</visual>
<pose frame=''>-2.06679 -1.31994 0 0 -0 3.14159</pose>
<self_collide>0</self_collide>
<enable_wind>0</enable_wind>
<kinematic>0</kinematic>
</link>
<link name='Wall_13'>
<collision name='Wall_13_Collision'>
<geometry>
<box>
<size>1.75 0.15 2.5</size>
</box>
</geometry>
<pose frame=''>0 0 1.25 0 -0 0</pose>
<max_contacts>10</max_contacts>
<surface>
<contact>
<ode/>
</contact>
<bounce/>
<friction>
<torsional>
<ode/>
</torsional>
<ode/>
</friction>
</surface>
</collision>
<visual name='Wall_13_Visual'>
<pose frame=''>0 0 1.25 0 -0 0</pose>
<geometry>
<box>
<size>1.75 0.15 2.5</size>
</box>
</geometry>
<material>
<script>
<uri>file://media/materials/scripts/gazebo.material</uri>
<name>Gazebo/Grey</name>
</script>
<ambient>0.921569 0.807843 0.615686 1</ambient>
</material>
<meta>
<layer>0</layer>
</meta>
</visual>
<pose frame=''>-0.908613 2.9996 0 0 -0 -1.5708</pose>
<self_collide>0</self_collide>
<enable_wind>0</enable_wind>
<kinematic>0</kinematic>
</link>
<link name='Wall_14'>
<collision name='Wall_14_Collision'>
<geometry>
<box>
<size>2.75 0.15 2.5</size>
</box>
</geometry>
<pose frame=''>0 0 1.25 0 -0 0</pose>
<max_contacts>10</max_contacts>
<surface>
<contact>
<ode/>
</contact>
<bounce/>
<friction>
<torsional>
<ode/>
</torsional>
<ode/>
</friction>
</surface>
</collision>
<visual name='Wall_14_Visual'>
<pose frame=''>0 0 1.25 0 -0 0</pose>
<geometry>
<box>
<size>2.75 0.15 2.5</size>
</box>
</geometry>
<material>
<script>
<uri>file://media/materials/scripts/gazebo.material</uri>
<name>Gazebo/Grey</name>
</script>
<ambient>0.996078 0.47451 0.0196078 1</ambient>
</material>
<meta>
<layer>0</layer>
</meta>
</visual>
<pose frame=''>0.391387 2.19961 0 0 -0 0</pose>
<self_collide>0</self_collide>
<enable_wind>0</enable_wind>
<kinematic>0</kinematic>
</link>
<link name='Wall_17'>
<collision name='Wall_17_Collision'>
<geometry>
<box>
<size>1.75 0.15 2.5</size>
</box>
</geometry>
<pose frame=''>0 0 1.25 0 -0 0</pose>
<max_contacts>10</max_contacts>
<surface>
<contact>
<ode/>
</contact>
<bounce/>
<friction>
<torsional>
<ode/>
</torsional>
<ode/>
</friction>
</surface>
</collision>
<visual name='Wall_17_Visual'>
<pose frame=''>0 0 1.25 0 -0 0</pose>
<geometry>
<box>
<size>1.75 0.15 2.5</size>
</box>
</geometry>
<material>
<script>
<uri>file://media/materials/scripts/gazebo.material</uri>
<name>Gazebo/Grey</name>
</script>
<ambient>0.921569 0.807843 0.615686 1</ambient>
</material>
<meta>
<layer>0</layer>
</meta>
</visual>
<pose frame=''>2.63138 3.01972 0 0 -0 -1.5708</pose>
<self_collide>0</self_collide>
<enable_wind>0</enable_wind>
<kinematic>0</kinematic>
</link>
<link name='Wall_18'>
<collision name='Wall_18_Collision'>
<geometry>
<box>
<size>2.5 0.15 2.5</size>
</box>
</geometry>
<pose frame=''>0 0 1.25 0 -0 0</pose>
<max_contacts>10</max_contacts>
<surface>
<contact>
<ode/>
</contact>
<bounce/>
<friction>
<torsional>
<ode/>
</torsional>
<ode/>
</friction>
</surface>
</collision>
<visual name='Wall_18_Visual'>
<pose frame=''>0 0 1.25 0 -0 0</pose>
<geometry>
<box>
<size>2.5 0.15 2.5</size>
</box>
</geometry>
<material>
<script>
<uri>file://media/materials/scripts/gazebo.material</uri>
<name>Gazebo/Grey</name>
</script>
<ambient>0.996078 0.47451 0.0196078 1</ambient>
</material>
<meta>
<layer>0</layer>
</meta>
</visual>
<pose frame=''>3.80638 2.21972 0 0 -0 0</pose>
<self_collide>0</self_collide>
<enable_wind>0</enable_wind>
<kinematic>0</kinematic>
</link>
<link name='Wall_20'>
<collision name='Wall_20_Collision'>
<geometry>
<box>
<size>2.5 0.15 2.5</size>
</box>
</geometry>
<pose frame=''>0 0 1.25 0 -0 0</pose>
<max_contacts>10</max_contacts>
<surface>
<contact>
<ode/>
</contact>
<bounce/>
<friction>
<torsional>
<ode/>
</torsional>
<ode/>
</friction>
</surface>
</collision>
<visual name='Wall_20_Visual'>
<pose frame=''>0 0 1.25 0 -0 0</pose>
<geometry>
<box>
<size>2.5 0.15 2.5</size>
</box>
</geometry>
<material>
<script>
<uri>file://media/materials/scripts/gazebo.material</uri>
<name>Gazebo/Grey</name>
</script>
<ambient>0.921569 0.807843 0.615686 1</ambient>
</material>
<meta>
<layer>0</layer>
</meta>
</visual>
<pose frame=''>5.74898 2.68495 0 0 -0 -1.5708</pose>
<self_collide>0</self_collide>
<enable_wind>0</enable_wind>
<kinematic>0</kinematic>
</link>
<link name='Wall_22'>
<collision name='Wall_22_Collision'>
<geometry>
<box>
<size>2.25 0.15 2.5</size>
</box>
</geometry>
<pose frame=''>0 0 1.25 0 -0 0</pose>
<max_contacts>10</max_contacts>
<surface>
<contact>
<ode/>
</contact>
<bounce/>
<friction>
<torsional>
<ode/>
</torsional>
<ode/>
</friction>
</surface>
</collision>
<visual name='Wall_22_Visual'>
<pose frame=''>0 0 1.25 0 -0 0</pose>
<geometry>
<box>
<size>2.25 0.15 2.5</size>
</box>
</geometry>
<material>
<script>
<uri>file://media/materials/scripts/gazebo.material</uri>
<name>Gazebo/Grey</name>
</script>
<ambient>0.921569 0.807843 0.615686 1</ambient>
</material>
<meta>
<layer>0</layer>
</meta>
</visual>
<pose frame=''>6.81909 0.722229 0 0 -0 0</pose>
<self_collide>0</self_collide>
<enable_wind>0</enable_wind>
<kinematic>0</kinematic>
</link>
<link name='Wall_24'>
<collision name='Wall_24_Collision'>
<geometry>
<box>
<size>1.75 0.15 2.5</size>
</box>
</geometry>
<pose frame=''>0 0 1.25 0 -0 0</pose>
<max_contacts>10</max_contacts>
<surface>
<contact>
<ode/>
</contact>
<bounce/>
<friction>
<torsional>
<ode/>
</torsional>
<ode/>
</friction>
</surface>
</collision>
<visual name='Wall_24_Visual'>
<pose frame=''>0 0 1.25 0 -0 0</pose>
<geometry>
<box>
<size>1.75 0.15 2.5</size>
</box>
</geometry>
<material>
<script>
<uri>file://media/materials/scripts/gazebo.material</uri>
<name>Gazebo/Grey</name>
</script>
<ambient>0.996078 0.47451 0.0196078 1</ambient>
</material>
<meta>
<layer>0</layer>
</meta>
</visual>
<pose frame=''>5.82943 -0.902428 0 0 -0 -1.5708</pose>
<self_collide>0</self_collide>
<enable_wind>0</enable_wind>
<kinematic>0</kinematic>
</link>
<link name='Wall_25'>
<collision name='Wall_25_Collision'>
<geometry>
<box>
<size>2.25 0.15 2.5</size>
</box>
</geometry>
<pose frame=''>0 0 1.25 0 -0 0</pose>
<max_contacts>10</max_contacts>
<surface>
<contact>
<ode/>
</contact>
<bounce/>
<friction>
<torsional>
<ode/>
</torsional>
<ode/>
</friction>
</surface>
</collision>
<visual name='Wall_25_Visual'>
<pose frame=''>0 0 1.25 0 -0 0</pose>
<geometry>
<box>
<size>2.25 0.15 2.5</size>
</box>
</geometry>
<material>
<script>
<uri>file://media/materials/scripts/gazebo.material</uri>
<name>Gazebo/Grey</name>
</script>
<ambient>0.921569 0.807843 0.615686 1</ambient>
</material>
<meta>
<layer>0</layer>
</meta>
</visual>
<pose frame=''>6.87943 -1.70243 0 0 -0 0</pose>
<self_collide>0</self_collide>
<enable_wind>0</enable_wind>
<kinematic>0</kinematic>
</link>
<link name='Wall_3'>
<collision name='Wall_3_Collision'>
<geometry>
<box>
<size>4 0.15 2.5</size>
</box>
</geometry>
<pose frame=''>0 0 1.25 0 -0 0</pose>
<max_contacts>10</max_contacts>
<surface>
<contact>
<ode/>
</contact>
<bounce/>
<friction>
<torsional>
<ode/>
</torsional>
<ode/>
</friction>
</surface>
</collision>
<visual name='Wall_3_Visual'>
<pose frame=''>0 0 1.25 0 -0 0</pose>
<geometry>
<box>
<size>4 0.15 2.5</size>
</box>
</geometry>
<material>
<script>
<uri>file://media/materials/scripts/gazebo.material</uri>
<name>Gazebo/Bricks</name>
</script>
<ambient>1 1 1 1</ambient>
</material>
<meta>
<layer>0</layer>
</meta>
</visual>
<pose frame=''>-7.92943 -2 0 0 -0 -1.5708</pose>
<self_collide>0</self_collide>
<enable_wind>0</enable_wind>
<kinematic>0</kinematic>
</link>
<link name='Wall_4'>
<collision name='Wall_4_Collision'>
<geometry>
<box>
<size>16 0.15 2.5</size>
</box>
</geometry>
<pose frame=''>0 0 1.25 0 -0 0</pose>
<max_contacts>10</max_contacts>
<surface>
<contact>
<ode/>
</contact>
<bounce/>
<friction>
<torsional>
<ode/>
</torsional>
<ode/>
</friction>
</surface>
</collision>
<visual name='Wall_4_Visual'>
<pose frame=''>0 0 1.25 0 -0 0</pose>
<geometry>
<box>
<size>16 0.15 2.5</size>
</box>
</geometry>
<material>
<script>
<uri>file://media/materials/scripts/gazebo.material</uri>
<name>Gazebo/Bricks</name>
</script>
<ambient>1 1 1 1</ambient>
</material>
<meta>
<layer>0</layer>
</meta>
</visual>
<pose frame=''>-0.004434 -3.925 0 0 -0 0</pose>
<self_collide>0</self_collide>
<enable_wind>0</enable_wind>
<kinematic>0</kinematic>
</link>
<link name='Wall_5'>
<pose frame=''>7.92057 0 0 0 -0 1.5708</pose>
<visual name='Wall_5_Visual_0'>
<pose frame=''>-3.92553 0 1.25 0 -0 0</pose>
<geometry>
<box>
<size>0.148947 0.15 2.5</size>
</box>
</geometry>
<material>
<script>
<uri>file://media/materials/scripts/gazebo.material</uri>
<name>Gazebo/Bricks</name>
</script>
<ambient>1 1 1 1</ambient>
</material>
<meta>
<layer>0</layer>
</meta>
</visual>
<collision name='Wall_5_Collision_0'>
<geometry>
<box>
<size>0.148947 0.15 2.5</size>
</box>
</geometry>
<pose frame=''>-3.92553 0 1.25 0 -0 0</pose>
<max_contacts>10</max_contacts>
<surface>
<contact>
<ode/>
</contact>
<bounce/>
<friction>
<torsional>
<ode/>
</torsional>
<ode/>
</friction>
</surface>
</collision>
<visual name='Wall_5_Visual_1'>
<pose frame=''>0.524473 0 1.25 0 -0 0</pose>
<geometry>
<box>
<size>6.95105 0.15 2.5</size>
</box>
</geometry>
<material>
<script>
<uri>file://media/materials/scripts/gazebo.material</uri>
<name>Gazebo/Bricks</name>
</script>
<ambient>1 1 1 1</ambient>
</material>
<meta>
<layer>0</layer>
</meta>
</visual>
<collision name='Wall_5_Collision_1'>
<geometry>
<box>
<size>6.95105 0.15 2.5</size>
</box>
</geometry>
<pose frame=''>0.524473 0 1.25 0 -0 0</pose>
<max_contacts>10</max_contacts>
<surface>
<contact>
<ode/>
</contact>
<bounce/>
<friction>
<torsional>
<ode/>
</torsional>
<ode/>
</friction>
</surface>
</collision>
<visual name='Wall_5_Visual_2'>
<pose frame=''>-3.40105 0 2.25 0 -0 0</pose>
<geometry>
<box>
<size>0.9 0.15 0.5</size>
</box>
</geometry>
<material>
<script>
<uri>file://media/materials/scripts/gazebo.material</uri>
<name>Gazebo/Bricks</name>
</script>
<ambient>1 1 1 1</ambient>
</material>
<meta>
<layer>0</layer>
</meta>
</visual>
<collision name='Wall_5_Collision_2'>
<geometry>
<box>
<size>0.9 0.15 0.5</size>
</box>
</geometry>
<pose frame=''>-3.40105 0 2.25 0 -0 0</pose>
<max_contacts>10</max_contacts>
<surface>
<contact>
<ode/>
</contact>
<bounce/>
<friction>
<torsional>
<ode/>
</torsional>
<ode/>
</friction>
</surface>
</collision>
<self_collide>0</self_collide>
<enable_wind>0</enable_wind>
<kinematic>0</kinematic>
</link>
<link name='Wall_6'>
<pose frame=''>-0.004434 3.925 0 0 -0 3.14159</pose>
<visual name='Wall_6_Visual_0'>
<pose frame=''>-0.655307 0 1.25 0 -0 0</pose>
<geometry>
<box>
<size>14.6894 0.15 2.5</size>
</box>
</geometry>
<material>
<script>
<uri>file://media/materials/scripts/gazebo.material</uri>
<name>Gazebo/Bricks</name>
</script>
<ambient>1 1 1 1</ambient>
</material>
<meta>
<layer>0</layer>
</meta>
</visual>
<collision name='Wall_6_Collision_0'>
<geometry>
<box>
<size>14.6894 0.15 2.5</size>
</box>
</geometry>
<pose frame=''>-0.655307 0 1.25 0 -0 0</pose>
<max_contacts>10</max_contacts>
<surface>
<contact>
<ode/>
</contact>
<bounce/>
<friction>
<torsional>
<ode/>
</torsional>
<ode/>
</friction>
</surface>
</collision>
<visual name='Wall_6_Visual_1'>
<pose frame=''>7.79469 0 1.25 0 -0 0</pose>
<geometry>
<box>
<size>0.410614 0.15 2.5</size>
</box>
</geometry>
<material>
<script>
<uri>file://media/materials/scripts/gazebo.material</uri>
<name>Gazebo/Bricks</name>
</script>
<ambient>1 1 1 1</ambient>
</material>
<meta>
<layer>0</layer>
</meta>
</visual>
<collision name='Wall_6_Collision_1'>
<geometry>
<box>
<size>0.410614 0.15 2.5</size>
</box>
</geometry>
<pose frame=''>7.79469 0 1.25 0 -0 0</pose>
<max_contacts>10</max_contacts>
<surface>
<contact>
<ode/>
</contact>
<bounce/>
<friction>
<torsional>
<ode/>
</torsional>
<ode/>
</friction>
</surface>
</collision>
<visual name='Wall_6_Visual_2'>
<pose frame=''>7.13939 0 2.25 0 -0 0</pose>
<geometry>
<box>
<size>0.9 0.15 0.5</size>
</box>
</geometry>
<material>
<script>
<uri>file://media/materials/scripts/gazebo.material</uri>
<name>Gazebo/Bricks</name>
</script>
<ambient>1 1 1 1</ambient>
</material>
<meta>
<layer>0</layer>
</meta>
</visual>
<collision name='Wall_6_Collision_2'>
<geometry>
<box>
<size>0.9 0.15 0.5</size>
</box>
</geometry>
<pose frame=''>7.13939 0 2.25 0 -0 0</pose>
<max_contacts>10</max_contacts>
<surface>
<contact>
<ode/>
</contact>
<bounce/>
<friction>
<torsional>
<ode/>
</torsional>
<ode/>
</friction>
</surface>
</collision>
<self_collide>0</self_collide>
<enable_wind>0</enable_wind>
<kinematic>0</kinematic>
</link>
<link name='Wall_8'>
<collision name='Wall_8_Collision'>
<geometry>
<box>
<size>3 0.15 2.5</size>
</box>
</geometry>
<pose frame=''>0 0 1.25 0 -0 0</pose>
<max_contacts>10</max_contacts>
<surface>
<contact>
<ode/>
</contact>
<bounce/>
<friction>
<torsional>
<ode/>
</torsional>
<ode/>
</friction>
</surface>
</collision>
<visual name='Wall_8_Visual'>
<pose frame=''>0 0 1.25 0 -0 0</pose>
<geometry>
<box>
<size>3 0.15 2.5</size>
</box>
</geometry>
<material>
<script>
<uri>file://media/materials/scripts/gazebo.material</uri>
<name>Gazebo/Grey</name>
</script>
<ambient>0.996078 0.47451 0.0196078 1</ambient>
</material>
<meta>
<layer>0</layer>
</meta>
</visual>
<pose frame=''>-3.24179 2.45506 0 0 -0 -1.5708</pose>
<self_collide>0</self_collide>
<enable_wind>0</enable_wind>
<kinematic>0</kinematic>
</link>
<link name='Wall_9'>
<collision name='Wall_9_Collision'>
<geometry>
<box>
<size>2.5 0.15 2.5</size>
</box>
</geometry>
<pose frame=''>0 0 1.25 0 -0 0</pose>
<max_contacts>10</max_contacts>
<surface>
<contact>
<ode/>
</contact>
<bounce/>
<friction>
<torsional>
<ode/>
</torsional>
<ode/>
</friction>
</surface>
</collision>
<visual name='Wall_9_Visual'>
<pose frame=''>0 0 1.25 0 -0 0</pose>
<geometry>
<box>
<size>2.5 0.15 2.5</size>
</box>
</geometry>
<material>
<script>
<uri>file://media/materials/scripts/gazebo.material</uri>
<name>Gazebo/Grey</name>
</script>
<ambient>0.921569 0.807843 0.615686 1</ambient>
</material>
<meta>
<layer>0</layer>
</meta>
</visual>
<pose frame=''>-2.06679 1.03006 0 0 -0 0</pose>
<self_collide>0</self_collide>
<enable_wind>0</enable_wind>
<kinematic>0</kinematic>
</link>
<static>1</static>
</model>
<state world_name='default'>
<sim_time>232 785000000</sim_time>
<real_time>118 702538223</real_time>
<wall_time>1551031600 831011974</wall_time>
<iterations>118381</iterations>
<model name='ground_plane'>
<pose frame=''>0 0 0 0 -0 0</pose>
<scale>1 1 1</scale>
<link name='link'>
<pose frame=''>0 0 0 0 -0 0</pose>
<velocity>0 0 0 0 -0 0</velocity>
<acceleration>0 0 0 0 -0 0</acceleration>
<wrench>0 0 0 0 -0 0</wrench>
</link>
</model>
<model name='my_ball'>
<pose frame=''>3.55994 -1.22025 0.1 0.018695 -0 0</pose>
<scale>1 1 1</scale>
<link name='link_0'>
<pose frame=''>3.55994 -1.22025 0.1 0.018695 -0 0</pose>
<velocity>0 0 0 0 -0 0</velocity>
<acceleration>0 0 0 0 -0 0</acceleration>
<wrench>0 0 0 0 -0 0</wrench>
</link>
</model>
<model name='sudhir.building'>
<pose frame=''>0.673102 -0.134423 0 0 -0 0</pose>
<scale>1 1 1</scale>
<link name='Wall_0'>
<pose frame=''>-7.25633 1.71558 0 0 0 -1.5708</pose>
<velocity>0 0 0 0 -0 0</velocity>
<acceleration>0 0 0 0 -0 0</acceleration>
<wrench>0 0 0 0 -0 0</wrench>
</link>
<link name='Wall_10'>
<pose frame=''>-0.218688 -0.279363 0 0 0 -1.5708</pose>
<velocity>0 0 0 0 -0 0</velocity>
<acceleration>0 0 0 0 -0 0</acceleration>
<wrench>0 0 0 0 -0 0</wrench>
</link>
<link name='Wall_11'>
<pose frame=''>-1.39369 -1.45436 0 0 -0 3.14159</pose>
<velocity>0 0 0 0 -0 0</velocity>
<acceleration>0 0 0 0 -0 0</acceleration>
<wrench>0 0 0 0 -0 0</wrench>
</link>
<link name='Wall_13'>
<pose frame=''>-0.235508 2.86522 0 0 0 -1.5708</pose>
<velocity>0 0 0 0 -0 0</velocity>
<acceleration>0 0 0 0 -0 0</acceleration>
<wrench>0 0 0 0 -0 0</wrench>
</link>
<link name='Wall_14'>
<pose frame=''>1.06449 2.06519 0 0 -0 0</pose>
<velocity>0 0 0 0 -0 0</velocity>
<acceleration>0 0 0 0 -0 0</acceleration>
<wrench>0 0 0 0 -0 0</wrench>
</link>
<link name='Wall_17'>
<pose frame=''>3.30448 2.88532 0 0 0 -1.5708</pose>
<velocity>0 0 0 0 -0 0</velocity>
<acceleration>0 0 0 0 -0 0</acceleration>
<wrench>0 0 0 0 -0 0</wrench>
</link>
<link name='Wall_18'>
<pose frame=''>4.47948 2.0853 0 0 -0 0</pose>
<velocity>0 0 0 0 -0 0</velocity>
<acceleration>0 0 0 0 -0 0</acceleration>
<wrench>0 0 0 0 -0 0</wrench>
</link>
<link name='Wall_20'>
<pose frame=''>6.42208 2.55052 0 0 0 -1.5708</pose>
<velocity>0 0 0 0 -0 0</velocity>
<acceleration>0 0 0 0 -0 0</acceleration>
<wrench>0 0 0 0 -0 0</wrench>
</link>
<link name='Wall_22'>
<pose frame=''>7.49219 0.587807 0 0 -0 0</pose>
<velocity>0 0 0 0 -0 0</velocity>
<acceleration>0 0 0 0 -0 0</acceleration>
<wrench>0 0 0 0 -0 0</wrench>
</link>
<link name='Wall_24'>
<pose frame=''>6.50253 -1.03685 0 0 0 -1.5708</pose>
<velocity>0 0 0 0 -0 0</velocity>
<acceleration>0 0 0 0 -0 0</acceleration>
<wrench>0 0 0 0 -0 0</wrench>
</link>
<link name='Wall_25'>
<pose frame=''>7.55253 -1.83685 0 0 -0 0</pose>
<velocity>0 0 0 0 -0 0</velocity>
<acceleration>0 0 0 0 -0 0</acceleration>
<wrench>0 0 0 0 -0 0</wrench>
</link>
<link name='Wall_3'>
<pose frame=''>-7.25633 -2.13442 0 0 0 -1.5708</pose>
<velocity>0 0 0 0 -0 0</velocity>
<acceleration>0 0 0 0 -0 0</acceleration>
<wrench>0 0 0 0 -0 0</wrench>
</link>
<link name='Wall_4'>
<pose frame=''>0.668672 -4.05942 0 0 -0 0</pose>
<velocity>0 0 0 0 -0 0</velocity>
<acceleration>0 0 0 0 -0 0</acceleration>
<wrench>0 0 0 0 -0 0</wrench>
</link>
<link name='Wall_5'>
<pose frame=''>8.59367 -0.134423 0 0 -0 1.5708</pose>
<velocity>0 0 0 0 -0 0</velocity>
<acceleration>0 0 0 0 -0 0</acceleration>
<wrench>0 0 0 0 -0 0</wrench>
</link>
<link name='Wall_6'>
<pose frame=''>0.668672 3.79062 0 0 -0 3.14159</pose>
<velocity>0 0 0 0 -0 0</velocity>
<acceleration>0 0 0 0 -0 0</acceleration>
<wrench>0 0 0 0 -0 0</wrench>
</link>
<link name='Wall_8'>
<pose frame=''>-2.56869 2.32064 0 0 0 -1.5708</pose>
<velocity>0 0 0 0 -0 0</velocity>
<acceleration>0 0 0 0 -0 0</acceleration>
<wrench>0 0 0 0 -0 0</wrench>
</link>
<link name='Wall_9'>
<pose frame=''>-1.39369 0.895637 0 0 -0 0</pose>
<velocity>0 0 0 0 -0 0</velocity>
<acceleration>0 0 0 0 -0 0</acceleration>
<wrench>0 0 0 0 -0 0</wrench>
</link>
</model>
<light name='sun'>
<pose frame=''>0 0 10 0 -0 0</pose>
</light>
</state>
<gui fullscreen='0'>
<camera name='user_camera'>
<pose frame=''>15.4065 -7.32713 9.3415 -0 0.531643 2.6842</pose>
<view_controller>orbit</view_controller>
<projection_type>perspective</projection_type>
</camera>
</gui>
<model name='my_ball'>
<link name='link_0'>
<inertial>
<mass>1</mass>
<inertia>
<ixx>0.1</ixx>
<ixy>0</ixy>
<ixz>0</ixz>
<iyy>0.1</iyy>
<iyz>0</iyz>
<izz>0.1</izz>
</inertia>
<pose frame=''>0 0 0 0 -0 0</pose>
</inertial>
<pose frame=''>-0 -0 0 0 -0 0</pose>
<gravity>1</gravity>
<self_collide>0</self_collide>
<kinematic>0</kinematic>
<enable_wind>0</enable_wind>
<visual name='visual'>
<pose frame=''>0 0 0 0 -0 0</pose>
<geometry>
<sphere>
<radius>0.1</radius>
</sphere>
</geometry>
<material>
<lighting>1</lighting>
<script>
<uri>file://media/materials/scripts/gazebo.material</uri>
<name>Gazebo/Grey</name>
</script>
<shader type='vertex'>
<normal_map>__default__</normal_map>
</shader>
<ambient>1 1 1 1</ambient>
<diffuse>1 1 1 1</diffuse>
<specular>1 1 1 1</specular>
<emissive>1 1 1 1</emissive>
</material>
<transparency>0</transparency>
<cast_shadows>1</cast_shadows>
</visual>
<collision name='collision'>
<laser_retro>0</laser_retro>
<max_contacts>10</max_contacts>
<pose frame=''>0 0 0 0 -0 0</pose>
<geometry>
<sphere>
<radius>0.1</radius>
</sphere>
</geometry>
<surface>
<friction>
<ode>
<mu>1</mu>
<mu2>1</mu2>
<fdir1>0 0 0</fdir1>
<slip1>0</slip1>
<slip2>0</slip2>
</ode>
<torsional>
<coefficient>1</coefficient>
<patch_radius>0</patch_radius>
<surface_radius>0</surface_radius>
<use_patch_radius>1</use_patch_radius>
<ode>
<slip>0</slip>
</ode>
</torsional>
</friction>
<bounce>
<restitution_coefficient>0</restitution_coefficient>
<threshold>1e+06</threshold>
</bounce>
<contact>
<collide_without_contact>0</collide_without_contact>
<collide_without_contact_bitmask>1</collide_without_contact_bitmask>
<collide_bitmask>1</collide_bitmask>
<ode>
<soft_cfm>0</soft_cfm>
<soft_erp>0.2</soft_erp>
<kp>1e+13</kp>
<kd>1</kd>
<max_vel>0.01</max_vel>
<min_depth>0</min_depth>
</ode>
<bullet>
<split_impulse>1</split_impulse>
<split_impulse_penetration_threshold>-0.01</split_impulse_penetration_threshold>
<soft_cfm>0</soft_cfm>
<soft_erp>0.2</soft_erp>
<kp>1e+13</kp>
<kd>1</kd>
</bullet>
</contact>
</surface>
</collision>
</link>
<static>0</static>
<allow_auto_disable>1</allow_auto_disable>
<pose frame=''>3.55994 1.41227 0 0 -0 0</pose>
</model>
</world>
</sdf>
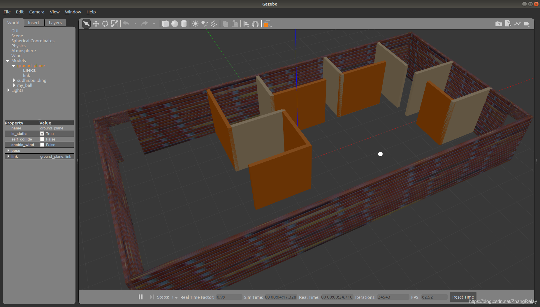
此时,运行如下命令在Gazebo中启动世界环境:
$ gazebo mobot_room.world
一切正常应该看到下图。稍后解释为什么会有白球。

另外,可以按照以下教程创建自定义世界环境。
请确保在世界环境的文件保存为mobot_room.world在mobot/src/mobot/worlds文件中。
本文详细介绍如何在Gazebo中构建复杂的模拟环境,包括世界文件(.world)的构成、对象描述及属性设置,以及如何启动自定义的世界环境。
9763

被折叠的 条评论
为什么被折叠?



