前 言
本文主要介绍TL64x-EVM评估板硬件接口资源以及设计注意事项等内容。
创龙科技TL64x-EVM是一款基于TI Sitara系列AM64x双核ARM Cortex-A53 + 单/四核Cortex-R5F + 单核Cortex-M4F多核处理器设计的高性能评估板,由核心板和评估底板组成。核心板经过专业的PCB Layout和高低温测试验证,高性能低功耗,稳定可靠,可满足各种工业应用环境。
评估板接口资源丰富,引出5x Ethernet(两路支持TSN)、2x CAN-FD、多路UART、多路DI/DO、GPMC、PCIe、USB等接口,板载WIFI模块,支持4G/5G模块、NVME硬盘,可选配外壳直接应用于工业现场,方便用户快速进行产品方案评估与技术预研。
AM64x的IO电平标准一般为1.8V或3.3V,上拉电源一般不超过3.3V,当外接信号电平与IO电平不匹配时,中间需增加电平转换芯片或信号隔离芯片。按键或接口需考虑ESD设计,ESD器件选型时需注意结电容是否偏大,否则可能会影响到信号通信。

图 1 评估板硬件资源图解1

图 2 评估板硬件资源图解2
1 SOM-TL64x核心板
SOM-TL64x核心板板载CPU、ROM、RAM、晶振、电源、LED等硬件资源,并通过B2B连接方式引出IO。核心板硬件资源、引脚说明、电气特性、机械尺寸、底板设计注意事项等详细内容,请查阅《SOM-TL64x核心板硬件说明书》。

图 3 核心板硬件框图

图 4

图 5
2 B2B连接器
评估底板采用4个连科公司的工业级B2B连接器,共240pin,间距0.5mm,合高4.0mm。其中2个60pin母座B2B连接器(CON0A、CON0B),型号NLWBS05-60C-3.0H,高度3.0mm;2个60pin公座B2B连接器(CON0C、CON0D),型号NLWBP05-60C-1.0H,高度1.0mm。

图 6
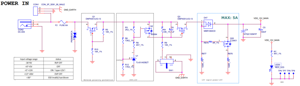
3 电源接口
CON1为12V直流输入绿色端子,3pin规格,间距3.81mm。CON2为12V直流输入DC-005电源接口,可适配外径5.5mm,内径2.1mm的电源插头。电源输入具备反接保护、过流过压保护功能。
SW1为电源拨动开关。

图 7

图 8
设计注意事项:
(1) VDD_12V_MAIN通过DC-DC降压芯片输出VDD_5V_MAIN供核心板及评估底板部分外设使用,通过另一路DC-DC降压芯片输出VDD_3V3_MAIN供评估底板外设使用。VDD_3V3_MAIN通过LDO芯片输出VDD_1V8供评估底板外设使用。

图 9

图 10

图 11
(2) 为使VDD_3V3_MAIN、VDD_1V8等电源满足系统上电、掉电时序要求,推荐参考如下电路进行电源使能设计。

图 12
(3) VDD_5V_MAIN在核心板内部未预留总电源输入的储能大电容,底板设计时请在靠近B2B连接器焊盘位置放置储能大电容。
4 LED
评估底板具有共6个LED ,分别为LED0、LED1、LED2、LED3、LED4、LED13。LED0为电源指示灯,上电默认点亮;LED1、LED2、LED3为用户可编程指示灯,通过GPIO控制,默认高电平点亮;LED4为4G/5G模块状态指示灯;LED13为NVMe固态硬盘/5G模块拓展接口(CON17)指示灯。

图 13

本文详述了TI Sitara系列AM64x工业开发板的硬件设计,包括双核ARM Cortex-A53、单/四核Cortex-R5F及单核Cortex-M4F处理器。评估板具有丰富的接口资源,如5x Ethernet、2x CAN-FD、多路UART、DI/DO等,并提供电源管理、JTAG接口、串口、CAN接口、RTC、Watchdog、FAN、USB HOST、Ethernet、NVMe/5G/4G模块和WIFI接口等。设计注意事项涵盖电源输入、电平转换、ESD防护等,适合工业应用环境。
最低0.47元/天 解锁文章
1082

被折叠的 条评论
为什么被折叠?



