小鹰近期为大家整理了瑞士诺华生物医学研究所Nicole Gerwin团队在nature medicine期刊发表的LNA043治疗骨关节炎的一期临床试验(NCT02491281)结果,值得注意的是,目前并无LNA043的原型ANGPTL3蛋白作为研究靶点应用于骨关节炎领域的相关研究,故LNA043 十分有望成为软骨修复领域的 First-in-class! 快来一起看看吧~
研究背景
骨关节炎(Osteoarthritis,OA)是世界上最常见的慢性关节疾病,据估计,全世界超过2.4 亿人口患有症状性骨关节炎[1]。骨关节炎高发于中老年人群,中晚期常常导致关节疼痛、僵硬,甚至残疾,严重影响患者生活质量[2]。随着世界人口老龄化加重和肥胖人群的增加,这一现象还将继续加重,将进一步增加社会医疗保险负担[3]。骨关节炎的发生发展与高龄、肥胖、雌激素缺乏、创伤和遗传易感性等多种危险因素密切相关,其病理表现包括软骨破坏、软骨下骨硬化、骨赘形成和滑膜炎症等[4, 5]。目前,临床上多用症状疗法缓解骨关节炎的疼痛等症状,后期可考虑关节置换等手术治疗。
血管生成素样蛋白3(angiopoietin-like 3,ANGPTL3)属于血管生成素(angiopoietin,ANGPT)家族成员,它是一种多功能因子,一方面它参与血管的生成过程,增强毛细血管的修复能力,另一方面还是一种新型脂类代谢调节剂。LNA043是ANGPTL3的蛋白衍生物,是一种经过修饰的重组蛋白,能直接作用于软骨细胞促进其合成代谢。
文献引入
最近,来自瑞士诺华生物医学研究所Nicole Gerwin团队在nature medicine期刊发表了LNA043治疗骨关节炎的一项随机、双盲、安慰剂对照、单中心一期临床试验(NCT02491281)结果,研究显示LNA043关节腔注射后安全性良好(符合试验主要安全终点), 能浸润软骨、缺乏免疫原性(次要终点),且促软骨生成作用显著。
值得注意的是,目前并无LNA043的原型ANGPTL3蛋白作为研究靶点应用于骨关节炎领域的相关研究,故LNA043 十分有望成为软骨修复领域的 First-in-class!

文章截图
文献精炼
软骨由软骨细胞和其合成分泌的细胞外基质(Extracellular matrix,ECM)组成,主要包括二型胶原(Collagen type II alpha 1 chain,COL2A1)、聚蛋白聚糖(Aggrecan,ACAN)和润滑素(Lubricin/Proteoglycan 4,PRG4)等,ECM的含量直接反映了软骨细胞的功能状态。
首先,① 研究人员使用3D培养的人间充质干细胞和人永生化软骨细胞系C28/I2,研究了LNA043对软骨ECM合成和分泌的影响,发现LNA043能明显促进PRG4的合成分泌。人软骨组织块培养实验发现LNA043能明显促进COL2A1的分泌。
DKK-1是Wnt/β-catenin信号通路的上游抑制剂之一,许多动物实验结果表明,DKK-1的增加可能抑制关节软骨退变。研究发现,② LNA043还能呈剂量依赖性地促进Wnt抑制蛋白DKK-1的分泌。③ 利用人脐静脉内皮细胞血管再生实验,研究人员发现LNA043作为血管生成素样3衍生物,其浓度在0.04–11.7 μM间不能诱导血管形成。这些体外实验结果表明,LNA043有促软骨生成和DKK-1分泌的作用。

图1:LNA043促进软骨ECM合成和DKK-1分泌
整合素是软骨细胞表面的黏附分子,介导软骨细胞间、软骨细胞与ECM之间的相互作用,并通过这种作用参与调节细胞的分化、增殖和存活。既往文献显示ANGPTL3的C末端结构域能结合整合素αvβ3[6],后者是玻连蛋白(vitronectin,VTN)的受体,④ 研究人员对LNA043治疗的转录组数据分析发现FN1(整合素α5β1的配体)可能在介导LNA043调节的OA相关基因转录起关键作用。研究人员假设整合素αvβ3或α5β1介导了LNA043的下游效应。
为了阐明LNA043促进软骨ECM产生的机制,⑤ 研究人员构建整合素亚基αv和α5的siRNA,发现正是α5介导了LNA043诱导的DKK-1分泌。⑥ 蛋白质免疫共沉淀(Co-Immunoprecipitation,CO-IP)和表面等离子体共振(Surface Plasmon Resonance,SPR)实验也证实了整合素α5β1而非αvβ3能与LNA043相互作用。这些结论证实LNA043与整合素α5β1的相互作用介导了DKK-1的分泌。

图2:整合素α5β1能结合LNA043,是LNA043诱导软骨细胞分泌DKK-1所必需的
那么LNA043在骨关节炎动物模型中促进软骨修复效果如何?
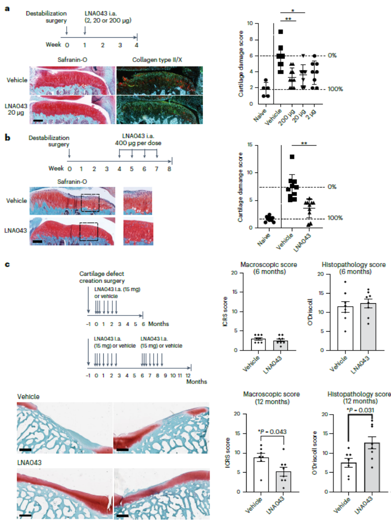
⑦ 研究人员构建了大鼠半月板撕裂动物模型模拟创伤后骨关节炎发生,番红固绿染色和免疫荧光染色发现LNA043关节腔内注射(造模后1周单次注射,剂量2, 20 或 200 μg/肢体,造模后4周取材)能明显促进透明软骨修复,降低骨关节炎组织学评分;LNA043关节腔内注射(造模后4周开始注射,剂量400 μg/肢体,连续注射4周,造模后8周取材)能明显改善软骨完整性,提高蛋白聚糖含量,并降低软骨退化评分。这些结果表明LNA043不仅能预防,而且能修复软骨损伤。
⑧ 研究人员还构建了小型猪的滑车软骨缺损模型,结果显示LNA043能改善ICRS软骨损伤评分。

图3:LNA043治疗促进大鼠OA和小型猪软骨损伤模型软骨再生
接着研究人员对LNA043的人体生物安全性进一步研究。⑨ 研究人员进行了一项随机、双盲、安慰剂对照、单剂量递增试验一期临床试验,共招募了9位男性和19位女性患者,这些患者即将接受全膝关节置换手术。患者在术前7天随机接受LNA043不同剂量(0.2, 2, 10, 20 或40 mg)的关节腔内注射(其中剂量为20 mg同时需要在术前21天和2小时接受注射)。总体上看,LNA043治疗安全,耐受性良好。LNA043治疗不良事件发生率66.7%(14/21),安慰剂不良事件发生率71.4%(5/7)。除了一位接受40 mg LNA043注射的患者出现两例药物相关不良反应外(口干和味觉障碍),其余未见临床药物相关不良反应的报告。此外,⑩ 研究人员还评估了LNA043关节腔内注射后外周血药代动力学参数,发现20 mg注射4小时内和40 mg注射8小时内,可在血清中检测到LNA043(>10 ng ml−1)。这些结果提示LNA043关节腔内注射后只在血清中短暂存在,安全性良好。

图4:临床研究设计和基线数据

图5:临床研究评估LNA043的安全性
最后,⑪ 研究人员研究了LNA043在人膝关节软骨的弥散作用,事后分析(post-hoc analysis)发现LNA043在软骨破坏区浸润深度是非破坏区的4倍。与服用安慰剂的患者相比,LNA043治疗患者术后采集的软骨转录组分析显示,软骨ECM蛋白合成代谢增加,而OA介质转录被抑制。这些结果表明,LNA043在人体也有优秀的软骨修复潜力。

图6:LNA043能穿透受损软骨并恢复OA患者的转录特征
文献结论
综上所述,该研究结果表明,LNA043能通过与间充质干细胞和软骨细胞膜上的整合素α5β1受体相互作用促进ECM的合成,具有良好的透明软骨修复作用。目前,LNA043应用于膝骨性关节炎患者的2b期试验(NCT04864392)正在开展。值得一提的是,较同类研究相比,该项研究整合了LNA043应用于多种模式动物(如大鼠、小型猪等)的研究结果,同时基于动物实验的结果严谨地证实了LNA043应用于人体的软骨修复效果和安全性评估。
目前临床上尚无治疗骨关节炎的有效方法,鉴于LNA043在一期临床实验展现出的优秀软骨修复潜能, LNA043将在骨关节炎治疗、骨骼发育及骨折愈合等领域具有重大的临床转化前景。
参考文献:
[1] KATZ J N, ARANT K R, LOESER R F. Diagnosis and Treatment of Hip and Knee Osteoarthritis: A Review [J]. Jama, 2021, 325(6): 568-78.
[2] SHARMA L. Osteoarthritis of the Knee [J]. The New England journal of medicine, 2021, 384(1): 51-9.
[3] FAVERO M, BELLUZZI E, ORTOLAN A, et al. Erosive hand osteoarthritis: latest findings and outlook [J]. Nat Rev Rheumatol, 2022, 18(3): 171-83.
[4] JANSEN M P, MASTBERGEN S C. Joint distraction for osteoarthritis: clinical evidence and molecular mechanisms [J]. Nat Rev Rheumatol, 2022, 18(1): 35-46.
[5] LATOURTE A, KLOPPENBURG M, RICHETTE P. Emerging pharmaceutical therapies for osteoarthritis [J]. Nat Rev Rheumatol, 2020, 16(12): 673-88.
[6] Camenisch G, Pisabarro MT, Sherman D, Kowalski J, Nagel M, Hass P, Xie MH, et al. ANGPTL3 stimulates endothelial cell adhesion and migration via integrin alpha vbeta 3 and induces blood vessel formation in vivo. J Biol Chem 2002. 277:17281-17290.
关于鹰谷靶点
鹰谷靶点,是上海鹰谷信息科技有限公司主办的原创栏目,期望帮助Biotech的CEO/CSO们,找到更好的努力方向,在更好的赛道上,更早起跑、更快领先!
中国Biotech创新药公司虽起步较晚,但当前正加速融入世界创新药的竞争格局中,首次IND新药数量和License-out项目数量快速提升,逐步获得国际认可,志在解决“未被满足的临床需求”。但与欧美国家相比,整体上仍然存在不足与挑战,中国的创新药公司要想在当前世界竞争格局中保有一席之地获取更多资本支持取得更好研发成绩,就必须明确更有竞争力的“赛道”,而新的靶点就意味着差异化的赛道,唯有在世界范围内的大多数公司做到IND之前甚至是更早阶段提前切入、做好充分准备,瞄准基础研究中的靶点,尽早打出“发令枪”,才有机会取得更大突破,我们一起期待国产创新药在出海的探索中大步前行,早创佳绩!

瑞士诺华生物医学研究所的NicoleGerwin团队在NatureMedicine上发布了一期临床试验结果,显示LNA043,一种ANGPTL3的衍生物,关节腔注射后能安全有效地促进软骨生成,有望成为治疗骨关节炎的First-in-class疗法。LNA043在体外和动物模型中表现出促进软骨修复和ECM合成的能力,且在人体试验中显示出良好的安全性和初步疗效。
2395

被折叠的 条评论
为什么被折叠?



