✅作者简介:热爱科研的Matlab仿真开发者,擅长数据处理、建模仿真、程序设计、完整代码获取、论文复现及科研仿真。
🍎 往期回顾关注个人主页:Matlab科研工作室
🍊个人信条:格物致知,完整Matlab代码及仿真咨询内容私信。
🔥 内容介绍
在 “双碳” 目标与新型电力系统建设背景下,梯级水电(清洁、可再生但出力受来水影响)与火电机组(稳定、可控但高碳排放)的联合调度成为平衡能源供应、经济性与环保性的核心手段。传统单目标调度(如最小化发电成本)已无法满足 “经济 - 环保 - 安全” 多维度需求,而常规多目标优化算法(如 NSGA-Ⅱ)在处理 3 个及以上目标时易出现解集分布不均、收敛性差等问题。本文引入NSGA-Ⅲ(非支配排序遗传算法 Ⅲ),通过其基于参考点的选择机制,高效求解梯级水电 - 火电机组联合调度的多目标优化问题,为电力系统调度提供兼具可行性与 Pareto 最优性的决策方案。
一、研究背景与核心问题
(一)梯级水电 - 火电机组联合调度的需求特性
梯级水电与火电机组的技术特性差异显著,联合调度需同时满足系统级约束与机组级约束,核心需求可概括为三方面:
- 多目标协同优化:
- 经济性目标:最小化总发电成本(火电机组燃料成本、启停成本 + 水电厂运维成本);
- 环保性目标:最小化碳排放总量(火电机组 CO₂、SO₂排放,水电近似零排放);
- 安全性目标:保证电力供需平衡(机组出力跟踪负荷曲线)、梯级水库水位在安全区间(避免漫坝或干涸)、火电机组出力在允许范围(避免频繁启停或过载)。
- 梯级水电的复杂性:
- 水文耦合性:上游水库泄水为下游水库来水,需考虑梯级间水流传播时间(如 12-24 小时);
- 季节波动性:丰水期水电出力过剩需弃水调节,枯水期需火电补能,平水期需协同分配负荷。
- 火电机组的约束刚性:
- 出力爬坡约束:单位时间内出力变化率≤5%-10%(避免锅炉压力骤变);
- 启停成本约束:火电机组启停一次成本高达数万元,需减少不必要的启停;
- 最小技术出力约束:火电机组最低出力≥额定容量的 30%-50%(避免熄火)。
(二)传统调度方法的局限性
当前联合调度研究中,传统方法难以应对多目标与复杂约束的耦合问题:
- 加权求和法(单目标转化):
- 将多目标转化为 “权重 × 目标值” 的单目标函数,但权重确定依赖专家经验(如碳排放权重主观性强),且无法生成 Pareto 最优解集(仅得到单个最优解),难以支持调度决策的多场景选择。
- NSGA-Ⅱ 算法(多目标优化):
- 基于拥挤度排序维护解集多样性,但在 3 个及以上目标时,拥挤度计算精度下降,易出现解集 “退化”(部分目标被忽略,如过度追求成本最低导致碳排放超标)。
- 静态调度假设:
- 传统模型多基于历史来水数据或预测均值,未考虑来水不确定性(如暴雨、枯水突发现象),导致实际调度时需频繁调整,偏离最优方案。
(三)NSGA-Ⅲ 算法的适配性
NSGA-Ⅲ 算法通过参考点引导的选择机制,完美适配梯级水电 - 火电机组联合调度的多目标需求:
- 多目标处理能力:
- 引入预设参考点(如均匀分布在目标空间的 30-50 个点),通过 “参考点关联度” 选择个体,避免高维目标下解集分布不均,确保经济性、环保性、安全性目标均被兼顾。
- 收敛性与多样性平衡:
- 保留 NSGA-Ⅱ 的非支配排序机制(优先选择非支配解),同时通过参考点控制解集在目标空间的覆盖范围,避免陷入局部最优(如避免为降低成本过度依赖火电导致碳排放激增)。
- 复杂约束兼容性:
- 支持非线性约束(如梯级水库水位 - 出力曲线、火电机组燃料成本曲线)的嵌入,可通过罚函数法处理违反约束的个体(如水库水位超限则增加目标函数惩罚项),确保解集可行性。
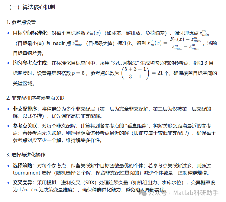
二、核心理论基础:NSGA-Ⅲ 优化算法
NSGA-Ⅲ 算法由 Deb 等人于 2014 年提出,是 NSGA-Ⅱ 的高维目标优化升级版本,核心改进在于用参考点选择替代拥挤度排序,流程分为 “初始化 - 非支配排序 - 参考点关联 - 选择 - 交叉变异” 五步。






四、模型优化与研究展望
(一)模型优化方向
- 不确定性处理:
- 引入随机规划或鲁棒优化,考虑来水预测误差(如 ±20%)、负荷预测误差(如 ±10%),构建 “两阶段 NSGA-Ⅲ 模型”(第一阶段确定基础调度方案,第二阶段根据实际情况调整),提升模型鲁棒性。
- 多能源协同扩展:
- 加入风电、光伏等新能源出力(间歇性、波动性),目标函数增加 “弃风弃光率最小化”,约束条件加入新能源出力预测区间,实现 “梯级水电 - 火电 - 新能源” 多能互补调度。
- 调度周期延长:
- 将日调度扩展至月 / 季调度,考虑梯级水库的长期水量平衡(如枯水期水库蓄水保障、丰水期弃水控制),引入 “水库年发电量最大化” 目标,平衡短期与长期效益。
(二)研究展望
- 实时调度应用:
- 基于边缘计算技术,将 NSGA-Ⅲ 算法部署至调度终端,实现 “分钟级” 实时优化(如每 15 分钟更新一次调度方案),应对新能源出力与负荷的快速变化。
- 碳排放交易耦合:
- 引入碳排放权交易机制,目标函数中 “碳排放成本” 替换为 “碳排放权购买成本 - 剩余碳排放权出售收益”,量化碳排放的经济价值,为电力系统低碳转型提供经济激励。
- 数字孪生融合:
- 构建梯级水电 - 火电系统的数字孪生模型,实时映射物理系统状态(如水库水位、机组运行参数),通过 NSGA-Ⅲ 算法进行 “虚拟仿真 - 优化 - 物理执行” 闭环调度,提升调度精度与效率。
⛳️ 运行结果

🔗 参考文献
[1] 谢云东,章四龙,王红瑞,等.基于NSGA-Ⅱ算法的硗碛水电站多目标调度研究[J].中国农村水利水电, 2022(3):207-211.
[2] 李咸善,范雨萌.基于CE-PSO算法的风、火、梯级水电系统联合优化调度[J].电力科学与工程, 2019(2):6.DOI:CNKI:SUN:DLQB.0.2019-02-001.
[3] 崔海波.基于NSGA-Ⅱ的炮兵群火力分配问题研究[D].国防科学技术大学[2025-12-04].DOI:10.7666/d.y1796008.
📣 部分代码
🎈 部分理论引用网络文献,若有侵权联系博主删除
👇 关注我领取海量matlab电子书和数学建模资料
🏆团队擅长辅导定制多种科研领域MATLAB仿真,助力科研梦:
🌈 各类智能优化算法改进及应用
生产调度、经济调度、装配线调度、充电优化、车间调度、发车优化、水库调度、三维装箱、物流选址、货位优化、公交排班优化、充电桩布局优化、车间布局优化、集装箱船配载优化、水泵组合优化、解医疗资源分配优化、设施布局优化、可视域基站和无人机选址优化、背包问题、 风电场布局、时隙分配优化、 最佳分布式发电单元分配、多阶段管道维修、 工厂-中心-需求点三级选址问题、 应急生活物质配送中心选址、 基站选址、 道路灯柱布置、 枢纽节点部署、 输电线路台风监测装置、 集装箱调度、 机组优化、 投资优化组合、云服务器组合优化、 天线线性阵列分布优化、CVRP问题、VRPPD问题、多中心VRP问题、多层网络的VRP问题、多中心多车型的VRP问题、 动态VRP问题、双层车辆路径规划(2E-VRP)、充电车辆路径规划(EVRP)、油电混合车辆路径规划、混合流水车间问题、 订单拆分调度问题、 公交车的调度排班优化问题、航班摆渡车辆调度问题、选址路径规划问题、港口调度、港口岸桥调度、停机位分配、机场航班调度、泄漏源定位
🌈 机器学习和深度学习时序、回归、分类、聚类和降维
2.1 bp时序、回归预测和分类
2.2 ENS声神经网络时序、回归预测和分类
2.3 SVM/CNN-SVM/LSSVM/RVM支持向量机系列时序、回归预测和分类
2.4 CNN|TCN|GCN卷积神经网络系列时序、回归预测和分类
2.5 ELM/KELM/RELM/DELM极限学习机系列时序、回归预测和分类
2.6 GRU/Bi-GRU/CNN-GRU/CNN-BiGRU门控神经网络时序、回归预测和分类
2.7 ELMAN递归神经网络时序、回归\预测和分类
2.8 LSTM/BiLSTM/CNN-LSTM/CNN-BiLSTM/长短记忆神经网络系列时序、回归预测和分类
2.9 RBF径向基神经网络时序、回归预测和分类
2.10 DBN深度置信网络时序、回归预测和分类
2.11 FNN模糊神经网络时序、回归预测
2.12 RF随机森林时序、回归预测和分类
2.13 BLS宽度学习时序、回归预测和分类
2.14 PNN脉冲神经网络分类
2.15 模糊小波神经网络预测和分类
2.16 时序、回归预测和分类
2.17 时序、回归预测预测和分类
2.18 XGBOOST集成学习时序、回归预测预测和分类
2.19 Transform各类组合时序、回归预测预测和分类
方向涵盖风电预测、光伏预测、电池寿命预测、辐射源识别、交通流预测、负荷预测、股价预测、PM2.5浓度预测、电池健康状态预测、用电量预测、水体光学参数反演、NLOS信号识别、地铁停车精准预测、变压器故障诊断
🌈图像处理方面
图像识别、图像分割、图像检测、图像隐藏、图像配准、图像拼接、图像融合、图像增强、图像压缩感知
🌈 路径规划方面
旅行商问题(TSP)、车辆路径问题(VRP、MVRP、CVRP、VRPTW等)、无人机三维路径规划、无人机协同、无人机编队、机器人路径规划、栅格地图路径规划、多式联运运输问题、 充电车辆路径规划(EVRP)、 双层车辆路径规划(2E-VRP)、 油电混合车辆路径规划、 船舶航迹规划、 全路径规划规划、 仓储巡逻
🌈 无人机应用方面
无人机路径规划、无人机控制、无人机编队、无人机协同、无人机任务分配、无人机安全通信轨迹在线优化、车辆协同无人机路径规划
🌈 通信方面
传感器部署优化、通信协议优化、路由优化、目标定位优化、Dv-Hop定位优化、Leach协议优化、WSN覆盖优化、组播优化、RSSI定位优化、水声通信、通信上传下载分配
🌈 信号处理方面
信号识别、信号加密、信号去噪、信号增强、雷达信号处理、信号水印嵌入提取、肌电信号、脑电信号、信号配时优化、心电信号、DOA估计、编码译码、变分模态分解、管道泄漏、滤波器、数字信号处理+传输+分析+去噪、数字信号调制、误码率、信号估计、DTMF、信号检测
🌈电力系统方面
微电网优化、无功优化、配电网重构、储能配置、有序充电、MPPT优化、家庭用电
🌈 元胞自动机方面
交通流 人群疏散 病毒扩散 晶体生长 金属腐蚀
🌈 雷达方面
卡尔曼滤波跟踪、航迹关联、航迹融合、SOC估计、阵列优化、NLOS识别
🌈 车间调度
零等待流水车间调度问题NWFSP 、 置换流水车间调度问题PFSP、 混合流水车间调度问题HFSP 、零空闲流水车间调度问题NIFSP、分布式置换流水车间调度问题 DPFSP、阻塞流水车间调度问题BFSP
👇
1131

被折叠的 条评论
为什么被折叠?



