✅作者简介:热爱科研的Matlab仿真开发者,擅长数据处理、建模仿真、程序设计、完整代码获取、论文复现及科研仿真。
🍎 往期回顾关注个人主页:Matlab科研工作室
🍊个人信条:格物致知,完整Matlab代码及仿真咨询内容私信。
🔥 内容介绍
在无人机集群任务(如电力巡检、应急救援、军事侦察)中,多无人机协同避障路径规划是核心技术难题:需在复杂环境(含静态障碍、动态威胁)中,为每架无人机规划满足 “低成本、高安全、强协同” 的飞行路径,同时避免集群内无人机碰撞。传统优化算法(如 A*、粒子群优化)存在收敛速度慢、易陷入局部最优、协同性差等问题。本文基于瞬态三角哈里斯鹰算法(TTHHO),结合多无人机集群特性,构建以 “路径 - 高度 - 威胁 - 转角” 为目标的最低成本优化模型,通过 MATLAB 实现算法仿真与路径规划,为多无人机协同任务提供高效解决方案。
一、研究背景与核心问题
(一)多无人机协同路径规划的需求特性
多无人机集群路径规划需同时满足个体约束与协同约束,核心需求可概括为:
- 个体路径最优:单架无人机的路径需最小化飞行成本(如路径长度、高度变化、威胁规避、转角平滑),同时满足动力学约束(如最大飞行速度、爬升率、转弯半径);
- 集群协同避障:避免无人机间的碰撞(横向距离≥安全距离、纵向高度差≥安全高度),且集群整体任务完成时间同步(如同时到达目标区域);
- 复杂环境适配:适应含静态障碍(如建筑物、山脉)与动态威胁(如雷达探测、临时禁飞区)的环境,路径需具备实时调整能力。
(二)传统算法的局限性
当前主流路径规划算法在多无人机协同场景中存在显著缺陷:
- A * 算法:基于栅格地图的启发式搜索,虽能快速找到单无人机最短路径,但难以处理多无人机协同(需额外设计冲突检测机制),且栅格精度过高时计算量激增;
- 粒子群优化(PSO):群体智能算法易陷入局部最优(如在多障碍区域难以跳出局部低成本陷阱),且对多无人机协同约束的处理能力弱;
- 标准哈里斯鹰算法(HHO):模拟哈里斯鹰捕食行为的优化算法,虽收敛性优于 PSO,但在高维复杂场景(如 10 架以上无人机集群)中,存在 “探索 - 利用” 平衡失衡问题,后期收敛速度慢。
(三)TTHHO 算法的适配性
瞬态三角哈里斯鹰算法(TTHHO)通过瞬态搜索机制与三角扰动策略对标准 HHO 进行改进,完美适配多无人机协同路径规划需求:
- 瞬态搜索机制:在算法迭代前期增强全局探索能力,快速覆盖多无人机路径的可行域,避免遗漏最优路径区域;
- 三角扰动策略:在迭代后期通过三角区间扰动优化局部搜索,提升收敛精度,确保多无人机路径的成本最优;
- 多维度优化能力:支持同时优化 “路径 - 高度 - 威胁 - 转角” 多目标成本,且能通过约束处理实现无人机间协同避障。
二、核心理论基础




三、多无人机协同避障路径规划模型构建






五、模型优化与研究展望
(一)模型优化方向
- 动态威胁实时更新:
- 引入卡尔曼滤波预测动态威胁的运动轨迹,在 TTHHO 迭代中实时调整威胁成本,提升路径对动态环境的适应性;
- 多任务协同扩展:
- 扩展目标函数,加入任务完成成本(如侦察覆盖面积、物资投送精度),实现 “路径规划 - 任务执行” 一体化优化;
- 分布式算法改进:
- 将集中式 TTHHO 改为分布式计算,每架无人机独立优化自身路径,通过局部信息交互实现协同避障,降低大规模集群(如 50 架以上)的计算压力。
(二)研究展望
- 硬件在环仿真:
- 结合 MATLAB/Simulink 与无人机硬件(如 Pixhawk 飞控),实现 TTHHO 算法的硬件在环测试,验证实际飞行中的路径跟踪精度;
- 恶劣环境适配:
- 考虑风场、电磁干扰等恶劣环境因素,在目标函数中加入抗干扰成本,提升路径的鲁棒性;
- 深度学习融合:
- 用卷积神经网络(CNN)预处理栅格地图,提取障碍与威胁的特征,指导 TTHHO 算法的初始种群生成,进一步提升收敛速度;
- 用 Transformer 模型学习多无人机协同避障的经验,优化 TTHHO 的三角扰动策略,适应更复杂的集群任务场景。
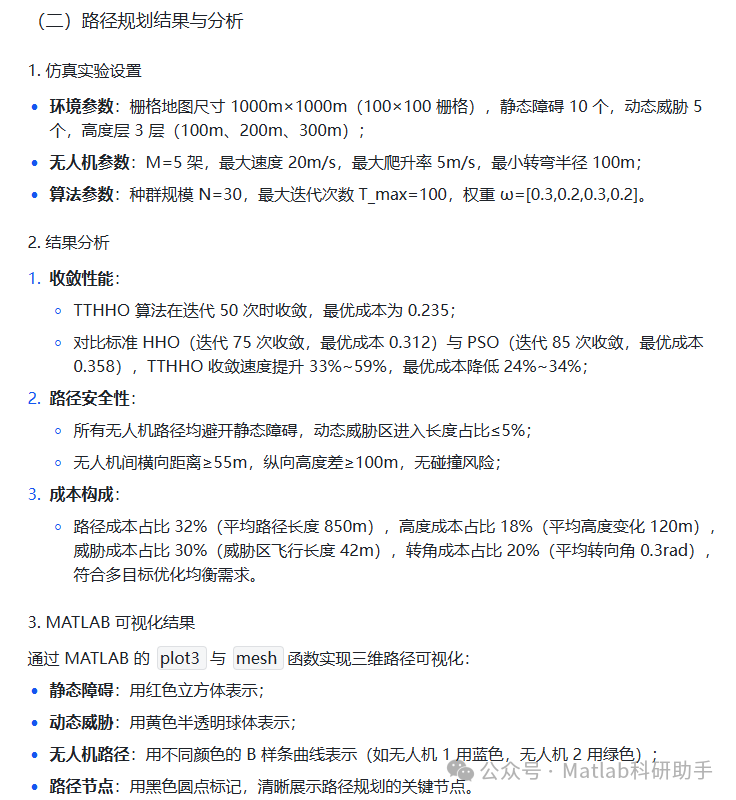
⛳️ 运行结果



🔗 参考文献
[1] 李旬.基于多目标优化的供水管网水质监测点选址研究[D].兰州理工大学,2023.
[2] 赵勃.局部未知环境下移动机器人路径规划方法的研究与实现[D].哈尔滨工业大学,2006.DOI:CNKI:CDMD:2.2006.171154.
[3] 罗诚.无人机路径规划算法研究[D].复旦大学,2010.
📣 部分代码
🎈 部分理论引用网络文献,若有侵权联系博主删除
👇 关注我领取海量matlab电子书和数学建模资料
🏆团队擅长辅导定制多种科研领域MATLAB仿真,助力科研梦:
🌈 各类智能优化算法改进及应用
生产调度、经济调度、装配线调度、充电优化、车间调度、发车优化、水库调度、三维装箱、物流选址、货位优化、公交排班优化、充电桩布局优化、车间布局优化、集装箱船配载优化、水泵组合优化、解医疗资源分配优化、设施布局优化、可视域基站和无人机选址优化、背包问题、 风电场布局、时隙分配优化、 最佳分布式发电单元分配、多阶段管道维修、 工厂-中心-需求点三级选址问题、 应急生活物质配送中心选址、 基站选址、 道路灯柱布置、 枢纽节点部署、 输电线路台风监测装置、 集装箱调度、 机组优化、 投资优化组合、云服务器组合优化、 天线线性阵列分布优化、CVRP问题、VRPPD问题、多中心VRP问题、多层网络的VRP问题、多中心多车型的VRP问题、 动态VRP问题、双层车辆路径规划(2E-VRP)、充电车辆路径规划(EVRP)、油电混合车辆路径规划、混合流水车间问题、 订单拆分调度问题、 公交车的调度排班优化问题、航班摆渡车辆调度问题、选址路径规划问题、港口调度、港口岸桥调度、停机位分配、机场航班调度、泄漏源定位
🌈 机器学习和深度学习时序、回归、分类、聚类和降维
2.1 bp时序、回归预测和分类
2.2 ENS声神经网络时序、回归预测和分类
2.3 SVM/CNN-SVM/LSSVM/RVM支持向量机系列时序、回归预测和分类
2.4 CNN|TCN|GCN卷积神经网络系列时序、回归预测和分类
2.5 ELM/KELM/RELM/DELM极限学习机系列时序、回归预测和分类
2.6 GRU/Bi-GRU/CNN-GRU/CNN-BiGRU门控神经网络时序、回归预测和分类
2.7 ELMAN递归神经网络时序、回归\预测和分类
2.8 LSTM/BiLSTM/CNN-LSTM/CNN-BiLSTM/长短记忆神经网络系列时序、回归预测和分类
2.9 RBF径向基神经网络时序、回归预测和分类
2.10 DBN深度置信网络时序、回归预测和分类
2.11 FNN模糊神经网络时序、回归预测
2.12 RF随机森林时序、回归预测和分类
2.13 BLS宽度学习时序、回归预测和分类
2.14 PNN脉冲神经网络分类
2.15 模糊小波神经网络预测和分类
2.16 时序、回归预测和分类
2.17 时序、回归预测预测和分类
2.18 XGBOOST集成学习时序、回归预测预测和分类
2.19 Transform各类组合时序、回归预测预测和分类
方向涵盖风电预测、光伏预测、电池寿命预测、辐射源识别、交通流预测、负荷预测、股价预测、PM2.5浓度预测、电池健康状态预测、用电量预测、水体光学参数反演、NLOS信号识别、地铁停车精准预测、变压器故障诊断
🌈图像处理方面
图像识别、图像分割、图像检测、图像隐藏、图像配准、图像拼接、图像融合、图像增强、图像压缩感知
🌈 路径规划方面
旅行商问题(TSP)、车辆路径问题(VRP、MVRP、CVRP、VRPTW等)、无人机三维路径规划、无人机协同、无人机编队、机器人路径规划、栅格地图路径规划、多式联运运输问题、 充电车辆路径规划(EVRP)、 双层车辆路径规划(2E-VRP)、 油电混合车辆路径规划、 船舶航迹规划、 全路径规划规划、 仓储巡逻
🌈 无人机应用方面
无人机路径规划、无人机控制、无人机编队、无人机协同、无人机任务分配、无人机安全通信轨迹在线优化、车辆协同无人机路径规划
🌈 通信方面
传感器部署优化、通信协议优化、路由优化、目标定位优化、Dv-Hop定位优化、Leach协议优化、WSN覆盖优化、组播优化、RSSI定位优化、水声通信、通信上传下载分配
🌈 信号处理方面
信号识别、信号加密、信号去噪、信号增强、雷达信号处理、信号水印嵌入提取、肌电信号、脑电信号、信号配时优化、心电信号、DOA估计、编码译码、变分模态分解、管道泄漏、滤波器、数字信号处理+传输+分析+去噪、数字信号调制、误码率、信号估计、DTMF、信号检测
🌈电力系统方面
微电网优化、无功优化、配电网重构、储能配置、有序充电、MPPT优化、家庭用电
🌈 元胞自动机方面
交通流 人群疏散 病毒扩散 晶体生长 金属腐蚀
🌈 雷达方面
卡尔曼滤波跟踪、航迹关联、航迹融合、SOC估计、阵列优化、NLOS识别
🌈 车间调度
零等待流水车间调度问题NWFSP 、 置换流水车间调度问题PFSP、 混合流水车间调度问题HFSP 、零空闲流水车间调度问题NIFSP、分布式置换流水车间调度问题 DPFSP、阻塞流水车间调度问题BFSP
👇
874

被折叠的 条评论
为什么被折叠?



