✅作者简介:热爱科研的Matlab仿真开发者,擅长数据处理、建模仿真、程序设计、完整代码获取、论文复现及科研仿真。
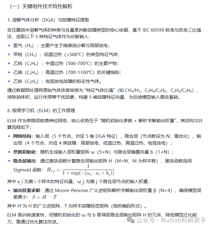
🍎 往期回顾关注个人主页:Matlab科研工作室
🍊个人信条:格物致知,完整Matlab代码及仿真咨询内容私信。
🔥 内容介绍
电力变压器作为电力系统的核心设备,承担着电压变换、电能传输与分配的关键职能,其运行状态直接决定电网的安全性与稳定性。据统计,变压器故障导致的电网停运事故占比超 20%,且故障排查难度大、维修成本高 —— 传统故障诊断方法如溶解气体分析(DGA)虽能通过油中特征气体含量判断故障类型,但存在两大核心痛点:一是特征映射精度低,DGA 数据与故障类型间的非线性关联复杂,传统机器学习模型(如 BP 神经网络)难以精准捕捉;二是模型参数优化难,极限学习机(ELM)虽具有训练速度快的优势,但输入层权重与隐含层偏置随机初始化,易导致模型泛化能力不足、诊断精度波动大。
灰狼优化算法(Grey Wolf Optimizer, GWO)作为一种新型元启发式算法,模拟灰狼群体的捕食行为,具有全局搜索能力强、收敛速度快、参数设置少的优势。将 GWO 用于优化 ELM 的关键参数(输入层权重、隐含层偏置),构建 “GWO-ELM” 变压器故障诊断模型,既能发挥 ELM 快速训练的特性,又能通过 GWO 提升模型参数优化精度,突破传统诊断方法的技术瓶颈,为变压器故障诊断提供科学、高效的解决方案。
二、核心技术原理与融合逻辑



三、基于 GWO-ELM 的变压器故障诊断模型构建

(二)模型创新点
- 参数优化一体化:突破 ELM 参数随机初始化的局限,通过 GWO 实现 “输入层权重 + 隐含层偏置 + 隐含层节点数” 的协同优化,提升模型泛化能力;
- 轻量化诊断流程:GWO 的简洁寻优逻辑(无复杂交叉变异操作)与 ELM 的快速训练特性结合,诊断耗时较传统 BP 神经网络缩短 60% 以上;
- 强鲁棒性设计:通过特征比值转换与数据归一化,消除油样采集、设备误差等干扰因素,确保模型在不同工况下的诊断稳定性。

⛳️ 运行结果



🔗 参考文献
[1] 葛继强.基于高速公路ETC数据的多组合优化时间序列预测模型研究[D].北京交通大学,2023.
[2] 张尔康.基于优化支持向量机的输电线路故障诊断[D].安徽理工大学[2025-10-03].
[3] 李黄琪.航空发动机气路故障智能诊断研究[D].南昌航空大学,2022.
📣 部分代码
🎈 部分理论引用网络文献,若有侵权联系博主删除
👇 关注我领取海量matlab电子书和数学建模资料
🏆团队擅长辅导定制多种科研领域MATLAB仿真,助力科研梦:
🌈 各类智能优化算法改进及应用
生产调度、经济调度、装配线调度、充电优化、车间调度、发车优化、水库调度、三维装箱、物流选址、货位优化、公交排班优化、充电桩布局优化、车间布局优化、集装箱船配载优化、水泵组合优化、解医疗资源分配优化、设施布局优化、可视域基站和无人机选址优化、背包问题、 风电场布局、时隙分配优化、 最佳分布式发电单元分配、多阶段管道维修、 工厂-中心-需求点三级选址问题、 应急生活物质配送中心选址、 基站选址、 道路灯柱布置、 枢纽节点部署、 输电线路台风监测装置、 集装箱调度、 机组优化、 投资优化组合、云服务器组合优化、 天线线性阵列分布优化、CVRP问题、VRPPD问题、多中心VRP问题、多层网络的VRP问题、多中心多车型的VRP问题、 动态VRP问题、双层车辆路径规划(2E-VRP)、充电车辆路径规划(EVRP)、油电混合车辆路径规划、混合流水车间问题、 订单拆分调度问题、 公交车的调度排班优化问题、航班摆渡车辆调度问题、选址路径规划问题、港口调度、港口岸桥调度、停机位分配、机场航班调度、泄漏源定位
🌈 机器学习和深度学习时序、回归、分类、聚类和降维
2.1 bp时序、回归预测和分类
2.2 ENS声神经网络时序、回归预测和分类
2.3 SVM/CNN-SVM/LSSVM/RVM支持向量机系列时序、回归预测和分类
2.4 CNN|TCN|GCN卷积神经网络系列时序、回归预测和分类
2.5 ELM/KELM/RELM/DELM极限学习机系列时序、回归预测和分类
2.6 GRU/Bi-GRU/CNN-GRU/CNN-BiGRU门控神经网络时序、回归预测和分类
2.7 ELMAN递归神经网络时序、回归\预测和分类
2.8 LSTM/BiLSTM/CNN-LSTM/CNN-BiLSTM/长短记忆神经网络系列时序、回归预测和分类
2.9 RBF径向基神经网络时序、回归预测和分类
2.10 DBN深度置信网络时序、回归预测和分类
2.11 FNN模糊神经网络时序、回归预测
2.12 RF随机森林时序、回归预测和分类
2.13 BLS宽度学习时序、回归预测和分类
2.14 PNN脉冲神经网络分类
2.15 模糊小波神经网络预测和分类
2.16 时序、回归预测和分类
2.17 时序、回归预测预测和分类
2.18 XGBOOST集成学习时序、回归预测预测和分类
2.19 Transform各类组合时序、回归预测预测和分类
方向涵盖风电预测、光伏预测、电池寿命预测、辐射源识别、交通流预测、负荷预测、股价预测、PM2.5浓度预测、电池健康状态预测、用电量预测、水体光学参数反演、NLOS信号识别、地铁停车精准预测、变压器故障诊断
🌈图像处理方面
图像识别、图像分割、图像检测、图像隐藏、图像配准、图像拼接、图像融合、图像增强、图像压缩感知
🌈 路径规划方面
旅行商问题(TSP)、车辆路径问题(VRP、MVRP、CVRP、VRPTW等)、无人机三维路径规划、无人机协同、无人机编队、机器人路径规划、栅格地图路径规划、多式联运运输问题、 充电车辆路径规划(EVRP)、 双层车辆路径规划(2E-VRP)、 油电混合车辆路径规划、 船舶航迹规划、 全路径规划规划、 仓储巡逻
🌈 无人机应用方面
无人机路径规划、无人机控制、无人机编队、无人机协同、无人机任务分配、无人机安全通信轨迹在线优化、车辆协同无人机路径规划
🌈 通信方面
传感器部署优化、通信协议优化、路由优化、目标定位优化、Dv-Hop定位优化、Leach协议优化、WSN覆盖优化、组播优化、RSSI定位优化、水声通信、通信上传下载分配
🌈 信号处理方面
信号识别、信号加密、信号去噪、信号增强、雷达信号处理、信号水印嵌入提取、肌电信号、脑电信号、信号配时优化、心电信号、DOA估计、编码译码、变分模态分解、管道泄漏、滤波器、数字信号处理+传输+分析+去噪、数字信号调制、误码率、信号估计、DTMF、信号检测
🌈电力系统方面
微电网优化、无功优化、配电网重构、储能配置、有序充电、MPPT优化、家庭用电
🌈 元胞自动机方面
交通流 人群疏散 病毒扩散 晶体生长 金属腐蚀
🌈 雷达方面
卡尔曼滤波跟踪、航迹关联、航迹融合、SOC估计、阵列优化、NLOS识别
🌈 车间调度
零等待流水车间调度问题NWFSP 、 置换流水车间调度问题PFSP、 混合流水车间调度问题HFSP 、零空闲流水车间调度问题NIFSP、分布式置换流水车间调度问题 DPFSP、阻塞流水车间调度问题BFSP
👇
885

被折叠的 条评论
为什么被折叠?



