✅作者简介:热爱科研的Matlab仿真开发者,擅长数据处理、建模仿真、程序设计、完整代码获取、论文复现及科研仿真。
🍎 往期回顾关注个人主页:Matlab科研工作室
🍊个人信条:格物致知,完整Matlab代码及仿真咨询内容私信。
🔥 内容介绍
一、引言
在航空交通管制、自动驾驶环境感知、军事目标追踪等领域,单一雷达传感器受探测范围、测量精度、抗干扰能力等限制,难以满足复杂场景下高精度、高可靠的轨迹估计需求。多雷达传感器组网通过空间分布的多个雷达协同采集目标观测数据,结合滤波算法融合多源信息,可显著提升轨迹估计的精度与鲁棒性。
集中式卡尔曼滤波(Centralized Kalman Filter, CKF)通过中心节点汇聚所有雷达原始观测数据,实现全局最优估计,但存在数据传输量大、中心节点算力压力大、单点故障风险高等问题;分布式卡尔曼滤波(Decentralized Kalman Filter, DKF)让各雷达节点自主计算局部估计值,再通过节点间有限交互完成全局融合,虽降低了中心依赖,但存在融合精度损失、一致性维护难度大等挑战;联邦卡尔曼滤波(Federated Kalman Filter, FKF)作为介于两者之间的折中方案,通过 “子滤波器局部估计 - 主滤波器联邦融合” 的架构,平衡了估计精度、计算效率与系统鲁棒性。
本文围绕多雷达传感器轨迹估计场景,深入剖析三种卡尔曼滤波方法的原理、实现流程与性能特性,结合仿真实验对比其在不同噪声水平、雷达数量、通信带宽下的轨迹估计效果,为多雷达轨迹估计系统的架构选型与算法优化提供支撑。
二、核心理论基础与方法原理






四、结论与展望
本文针对多雷达传感器轨迹估计问题,系统研究了集中式、分布式与联邦卡尔曼滤波方法的原理、实现流程与性能特性,通过仿真实验对比了三种方法在精度、计算效率、通信负荷与鲁棒性方面的差异,得出以下结论:
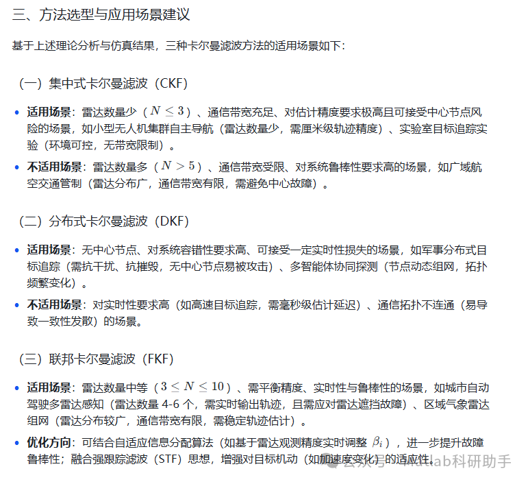
- 集中式滤波(CKF)理论上可获得全局最优估计精度,但计算复杂度与通信负荷随雷达数量急剧增加,鲁棒性差,适用于小规模、高带宽场景;
- 分布式滤波(DKF)去中心化程度高,鲁棒性优于 CKF,但需多轮迭代收敛,实时性差,适用于无中心、高容错需求场景;
- 联邦滤波(FKF)通过 “主 - 子滤波器” 架构与信息守恒原则,平衡了精度(接近 CKF)、计算效率(优于 DKF)与鲁棒性(最优),是中等规模多雷达轨迹估计的优选方案。
未来研究方向可聚焦以下三点:
- 非线性滤波改进:当前三种方法均基于 EKF 处理雷达观测非线性,可引入无迹卡尔曼滤波(UKF)或粒子滤波(PF),提升非线性场景下的估计精度;
- 动态拓扑适配:针对 DKF 与 FKF 在雷达节点动态加入 / 退出时的性能波动,研究基于图论的动态拓扑一致性算法与自适应信息分配策略;
- 多源传感器融合:扩展雷达与视觉、激光雷达(LiDAR)等传感器的融合,利用联邦滤波架构整合多模态观测信息,进一步提升复杂环境下的轨迹估计可靠性。
⛳️ 运行结果




🔗 参考文献
[1] 杨旭升.基于无线多传感器融合估计的目标跟踪算法研究[D].浙江工业大学[2025-11-17].DOI:CNKI:CDMD:1.1017.253327.
[2] 薛锋,刘忠,曲毅.无线传感器网络中的分布式目标被动跟踪算法[J].系统仿真学报, 2007, 19(15):4.DOI:10.3969/j.issn.1004-731X.2007.15.033.
[3] 丁伟.基于分散式增广信息滤波的多艇协同导航[D].哈尔滨工程大学,2014.
📣 部分代码
🎈 部分理论引用网络文献,若有侵权联系博主删除
👇 关注我领取海量matlab电子书和数学建模资料
🏆团队擅长辅导定制多种科研领域MATLAB仿真,助力科研梦:
🌈 各类智能优化算法改进及应用
生产调度、经济调度、装配线调度、充电优化、车间调度、发车优化、水库调度、三维装箱、物流选址、货位优化、公交排班优化、充电桩布局优化、车间布局优化、集装箱船配载优化、水泵组合优化、解医疗资源分配优化、设施布局优化、可视域基站和无人机选址优化、背包问题、 风电场布局、时隙分配优化、 最佳分布式发电单元分配、多阶段管道维修、 工厂-中心-需求点三级选址问题、 应急生活物质配送中心选址、 基站选址、 道路灯柱布置、 枢纽节点部署、 输电线路台风监测装置、 集装箱调度、 机组优化、 投资优化组合、云服务器组合优化、 天线线性阵列分布优化、CVRP问题、VRPPD问题、多中心VRP问题、多层网络的VRP问题、多中心多车型的VRP问题、 动态VRP问题、双层车辆路径规划(2E-VRP)、充电车辆路径规划(EVRP)、油电混合车辆路径规划、混合流水车间问题、 订单拆分调度问题、 公交车的调度排班优化问题、航班摆渡车辆调度问题、选址路径规划问题、港口调度、港口岸桥调度、停机位分配、机场航班调度、泄漏源定位
🌈 机器学习和深度学习时序、回归、分类、聚类和降维
2.1 bp时序、回归预测和分类
2.2 ENS声神经网络时序、回归预测和分类
2.3 SVM/CNN-SVM/LSSVM/RVM支持向量机系列时序、回归预测和分类
2.4 CNN|TCN|GCN卷积神经网络系列时序、回归预测和分类
2.5 ELM/KELM/RELM/DELM极限学习机系列时序、回归预测和分类
2.6 GRU/Bi-GRU/CNN-GRU/CNN-BiGRU门控神经网络时序、回归预测和分类
2.7 ELMAN递归神经网络时序、回归\预测和分类
2.8 LSTM/BiLSTM/CNN-LSTM/CNN-BiLSTM/长短记忆神经网络系列时序、回归预测和分类
2.9 RBF径向基神经网络时序、回归预测和分类
2.10 DBN深度置信网络时序、回归预测和分类
2.11 FNN模糊神经网络时序、回归预测
2.12 RF随机森林时序、回归预测和分类
2.13 BLS宽度学习时序、回归预测和分类
2.14 PNN脉冲神经网络分类
2.15 模糊小波神经网络预测和分类
2.16 时序、回归预测和分类
2.17 时序、回归预测预测和分类
2.18 XGBOOST集成学习时序、回归预测预测和分类
2.19 Transform各类组合时序、回归预测预测和分类
方向涵盖风电预测、光伏预测、电池寿命预测、辐射源识别、交通流预测、负荷预测、股价预测、PM2.5浓度预测、电池健康状态预测、用电量预测、水体光学参数反演、NLOS信号识别、地铁停车精准预测、变压器故障诊断
🌈图像处理方面
图像识别、图像分割、图像检测、图像隐藏、图像配准、图像拼接、图像融合、图像增强、图像压缩感知
🌈 路径规划方面
旅行商问题(TSP)、车辆路径问题(VRP、MVRP、CVRP、VRPTW等)、无人机三维路径规划、无人机协同、无人机编队、机器人路径规划、栅格地图路径规划、多式联运运输问题、 充电车辆路径规划(EVRP)、 双层车辆路径规划(2E-VRP)、 油电混合车辆路径规划、 船舶航迹规划、 全路径规划规划、 仓储巡逻
🌈 无人机应用方面
无人机路径规划、无人机控制、无人机编队、无人机协同、无人机任务分配、无人机安全通信轨迹在线优化、车辆协同无人机路径规划
🌈 通信方面
传感器部署优化、通信协议优化、路由优化、目标定位优化、Dv-Hop定位优化、Leach协议优化、WSN覆盖优化、组播优化、RSSI定位优化、水声通信、通信上传下载分配
🌈 信号处理方面
信号识别、信号加密、信号去噪、信号增强、雷达信号处理、信号水印嵌入提取、肌电信号、脑电信号、信号配时优化、心电信号、DOA估计、编码译码、变分模态分解、管道泄漏、滤波器、数字信号处理+传输+分析+去噪、数字信号调制、误码率、信号估计、DTMF、信号检测
🌈电力系统方面
微电网优化、无功优化、配电网重构、储能配置、有序充电、MPPT优化、家庭用电
🌈 元胞自动机方面
交通流 人群疏散 病毒扩散 晶体生长 金属腐蚀
🌈 雷达方面
卡尔曼滤波跟踪、航迹关联、航迹融合、SOC估计、阵列优化、NLOS识别
🌈 车间调度
零等待流水车间调度问题NWFSP 、 置换流水车间调度问题PFSP、 混合流水车间调度问题HFSP 、零空闲流水车间调度问题NIFSP、分布式置换流水车间调度问题 DPFSP、阻塞流水车间调度问题BFSP
👇
38万+

被折叠的 条评论
为什么被折叠?



