✅作者简介:热爱科研的Matlab仿真开发者,擅长数据处理、建模仿真、程序设计、完整代码获取、论文复现及科研仿真。
🍎 往期回顾关注个人主页:Matlab科研工作室
🍊个人信条:格物致知,完整Matlab代码及仿真咨询内容私信。
🔥 内容介绍
中心位置分配优化问题是运筹学与系统工程领域的经典问题,广泛应用于物流配送中心选址、公共服务设施布局(如医院、学校)、通信基站部署等场景。其核心目标是在满足需求点服务需求的前提下,通过合理选择中心位置与分配服务范围,实现总成本最小化(如建设成本、运输成本、运营成本)、服务效率最大化(如平均服务距离最短、响应时间最快)或资源利用率最优(如中心容量负载均衡)。
传统优化方法(如整数规划、遗传算法、粒子群优化)在处理多约束、多目标的中心位置分配问题时,常面临 “局部最优陷阱”“高维问题收敛慢” 等挑战。和谐搜索(Harmony Search, HS)算法作为一种模拟音乐创作中 “和谐生成” 过程的元启发式算法,具有参数设置少、搜索机制灵活、全局搜索能力强的优势,尤其适用于复杂约束下的组合优化问题。本文将系统梳理和谐搜索算法的原理,构建其在中心位置分配优化中的数学模型与求解流程,并通过算例验证算法有效性,为实际中心位置分配决策提供理论支撑与技术参考。
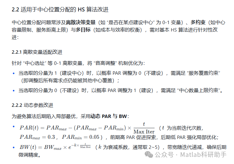
二、和谐搜索算法的基本原理与改进
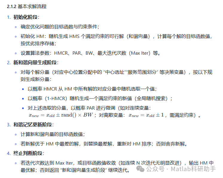
2.1 基本和谐搜索算法的核心机制
和谐搜索算法由 Geem 等人于 2001 年提出,其灵感源于音乐演奏中乐手通过调整音符组合生成和谐旋律的过程,对应优化问题中 “可行解生成 - 解质量评价 - 解空间迭代优化” 的流程。核心概念与步骤如下:
2.1.1 关键概念定义
- 和谐记忆库(Harmony Memory, HM):存储当前搜索到的优质可行解(和谐向量),每个和谐向量对应优化问题的一个潜在解。设 HM 规模为 HMS(Harmony Memory Size),即存储 HMS 个优质解;
- 和谐记忆考虑率(Harmony Memory Considering Rate, HMCR):控制从 HM 中选取已有解分量的概率(通常取 0.7~0.95),体现算法的 “利用已有优质解” 能力;
- 音高调整率(Pitch Adjusting Rate, PAR):控制对选取的解分量进行微调的概率(通常取 0.05~0.3),体现算法的 “探索新解空间” 能力;
- 音高带宽(Bandwidth, BW):定义解分量微调的幅度,随迭代次数动态减小(如线性递减或指数递减),平衡前期全局搜索与后期局部优化。



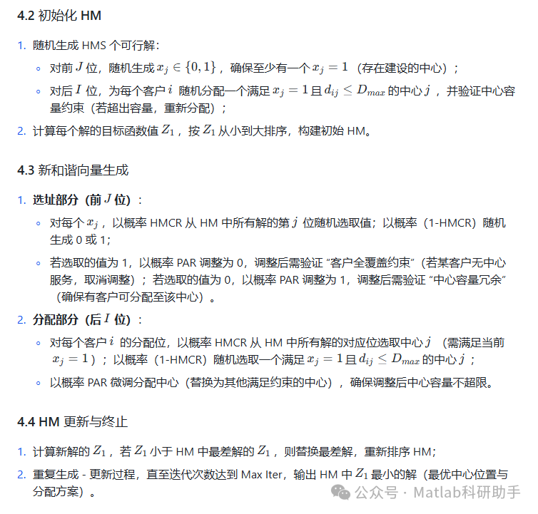
三、中心位置分配优化问题的数学建模
以 “区域物流配送中心选址与客户分配” 为例,构建单目标(最小化总运营成本)与多目标(最小化成本 + 最大化服务效率)优化模型,明确决策变量、目标函数与约束条件。





⛳️ 运行结果


🔗 参考文献
[1] 刘勇,孙静杰,王萱.基于免疫果蝇混合优化算法的多配送中心选址问题研究[J].世界科技研究与发展, 2015, 37(1):6.DOI:10.16507/j.issn.1006-6055.2015.01.017.
[2] 李卫江,郭晓汾,张毅,等.基于Matlab优化算法的物流中心选址[J].长安大学学报(自然科学版), 2006, 026(003):76-79.
[3] 周智峰,张明,周海青.基于MATLAB的最优化问题求解通用程序的实现[J].齿轮, 2004, 28(6):4.DOI:10.3969/j.issn.1004-2539.2004.06.010.
📣 部分代码
🎈 部分理论引用网络文献,若有侵权联系博主删除
👇 关注我领取海量matlab电子书和数学建模资料
🏆团队擅长辅导定制多种科研领域MATLAB仿真,助力科研梦:
🌈 各类智能优化算法改进及应用
生产调度、经济调度、装配线调度、充电优化、车间调度、发车优化、水库调度、三维装箱、物流选址、货位优化、公交排班优化、充电桩布局优化、车间布局优化、集装箱船配载优化、水泵组合优化、解医疗资源分配优化、设施布局优化、可视域基站和无人机选址优化、背包问题、 风电场布局、时隙分配优化、 最佳分布式发电单元分配、多阶段管道维修、 工厂-中心-需求点三级选址问题、 应急生活物质配送中心选址、 基站选址、 道路灯柱布置、 枢纽节点部署、 输电线路台风监测装置、 集装箱调度、 机组优化、 投资优化组合、云服务器组合优化、 天线线性阵列分布优化、CVRP问题、VRPPD问题、多中心VRP问题、多层网络的VRP问题、多中心多车型的VRP问题、 动态VRP问题、双层车辆路径规划(2E-VRP)、充电车辆路径规划(EVRP)、油电混合车辆路径规划、混合流水车间问题、 订单拆分调度问题、 公交车的调度排班优化问题、航班摆渡车辆调度问题、选址路径规划问题、港口调度、港口岸桥调度、停机位分配、机场航班调度、泄漏源定位
🌈 机器学习和深度学习时序、回归、分类、聚类和降维
2.1 bp时序、回归预测和分类
2.2 ENS声神经网络时序、回归预测和分类
2.3 SVM/CNN-SVM/LSSVM/RVM支持向量机系列时序、回归预测和分类
2.4 CNN|TCN|GCN卷积神经网络系列时序、回归预测和分类
2.5 ELM/KELM/RELM/DELM极限学习机系列时序、回归预测和分类
2.6 GRU/Bi-GRU/CNN-GRU/CNN-BiGRU门控神经网络时序、回归预测和分类
2.7 ELMAN递归神经网络时序、回归\预测和分类
2.8 LSTM/BiLSTM/CNN-LSTM/CNN-BiLSTM/长短记忆神经网络系列时序、回归预测和分类
2.9 RBF径向基神经网络时序、回归预测和分类
2.10 DBN深度置信网络时序、回归预测和分类
2.11 FNN模糊神经网络时序、回归预测
2.12 RF随机森林时序、回归预测和分类
2.13 BLS宽度学习时序、回归预测和分类
2.14 PNN脉冲神经网络分类
2.15 模糊小波神经网络预测和分类
2.16 时序、回归预测和分类
2.17 时序、回归预测预测和分类
2.18 XGBOOST集成学习时序、回归预测预测和分类
2.19 Transform各类组合时序、回归预测预测和分类
方向涵盖风电预测、光伏预测、电池寿命预测、辐射源识别、交通流预测、负荷预测、股价预测、PM2.5浓度预测、电池健康状态预测、用电量预测、水体光学参数反演、NLOS信号识别、地铁停车精准预测、变压器故障诊断
🌈图像处理方面
图像识别、图像分割、图像检测、图像隐藏、图像配准、图像拼接、图像融合、图像增强、图像压缩感知
🌈 路径规划方面
旅行商问题(TSP)、车辆路径问题(VRP、MVRP、CVRP、VRPTW等)、无人机三维路径规划、无人机协同、无人机编队、机器人路径规划、栅格地图路径规划、多式联运运输问题、 充电车辆路径规划(EVRP)、 双层车辆路径规划(2E-VRP)、 油电混合车辆路径规划、 船舶航迹规划、 全路径规划规划、 仓储巡逻
🌈 无人机应用方面
无人机路径规划、无人机控制、无人机编队、无人机协同、无人机任务分配、无人机安全通信轨迹在线优化、车辆协同无人机路径规划
🌈 通信方面
传感器部署优化、通信协议优化、路由优化、目标定位优化、Dv-Hop定位优化、Leach协议优化、WSN覆盖优化、组播优化、RSSI定位优化、水声通信、通信上传下载分配
🌈 信号处理方面
信号识别、信号加密、信号去噪、信号增强、雷达信号处理、信号水印嵌入提取、肌电信号、脑电信号、信号配时优化、心电信号、DOA估计、编码译码、变分模态分解、管道泄漏、滤波器、数字信号处理+传输+分析+去噪、数字信号调制、误码率、信号估计、DTMF、信号检测
🌈电力系统方面
微电网优化、无功优化、配电网重构、储能配置、有序充电、MPPT优化、家庭用电
🌈 元胞自动机方面
交通流 人群疏散 病毒扩散 晶体生长 金属腐蚀
🌈 雷达方面
卡尔曼滤波跟踪、航迹关联、航迹融合、SOC估计、阵列优化、NLOS识别
🌈 车间调度
零等待流水车间调度问题NWFSP 、 置换流水车间调度问题PFSP、 混合流水车间调度问题HFSP 、零空闲流水车间调度问题NIFSP、分布式置换流水车间调度问题 DPFSP、阻塞流水车间调度问题BFSP
👇
38万+

被折叠的 条评论
为什么被折叠?



