✅作者简介:热爱科研的Matlab仿真开发者,擅长数据处理、建模仿真、程序设计、完整代码获取、论文复现及科研仿真。
🍎 往期回顾关注个人主页:Matlab科研工作室
🍊个人信条:格物致知,完整Matlab代码及仿真咨询内容私信。
🔥 内容介绍
本论文聚焦圆柱形永磁体的磁场建模研究,系统阐述了基于、数值计算等多种建模方法,深入分析各方法的原理、适用场景与优缺点。通过实例验证不同建模方法的有效性,并对模型结果进行对比分析,为圆柱形永磁体在电机、传感器等领域的应用提供磁场分析与设计的理论依据,助力相关电磁设备性能优化与创新发展。
关键词
圆柱形永磁体;磁场建模;解析法;数值计算;有限元分析
一、引言
1.1 圆柱形永磁体的应用背景
圆柱形永磁体凭借其结构规则、易于加工与安装的特点,在现代工业与日常生活中得到广泛应用 。在电机领域,永磁同步电机采用圆柱形永磁体作为转子磁极,利用其产生的恒定磁场与定子绕组电流相互作用,实现电能与机械能的高效转换,广泛应用于电动汽车、风力发电等行业 ;在传感器领域,基于磁阻效应、霍尔效应的传感器常以圆柱形永磁体作为磁场源,通过检测磁场变化实现对位移、角度等物理量的精确测量,常见于工业自动化控制、机器人等设备 ;此外,在磁悬浮系统、核磁共振成像设备等高端技术领域,圆柱形永磁体也发挥着不可或缺的作用 。随着相关技术的不断发展,对圆柱形永磁体磁场特性的精确掌握成为优化设备性能、推动技术创新的关键。
1.2 磁场建模的意义
准确的磁场建模能够预测圆柱形永磁体在不同工况下的磁场分布情况,为其在实际应用中的设计与优化提供理论支持 。通过磁场建模,工程师可以在设计阶段分析永磁体的尺寸、材料特性、充磁方式等因素对磁场的影响,从而合理选择参数,避免因磁场设计不合理导致的设备性能下降 。例如,在永磁电机设计中,精确的磁场建模有助于优化气隙磁场波形,降低电磁损耗,提高电机效率与功率密度 ;在传感器设计中,能够指导磁场源布局,增强传感器的灵敏度与线性度 。因此,开展圆柱形永磁体的磁场建模研究具有重要的理论价值与实际应用意义。
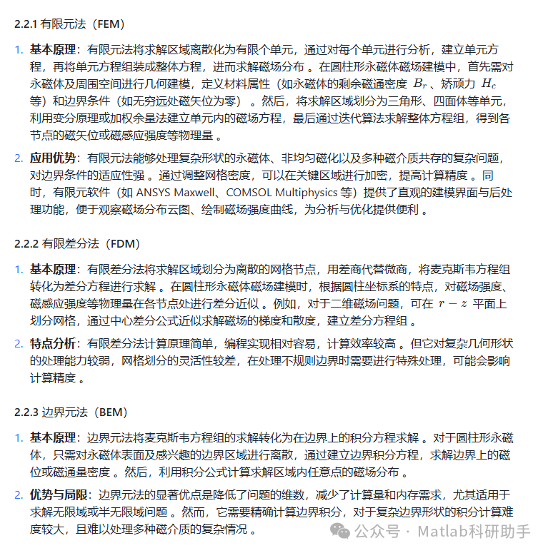
二、圆柱形永磁体磁场建模方法
2.1 解析法建模

2.2 数值计算法建模

三、案例分析

四、结论与展望
本论文对圆柱形永磁体的磁场建模方法进行了系统研究,详细介绍了解析法、有限元法、有限差分法和边界元法等建模方法的原理、特点与应用场景 。通过案例分析验证了不同方法的有效性,并对结果进行了对比分析 。研究表明,解析法适用于简单几何形状和边界条件下的快速计算,数值计算法(尤其是有限元法)在处理复杂实际问题时具有明显优势 。
未来,随着电磁设备向高精度、小型化、集成化方向发展,对圆柱形永磁体磁场建模的准确性和效率提出了更高要求 。一方面,需要进一步改进现有建模方法,结合人工智能算法优化数值计算的网格划分与求解过程,提高计算效率;另一方面,探索多物理场耦合(如热 - 磁、力 - 磁耦合)下的磁场建模方法,以更真实地模拟永磁体在实际工作环境中的性能表现 。同时,加强实验测量与建模结果的相互验证,完善磁场建模理论体系,为相关领域的技术创新提供更坚实的理论支撑 。
⛳️ 运行结果




🔗 参考文献
[1] 彭建飞,王树锦,李华俊,等.基于Matlab/Simulink的环向磁场脉冲电源建模与仿真[J].核聚变与等离子体物理, 2004, 24(4):5.DOI:10.3969/j.issn.0254-6086.2004.04.003.
[2] 郭志明、梁亮、彭正乔、宋辉煌.胶囊机器人驱动磁场的建模与测量[J].仪器仪表学报, 2020(9):8.DOI:10.19650/j.cnki.cjsi.J2006712.
[3] 彭建飞,王树锦.环向磁场脉冲电源的MATLAB建模与仿真[J].四川电力技术, 2004, 27(2):3.DOI:10.3969/j.issn.1003-6954.2004.02.014.
📣 部分代码
🎈 部分理论引用网络文献,若有侵权联系博主删除
👇 关注我领取海量matlab电子书和数学建模资料
🏆团队擅长辅导定制多种科研领域MATLAB仿真,助力科研梦:
🌈 各类智能优化算法改进及应用
生产调度、经济调度、装配线调度、充电优化、车间调度、发车优化、水库调度、三维装箱、物流选址、货位优化、公交排班优化、充电桩布局优化、车间布局优化、集装箱船配载优化、水泵组合优化、解医疗资源分配优化、设施布局优化、可视域基站和无人机选址优化、背包问题、 风电场布局、时隙分配优化、 最佳分布式发电单元分配、多阶段管道维修、 工厂-中心-需求点三级选址问题、 应急生活物质配送中心选址、 基站选址、 道路灯柱布置、 枢纽节点部署、 输电线路台风监测装置、 集装箱调度、 机组优化、 投资优化组合、云服务器组合优化、 天线线性阵列分布优化、CVRP问题、VRPPD问题、多中心VRP问题、多层网络的VRP问题、多中心多车型的VRP问题、 动态VRP问题、双层车辆路径规划(2E-VRP)、充电车辆路径规划(EVRP)、油电混合车辆路径规划、混合流水车间问题、 订单拆分调度问题、 公交车的调度排班优化问题、航班摆渡车辆调度问题、选址路径规划问题、港口调度、港口岸桥调度、停机位分配、机场航班调度、泄漏源定位
🌈 机器学习和深度学习时序、回归、分类、聚类和降维
2.1 bp时序、回归预测和分类
2.2 ENS声神经网络时序、回归预测和分类
2.3 SVM/CNN-SVM/LSSVM/RVM支持向量机系列时序、回归预测和分类
2.4 CNN|TCN|GCN卷积神经网络系列时序、回归预测和分类
2.5 ELM/KELM/RELM/DELM极限学习机系列时序、回归预测和分类
2.6 GRU/Bi-GRU/CNN-GRU/CNN-BiGRU门控神经网络时序、回归预测和分类
2.7 ELMAN递归神经网络时序、回归\预测和分类
2.8 LSTM/BiLSTM/CNN-LSTM/CNN-BiLSTM/长短记忆神经网络系列时序、回归预测和分类
2.9 RBF径向基神经网络时序、回归预测和分类
2.10 DBN深度置信网络时序、回归预测和分类
2.11 FNN模糊神经网络时序、回归预测
2.12 RF随机森林时序、回归预测和分类
2.13 BLS宽度学习时序、回归预测和分类
2.14 PNN脉冲神经网络分类
2.15 模糊小波神经网络预测和分类
2.16 时序、回归预测和分类
2.17 时序、回归预测预测和分类
2.18 XGBOOST集成学习时序、回归预测预测和分类
2.19 Transform各类组合时序、回归预测预测和分类
方向涵盖风电预测、光伏预测、电池寿命预测、辐射源识别、交通流预测、负荷预测、股价预测、PM2.5浓度预测、电池健康状态预测、用电量预测、水体光学参数反演、NLOS信号识别、地铁停车精准预测、变压器故障诊断
🌈图像处理方面
图像识别、图像分割、图像检测、图像隐藏、图像配准、图像拼接、图像融合、图像增强、图像压缩感知
🌈 路径规划方面
旅行商问题(TSP)、车辆路径问题(VRP、MVRP、CVRP、VRPTW等)、无人机三维路径规划、无人机协同、无人机编队、机器人路径规划、栅格地图路径规划、多式联运运输问题、 充电车辆路径规划(EVRP)、 双层车辆路径规划(2E-VRP)、 油电混合车辆路径规划、 船舶航迹规划、 全路径规划规划、 仓储巡逻
🌈 无人机应用方面
无人机路径规划、无人机控制、无人机编队、无人机协同、无人机任务分配、无人机安全通信轨迹在线优化、车辆协同无人机路径规划
🌈 通信方面
传感器部署优化、通信协议优化、路由优化、目标定位优化、Dv-Hop定位优化、Leach协议优化、WSN覆盖优化、组播优化、RSSI定位优化、水声通信、通信上传下载分配
🌈 信号处理方面
信号识别、信号加密、信号去噪、信号增强、雷达信号处理、信号水印嵌入提取、肌电信号、脑电信号、信号配时优化、心电信号、DOA估计、编码译码、变分模态分解、管道泄漏、滤波器、数字信号处理+传输+分析+去噪、数字信号调制、误码率、信号估计、DTMF、信号检测
🌈电力系统方面
微电网优化、无功优化、配电网重构、储能配置、有序充电、MPPT优化、家庭用电
🌈 元胞自动机方面
交通流 人群疏散 病毒扩散 晶体生长 金属腐蚀
🌈 雷达方面
卡尔曼滤波跟踪、航迹关联、航迹融合、SOC估计、阵列优化、NLOS识别
🌈 车间调度
零等待流水车间调度问题NWFSP 、 置换流水车间调度问题PFSP、 混合流水车间调度问题HFSP 、零空闲流水车间调度问题NIFSP、分布式置换流水车间调度问题 DPFSP、阻塞流水车间调度问题BFSP
👇
515

被折叠的 条评论
为什么被折叠?



