N6-甲基腺苷(m6A)作为真核生物mRNA中最丰富的内部修饰形式,在基因表达调控中扮演着至关重要的角色,它参与调控mRNA的剪接、转运、稳定性和翻译效率等过程,与胚胎发育、肿瘤发生、神经退行性疾病等生理病理过程密切相关。m6A meRIP-seq(m6A Methyl-RNA immunoprecipitation and sequencing,m6A甲基化RNA免疫共沉淀测序)技术因其高特异性、高通量和相对简便的操作流程,已成为研究mRNA甲基化修饰的重要工具。
背景说明
该技术的核心原理是利用特异性抗体识别并结合RNA分子上的m6A修饰位点,通过免疫共沉淀富集含有m6A修饰的RNA片段,随后进行高通量测序和生物信息学分析,从而在全转录组范围内鉴定m6A修饰位点。该技术巧妙地结合了免疫沉淀的高特异性和下一代测序(NGS)的高通量优势,实现了对m6A修饰的系统性研究。
从分子机制上看,m6A修饰是由甲基转移酶复合物(Writer,包括METTL3/METTL14/WTAP等)催化形成的,可以被去甲基化酶(Eraser,如FTO和ALKBH5)去除,并能被识别蛋白(Reader,如YTHDF家族蛋白)特异性识别。m6A meRIP-seq正是利用了这一识别机制,使用针对m6A修饰的特异性抗体作为"人工Reader",实现对修饰RNA的特异性捕获。
与传统方法相比,m6A meRIP-seq具有单碱基分辨率潜力,能够精确到转录本的特定区域鉴定修饰位点。此外,通过合理的实验设计,该技术还可以实现定量比较不同样本间m6A修饰水平的差异,为研究m6A动态调控提供了有力工具。

图 meRIP-seq流程(Dominissini et al., 2012)。
服务流程
客户在线下单——订单/实验材料确认——样品处理——RNA样本制备——RNA片段化与片段大小选择——免疫共沉淀与富集——RNA洗脱与纯化——文库构建——文库质控——高通量测序——生信分析——数据质控——结果交付
服务内容及说明
技术优势
1、全转录组覆盖与位点特异性:
(1)能够一次性检测所有转录本上的m6A修饰,而不仅限于特定基因或片段。传统的液相色谱-质谱联用(LC-MS/MS)虽然能准确测定m6A/A比值,但无法提供任何位置信息。基于抗体检测的斑点杂交(dot blot)虽然操作简便,但同样缺乏位点特异性。
(2)可检测mRNA、lncRNA、circRNA等多种RNA类型中的m6A修饰位点,提供全转录组水平的甲基化图谱。
(3)通过抗m6A抗体免疫沉淀,精准捕获甲基化修饰的RNA片段,显著降低背景噪声。
2、技术成熟与可重复性:实验步骤流程经过多轮优化,操作稳定,结果可重复性强;已用于多种物种及样本类型,数据可靠性高。
技术应用
1、在全转录组水平鉴定m6A修饰位点,研究m6A修饰在不同RNA类型(如mRNA、lncRNA、circRNA等)上的分布特征,全面了解特定生物过程或条件下m6A修饰图谱。
2、探索m6A修饰的动态变化规律及其调控机制:
(1)m6A修饰在胚胎发育不同阶段的动态变化;
(2)研究环境胁迫(如缺氧、高温、辐射等)下m6A修饰的变化;
(3)探索m6A修饰在代谢调控网络中的功能;
(4)研究m6A修饰在神经退行性疾病中的作用;
(5)鉴定肿瘤特异性m6A修饰模式,发现新的生物标志物。
3、研究m6A修饰酶或去修饰酶的功能,探索m6A阅读蛋白的作用机制。
实验周期
致电详询
客户下单及项目信息填写
在我司官网http://www.biorun.com/进行注册或登录,请客户按照页面提示填写项目名称、选择项目类型、填写个人信息及联系方式,提交项目所需要的具体信息(可联系区域销售经理),包括:
1、组织、细胞等样品来源、状态及其他相关信息;
2、参考基因组信息(提供下载链接);
3、尽可能丰富的相关资料、文献。
实验信息
实验过程中客户可以随时登入管理系统查看项目实时进展情况。实验结题时系统会通过短信自动通知客户,并发送实验报告查看网址。实验结题后,实验报告、检测结果可在线查看或打印,并永久保留。
实验交付内容
1、所有实验的原始数据(包括实验过程、实验试剂与设备等);
2、组学基础数据分析与差异数据分析结果(生物信息学分析);
3、生物信息学分析内容包括:数据预处理及分析、参考序列比对、基因表达水平分析、Peak分析、Peak相关基因的功能富集分析、Motif分析、差异peak分析等。
案例展示

期刊:Cancer research
影响因子:12.5
发表年份:2022
一、研究背景
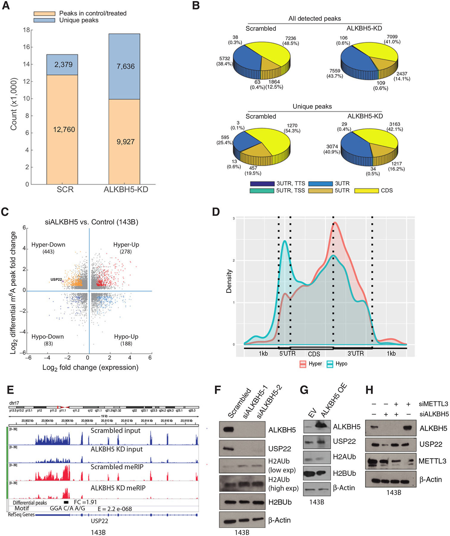
骨肉瘤是儿童和青少年最常见的恶性骨肿瘤,尽管经过多年研究,患者的生存率仍未显著提高,尤其是转移性或复发性病例的5年生存率仅为20%左右。由于传统基因组突变研究未能取得突破性进展,近年来研究者逐渐转向表观遗传调控机制(如RNA甲基化)以寻找新的治疗靶点。在众多RNA修饰中,m6A甲基化是mRNA中最常见且可逆的修饰,其动态调控由甲基转移酶(如METTL3/METTL14)和去甲基酶(如ALKBH5)共同完成。值得注意的是,ALKBH5在胶质母细胞瘤和乳腺癌等癌症中表现出促癌作用,但在骨肉瘤中的作用仍存在争议(部分研究支持其促癌功能,而另一些则认为其可能抑制肿瘤)。本研究聚焦于m6A RNA甲基化调控网络,旨在阐明其在骨肉瘤发生发展中的作用,为开发新型靶向治疗策略提供理论依据。
二、研究结果
临床分析发现,骨肉瘤患者体内RNA去甲基化酶ALKBH5存在基因扩增现象,其表达水平升高与基因组拷贝数变异显著相关。功能研究表明,ALKBH5在骨肉瘤的发生发展中发挥关键作用,特异性促进肿瘤细胞的增殖和转移,而对正常细胞的生存能力无明显影响。通过MeRIP-seq等技术手段,研究者发现ALKBH5通过调控USP22去泛素化酶和RNF40泛素连接酶转录本中的m6A修饰水平发挥促癌效应。具体而言,ALKBH5介导的m6A修饰缺失会显著提升USP22和RNF40的表达量,进而抑制组蛋白H2A的单泛素化修饰,激活一系列促癌基因的表达,最终导致细胞周期紊乱、DNA复制异常活跃以及DNA损伤修复功能增强。值得注意的是,虽然RNF40以往被认为主要参与H2B的泛素化修饰,但本研究揭示其通过与DDB1-CUL4E3泛素连接酶复合体相互作用,进而调控H2A泛素化水平的新机制。

图 对照组和ALKBH5敲除骨肉瘤(OS)细胞的m6A甲基化分析(Yadav et al., 2022)。
参考文献
Dominissini D, Moshitch-Moshkovitz S, Schwartz S, et al. Topology of the human and mouse m6A RNA methylomes revealed by m6A-seq[J]. Nature, 2012, 485(7397): 201-206.
Yadav P, Subbarayalu P, Medina D, et al. M6A RNA methylation regulates histone ubiquitination to support cancer growth and progression[J]. Cancer research, 2022, 82(10): 1872-1889.
1104

被折叠的 条评论
为什么被折叠?



