文章目录
UDS 29服务 - 认证服务
例如:随着人工智能的不断发展,机器学习这门技术也越来越重要,很多人都开启了学习机器学习,本文就介绍了机器学习的基础内容。
1、服务概述
UDS 29 服务主要用于车辆诊断系统报告与安全相关的事件。在现代汽车中,随着电子系统的复杂性增加,对车辆安全性的要求也越来越高。安全事件报告服务允许车辆系统在检测到特定的安全相关事件时,将这些事件信息传达给外部诊断设备,有助于诊断人员及时了解车辆的安全状况,进行故障排查和维修
二、基于使用带有软件认证令牌的非对称加密或对称加密的不带 PKI 证书的请求-响应过程

三、基于公钥基础设施(PKI)证书交换的身份验证
“PKI” 即 “Public Key Infrastructure”,是一种遵循标准的利用公钥加密技术为电子商务的开展提供一套安全基础平台的技术和规范。“Authentication with PKI Certificate Exchange” 描述的是通过交换 PKI 证书来完成身份验证的过程,常用于网络安全、数字签名等领域,以确保通信双方身份的真实性和合法性

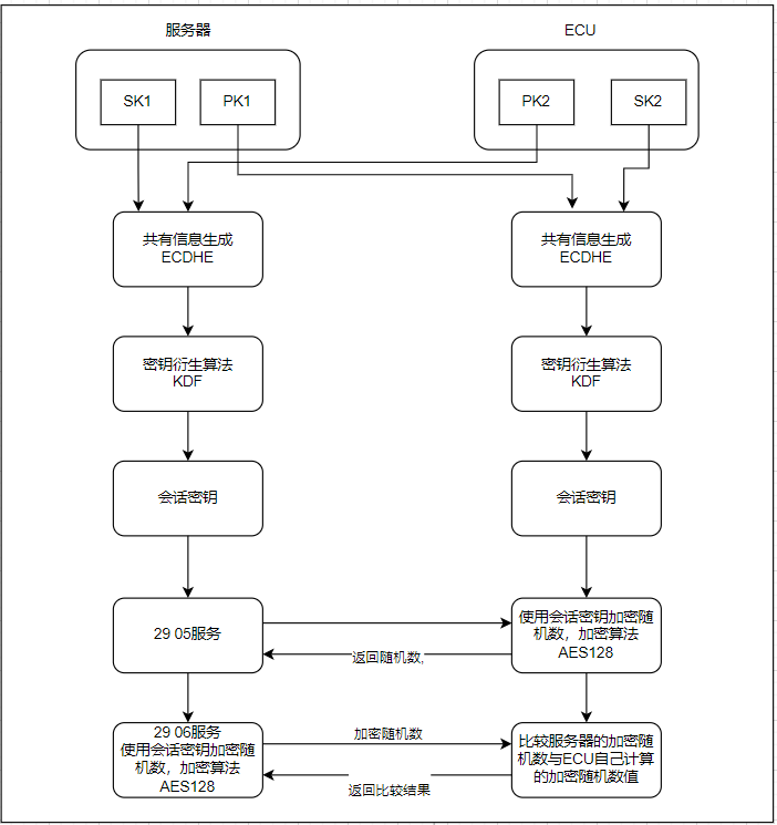
四、服务器与ECU的认证过程

五、请求报文格式
29服务两个子服务内容说明

1、请求报文格式 (请求用于身份验证)

2、请求报文格式 (验证单向所有权证明)

3、响应报文格式(请求用于身份验证)

4、响应报文格式(验证单向所有权证明)

5、2905服务需支持如下流程
- 诊断会话检查
- 请求长度检查
- 检查鉴权失败信息
- 通信配置检查
- 算法指示器检查
- HSM检查
如果HSM不正常,ECU返回一个包含NRC = $22的否定响应码 - 检测会话密钥
如果未生成会话密钥,ECU返回一条包含NRC = $22的否定响应码
如果步骤1到7都不适用,ECU为了challengeServer生成一个随机数,计算出加密随机数并将其保存到内部内存,然后返回一条包含生成的challengeServer的积极响应消息。
6、2906服务需支持如下流程
- 诊断会话检查
- 检查认证请求是否完成
- 检查亲够消息长度
- 检查认证失败信息
- 通信配置检查
- 如果步骤3到5均不成立,ECU执行加密随机数比较过程,且然后返回一个正响应。
7、否定响应码

总结
UDS 29 服务的核心目的在于为客户端(client)和服务器端(server,通常指车辆的 ECU)之间的身份认证构建一套可行方法。当客户端试图获取存在访问限制的数据,或执行受限的服务操作时,例如调用服务器的例程服务、进行数据的上传或下载、通过诊断服务读取内存中特定地址存储的数据等,由于安全或排放相关等原因,都需要通过此服务验证客户端身份
4589

被折叠的 条评论
为什么被折叠?



