之前有读者在面试的时候,被问到:TCP 和 UDP 可以同时监听相同的端口吗?

关于端口的知识点,还是挺多可以讲的,比如还可以牵扯到这几个问题:
- 多个 TCP 服务进程可以同时绑定同一个端口吗?
- 客户端的端口可以重复使用吗?
- 客户端 TCP 连接 TIME_WAIT 状态过多,会导致端口资源耗尽而无法建立新的连接吗?
所以,这次就跟大家盘一盘这些问题。
TCP 和 UDP 可以同时绑定相同的端口吗?
其实我感觉这个问题「TCP 和 UDP 可以同时监听相同的端口吗?」表述有问题,这个问题应该表述成「TCP 和 UDP 可以同时绑定相同的端口吗?」
因为「监听」这个动作是在 TCP 服务端网络编程中才具有的,而 UDP 服务端网络编程中是没有「监听」这个动作的。
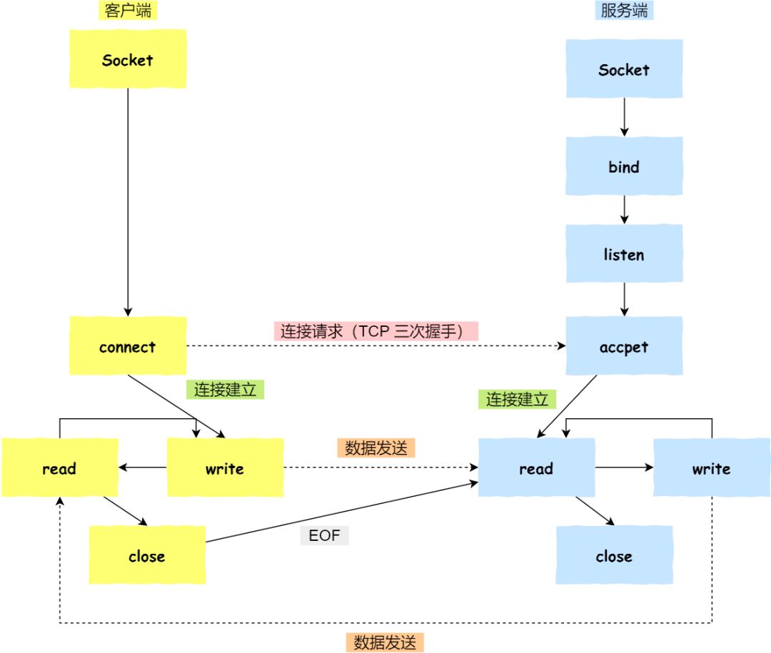
TCP 和 UDP 服务端网络相似的一个地方,就是会调用 bind 绑定端口。
给大家贴一下 TCP 和 UDP 网络编程的区别就知道了。
TCP 网络编程如下,服务端执行 listen() 系统调用就是监听端口的动作。

TCP 网络编程
UDP 网络编程如下,服务端是没有监听这个动作的,只有执行 bind() 系统调用来绑定端口的动作。
UDP 网络编程
TCP 和 UDP 可以同时绑定相同的端口吗?
答案:可以的。
在数据链路层中,通过 MAC 地址来寻找局域网中的主机。在网际层中,通过 IP 地址来寻找网络中互连的主机或路由器。在传输层中,需要通过端口进行寻址,来识别同一计算机中同时通信的不同应用程序。
所以,传输层的「端口号」的作用,是为了区分同一个主机上不同应用程序的数据包。
传输层有两个传输协议分别是 TCP 和 UDP,在内核中是两个完全独立的软件模块。
当主机收到数据包后,可以在 IP 包头的「协议号」字段知道该数据包是 TCP/UDP,所以可以根据这个信息确定送给哪个模块(TCP/UDP)处理,送给 TCP/UDP 模块的报文根据「端口号」确定送给哪个应用程序处理。

因此, TCP/UDP 各自的端口号也相互独立,如 TCP 有一个 80 号端口,UDP 也可以有一个 80 号端口,二者并不冲突。
验证结果
我简单写了 TCP 和 UDP 服务端的程序,它们都绑定同一个端口号 8888。

运行这两个程序后,通过 netstat 命令可以看到,TCP 和 UDP 是可以同时绑定同一个端口号的。

多个 TCP 服务进程可以绑定同一个端口吗?
还是以前面的 TCP 服务端程序作为例子,启动两个同时绑定同一个端口的 TCP 服务进程。
运行第一个 TCP 服务进程之后,netstat 命令可以查看,8888 端口已经被一个 TCP 服务进程绑定并监听了,如下图:

接着,运行第二个 TCP 服务进程的时候,就报错了“Address already in use”,如下图:

我上面的测试案例是两个 TCP 服务进程同时绑定地址和端口是:0.0.0.0 地址和8888端口,所以才出现的错误。
如果两个 TCP 服务进程绑定的 IP 地址不同,而端口相同的话,也是可以绑定成功的,如下图:

所以,默认情况下,针对「多个 TCP 服务进程可以绑定同一个端口吗?」这个问题的答案是:如果两个 TCP 服务进程同时绑定的 IP 地址和端口都相同,那么执行 bind() 时候就会出错,错误是“Address already in use”。
注意,如果 TCP 服务进程 A 绑定的地址是 0.0.0.0 和端口 8888,而如果 TCP 服务进程 B 绑定的地址是 192.168.1.100 地址(或者其他地址)和端口 8888,那么执行 bind() 时候也会出错。
这是因为 0.0.0.0 地址比较特殊,代表任意地址,意味着绑定了 0.0.0.0 地址,相当于把主机上的所有 IP 地址都绑定了。
重启 TCP 服务进程时,为什么会有“Address in use”的报错信息?
TCP 服务进程需要绑定一个 IP 地址和一个端口,然后就监听在这个地址和端口上,等待客户端连接的到来。
然后在实践中,我们可能会经常碰到一个问题,当 TCP 服务进程重启之后,总是碰到“Address in use”的报错信息,TCP 服务进程不能很快地重启,而是要过一会才能重启成功。
这是为什么呢?
当我们重启 TCP 服务进程的时候,意味着通过服务器端发起了关闭连接操作,于是就会经过四次挥手,而对于主动关闭方,会在 TIME_WAIT 这个状态里停留一段时间,这个时间大约为 2MSL。

当 TCP 服务进程重启时,服务端会出现 TIME_WAIT 状态的连接,TIME_WAIT 状态的连接使用的 IP+PORT 仍然被认为是一个有效的 IP+PORT 组合,相同机器上不能够在该 IP+PORT 组合上进行绑定,那么执行 bind() 函数的时候,就会返回了 Address already in use 的错误。
而等 TIME_WAIT 状态的连接结束后,重启 TCP 服务进程就能成功。
重启 TCP 服务进程时,如何避免“Address in use”的报错信息?
我们可以在调用 bind 前,对 socket 设置 SO_REUSEADDR 属性,可以解决这个问题。
int on = 1;
setsockopt(listenfd, SOL_SOCKET, SO_REUSEADDR, &on, sizeof(on));
因为 SO_REUSEADDR 作用是:如果当前启动进程绑定的 IP+PORT 与处于TIME_WAIT 状态的连接占用的 IP+PORT 存在冲突,但是新启动的进程使用了 SO_REUSEADDR 选项,那么该进程就可以绑定成功。
举个例子,服务端有个监听 0.0.0.0 地址和 8888 端口的 TCP 服务进程。

有个客户端(IP地址:192.168.1.100)已经和服务端(IP 地址:172.19.11.200)建立了 TCP 连接,那么在 TCP 服务进程重启时,服务端会与客户端经历四次挥手,服务端的 TCP 连接会短暂处于 TIME_WAIT 状态:
客户端地址:端口 服务端地址:端口 TCP 连接状态
192.168 .1 .100: 37272 172.19 .11 .200: 8888 TIME_WAIT
如果 TCP 服务进程没有对 socket 设置 SO_REUSEADDR 属性,那么在重启时,由于存在一个和绑定 IP+PORT 一样的 TIME_WAIT 状态的连接,那么在执行 bind() 函数的时候,就会返回了 Address already in use 的错误。
如果 TCP 服务进程对 socket 设置 SO_REUSEADDR 属性了,那么在重启时,即使存在一个和绑定 IP+PORT 一样的 TIME_WAIT 状态的连接,依然可以正常绑定成功,因此可以正常重启成功。
因此,在所有 TCP 服务器程序中,调用 bind 之前最好对 socket 设置 SO_REUSEADDR 属性,这不会产生危害,相反,它会帮助我们在很快时间内重启服务端程序。
前面我提到过这个问题:如果 TCP 服务进程 A 绑定的地址是 0.0.0.0 和端口 8888,而如果 TCP 服务进程 B 绑定的地址是 192.168.1.100 地址(或者其他地址)和端口 8888,那么执行 bind() 时候也会出错。
这个问题也可以由 SO_REUSEADDR 解决,因为它的另外一个作用是:绑定的 IP地址 + 端口时,只要 IP 地址不是正好(exactly)相同,那么允许绑定。
比如,0.0.0.0:8888 和192.168.1.100:8888,虽然逻辑意义上前者包含了后者,但是 0.0.0.0 泛指所有本地 IP,而 192.168.0.100 特指某一IP,两者并不是完全相同,所以在对 socket 设置 SO_REUSEADDR 属性后,那么执行 bind() 时候就会绑定成功。
客户端的端口可以重复使用吗?
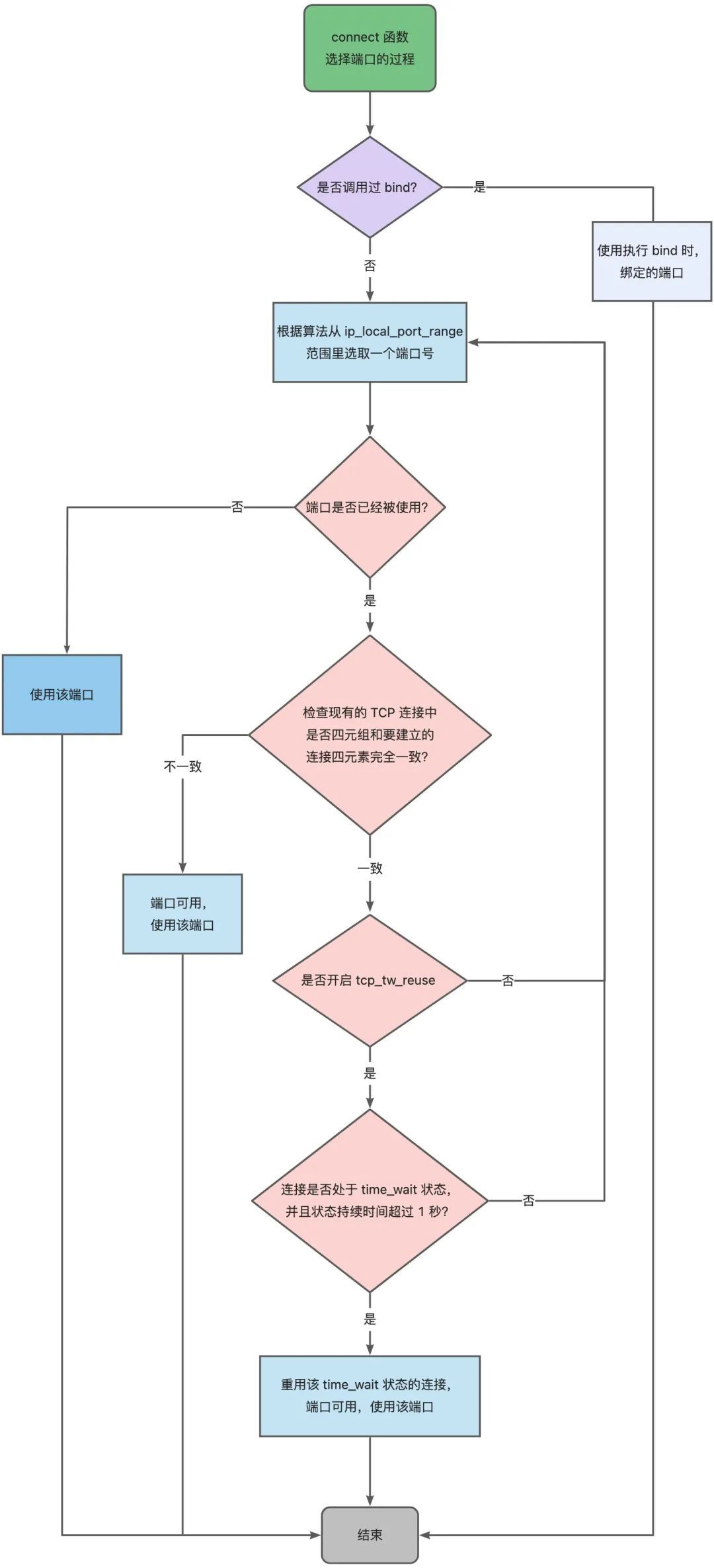
客户端在执行 connect 函数的时候,会在内核里随机选择一个端口,然后向服务端发起 SYN 报文,然后与服务端进行三次握手。

所以,客户端的端口选择的发生在 connect 函数,内核在选择端口的时候,会从 net.ipv4.ip_local_port_range 这个内核参数指定的范围来选取一个端口作为客户端端口。
该参数的默认值是 32768 61000,意味着端口总可用的数量是 61000 - 32768 = 28232 个。
当客户端与服务端完成 TCP 连接建立后,我们可以通过 netstat 命令查看 TCP 连接。
$ netstat -napt
协议 源ip地址:端口 目的ip地址:端口 状态
tcp 192.168.110.182.64992 117.147.199.51.443 ESTABLISHED
那问题来了,上面客户端已经用了 64992 端口,那么还可以继续使用该端口发起连接吗?
这个问题,很多同学都会说不可以继续使用该端口了,如果按这个理解的话, 默认情况下客户端可以选择的端口是 28232 个,那么意味着客户端只能最多建立 28232 个 TCP 连接,如果真是这样的话,那么这个客户端并发连接也太少了吧,所以这是错误理解。
正确的理解是,TCP 连接是由四元组(源IP地址,源端口,目的IP地址,目的端口)唯一确认的,那么只要四元组中其中一个元素发生了变化,那么就表示不同的 TCP 连接的。所以如果客户端已使用端口 64992 与服务端 A 建立了连接,那么客户端要与服务端 B 建立连接,还是可以使用端口 64992 的,因为内核是通过四元祖信息来定位一个 TCP 连接的,并不会因为客户端的端口号相同,而导致连接冲突的问题。
比如下面这张图,有 2 个 TCP 连接,左边是客户端,右边是服务端,客户端使用了相同的端口 50004 与两个服务端建立了 TCP 连接。

仔细看,上面这两条 TCP 连接的四元组信息中的「目的 IP 地址」是不同的,一个是 180.101.49.12 ,另外一个是 180.101.49.11。
多个客户端可以 bind 同一个端口吗?
bind 函数虽然常用于服务端网络编程中,但是它也是用于客户端的。
前面我们知道,客户端是在调用 connect 函数的时候,由内核随机选取一个端口作为连接的端口。
而如果我们想自己指定连接的端口,就可以用 bind 函数来实现:客户端先通过 bind 函数绑定一个端口,然后调用 connect 函数就会跳过端口选择的过程了,转而使用 bind 时确定的端口。
针对这个问题:多个客户端可以 bind 同一个端口吗?
要看多个客户端绑定的 IP + PORT 是否都相同,如果都是相同的,那么在执行 bind() 时候就会出错,错误是“Address already in use”。
如果一个绑定在 192.168.1.100:6666,一个绑定在 192.168.1.200:6666,因为 IP 不相同,所以执行 bind() 的时候,能正常绑定。
所以, 如果多个客户端同时绑定的 IP 地址和端口都是相同的,那么执行 bind() 时候就会出错,错误是“Address already in use”。
一般而言,客户端不建议使用 bind 函数,应该交由 connect 函数来选择端口会比较好,因为客户端的端口通常都没什么意义。
客户端 TCP 连接 TIME_WAIT 状态过多,会导致端口资源耗尽而无法建立新的连接吗?
针对这个问题要看,客户端是否都是与同一个服务器(目标地址和目标端口一样)建立连接。
如果客户端都是与同一个服务器(目标地址和目标端口一样)建立连接,那么如果客户端 TIME_WAIT 状态的连接过多,当端口资源被耗尽,就无法与这个服务器再建立连接了。
但是,因为只要客户端连接的服务器不同,端口资源可以重复使用的。
所以,如果客户端都是与不同的服务器建立连接,即使客户端端口资源只有几万个, 客户端发起百万级连接也是没问题的(当然这个过程还会受限于其他资源,比如文件描述符、内存、CPU 等)。
如何解决客户端 TCP 连接 TIME_WAIT 过多,导致无法与同一个服务器建立连接的问题?
前面我们提到,如果客户端都是与同一个服务器(目标地址和目标端口一样)建立连接,那么如果客户端 TIME_WAIT 状态的连接过多,当端口资源被耗尽,就无法与这个服务器再建立连接了。
针对这个问题,也是有解决办法的,那就是打开 net.ipv4.tcp_tw_reuse 这个内核参数。
因为开启了这个内核参数后,客户端调用 connect 函数时,如果选择到的端口,已经被相同四元组的连接占用的时候,就会判断该连接是否处于 TIME_WAIT 状态,如果该连接处于 TIME_WAIT 状态并且 TIME_WAIT 状态持续的时间超过了 1 秒,那么就会重用这个连接,然后就可以正常使用该端口了。
举个例子,假设客户端已经与服务器建立了一个 TCP 连接,并且这个状态处于 TIME_WAIT 状态:
客户端地址:端口 服务端地址:端口 TCP 连接状态
192.168.1.100:2222 172.19.11.21:8888 TIME_WAIT
然后客户端又与该服务器(172.19.11.21:8888)发起了连接,在调用 connect 函数时,内核刚好选择了 2222 端口,接着发现已经被相同四元组的连接占用了:
- 如果没有开启 net.ipv4.tcp_tw_reuse 内核参数,那么内核就会选择下一个端口,然后继续判断,直到找到一个没有被相同四元组的连接使用的端口, 如果端口资源耗尽还是没找到,那么 connect 函数就会返回错误。
- 如果开启了 net.ipv4.tcp_tw_reuse 内核参数,就会判断该四元组的连接状态是否处于 TIME_WAIT 状态,如果连接处于 TIME_WAIT 状态并且该状态持续的时间超过了 1 秒,那么就会重用该连接,于是就可以使用 2222 端口了,这时 connect 就会返回成功。
再次提醒一次,开启了 net.ipv4.tcp_tw_reuse 内核参数,是客户端(连接发起方) 在调用 connect() 函数时才起作用,所以在服务端开启这个参数是没有效果的。
客户端端口选择的流程总结
至此,我们已经把客户端在执行 connect 函数时,内核选择端口的情况大致说了一遍,为了让大家更明白客户端端口的选择过程,我画了一流程图。

总结
TCP 和 UDP 可以同时绑定相同的端口吗?
可以的。
TCP 和 UDP 传输协议,在内核中是由两个完全独立的软件模块实现的。
当主机收到数据包后,可以在 IP 包头的「协议号」字段知道该数据包是 TCP/UDP,所以可以根据这个信息确定送给哪个模块(TCP/UDP)处理,送给 TCP/UDP 模块的报文根据「端口号」确定送给哪个应用程序处理。
因此, TCP/UDP 各自的端口号也相互独立,互不影响。
多个 TCP 服务进程可以同时绑定同一个端口吗?
如果两个 TCP 服务进程同时绑定的 IP 地址和端口都相同,那么执行 bind() 时候就会出错,错误是“Address already in use”。
如果两个 TCP 服务进程绑定的端口都相同,而 IP 地址不同,那么执行 bind() 不会出错。
如何解决服务端重启时,报错“Address already in use”的问题?
当我们重启 TCP 服务进程的时候,意味着通过服务器端发起了关闭连接操作,于是就会经过四次挥手,而对于主动关闭方,会在 TIME_WAIT 这个状态里停留一段时间,这个时间大约为 2MSL。
当 TCP 服务进程重启时,服务端会出现 TIME_WAIT 状态的连接,TIME_WAIT 状态的连接使用的 IP+PORT 仍然被认为是一个有效的 IP+PORT 组合,相同机器上不能够在该 IP+PORT 组合上进行绑定,那么执行 bind() 函数的时候,就会返回了 Address already in use 的错误。
要解决这个问题,我们可以对 socket 设置 SO_REUSEADDR 属性。
这样即使存在一个和绑定 IP+PORT 一样的 TIME_WAIT 状态的连接,依然可以正常绑定成功,因此可以正常重启成功。
客户端的端口可以重复使用吗?
在客户端执行 connect 函数的时候,只要客户端连接的服务器不是同一个,内核允许端口重复使用。
TCP 连接是由四元组(源IP地址,源端口,目的IP地址,目的端口)唯一确认的,那么只要四元组中其中一个元素发生了变化,那么就表示不同的 TCP 连接的。
所以,如果客户端已使用端口 64992 与服务端 A 建立了连接,那么客户端要与服务端 B 建立连接,还是可以使用端口 64992 的,因为内核是通过四元祖信息来定位一个 TCP 连接的,并不会因为客户端的端口号相同,而导致连接冲突的问题。
客户端 TCP 连接 TIME_WAIT 状态过多,会导致端口资源耗尽而无法建立新的连接吗?
要看客户端是否都是与同一个服务器(目标地址和目标端口一样)建立连接。
如果客户端都是与同一个服务器(目标地址和目标端口一样)建立连接,那么如果客户端 TIME_WAIT 状态的连接过多,当端口资源被耗尽,就无法与这个服务器再建立连接了。即使在这种状态下,还是可以与其他服务器建立连接的,只要客户端连接的服务器不是同一个,那么端口是重复使用的。
如何解决客户端 TCP 连接 TIME_WAIT 过多,导致无法与同一个服务器建立连接的问题?
打开 net.ipv4.tcp_tw_reuse 这个内核参数。
因为开启了这个内核参数后,客户端调用 connect 函数时,如果选择到的端口,已经被相同四元组的连接占用的时候,就会判断该连接是否处于 TIME_WAIT 状态。
如果该连接处于 TIME_WAIT 状态并且 TIME_WAIT 状态持续的时间超过了 1 秒,那么就会重用这个连接,然后就可以正常使用该端口了。
完,搞定!
(1002条消息) TCP 和 UDP 可以使用相同端口吗?_tcp客户端和服务端端口一样吗_不会敲代码的谌的博客-优快云博客
TCP和UDP可以同时绑定相同的端口,因为它们在传输层有独立的端口号。多个TCP服务进程不能同时绑定同一个IP和端口,除非IP不同。TIME_WAIT状态可能导致端口资源耗尽,但可以通过设置SO_REUSEADDR和调整内核参数解决。客户端的端口可以重复使用,只要四元组中的其他元素不同。客户端过多的TIME_WAIT连接会影响与同一服务器的新连接,开启tcp_tw_reuse参数可以缓解此问题。
1191

被折叠的 条评论
为什么被折叠?



