一、齐纳二极管(稳压二极管)
稳压二极管,英文名字 Zener diode,又叫齐纳二极管,利用 PN 结反向击穿状态,其电流可在很大范围内变化而电压基本不变的现象,制成的起稳压作用的二极管。
此二极管是一种直到临界反向击穿电压前都具有很高电阻的半导体器件。
在这临界击穿点上,反向电阻降低到一个很小的数值,在这个低阻区中电流增加而电压则保持恒定,稳压二极管是根据击穿电压来分档的,因为这种特性,稳压管主要被作为稳压器或电压基准元件使用。
最重要的特性是,稳压二极管会将二极管两端电压钳制在指定电压范围内。
1.1 参数解读
芯片手册:LM3Z7V5T1G

VZ:标称稳定电压(Nominal Zener Voltage)稳压值,根据电路选择。
IZ:稳压二极管工作电流(Zener Current),稳压二极管反向击穿后,流过稳压管的电流,需要限流。
数据手册中通常不会标注 IZ,因为这是范围值,数据手册通常会给出以下三个电流:
- IZK:拐点电流(Knee Point Current),能够使稳压二极管进入稳压状态的最小电流
- IZM:最大工作电流(Maximum Zener Current)
- IZT:测试电流(Test Current),数据手册中给出的稳定电压 VZ 通常是在工作电流为 IZT这个条件下测得的。
IR :反向漏电流(Reverse Leakage Current)ZZ:动态阻抗(Zener Impedance),相当于稳压二极管的输出内阻,越小越好。该值随稳压二极管的工作电流 IZ 不同而不同,通常工作电流 IZ 越大,ZZ 越小。

1.2 应用案例
1.2.1 防反接电路
保险丝配合二极管的防反接电路,好处是保险丝压降通常较小,可搭配自恢复二极管使用。

1.2.2 串联稳压
下图中,稳压二极管两端电压被钳制在12V,也就是 +60V 电源有了 12V 压降,后边继电器分到的电压就是48V了。

1.2.3 保护单片机 IO 引脚
一个稳压二极管保护 BAT_AIN 引脚。将单片机引脚输入电压钳制在 3.3。


1.2.3 小电流稳压
稳压二极管的最大工作电流 IZM 不会很大,如果我们稳压对负载要求很小,可以考虑用稳压二极管搭建这样的电路节约成本。
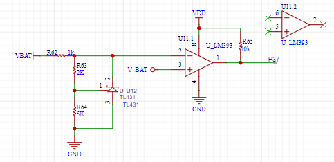
1.2.4 电压参考源 TL431
使用 TL431 参考电压源。为运放提供电压参考。


二、TVS 管(瞬态抑制二极管)
稳压二极管和 TVS 工作原理差不多,TVS 的反应时间会更短一些,都是反向击穿。
定义 TVS 管,全称瞬变电压抑制二极管,是在稳压管工艺基础上发展起来的一种新产品,其电路符号和普通稳压二极管相同。
当 TVS 管两端经受瞬间的高能量冲击时,它能以极高的速度使其阻抗骤然降低,同时吸收一个大电流,将其两端间的电压钳位在一个预定的数值上,从而确保后面的电路元件免受瞬态高能量的冲击而损坏。
ESD 来临时,TVS会以极高的速度(ps级)形成一个低阻通路,吸收浪涌电流,将电压钳位在一个预定值,保护后端的电路。

2.1 参数解读


VF:很好理解,就是正向导通电压 forward voltage;
Vrwm:是反向工作峰值电压,直观点说就是 0~Vrwm 时,电流很小只有几十纳安(称之为漏电流)。
Vbr:是击穿电压,必须小于浪涌电压。
Vc:是钳位电压,稳压二极管就是工作在 Vbr~Vc 区间,在这个区间,电流变化很大但是电压只变化一点。从曲线中,IT 是微安级,而 IPP 却是几百毫安。
Ipp:峰值脉冲电流。

2.3、应用案例:
2.3.1 抑制浪涌
使用双向 TVS 管,抑制浪涌
此处如果使用单向 TVS 管,必须放置在防反接肖特基 D12 的后面,TVS 管刚好正接,正向导通电流很大,将烧毁单向 TVS 管。

2.3.2 抑制尖峰电压
单向 TVS 管应用于抑制尖峰干扰电压,避免损坏GPRS模块。

齐纳与TVS管参数解读及应用案例

6677

被折叠的 条评论
为什么被折叠?



