【基于dq控制算法的并联有源滤波器】分流有源滤波器的仿真电路可以减轻谐波和无功功率附simulink仿真

✅作者简介:热爱科研的Matlab仿真开发者,擅长数据处理、建模仿真、程序设计、完整代码获取、论文复现及科研仿真。

🍎 往期回顾关注个人主页:Matlab科研工作室

🍊个人信条:格物致知,完整Matlab代码及仿真咨询内容私信。

🔥 内容介绍

在电力系统中,非线性负载(如变频器、整流器、电弧炉)会产生大量谐波电流与无功功率,导致电网电压畸变、功率因数降低、设备损耗增加等问题。并联有源滤波器(Shunt Active Power Filter, SAPF) 作为治理电能质量的核心设备,通过向电网注入与谐波电流大小相等、相位相反的补偿电流,实现谐波抑制与无功功率补偿;而dq 控制算法凭借其在同步旋转坐标系下 “解耦控制” 的优势,可快速、精准地提取谐波与无功电流分量,为 SAPF 的高效运行提供关键控制策略。本文将从 dq 控制原理、SAPF 仿真电路设计、性能验证三个维度,系统阐述其减轻谐波与无功功率的实现过程。

一、dq 控制算法的核心原理:谐波与无功电流提取

dq 控制算法的本质是通过 “坐标变换” 将三相静止坐标系(abc 坐标系)下的电流信号,转换到与电网电压同步旋转的两相旋转坐标系(dq 坐标系),实现基波有功电流与谐波 / 无功电流的解耦,进而精准提取需补偿的谐波与无功分量。

图片

图片

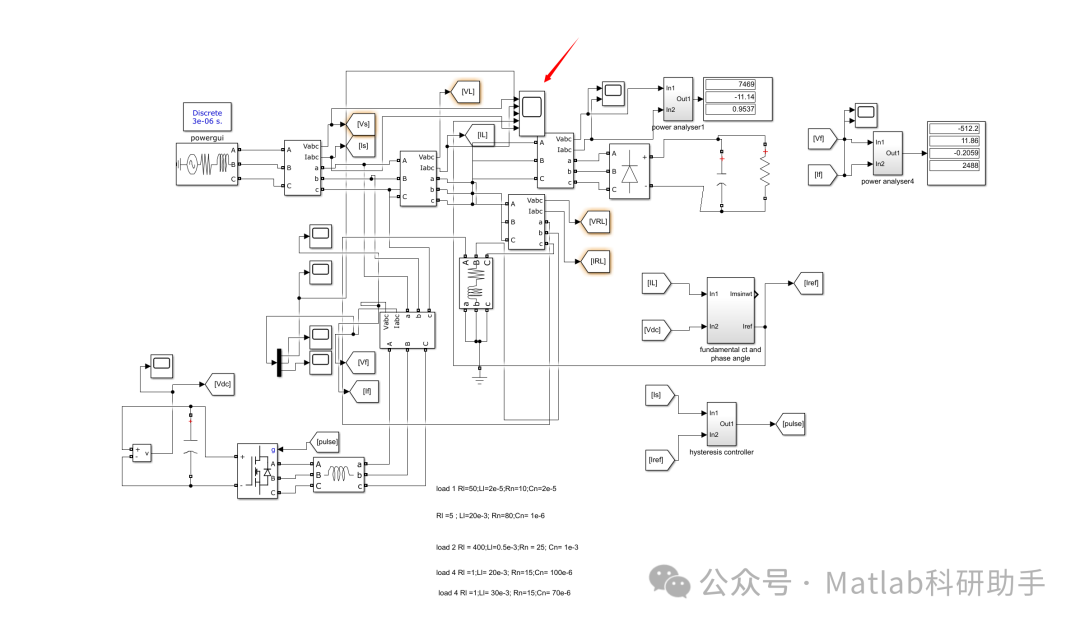
二、并联有源滤波器(SAPF)仿真电路设计

基于 MATLAB/Simulink 搭建 SAPF 仿真电路,核心包括 “电网与非线性负载模块”“dq 控制模块”“主电路模块”“电流跟踪模块” 四部分,实现谐波抑制与无功补偿功能。

2.1 仿真电路

  1. 电网与非线性负载模块:提供三相交流电源,并模拟非线性负载(如三相不可控整流桥 + 电阻电容负载)产生谐波与无功电流;
  1. dq 控制模块:含 PLL 锁相环、abc-αβ-dq 坐标变换、低通滤波、补偿电流指令生成子模块,输出三相补偿电流参考值;
  1. 主电路模块:采用三相电压型逆变器(IGBT 作为开关器件),通过直流侧电容提供稳定直流电压,将补偿电流注入电网;
  1. 电流跟踪模块:采用滞环电流控制或空间矢量脉宽调制(SVPWM),使逆变器输出电流精准跟踪补偿电流指令。

2.2 关键模块参数设计

2.2.1 电网与负载参数

  • 电网电压:三相 380V/50Hz;
  • 非线性负载:三相不可控整流桥(二极管型号:1N4007),直流侧负载:电阻 R=10Ω,电容 C=1000μF;
  • 负载电流:额定电流约 20A,含 3 次、5 次、7 次谐波(总谐波畸变率 THD≈25%),无功功率约 8kvar(功率因数≈0.7)。

图片

三、技术优化与工程应用

3.1 现有方案的优化方向

3.1.1 改进 dq 控制算法

  • 自适应低通滤波:传统固定截止频率 LPF 在负载突变时易产生相位延迟,采用自适应 LPF(根据负载电流变化率调整截止频率),可将动态响应时间缩短至 0.3ms 以内;
  • 谐波前馈控制:在 dq 控制中加入谐波前馈通道(通过检测负载谐波电流直接生成补偿指令),进一步提升谐波抑制精度(THD 可降至 2.5% 以下)。

3.1.2 主电路拓扑优化

  • 模块化多电平拓扑(MMC):适用于高压大容量场景(如 10kV 配电网),通过多电平输出降低开关损耗,提升补偿容量(可达 100kvar 以上);
  • 混合有源滤波(Hybrid APF):结合无源滤波器(成本低、容量大)与有源滤波器(补偿精度高),在抑制低次谐波的同时,降低 SAPF 的容量需求(减少 50% 以上的 IGBT 额定电流)。

3.2 工程应用场景

基于 dq 控制的 SAPF 可广泛应用于以下电能质量治理场景:

4.2.1 工业领域

  • 变频器负载:如电机调速系统中的变频器,产生大量 5 次、7 次谐波,SAPF 可使电网 THD 降至 3% 以下,避免电机过热与设备误动作;
  • 电弧炉 / 电解槽:高非线性负载,无功功率波动大(±50kvar),SAPF 可实现无功功率动态补偿,维持功率因数稳定在 0.95 以上。

3.2.2 商业与民用领域

  • 数据中心:服务器电源为非线性负载,产生 3 次、5 次谐波,SAPF 可保障 UPS 系统稳定运行,避免电网电压畸变导致的服务器宕机;
  • 新能源并网:光伏逆变器、风电变流器在并网时会注入谐波电流,SAPF 可抑制并网电流 THD(≤2%),满足新能源并网标准(如 GB/T 19964-2012《光伏发电站接入电力系统技术规定》)。

四、总结

基于 dq 控制算法的并联有源滤波器(SAPF),通过坐标变换实现谐波与无功电流的精准提取,结合电压型逆变器与 SVPWM 电流跟踪技术,可高效抑制电网谐波(THD 从 25% 降至 3% 以下)与补偿无功功率(功率因数从 0.7 提升至 0.99 以上),同时具备良好的动态适应性。通过自适应 LPF、谐波前馈控制等优化措施,可进一步提升其性能;在工业、商业、新能源等领域的应用,可有效改善电能质量,降低电网损耗,保障电力设备安全稳定运行。该技术为解决非线性负载带来的电能质量问题提供了可靠的工程方案,具有重要的实用价值与推广前景。

⛳️ 运行结果

图片

图片

🔗 参考文献

[1] 张耀文.基于DSP的并联有源电力滤波器的应用研究[D].山东大学[2025-10-12].DOI:10.7666/d.y1067142.

[2] 孙京京.基于滑膜变结构控制的并联型有源电力滤波器的研究[D].江苏大学,2013.DOI:10.7666/d.Y2290150.

[3] 吴言凤,吴正国,李华.基于自适应逆控制的并联型有源电力滤波器的仿真研究[J].电气传动, 2005, 35(8):4.DOI:10.3969/j.issn.1001-2095.2005.08.009.

📣 部分代码

🎈 部分理论引用网络文献,若有侵权联系博主删除

 👇 关注我领取海量matlab电子书和数学建模资料 

🏆团队擅长辅导定制多种科研领域MATLAB仿真,助力科研梦:

🌈 各类智能优化算法改进及应用
生产调度、经济调度、装配线调度、充电优化、车间调度、发车优化、水库调度、三维装箱、物流选址、货位优化、公交排班优化、充电桩布局优化、车间布局优化、集装箱船配载优化、水泵组合优化、解医疗资源分配优化、设施布局优化、可视域基站和无人机选址优化、背包问题、 风电场布局、时隙分配优化、 最佳分布式发电单元分配、多阶段管道维修、 工厂-中心-需求点三级选址问题、 应急生活物质配送中心选址、 基站选址、 道路灯柱布置、 枢纽节点部署、 输电线路台风监测装置、 集装箱调度、 机组优化、 投资优化组合、云服务器组合优化、 天线线性阵列分布优化、CVRP问题、VRPPD问题、多中心VRP问题、多层网络的VRP问题、多中心多车型的VRP问题、 动态VRP问题、双层车辆路径规划(2E-VRP)、充电车辆路径规划(EVRP)、油电混合车辆路径规划、混合流水车间问题、 订单拆分调度问题、 公交车的调度排班优化问题、航班摆渡车辆调度问题、选址路径规划问题、港口调度、港口岸桥调度、停机位分配、机场航班调度、泄漏源定位
🌈 机器学习和深度学习时序、回归、分类、聚类和降维

2.1 bp时序、回归预测和分类

2.2 ENS声神经网络时序、回归预测和分类

2.3 SVM/CNN-SVM/LSSVM/RVM支持向量机系列时序、回归预测和分类

2.4 CNN|TCN|GCN卷积神经网络系列时序、回归预测和分类

2.5 ELM/KELM/RELM/DELM极限学习机系列时序、回归预测和分类
2.6 GRU/Bi-GRU/CNN-GRU/CNN-BiGRU门控神经网络时序、回归预测和分类

2.7 ELMAN递归神经网络时序、回归\预测和分类

2.8 LSTM/BiLSTM/CNN-LSTM/CNN-BiLSTM/长短记忆神经网络系列时序、回归预测和分类

2.9 RBF径向基神经网络时序、回归预测和分类

2.10 DBN深度置信网络时序、回归预测和分类
2.11 FNN模糊神经网络时序、回归预测
2.12 RF随机森林时序、回归预测和分类
2.13 BLS宽度学习时序、回归预测和分类
2.14 PNN脉冲神经网络分类
2.15 模糊小波神经网络预测和分类
2.16 时序、回归预测和分类
2.17 时序、回归预测预测和分类
2.18 XGBOOST集成学习时序、回归预测预测和分类
2.19 Transform各类组合时序、回归预测预测和分类
方向涵盖风电预测、光伏预测、电池寿命预测、辐射源识别、交通流预测、负荷预测、股价预测、PM2.5浓度预测、电池健康状态预测、用电量预测、水体光学参数反演、NLOS信号识别、地铁停车精准预测、变压器故障诊断
🌈图像处理方面
图像识别、图像分割、图像检测、图像隐藏、图像配准、图像拼接、图像融合、图像增强、图像压缩感知
🌈 路径规划方面
旅行商问题(TSP)、车辆路径问题(VRP、MVRP、CVRP、VRPTW等)、无人机三维路径规划、无人机协同、无人机编队、机器人路径规划、栅格地图路径规划、多式联运运输问题、 充电车辆路径规划(EVRP)、 双层车辆路径规划(2E-VRP)、 油电混合车辆路径规划、 船舶航迹规划、 全路径规划规划、 仓储巡逻
🌈 无人机应用方面
无人机路径规划、无人机控制、无人机编队、无人机协同、无人机任务分配、无人机安全通信轨迹在线优化、车辆协同无人机路径规划
🌈 通信方面
传感器部署优化、通信协议优化、路由优化、目标定位优化、Dv-Hop定位优化、Leach协议优化、WSN覆盖优化、组播优化、RSSI定位优化、水声通信、通信上传下载分配
🌈 信号处理方面
信号识别、信号加密、信号去噪、信号增强、雷达信号处理、信号水印嵌入提取、肌电信号、脑电信号、信号配时优化、心电信号、DOA估计、编码译码、变分模态分解、管道泄漏、滤波器、数字信号处理+传输+分析+去噪、数字信号调制、误码率、信号估计、DTMF、信号检测
🌈电力系统方面
微电网优化、无功优化、配电网重构、储能配置、有序充电、MPPT优化、家庭用电
🌈 元胞自动机方面
交通流 人群疏散 病毒扩散 晶体生长 金属腐蚀
🌈 雷达方面
卡尔曼滤波跟踪、航迹关联、航迹融合、SOC估计、阵列优化、NLOS识别
🌈 车间调度
零等待流水车间调度问题NWFSP 、 置换流水车间调度问题PFSP、 混合流水车间调度问题HFSP 、零空闲流水车间调度问题NIFSP、分布式置换流水车间调度问题 DPFSP、阻塞流水车间调度问题BFSP

👇

评论
成就一亿技术人!
拼手气红包6.0元
还能输入1000个字符
 
红包 添加红包
表情包 插入表情
 条评论被折叠 查看
添加红包

请填写红包祝福语或标题

红包个数最小为10个

红包金额最低5元

当前余额3.43前往充值 >
需支付:10.00
成就一亿技术人!
领取后你会自动成为博主和红包主的粉丝 规则
hope_wisdom
发出的红包

打赏作者

matlab科研助手

你的鼓励将是我创作的最大动力

¥1 ¥2 ¥4 ¥6 ¥10 ¥20
扫码支付:¥1
获取中
扫码支付

您的余额不足,请更换扫码支付或充值

打赏作者

实付
使用余额支付
点击重新获取
扫码支付
钱包余额 0

抵扣说明:

1.余额是钱包充值的虚拟货币,按照1:1的比例进行支付金额的抵扣。
2.余额无法直接购买下载,可以购买VIP、付费专栏及课程。

余额充值