✅作者简介:热爱科研的Matlab仿真开发者,擅长数据处理、建模仿真、程序设计、完整代码获取、论文复现及科研仿真。
🍎 往期回顾关注个人主页:Matlab科研工作室
🍊个人信条:格物致知,完整Matlab代码及仿真咨询内容私信。
🔥 内容介绍
无线充电车辆(Wireless Charging Vehicle, WCV)通过路面嵌入式线圈实现动态充电,无需停靠充电站点即可延长续航里程,成为新能源汽车可持续发展的核心方向之一。其运行效率高度依赖两大关键决策:路由选择(优先高功率充电路段、规避充电盲区)与速度分配(在充电路段平衡充电量与旅行时间),二者的协同优化是解决 "充电不足" 或 "时间冗余" 问题的核心抓手。
1.2 传统方法局限
- 单一路由优化:仅以路径最短为目标,忽略充电资源分布,导致车辆中途电量耗尽;
- 独立速度优化:未考虑路径的充电能力约束,高速通过低功率路段易引发充电不足,低速行驶则造成时间浪费;
- 耦合性忽视:路由决定可利用的充电资源,速度决定充电效率,二者相互制约却被传统模型割裂处理。
1.3 随机搜索方法的适配性
随机搜索优化方法(如遗传算法、模拟退火、粒子群优化等)无需依赖目标函数的连续性与可微性,具备全局寻优能力与多约束处理灵活性,可有效破解路由与速度的强耦合难题,实现多目标平衡优化。
二、核心挑战:路由与速度的耦合特性解析
2.1 双向耦合机制
(1)路由对速度的约束作用
路径的充电资源配置直接限定速度选择空间:
- 高功率路径(如 3 段 5km 总长度的 150kW 充电路段)允许车辆以 60km/h 高速行驶仍满足充电需求;
- 低功率路径(如 1 段 2km 的 50kW 充电路段)需将速度降至 30km/h 才能补充足量电量。
(2)速度对路由的反作用影响
不合理的速度分配可能导致路径失效:若某路段速度低于 20km/h,会引发总行程时间超限,需重新选择更长但充电效率更高的替代路径。
2.2 多目标冲突与约束交织
优化目标存在天然冲突:能耗最低要求低速行驶减少能耗,时间最短要求高速通行,充电充足则依赖充电路段的合理停留时长。同时需满足电池容量上限(通常≤80kWh)、路段限速(城市道路 30-60km/h)、充电功率阈值(≥30kW 避免无效充电)等多重约束。
三、协同优化模型构建
3.1 基础模型层:路网、能耗与充电建模


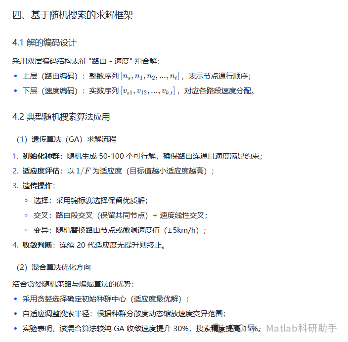
4.3 关键优化策略
- 充电导向的初始解生成:优先选择充电功率≥50kW 的路段构建初始路由,降低无效解比例;
- 约束处理机制:对电量不足的解,自动插入高功率充电路段并重算速度;
- 并行计算加速:利用 GPU 同时评估 100 个解的适应度,处理 500 段路网时计算时间≤3 分钟。
五、挑战与未来方向
5.1 现存技术瓶颈
- 动态路网适应性:交通拥堵导致路段速度突变,静态优化解失效;
- 大规模计算效率:路段数超 1000 时,GA 交叉操作复杂度呈指数增长;
- 多车协同干扰:多 WCV 共享充电路段引发电磁干扰,充电效率下降 20%-30%。
5.2 突破路径
- 动态重优化:每 5 分钟基于 LSTM 预测的路段通行时间更新解;
- 路网分区策略:先优化区域间主干路由,再细化区域内速度分配;
- 博弈论融合:引入纳什均衡约束,通过 V2X 共享充电路段负载信息。
六、结论
基于随机搜索的 WCV 路由与速度协同优化模型,通过整合 "路网 - 能耗 - 充电" 动态关联,有效破解了二者的强耦合难题。遗传算法等方法在复杂约束下的全局寻优能力,实现了 "时间 - 能耗 - 充电" 的多目标平衡。未来结合实时交通预测与边缘计算技术,有望推动 WCV 在智能交通系统中的规模化应用。
⛳️ 运行结果




🔗 参考文献
[1] 韩文博.面向公路网无线充电的配电网规划研究[D].广东工业大学,2016.DOI:10.7666/d.Y3042129.
[2] 郝明杰.公交专用道条件下电动公交线路无线充电设施布设方法[D].吉林大学,2022.
[3] 别一鸣,郝明杰,王琳虹.专用道条件下电动公交线路静态无线充电设施布局优化[J].中国公路学报, 2023, 36(1):12.DOI:10.19721/j.cnki.1001-7372.2023.01.016.
📣 部分代码
🎈 部分理论引用网络文献,若有侵权联系博主删除
👇 关注我领取海量matlab电子书和数学建模资料
🏆团队擅长辅导定制多种科研领域MATLAB仿真,助力科研梦:
🌈 各类智能优化算法改进及应用
生产调度、经济调度、装配线调度、充电优化、车间调度、发车优化、水库调度、三维装箱、物流选址、货位优化、公交排班优化、充电桩布局优化、车间布局优化、集装箱船配载优化、水泵组合优化、解医疗资源分配优化、设施布局优化、可视域基站和无人机选址优化、背包问题、 风电场布局、时隙分配优化、 最佳分布式发电单元分配、多阶段管道维修、 工厂-中心-需求点三级选址问题、 应急生活物质配送中心选址、 基站选址、 道路灯柱布置、 枢纽节点部署、 输电线路台风监测装置、 集装箱调度、 机组优化、 投资优化组合、云服务器组合优化、 天线线性阵列分布优化、CVRP问题、VRPPD问题、多中心VRP问题、多层网络的VRP问题、多中心多车型的VRP问题、 动态VRP问题、双层车辆路径规划(2E-VRP)、充电车辆路径规划(EVRP)、油电混合车辆路径规划、混合流水车间问题、 订单拆分调度问题、 公交车的调度排班优化问题、航班摆渡车辆调度问题、选址路径规划问题、港口调度、港口岸桥调度、停机位分配、机场航班调度、泄漏源定位
🌈 机器学习和深度学习时序、回归、分类、聚类和降维
2.1 bp时序、回归预测和分类
2.2 ENS声神经网络时序、回归预测和分类
2.3 SVM/CNN-SVM/LSSVM/RVM支持向量机系列时序、回归预测和分类
2.4 CNN|TCN|GCN卷积神经网络系列时序、回归预测和分类
2.5 ELM/KELM/RELM/DELM极限学习机系列时序、回归预测和分类
2.6 GRU/Bi-GRU/CNN-GRU/CNN-BiGRU门控神经网络时序、回归预测和分类
2.7 ELMAN递归神经网络时序、回归\预测和分类
2.8 LSTM/BiLSTM/CNN-LSTM/CNN-BiLSTM/长短记忆神经网络系列时序、回归预测和分类
2.9 RBF径向基神经网络时序、回归预测和分类
2.10 DBN深度置信网络时序、回归预测和分类
2.11 FNN模糊神经网络时序、回归预测
2.12 RF随机森林时序、回归预测和分类
2.13 BLS宽度学习时序、回归预测和分类
2.14 PNN脉冲神经网络分类
2.15 模糊小波神经网络预测和分类
2.16 时序、回归预测和分类
2.17 时序、回归预测预测和分类
2.18 XGBOOST集成学习时序、回归预测预测和分类
2.19 Transform各类组合时序、回归预测预测和分类
方向涵盖风电预测、光伏预测、电池寿命预测、辐射源识别、交通流预测、负荷预测、股价预测、PM2.5浓度预测、电池健康状态预测、用电量预测、水体光学参数反演、NLOS信号识别、地铁停车精准预测、变压器故障诊断
🌈图像处理方面
图像识别、图像分割、图像检测、图像隐藏、图像配准、图像拼接、图像融合、图像增强、图像压缩感知
🌈 路径规划方面
旅行商问题(TSP)、车辆路径问题(VRP、MVRP、CVRP、VRPTW等)、无人机三维路径规划、无人机协同、无人机编队、机器人路径规划、栅格地图路径规划、多式联运运输问题、 充电车辆路径规划(EVRP)、 双层车辆路径规划(2E-VRP)、 油电混合车辆路径规划、 船舶航迹规划、 全路径规划规划、 仓储巡逻
🌈 无人机应用方面
无人机路径规划、无人机控制、无人机编队、无人机协同、无人机任务分配、无人机安全通信轨迹在线优化、车辆协同无人机路径规划
🌈 通信方面
传感器部署优化、通信协议优化、路由优化、目标定位优化、Dv-Hop定位优化、Leach协议优化、WSN覆盖优化、组播优化、RSSI定位优化、水声通信、通信上传下载分配
🌈 信号处理方面
信号识别、信号加密、信号去噪、信号增强、雷达信号处理、信号水印嵌入提取、肌电信号、脑电信号、信号配时优化、心电信号、DOA估计、编码译码、变分模态分解、管道泄漏、滤波器、数字信号处理+传输+分析+去噪、数字信号调制、误码率、信号估计、DTMF、信号检测
🌈电力系统方面
微电网优化、无功优化、配电网重构、储能配置、有序充电、MPPT优化、家庭用电
🌈 元胞自动机方面
交通流 人群疏散 病毒扩散 晶体生长 金属腐蚀
🌈 雷达方面
卡尔曼滤波跟踪、航迹关联、航迹融合、SOC估计、阵列优化、NLOS识别
🌈 车间调度
零等待流水车间调度问题NWFSP 、 置换流水车间调度问题PFSP、 混合流水车间调度问题HFSP 、零空闲流水车间调度问题NIFSP、分布式置换流水车间调度问题 DPFSP、阻塞流水车间调度问题BFSP
👇
1031

被折叠的 条评论
为什么被折叠?



