✅作者简介:热爱科研的Matlab仿真开发者,擅长数据处理、建模仿真、程序设计、完整代码获取、论文复现及科研仿真。
🍎 往期回顾关注个人主页:Matlab科研工作室
🍊个人信条:格物致知,完整Matlab代码及仿真咨询内容私信。
🔥 内容介绍
在现代电力系统中,确保对电网运行状态的精准、实时监控是保障电力系统安全、稳定、经济运行的关键环节。相量测量单元(PMU)作为一种先进的电力系统测量装置,能够直接测量发电机功角、母线电压相量等关键电气量,并以极高的采样频率(通常为每秒几十甚至几百次)向调度中心传输数据,为电力系统的状态估计、暂态稳定分析、故障定位与切除等提供了坚实的数据支撑,被誉为电力系统 “状态感知的眼睛”。
然而,PMU 的购置成本、安装成本以及后续的维护成本较高,同时,受限于电力系统的拓扑结构、通信条件以及部分母线不具备安装条件等因素,无法在电力系统的每一条母线上都安装 PMU。因此,如何在满足电力系统完全可观测性(即通过 PMU 测量数据能够唯一确定整个电力系统的所有状态变量)或特定观测精度要求的前提下,合理选择 PMU 的安装位置,以最小化 PMU 的配置数量,降低投资成本,成为电力系统规划与运行领域的一个重要研究课题,即最优 PMU 放置(Optimal PMU Placement, OPP)问题。
整数线性规划(Integer Linear Programming, ILP)作为一种成熟的数学优化方法,在处理离散决策变量(如 “是否在某条母线上安装 PMU” 这一 0-1 决策问题)和线性约束条件(如可观测性约束、冗余性约束等)的优化问题方面具有独特优势。将 ILP 方法应用于最优 PMU 放置问题,能够通过建立严谨的数学模型,精确求解出满足各项约束条件的最优 PMU 配置方案,为电力系统规划人员提供科学、可靠的决策依据,具有重要的理论价值和实际应用意义。
二、整数线性规划(ILP)方法概述


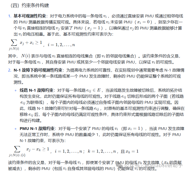
三、基于 ILP 的最优 PMU 放置模型构建



四、模型求解与结果分析
(一)ILP 求解器选择
目前,针对 ILP 问题的求解器种类较多,其中应用较为广泛且性能优异的商业求解器包括 Gurobi、CPLEX 等,此外还有开源求解器如 GLPK(GNU Linear Programming Kit)。这些求解器采用了先进的分支定界法、割平面法等求解算法,能够高效处理中大规模的 ILP 问题。
在选择求解器时,需综合考虑问题规模(母线数量、约束条件数量)、求解效率、求解精度以及软件成本等因素。对于母线数量较少(如几十条母线)的小型电力系统,开源求解器 GLPK 即可满足求解需求;对于母线数量较多(如几百条甚至上千条母线)的大型电力系统,商业求解器 Gurobi 或 CPLEX 凭借其高效的求解算法和优化技术,能够在更短的时间内得到精确的最优解,因此更为适用。
(二)求解步骤
- 数据准备:收集电力系统的拓扑结构数据(母线数量、线路连接关系、线路参数等),确定是否需要考虑 N-1 故障、冗余观测等特殊约束条件,明确目标函数的优化方向(最小化 PMU 数量)。
- 模型构建:根据上述数据和约束条件,利用数学建模工具(如 MATLAB 的 Optimization Toolbox、Python 的 PuLP 库等)构建基于 ILP 的最优 PMU 放置模型,定义决策变量、目标函数和各项约束条件,并将模型转化为求解器可识别的格式(如 MPS 格式、LP 格式)。
- 模型求解:将构建好的 ILP 模型输入选定的求解器,设置求解参数(如求解时间限制、精度要求等),启动求解器进行计算。求解器会通过分支定界、剪枝等操作,逐步搜索可行解空间,最终找到满足所有约束条件的全局最优解(或在设定时间内找到近似最优解)。
- 结果输出:求解完成后,求解器会输出最优的 PMU 配置方案(即哪些母线需要安装 PMU)、PMU 的总配置数量以及目标函数的最优值。同时,还会输出约束条件的满足情况,以验证模型的可行性和正确性。
(三)结果分析
- 最优 PMU 数量分析:对比不同约束条件下(如仅考虑基本可观测性、考虑线路 N-1 故障、考虑 PMU N-1 故障、考虑冗余性约束)的最优 PMU 数量,分析约束条件对 PMU 配置数量的影响。通常情况下,考虑的约束条件越严格(如 N-1 故障、冗余观测),所需的 PMU 数量越多,因为需要额外的 PMU 来满足故障后的可观性或冗余观测要求。例如,仅考虑基本可观测性时,某电力系统可能只需安装 10 个 PMU;而考虑线路 N-1 故障后,为保证故障后的可观性,可能需要增加到 13 个 PMU。
- PMU 安装位置合理性分析:分析最优 PMU 配置方案中 PMU 的安装位置,判断其是否位于电力系统的关键节点(如枢纽变电站母线、连接多个区域的联络线母线、新能源集中接入的母线等)。关键节点安装 PMU 能够最大限度地发挥 PMU 的观测范围,通过观测数据的传播实现更多母线的可观,减少 PMU 的总配置数量。例如,在连接两个区域电网的联络线母线上安装 PMU,能够同时对两个区域的部分母线实现可观,提高观测效率。
- 经济性分析:根据 PMU 的单位购置成本、安装成本和维护成本,计算最优 PMU 配置方案的总投资成本,并与其他可行方案(如启发式算法得到的方案)的成本进行对比,验证基于 ILP 的最优 PMU 放置方案在经济性方面的优势。同时,还可分析 PMU 数量增加带来的成本增量与系统可靠性提升之间的权衡关系,为电力系统规划人员提供更全面的决策参考。
- 敏感性分析:改变电力系统的拓扑结构(如新增线路、切除线路)、调整约束条件的严格程度(如改变冗余观测的母线数量)或修改目标函数系数(如考虑不同母线安装 PMU 的成本差异),重新求解 ILP 模型,分析这些因素变化对最优 PMU 配置方案和 PMU 数量的影响。敏感性分析能够帮助规划人员了解模型的稳健性,以及在系统参数发生变化时如何调整 PMU 配置方案。
五、研究挑战与展望
(一)当前研究面临的挑战
- 大规模电力系统求解效率问题:随着电力系统规模的不断扩大(如跨区域互联电网、智能电网),母线数量和线路数量急剧增加,导致 ILP 模型的决策变量数量和约束条件数量大幅增长,求解难度显著提高。传统的 ILP 求解器在处理大规模 ILP 问题时,可能会面临求解时间过长、内存消耗过大等问题,甚至无法在合理时间内得到最优解,限制了 ILP 方法在大规模电力系统最优 PMU 放置问题中的应用。
- 不确定性因素的影响:电力系统中存在大量不确定性因素,如新能源(风能、太阳能)出力的随机性、负荷的波动性、PMU 测量误差以及线路故障的随机性等。这些不确定性因素会影响电力系统的可观测性,导致基于确定性 ILP 模型得到的最优 PMU 配置方案在实际运行中可能无法满足可观性要求。如何将不确定性因素融入 ILP 模型,构建鲁棒的最优 PMU 放置模型,是当前研究面临的重要挑战。
- 多目标优化问题的处理:在实际的最优 PMU 放置问题中,除了最小化 PMU 数量这一目标外,还可能需要考虑其他目标,如最小化 PMU 的总投资成本(不同母线安装成本可能不同)、最大化系统的观测冗余度、最小化 PMU 的通信延迟等。这些目标之间可能存在相互冲突(如增加观测冗余度可能导致 PMU 数量增加,从而提高投资成本),如何构建多目标 ILP 模型,并求解出 Pareto 最优解集中的有效解,以满足不同规划需求,是当前研究需要进一步解决的问题。
(二)未来研究展望
- 改进 ILP 求解算法,提高大规模问题求解效率:一方面,可通过对 ILP 模型进行松弛(如将 0-1 变量松弛为连续变量)、分解(如采用 Benders 分解、Dantzig-Wolfe 分解等方法将大规模模型分解为多个小规模子模型)或利用问题的特殊结构(如稀疏性、对称性)等方式,减少求解过程中的计算量;另一方面,可结合人工智能技术(如深度学习、强化学习),对 ILP 问题的可行解空间进行智能搜索和剪枝,提高求解效率。例如,利用深度学习模型预测 PMU 的候选安装位置,缩小 ILP 模型的决策变量范围,从而降低求解难度。
- 引入不确定性建模方法,构建鲁棒 ILP 模型:针对电力系统中的不确定性因素,可采用随机整数线性规划(Stochastic Integer Linear Programming, SILP)、鲁棒整数线性规划(Robust Integer Linear Programming, RILP)等方法构建最优
⛳️ 运行结果


🔗 参考文献
[1] 鲍威.超大规模电力系统实用最优化技术研究与应用[D].浙江大学,2019.
[2] 鲍威.超大规模电力系统实用最优化技术研究与应用[D].浙江大学,2015.
[3] 李金灿.基于BPSO算法电力系统故障可观的PMU配置[J].江西师范大学学报:自然科学版, 2017, 41(2):5.DOI:10.16357/j.cnki.issn1000-5862.2017.02.03.
📣 部分代码
🎈 部分理论引用网络文献,若有侵权联系博主删除
👇 关注我领取海量matlab电子书和数学建模资料
🏆团队擅长辅导定制多种科研领域MATLAB仿真,助力科研梦:
🌈 各类智能优化算法改进及应用
生产调度、经济调度、装配线调度、充电优化、车间调度、发车优化、水库调度、三维装箱、物流选址、货位优化、公交排班优化、充电桩布局优化、车间布局优化、集装箱船配载优化、水泵组合优化、解医疗资源分配优化、设施布局优化、可视域基站和无人机选址优化、背包问题、 风电场布局、时隙分配优化、 最佳分布式发电单元分配、多阶段管道维修、 工厂-中心-需求点三级选址问题、 应急生活物质配送中心选址、 基站选址、 道路灯柱布置、 枢纽节点部署、 输电线路台风监测装置、 集装箱调度、 机组优化、 投资优化组合、云服务器组合优化、 天线线性阵列分布优化、CVRP问题、VRPPD问题、多中心VRP问题、多层网络的VRP问题、多中心多车型的VRP问题、 动态VRP问题、双层车辆路径规划(2E-VRP)、充电车辆路径规划(EVRP)、油电混合车辆路径规划、混合流水车间问题、 订单拆分调度问题、 公交车的调度排班优化问题、航班摆渡车辆调度问题、选址路径规划问题、港口调度、港口岸桥调度、停机位分配、机场航班调度、泄漏源定位
🌈 机器学习和深度学习时序、回归、分类、聚类和降维
2.1 bp时序、回归预测和分类
2.2 ENS声神经网络时序、回归预测和分类
2.3 SVM/CNN-SVM/LSSVM/RVM支持向量机系列时序、回归预测和分类
2.4 CNN|TCN|GCN卷积神经网络系列时序、回归预测和分类
2.5 ELM/KELM/RELM/DELM极限学习机系列时序、回归预测和分类
2.6 GRU/Bi-GRU/CNN-GRU/CNN-BiGRU门控神经网络时序、回归预测和分类
2.7 ELMAN递归神经网络时序、回归\预测和分类
2.8 LSTM/BiLSTM/CNN-LSTM/CNN-BiLSTM/长短记忆神经网络系列时序、回归预测和分类
2.9 RBF径向基神经网络时序、回归预测和分类
2.10 DBN深度置信网络时序、回归预测和分类
2.11 FNN模糊神经网络时序、回归预测
2.12 RF随机森林时序、回归预测和分类
2.13 BLS宽度学习时序、回归预测和分类
2.14 PNN脉冲神经网络分类
2.15 模糊小波神经网络预测和分类
2.16 时序、回归预测和分类
2.17 时序、回归预测预测和分类
2.18 XGBOOST集成学习时序、回归预测预测和分类
2.19 Transform各类组合时序、回归预测预测和分类
方向涵盖风电预测、光伏预测、电池寿命预测、辐射源识别、交通流预测、负荷预测、股价预测、PM2.5浓度预测、电池健康状态预测、用电量预测、水体光学参数反演、NLOS信号识别、地铁停车精准预测、变压器故障诊断
🌈图像处理方面
图像识别、图像分割、图像检测、图像隐藏、图像配准、图像拼接、图像融合、图像增强、图像压缩感知
🌈 路径规划方面
旅行商问题(TSP)、车辆路径问题(VRP、MVRP、CVRP、VRPTW等)、无人机三维路径规划、无人机协同、无人机编队、机器人路径规划、栅格地图路径规划、多式联运运输问题、 充电车辆路径规划(EVRP)、 双层车辆路径规划(2E-VRP)、 油电混合车辆路径规划、 船舶航迹规划、 全路径规划规划、 仓储巡逻
🌈 无人机应用方面
无人机路径规划、无人机控制、无人机编队、无人机协同、无人机任务分配、无人机安全通信轨迹在线优化、车辆协同无人机路径规划
🌈 通信方面
传感器部署优化、通信协议优化、路由优化、目标定位优化、Dv-Hop定位优化、Leach协议优化、WSN覆盖优化、组播优化、RSSI定位优化、水声通信、通信上传下载分配
🌈 信号处理方面
信号识别、信号加密、信号去噪、信号增强、雷达信号处理、信号水印嵌入提取、肌电信号、脑电信号、信号配时优化、心电信号、DOA估计、编码译码、变分模态分解、管道泄漏、滤波器、数字信号处理+传输+分析+去噪、数字信号调制、误码率、信号估计、DTMF、信号检测
🌈电力系统方面
微电网优化、无功优化、配电网重构、储能配置、有序充电、MPPT优化、家庭用电
🌈 元胞自动机方面
交通流 人群疏散 病毒扩散 晶体生长 金属腐蚀
🌈 雷达方面
卡尔曼滤波跟踪、航迹关联、航迹融合、SOC估计、阵列优化、NLOS识别
🌈 车间调度
零等待流水车间调度问题NWFSP 、 置换流水车间调度问题PFSP、 混合流水车间调度问题HFSP 、零空闲流水车间调度问题NIFSP、分布式置换流水车间调度问题 DPFSP、阻塞流水车间调度问题BFSP
👇
851

被折叠的 条评论
为什么被折叠?



