【四轴飞行器的位移控制】控制四轴飞行器的姿态和位置设计内环和外环PID控制回路附Simulink仿真

✅作者简介:热爱科研的Matlab仿真开发者,擅长数据处理、建模仿真、程序设计、完整代码获取、论文复现及科研仿真。

🍎 往期回顾关注个人主页:Matlab科研工作室

🍊个人信条:格物致知,完整Matlab代码及仿真咨询内容私信。

🔥 内容介绍

图片

图片

图片

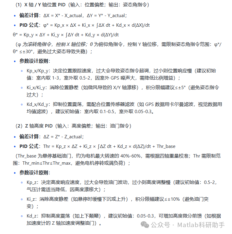
三、外环位置控制 PID 回路设计

图片

2. PID 控制结构(分轴独立控制:X 轴 / Y 轴 / Z 轴)

外环按 “X/Y 轴平面位置” 和 “Z 轴高度” 分轴设计 PID,其中 X/Y 轴通过控制滚转角 φ 和俯仰角 θ 实现位置调整,Z 轴直接控制油门 Thr,具体设计如下:

图片

四、关键技术要点与优化

1. 传感器数据融合

  • 姿态角融合:用卡尔曼滤波融合陀螺仪(高频但有漂移)与加速度计(低频但稳定)数据,提升姿态角精度(融合频率≥100Hz);
  • 位置融合:室外用GPS+IMU 组合导航(EKF 滤波),室内用视觉 + IMU 融合(如 VIO),解决单一传感器噪声或遮挡问题。

2. 抗干扰与鲁棒性优化

  • 积分饱和抑制:在 PID 中增加积分分离(如位置偏差超过 1m 时暂停积分)或积分限幅,避免姿态 / 油门突变;
  • 噪声滤波:对陀螺仪数据加一阶低通滤波(截止频率 50-100Hz),对 GPS / 视觉位置数据加卡尔曼滤波,减少高频噪声对 PID 的影响;
  • 前馈控制:在位置 PID 中加入速度前馈(如目标位置变化时,根据目标速度提前调整姿态指令),提升动态响应速度。

3. 参数整定流程

  1. 内环先整定:断开外环,给内环输入固定姿态角指令(如 φ*=10°),先调角速度内环 PID(固定 Ki_omega=0、Kd_omega=0,增大 Kp_omega 至临界震荡,再取 70% 为初始值;再调 Ki_omega 至静差消除;最后调 Kd_omega 至震荡抑制),再调姿态角外环 PID;
  1. 外环后整定:内环参数固定后,给外环输入固定位置指令(如 X*=2m),先调 Kp(至位置响应无明显超调),再调 Ki(至静差消除),最后调 Kd(至震荡抑制);
  1. 动态测试:通过阶跃响应(位置 / 姿态指令突变)和正弦响应(目标位置周期性变化)验证系统稳定性,记录超调量、上升时间、稳态误差,迭代优化参数。

⛳️ 运行结果

图片

图片

🔗 参考文献

[1] 徐大远,王英健,陈冠军,等.四轴飞行器的动力学建模和位置控制研究[J].电子科技, 2015, 28(1):4.DOI:JournalArticle/5b3b7a8fc095d70f0077cd2c.

[2] 付佳贺.小型四轴飞行器自主飞行控制系统的设计与实现[D].电子科技大学,2015.DOI:10.7666/d.D663532.

[3] 胡琦逸.四旋翼飞行器的姿态估计与优化控制研究[D].杭州电子科技大学,2014.

📣 部分代码

🎈 部分理论引用网络文献,若有侵权联系博主删除

 👇 关注我领取海量matlab电子书和数学建模资料 

🏆团队擅长辅导定制多种科研领域MATLAB仿真,助力科研梦:

🌈 各类智能优化算法改进及应用
生产调度、经济调度、装配线调度、充电优化、车间调度、发车优化、水库调度、三维装箱、物流选址、货位优化、公交排班优化、充电桩布局优化、车间布局优化、集装箱船配载优化、水泵组合优化、解医疗资源分配优化、设施布局优化、可视域基站和无人机选址优化、背包问题、 风电场布局、时隙分配优化、 最佳分布式发电单元分配、多阶段管道维修、 工厂-中心-需求点三级选址问题、 应急生活物质配送中心选址、 基站选址、 道路灯柱布置、 枢纽节点部署、 输电线路台风监测装置、 集装箱调度、 机组优化、 投资优化组合、云服务器组合优化、 天线线性阵列分布优化、CVRP问题、VRPPD问题、多中心VRP问题、多层网络的VRP问题、多中心多车型的VRP问题、 动态VRP问题、双层车辆路径规划(2E-VRP)、充电车辆路径规划(EVRP)、油电混合车辆路径规划、混合流水车间问题、 订单拆分调度问题、 公交车的调度排班优化问题、航班摆渡车辆调度问题、选址路径规划问题、港口调度、港口岸桥调度、停机位分配、机场航班调度、泄漏源定位
🌈 机器学习和深度学习时序、回归、分类、聚类和降维

2.1 bp时序、回归预测和分类

2.2 ENS声神经网络时序、回归预测和分类

2.3 SVM/CNN-SVM/LSSVM/RVM支持向量机系列时序、回归预测和分类

2.4 CNN|TCN|GCN卷积神经网络系列时序、回归预测和分类

2.5 ELM/KELM/RELM/DELM极限学习机系列时序、回归预测和分类
2.6 GRU/Bi-GRU/CNN-GRU/CNN-BiGRU门控神经网络时序、回归预测和分类

2.7 ELMAN递归神经网络时序、回归\预测和分类

2.8 LSTM/BiLSTM/CNN-LSTM/CNN-BiLSTM/长短记忆神经网络系列时序、回归预测和分类

2.9 RBF径向基神经网络时序、回归预测和分类

2.10 DBN深度置信网络时序、回归预测和分类
2.11 FNN模糊神经网络时序、回归预测
2.12 RF随机森林时序、回归预测和分类
2.13 BLS宽度学习时序、回归预测和分类
2.14 PNN脉冲神经网络分类
2.15 模糊小波神经网络预测和分类
2.16 时序、回归预测和分类
2.17 时序、回归预测预测和分类
2.18 XGBOOST集成学习时序、回归预测预测和分类
2.19 Transform各类组合时序、回归预测预测和分类
方向涵盖风电预测、光伏预测、电池寿命预测、辐射源识别、交通流预测、负荷预测、股价预测、PM2.5浓度预测、电池健康状态预测、用电量预测、水体光学参数反演、NLOS信号识别、地铁停车精准预测、变压器故障诊断
🌈图像处理方面
图像识别、图像分割、图像检测、图像隐藏、图像配准、图像拼接、图像融合、图像增强、图像压缩感知
🌈 路径规划方面
旅行商问题(TSP)、车辆路径问题(VRP、MVRP、CVRP、VRPTW等)、无人机三维路径规划、无人机协同、无人机编队、机器人路径规划、栅格地图路径规划、多式联运运输问题、 充电车辆路径规划(EVRP)、 双层车辆路径规划(2E-VRP)、 油电混合车辆路径规划、 船舶航迹规划、 全路径规划规划、 仓储巡逻
🌈 无人机应用方面
无人机路径规划、无人机控制、无人机编队、无人机协同、无人机任务分配、无人机安全通信轨迹在线优化、车辆协同无人机路径规划
🌈 通信方面
传感器部署优化、通信协议优化、路由优化、目标定位优化、Dv-Hop定位优化、Leach协议优化、WSN覆盖优化、组播优化、RSSI定位优化、水声通信、通信上传下载分配
🌈 信号处理方面
信号识别、信号加密、信号去噪、信号增强、雷达信号处理、信号水印嵌入提取、肌电信号、脑电信号、信号配时优化、心电信号、DOA估计、编码译码、变分模态分解、管道泄漏、滤波器、数字信号处理+传输+分析+去噪、数字信号调制、误码率、信号估计、DTMF、信号检测
🌈电力系统方面
微电网优化、无功优化、配电网重构、储能配置、有序充电、MPPT优化、家庭用电
🌈 元胞自动机方面
交通流 人群疏散 病毒扩散 晶体生长 金属腐蚀
🌈 雷达方面
卡尔曼滤波跟踪、航迹关联、航迹融合、SOC估计、阵列优化、NLOS识别
🌈 车间调度
零等待流水车间调度问题NWFSP 、 置换流水车间调度问题PFSP、 混合流水车间调度问题HFSP 、零空闲流水车间调度问题NIFSP、分布式置换流水车间调度问题 DPFSP、阻塞流水车间调度问题BFSP

👇

评论
添加红包

请填写红包祝福语或标题

红包个数最小为10个

红包金额最低5元

当前余额3.43前往充值 >
需支付:10.00
成就一亿技术人!
领取后你会自动成为博主和红包主的粉丝 规则
hope_wisdom
发出的红包
实付
使用余额支付
点击重新获取
扫码支付
钱包余额 0

抵扣说明:

1.余额是钱包充值的虚拟货币,按照1:1的比例进行支付金额的抵扣。
2.余额无法直接购买下载,可以购买VIP、付费专栏及课程。

余额充值