低功耗低相位噪声负阻Ku波段压控振荡器 采用平面谐振器对的设计
桑克特·S·帕特尔、桑吉夫·古普塔和迪帕克·戈德高恩卡尔射频
and Wireless R研究 h Grou p Dhirubhai Ambani Institute of
信息与通信技术(DA‐IICT),甘地讷格尔,古吉拉特邦382007, 印度;通讯作者:sanketpatel.rf@gmail.com
收稿日期2015年1月13日
摘要
设计了一种新的Ku波段负阻压控振荡器(VCO)。所提出的拓扑结构采用封装的NPN硅锗射频晶体管和两个并联谐振器结构。连接到器件发射极的结构。提出了一种新颖的有源开路平面结构作为压控振荡器(VCO)的谐振器。该谐振器从所需的反射系数和输入阻抗方面进行了分析。谐振器的品质因数随调谐电压在159至235之间变化。压控振荡器微波集成电路采用TMM10i软基板和17.5μm铬‐铜‐金金属化工艺制造。通过将谐振器的变容二极管调谐电压从0至22伏特变化,VCO可实现180兆赫兹的调谐范围。在整个调谐范围内,测得的输出功率保持在4.2至8.06分贝毫瓦之间。在8伏特调谐电压下,1兆赫兹偏移处测得的相位噪声为‐145分贝载波每赫兹。VCO的归一化相位噪声优值为‐214.4分贝载波每赫兹。该电路具有25.5毫瓦的低功耗以及高直流到射频转换效率(gDC‐RF)。VC 2015 WileyPeriodicals,Inc.微波光学技术快报57:1938–1941,2015;在线浏览本文请访问wileyonlinelibrary.com。DOI10.1002/mop.29232
关键词
直流到射频转换效率(gDC‐RF);相位噪声;相位噪声优值;平面谐振器;品质因数;压控振荡器
1. 引言
压控振荡器(VCO)因其在实现低相位噪声、可调谐性与持续振荡、小型化以及避免复杂结构带来的易制造性等方面所面临的挑战,一直受到研究人员的关注。任何振荡器都需要高Q值谐振器以实现低相位噪声,从而获得频率稳定性。在高频段,通常优先选用介质谐振器,因为其具有非常高的Q值。但介质谐振器的一个缺点是体积较大。作为替代方案,在电路中引入小尺寸的平面谐振器,而非传统的介质谐振器,可显著降低生产成本并缩短上市时间。
传统的陶瓷谐振器已被多耦合线平面谐振器所取代,相关内容在[1]中简要叙述。最近有关压控振荡器的已发表的研究引用了多种平面谐振器结构的拓扑。例如,在[2]和[3]中设计并讨论了以不同平面椭圆滤波器作为谐振器的8 GHz压控振荡器。在[4]中设计并讨论了一款使用微带三阶带通滤波器的2.46 GHz压控振荡器。文献[5]提出了一款使用微带梳状带通滤波器的宽带压控振荡器,而文献[6]则演示了基于双抽头微带谐振器的X波段压控振荡器。
本文提出了一种用于压控振荡器的新平面开端谐振器。本文旨在分析并演示采用新型有源平面谐振器的低功耗Ku波段压控振荡器,以实现优异的品质因数和高直流到射频效率。第2节描述了所提出的压控振荡器拓扑结构。第3节讨论了有源可调平面谐振器的分析。第4节给出了仿真和测量结果。
2. 提出的Ku波段压控振荡器
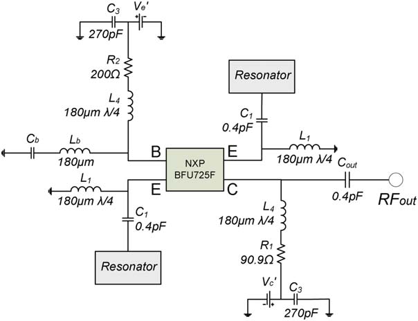
图1所示为所提出的新型压控振荡器电路拓扑结构。由于1/f 噪声是相位噪声的主要来源,因此异质结双极型晶体管相比其他器件更具优势。该设计采用NPN硅锗NXPBFU725F双极型射频晶体管,其在1.5–12GHz频率范围内具有低1/f噪声、10–24dB增益以及0.42–1.1dB噪声系数,因此非常适合用于压控振荡器应用。通过开环分析,实现了负稳定性因子,并获得增益|S21| > 1和/S2108。在发射极施加特定的反射系数,可同时得到|S11|和|S22| > 1,这是使放大器产生振荡的必要条件。当反射系数大于一时,从发射极看进去的阻抗实部为负,因此该拓扑结构属于负阻振荡器。根据分析结果,它被得出结论:当器件基极采用LbCb串联谐振反馈端接时,S11和S22进一步得到改善。其中Lb为高阻抗180微米线,Cb为集总电容。Lb和Cb的选取使得S11和S22达到最大。
R1、R2、C3和L4构成器件专用的偏置电路。大容量电容器C3用于旁路电源引起的直流波动。L1和L4为180微米k/4高阻抗线。L1为发射极提供直流回流路径,并阻止目标频率接地。C1是美国技术陶瓷公司的0.4皮法电容,其特定谐振频率(SRF)为14吉赫兹,在8–24吉赫兹频段内的插入损耗优于20.4分贝。Cout滤除远离其SRF的频率元器件,同时限制因集电极偏置导致的输出端直流存在。
3. 提出的谐振器分析
为发射极提供特定反射系数的网络被设计为谐振器,如图2所示。电路的频率稳定性以及相位噪声特性取决于谐振器的设计,这使其成为压控振荡器中的关键元件。在分析开环放大器发射极的反射系数Ce (对应阻抗Ze52R6jX)后,必须设计具有反射系数CRES(对应阻抗ZRES ¼ R 3 7 = jX)的谐振器网络。由于该器件具有两个发射极,因此从两个发射极引出一条长传输线环绕器件基极网络并连接至单个谐振器结构是不合适的。因为这种环绕的长传输路径本身可能成为谐振器,并且还会产生电磁耦合问题。更重要的是,谐振器的长传输线会引入额外损耗,从而降低谐振器的品质因数性能。为了避免这种情况,将两个并联谐振器分别连接到两个发射极。谐振器的连接方式应确保其反射系数与分析所得数值一致。为此,谐振器的等效电阻R、电感L,
以及电容器C进行了分析。由于器件发射极本质上是并联的,因此连接到两个发射极的各个谐振器也将形成一个并联网络。因此,为实现预期性能,各个谐振器所需的等效值为电阻R’ =2R,电感L’=2L,以及电容器C’=5C/2。
相同的谐振器对按照图1所示方式连接至两个发射极。谐振器网络为每个变容二极管使用专用偏置。L6至L10和C4至C7构成开路平面谐振器网络。电容C7对应于开路传输线。L10和C5表示等效开路支节。
为了实现宽调谐带宽,谐振器和偏置网络中使用的所有支节均为径向支节。谐振器使用AeroflexGaAsMGV050系列变容二极管在反向偏置下进行调谐。L3对应λ/4高阻抗线,用于为变容二极管提供直流回流路径,并限制射频接地。
摘要地,谐振器的输入阻抗可以表示为,
$$
Z_{in} = R_{s1} + \frac{R_p}{1 + j x (L_5 + L_6)} - \frac{k_2 k_3 x^2}{2 x^2 C_5 C_7 (L_8 + L_{10}) + (C_5 + C_7)^2} R^2_p C_j K_1
$$
(1)
where
K1 ¼ 11x2R2 j C 2 p
K2 ¼ 12x2L8C7
K3 ¼ 12x2L10C5
Varactor junction capacitance; Cj ¼f ð VdÞ
在公式(1)中,未考虑导体损耗,仅计入了变容二极管的固有电阻。由于变容二极管的固有电阻存在于Zin的实部中,因此在维持振荡方面起着重要作用。此处选用具有小固有电阻的低损耗变容二极管,以实现平面谐振器的高Q值。谐振器参数的取值可相应选择,以满足所需的X= 2虚部(Zin)。然而,在仿真中发现,对应于L5、L6和L10的线长在调谐谐振器的输入反射系数方面起主导作用。在将谐振器网络应用于两个发射极后,通过检查巴克豪森判据、奈奎斯特判据和久川判据,以确保电路工作于不稳定工作区域并产生持续振荡。
4. 结果与讨论
图3显示了开路谐振器的输入回波损耗随频率和变容二极管调谐电压的变化情况。在Ku波段,0–22 V可变变容二极管偏置提供了从14.85至15.05 GHz的200 MHz调谐能力。
图4显示了计算的谐振器Q值和变容二极管结电容随调谐电压的变化情况。在0至22伏特的调谐范围内,Q因子从159变化到235。
Ku波段压控振荡器电路已制作并进行测试。在此设计中,采用25密耳的TMM10i软基板,便于提供过孔实现快速接地。该基板在10吉赫兹下的介电常数为r5 9.8,损耗角正切5 0.0022。微波集成电路封装在铝制测试盒中。上盖高度设为11毫米,并进行了电磁建模与仿真。载体板由可伐合金制成,并镀有金。金属化工艺为铬‐铜‐金,精度达到17.5微米精度。
当变容二极管偏置电压为8伏特时,实测频谱输出如图5所示。实测基波频率为14.98吉赫兹,输出功率为6.87分贝毫瓦。
图6显示了压控振荡器振荡频率和输出功率随变容二极管调谐电压变化的测量结果。通过将谐振器的变容二极管电压从0至22伏特调节,压控振荡器可在14.89至15.06吉赫兹范围内实现180兆赫兹的调谐范围。在整个调谐范围内,实测输出功率保持在4.20至8.06分贝毫瓦之间。该器件在3伏特电压下消耗8.5毫安电流,直流功耗极低,仅为25.5毫瓦。在距离载波14.98吉赫兹1千赫兹偏移处,实测相位噪声为‐260分贝载波每赫兹,在1兆赫兹偏移处为‐145分贝载波每赫兹。
压控振荡器的归一化相位噪声优值(PNFOM)可通过以下公式计算得出:
$$
\text{PNFOM} = L(\Delta f) - 20 \log_{10} \left( \frac{f_0}{\Delta f} \right) - 10 \log_{10} \left( \frac{P_{DC}}{1\,\text{mW}} \right)
$$
(2)
其中,$L(\Delta f)$ 是 $\Delta f$ 偏移频率处的相位噪声,$f_0$ 为振荡频率,$P_{DC}$ 为直流功耗。该研制的压控振荡器在1兆赫兹偏移和8伏变容管偏置条件下的相位噪声优值为‐214.4分贝载波每赫兹。
直流到射频效率可定义为:
$$
\eta_{DC-RF} = \frac{P_{RF}}{P_{DC}} \times 100\%
$$
(3)
其中,$P_{RF}$ 为振荡频率下的输出信号功率。在8伏变容管偏置下,压控振荡器的直流到射频效率为19%。
图7显示了所制备的Ku波段电压控制振荡器微波集成电路。
表1 与已发表的平面振荡器的比较
| 参考文献 | 器件 | 振荡频率 $f_o$ (GHz) | 输出功率 $P_{RF}$ (dBm) | 功耗 $P_{DC}$ (mW) | 直流到射频效率 $\eta_{DC-RF}$ (%) | 相位噪声 (dBc/Hz) | 偏移频率 (kHz) | 相位噪声优值 (dBc/Hz) |
|---|---|---|---|---|---|---|---|---|
| 8 | 磷化铟/砷化镓双异质结双极型晶体管 | 87 | 8 (最大值) | 75 (VCO核心) | 8.41 | -102 | 1000 | -168.66 |
| 9 | 氮化铝镓/氮化镓高电子迁移率晶体管 | 39.1 | 25 | 3900 | 8.11 | -123 | 1000 | -172.51 |
| 2 | 硅锗双极型晶体管 | 8.06 | 3.5 | 22.4 | 10 | -122.5 | 100 | -177 |
| 10 | 硅双极结型晶体管 | 18.66 | 3.1(最大) | 315 | 0.65(最大) | -123 | 1000 | -183.3 |
| 11 | HEMT | 10 | 10 | 500 | 2 | -112.05 | 100 | -185.06 |
| 6 | InGaP/GaAs异质结双极晶体管 | 12.09 | 12 | 168 | 9.43 | -114.4 | 100 | -193.8 |
| 12 | InGaP/GaAs异质结双极晶体管 | 25 | 21 | 90 | 0.88 | -130 | 1000 | -195 |
| 4 | 硅双极结型晶体管 | 2.46 | 6.4 | 43.7 | 10 | -144.47 | 1000 | -195.76 |
| 13 | 硅锗双极型晶体管 | 9.1 | 9.7 | 66.6 | 14 | -138 | 1000 | -198.9 |
| 3 | 硅锗双极型晶体管 | 8 | 10 | 200 | 5 | -150 | 1000 | -205 |
| 本研究 | 硅锗双极型晶体管 | 14.98 | 6.9(最大8.1) | 25.5 | 19.1 | -145 | 1000 | -214.4 |
所提出的压控振荡器与已发表的研究在平面谐振器振荡器中各项性能参数的对比分析在表1中简要进行。从表格分析可以看出,所研制的小型Ku波段平面压控振荡器在极低功耗、高直流‐射频转换效率、低相位噪声和优异的PNFOM方面表现出非常出色的综合性能。

被折叠的 条评论
为什么被折叠?



