本文大约 600 字,阅读大约需要 2 分钟
这周要分享的一个资源是来自 Github 上的已经有八千多 Star 的一个深度学习知识总结,如下图所示:


其 Github 地址为:
https://github.com/scutan90/DeepLearning-500-questions
它目前是有 16 个章节,包含了数学基础、机器学习、深度学习、CNN、RNN、计算机视觉等,以及最新添加的 NLP,即自然语言处理方面的知识总结,如下图所示:

每一章都包含很多问题,下面给出其中部分章节的部分目录:




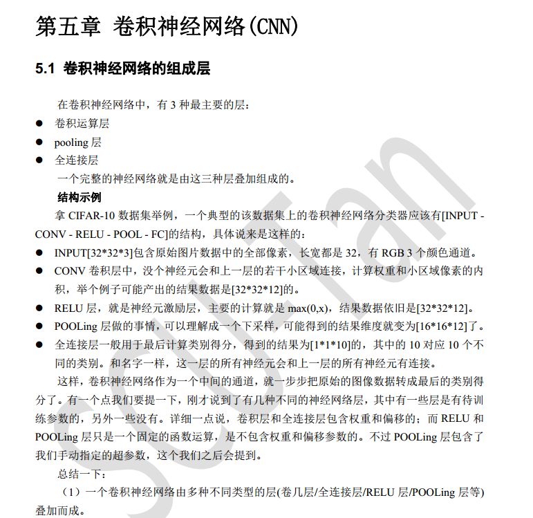
具体到每个问题的解答示例,如下所示:

所以目前它已经有 8446 个 Star,而 Fork 的人数也有 2148 个。这是一份无论是刚入门或者是已经入门,并继续进阶的进行查漏补缺的知识教程。
所以希望入门机器学习或者对机器学习进行查漏补缺,更好建立一个系统学习的,可以去 Github 上下载,其 Github 地址为:
https://github.com/scutan90/DeepLearning-500-questions
另外,也可以在我的公众号『后台回复 1104 』,获取这份学习资料,注意仅供参考学习,请勿做商业用途!
------
欢迎关注我的微信公众号--机器学习与计算机视觉或者扫描下方的二维码,和我分享你的建议和看法,指正文章中可能存在的错误,大家一起交流,学习和进步!

往期精选
如果你觉得我写得还不错,可以给我点个赞!

一份涵盖数学基础、机器学习、深度学习等领域的详尽知识总结,适合初学者及进阶者查漏补缺。

2万+

被折叠的 条评论
为什么被折叠?



