纳米尺度区域中共源放大器的低功耗、温度补偿、鲁棒设计
摘要
本文提出了一种低功耗、温度补偿、鲁棒的共源放大器设计。引入了一种新的电压基准,以提高设计的可靠性,并降低设计指标对温度变化的灵敏度。文中解释并解析建模了温度补偿效应。此外,由于偏置电路中的器件工作在亚阈值区域,该放大器功耗比文献中其他拓扑结构低1.349倍,适用于极高温度应用。所有理论结果均通过使用Cadence的Virtuoso模拟设计环境在45纳米工艺节点下,基于金属栅/高介电常数/应变硅BSIM4模型进行电路仿真得到验证。
引言
能带间隙、阈值电压(Vth)、漏电流、载流子密度、扩散和迁移率(μ)等器件参数的热不稳定性,给可靠且考虑变异的模拟电路设计带来了巨大障碍。在纳米尺度区域,由于电源电压与阈值电压之间的差异不断减小,上述现象更加严重,使得将设计指标限制在给定范围内变得极为困难。
文献中已采用多种温度补偿方法来解决这些问题。Theng等人(2003)和Chen与Shi(2003)提出了在指定温度范围内提供相对恒定电压、电流或跨导(gm)的偏置电路。对于射频低噪声放大器,Gomez等人(2010)提出了一种自适应偏置方案,该方案可抵消温度变化的影响,从而使设计更加可靠。该方案利用传统的恒跨导电压基准生成所需的电压‐温度特性。Bendali和Audet(2007)使用低压带隙电压基准设计了温度稳定电流源,该电流源采用标准180纳米CMOS工艺制造。该电路拓扑还为工艺变化提供了Vth补偿。
文献中报道了大量论文,研究了温度变化对不同模拟和数字集成电路设计指标的影响。这些文章提出了降低温度偏差影响的指导原则。其中一项研究见于Chen和Yuan(2011),该研究中,研究人员尝试减少功率放大器因温度变化引起的输出功率漂移,从而提高其效率。此外,还描述并建立了温度补偿效应的模型。Zhang和Yuan(2012)提出了一项针对共源共栅低噪声CMOS放大器噪声系数的类似研究。该研究也提供了用于预测温度补偿效应的数学方程。然而,尽管共源放大器(CSA)是众多模拟和混合信号应用中的基本放大单元,但在这一方面却在很大程度上被忽视。通常,在由多个级联级构成的放大器中,大部分电压增益是通过一个或多个共源级级联实现的。
鉴于上述情况,本文做出了以下贡献:
1. 研究了温度变化对共源放大器设计指标的影响,这些指标包括增益、压摆率、带宽、输出电压摆幅、1分贝压缩点、噪声系数和功耗。
2. 提出了一种新的偏置拓扑结构,该结构不仅提高了设计的可靠性,还显著降低了功耗。此外,将其性能与文献中已有的电压基准进行了比较。
3. 对温度补偿效应进行了解释并建立了解析模型。
本文的其余部分组织如下。第2节介绍器件阈值和迁移率的温度依赖性。第3节描述了所使用的仿真设置,第4节回顾了现有的偏置方案。第5节介绍了提出的电压参考,并推导了其偏置电压的解析表达式。第6节研究了温度变化对放大器性能的影响,并在同一节中对温度补偿效应进行了建模。第7节给出了仿真结果与讨论,第8节提供了结论。
2 器件阈值与载流子迁移率随温度变化的研究
MOS器件参数的温度依赖性主要源于阈值电压和迁移率。阈值电压Vth表现出对温度的线性依赖,可用Kanda等人(2001)的方法建模:
$$
Vth(T) = Vth(To) + aVT(T - To): \quad (1)
$$
这里,aVT是阈值电压温度系数,To是参考温度(300 K)。对于所有设计目的,aVT是一个提取参数,在BSIM4模型中具有以下定义:
$$
aVT = \frac{1}{To} \left( a1 + \frac{aL}{Leff} + a2VBSeff \right); \quad (2)
$$
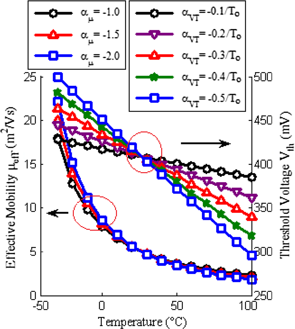
其中a1为阈值电压的温度系数,aL为沟道长度对温度系数的影响,a2为体偏置系数,用于描述Vth温度效应,通常取值分别为-0.11、0和0.022。然而,为了简化起见,阈值电压温度系数被假定为一个常数,其变化范围为-1到-4毫伏/℃(Tsividis 1987;Laker和Sansen 1994),最常用的数值为-2毫伏/℃。
同样,已知迁移率表现出对温度的负指数依赖,这可以通过Filanovsky and Allam(2001)以及Wolpert和Ampadu(2012),Sze(1981),Yeric等人(1990)以及Cheng和Woo(1997):
$$
lN(T) = lN(To) \left(\frac{T}{To}\right)^{-al}; \quad (3)
$$
其中,al是迁移率温度指数,也是一个与aVT类似的提取参数。通常,al可近似为:
$$
al = al0 + al1 \frac{DT}{To}: \quad (4)
$$
对于n沟道器件,al0和al1均为负值,分别位于-2.1到-1.9和-0.05到-0.01的范围内(伯克利 2011)。为方便起见,再次将al视为常数,通常等于-1.5。
为了验证上述模型,图1中展示了表1所列规格的n型MOS器件的阈值电压和有效迁移率的变化情况。
3 仿真设置
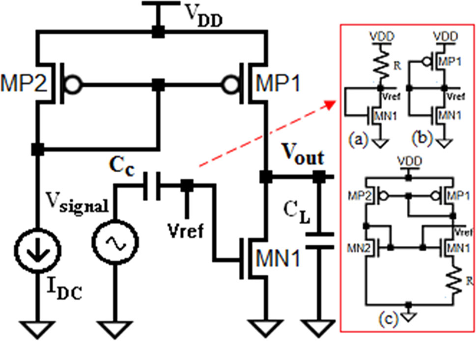
共源放大器中的器件在饱和区进行偏置,输出直流电压电平保持在VDD/2,以便为放大后的输出信号提供最大的摆动空间。采用五种偏置方法(恒定偏置、如图2所示的三种现有电压基准以及提出的拓扑结构)对放大器件进行偏置,并分别研究每种方案的性能。
此外,晶体管经过适当尺寸设计,以最小化由于工艺失配引起的阈值电压调制。放大器件和负载晶体管的规格列于表2中。表3显示了所使用的放大器件的偏置电压和电流值,以及耦合电容和负载电容。
最后,采用金属栅/高介电常数/应变硅的45纳米BSIM4技术模型进行仿真。与传统器件相比,对单晶硅施加应变可提高载流子迁移率和驱动电流,从而改善器件开关性能(Geppert 2002)。在纳米尺度区域中的栅极漏电流可能通过引入二氧化铪(HfO2)等材料,可以在保持等效氧化物厚度(EOT)不变的同时增加栅极的物理厚度,从而显著降低漏电流(Ribes et al. 2005)。最后,采用金属栅极以增强对沟道的控制。传统的多晶硅栅极在施加偏压时,会在与绝缘体接触的栅极表面形成耗尽区。该宽度该耗尽层的厚度约为半纳米,会增加栅氧化层的有效厚度,从而降低耦合。
表1 用于仿真的晶体管规格
| 类型 | 沟道长度 (L),nm | 沟道宽度 (W),nm | 阈值电压 (Vth),mV | 温度 (℃) |
| — | — | — | — | — |
| NMOS | 45 | 90 | 408.8 | 27 |
表2 放大晶体管和负载晶体管的规格
| 晶体管 | 沟道长度 (L),纳米 | 通道宽度 (W), 毫米 | 阈值电压 (Vth), 毫伏 |
| — | — | — | — |
| MN1 | 180 | 2.7 | 468.663 |
| MP1 | 180 | 4.9 | -417.481 |
表3 放大器件的直流偏置电压、直流偏置电流以及耦合和负载电容的值
| 直流偏置电流 (IDC),μA | 耦合电容 (CC),μF | 负载电容 (CL),fF | VGS(MN1),mV | VDS(MN1),mV |
| — | — | — | — | — |
| 10 | 10 | 100 | 477.5 | 517.36 |
4 现有偏置拓扑的综述
参考电压(Vref)的分数温度系数(TCF)通常用于量化Vref在特定温度下的温度依赖性,是考察温度性能时的一个重要参数。其表达式如Allen和Holberg(2012)所述:
$$
TCF(Vref) = \frac{1}{Vref} \cdot \frac{\partial Vref}{\partial T} = \frac{S_{Vref}}{T}; \quad (5)
$$
其中,S是Vref相对于温度的灵敏度,其定义为:
$$
S_{Vref} = \frac{T}{Vref} \cdot \frac{\partial Vref}{\partial T}; \quad (6)
$$
对于非线性依赖关系,在规定温度范围内使用有效温度系数(TCeff),可定义为Yuan(2011):
$$
TCeff = \frac{1}{Vref,avg (Tmax - Tmin)} \int_{Tmin}^{Tmax} Vref(T)dT; \quad (7)
$$
在(7)中,Vref,avg是指定温度范围内参考电压的平均值,Tmax和Tmin分别表示温度范围的下限和上限。由于Vref的解析建模较为复杂,上述表达式可近似为:
$$
TCeff = \frac{1}{Vref,avg} \cdot \frac{Vref,max - Vref,min}{Tmax - Tmin}; \quad (8)
$$
漏极电流ID对于工作在饱和区的MOS器件,可定义为Kumar等(2017):
$$
ID = \frac{l_{eff} C_{ox} W}{2L} (VGS - Vth)^2 (1 + kVDS); \quad (9)
$$
其中leff、Cox、L、W、VGS、Vth、VDS和k具有其通常的含义。有效迁移率leff可以表示为:
$$
leff = \frac{lN}{1 + Eeff/Eo} = \frac{lN}{1 + h(VGS - Vth)}; \quad (10)
$$
其中,h是与氧化层厚度成反比的速度饱和参数。由(10)可知,有效迁移率与栅极驱动成反比。
同样,跨导gm等于ID-VGS特性曲线在偏置点处的斜率,且在饱和区定义为:
$$
gm = \frac{\partial ID}{\partial VGS} = \frac{lN C_{ox} W}{2L} \cdot \frac{2(VGS - Vth) [1 + h(VGS - Vth)] - h(VGS - Vth)^2}{[1 + h(VGS - Vth)]^2} (1 + kVDS); \quad (11)
$$
如后所述,参考电压对温度变化敏感,因为ID和gm表现出对温度的函数依赖。由于迁移率(μ)和阈值电压(Vth)是这种温度依赖性的主要决定因素,因此可以推断:
$$
\frac{\partial ID}{\partial T} = \frac{\partial ID}{\partial lN} \cdot \frac{\partial lN}{\partial T} + \frac{\partial ID}{\partial Vth} \cdot \frac{\partial Vth}{\partial T}; \quad (12)
$$
$$
\frac{\partial gm}{\partial T} = \frac{\partial gm}{\partial lN} \cdot \frac{\partial lN}{\partial T} + \frac{\partial gm}{\partial Vth} \cdot \frac{\partial Vth}{\partial T}; \quad (13)
$$
由(1)和(3)可得:
$$
\frac{\partial Vth}{\partial T} = aVT \quad \text{and} \quad \frac{\partial lN}{\partial T} = \frac{al \cdot lN(T)}{T}; \quad (14)
$$
其中,al被假定为常数。可以直观地看出,迁移率和阈值电压均对温度呈负相关,且Vth-T曲线的斜率为常数,而leff-T曲线的斜率本身具有温度依赖性,这正好解释了图1。
由(9)和(10)可得
$$
\frac{\partial ID}{\partial lN} = \frac{C_{ox} W}{2L} \cdot \frac{(VGS - Vth)^2}{1 + h(VGS - Vth)} (1 + kVDS); \quad (15)
$$
$$
\frac{\partial ID}{\partial Vth} = \frac{lN C_{ox} W}{2L} \cdot \left[-2(VGS - Vth) [1 + h(VGS - Vth)] + h(VGS - Vth)^2\right]; \quad (16)
$$
类似地,由(11),
$$
\frac{\partial gm}{\partial lN} = \frac{C_{ox} W}{2L} \cdot \frac{2(VGS - Vth) [1 + h(VGS - Vth)] - h(VGS - Vth)^2}{[1 + h(VGS - Vth)]^2} (1 + kVDS); \quad (17)
$$
$$
\frac{\partial gm}{\partial Vth} = \frac{lN C_{ox} W}{2L} \cdot \left[\frac{-2}{[1 + h(VGS - Vth)]^3}\right] (1 + kVDS); \quad (18)
$$
将关系式(14)–(18)代入(12)和(13),可推导出ID和gm的总体温度模型。这些模型现被用于获得各种电压基准的温度关系。
4.1 恒定电压偏置
恒定偏置基准输出一个与温度无关的电压,即
$$
\frac{\partial Vref}{\partial T} = 0: \quad (19)
$$
可以通过使用温度无关电阻器(TIRs)构成分压器来构建这样的参考。这些TIRs由n?型和p?型多晶硅电阻器组合而成,使其整体的温度系数实际上可以忽略不计(Paily和Mahanta 2015)。
4.2 电阻-MOS电压基准
电阻-MOS基准由一个使用TIR和二极管连接的MOS组成的分压器构成,如图2a所示。该结构的参考电压Vref确定如下:
$$
Vref = VDD - RID; \quad (20)
$$
对(20)相对于温度求导,
$$
\frac{\partial Vref}{\partial T} = -R \frac{\partial ID}{\partial T} = -R \frac{\partial ID}{\partial Vth} \cdot \frac{\partial Vth}{\partial T} - R \frac{\partial ID}{\partial lN} \cdot \frac{\partial lN}{\partial T};
\quad (21)
$$
可通过将(14)代入(16)得到。
4.3 仅MOS电压基准
仅采用MOS的分压器(如图2c所示)仅由有源电阻构成,与R-MOS和仅电阻拓扑相比具有更紧凑的优势(Baker 2010)。NMOS有源电阻的等效电阻(Rout)可近似表示为:
$$
Rout = \frac{1}{gm + gmbs + gds} \approx \frac{1}{gm}; \quad (22)
$$
因此,MOS二极管的输出电压Vref等于:
$$
Vref = Rout \cdot ID = \frac{ID}{gm}; \quad (23)
$$
通过相对于温度对(23)进行偏微分,可轻松获得仅MOS电压基准的温度关系,从而得到
$$
\frac{\partial Vref}{\partial T} = \frac{1}{gm} \cdot \frac{\partial ID}{\partial T} - \frac{ID}{(gm)^2} \cdot \frac{\partial gm}{\partial T}; \quad (24)
$$
并代入(14)到(18)中的合适值。
4.4 恒定跨导电压基准
一种经典的恒定-gm参考电路由一个自偏置的晶体管四边形结构和一个TIR组成,如图2c所示。对于这种拓扑结构,已确定:
$$
gm(MN2) = \frac{2(1 - v^{-0.5})}{R}; \quad (25)
$$
其中,v为MN2与MN1的沟道宽度之比,R为电阻(Chu和Wang 2014)。跨导的简化模型gm如下所示:
$$
gm(MN2) \approx \frac{lN C_{ox} W_{MN2}(1 + kVDS)}{L_{MN2}} (Vref - Vth); \quad (26)
$$
可用于通过令相等(25)和(26)来获得偏置电压Vref的值。由此可得:
$$
Vref = Vth + \frac{2(1 - v^{-0.5})L_{MN2}}{R C_{ox} W_{MN2} lN (1 + kVDS)}; \quad (27)
$$
该参考电压对温度的灵敏度可确定为:
$$
\frac{\partial Vref}{\partial T} = \frac{\partial Vth}{\partial T} + \frac{2(1 - v^{-0.5})L_{MN2}}{R C_{ox} W_{MN2} lN^2 (1 + kVDS)} \cdot \frac{\partial lN}{\partial T}; \quad (28)
$$
现在,由于迁移率和阈值电压均表现出负的温度特性,如图1所示,它们在Vref的表达式中因存在负号而产生相反的影响。随着Vth的变化,偏置电压随温度升高而下降,而迁移率l对Vref具有正向影响。因此,这种补偿现象产生了一种对温度不敏感的偏置电压(Wirnshofer 2013)。
5 提出的电压参考
提出的电压参考(如图3所示)采用恒定-gm拓扑结构中的自偏置晶体管四重配置(MN1、MN2和MP1、MP2),并结合了有源MOS二极管(MN3)。自偏置晶体管四重结构的尺寸设计使其工作在亚阈值区,而有源MOS二极管则工作在超阈值区。这样设计的动机在于降低功耗,并利用亚阈值区漏极电流ID的指数特性,使偏置电压随温度升高显著增加。此外,有源MOS二极管结构非常紧凑,在芯片面积需求方面相比多晶硅电阻具有显著优势。
在亚阈值工作时,ID不考虑沟道长度调制的情况下可表示为Boser(2005):
$$
ID = \frac{lN C_{ox} W(n - 1)V_t^2}{L} e^{\frac{VGS - Vth}{nVt}} \left(1 - e^{-\frac{VDS}{Vt}}\right); \quad (29)
$$
这里,Vt是定义的热电压:
$$
Vt = \frac{kT}{q}; \quad (30)
$$
在300 K时约为26 mV。参数n为:
$$
n = \frac{C_{ox} + C_{depl}}{C_{ox}}; \quad (31)
$$
其幅值大约为1.5。Cdepl是MOS器件的耗尽电容。
对于VDS > 100毫伏,(29)可简化为:
$$
ID \approx \frac{lN C_{ox} W(n - 1)V_t^2}{L} e^{\frac{VGS - Vth}{nVt}}; \quad (32)
$$
可用于计算工作在亚阈值区的MOS器件的跨导:
$$
gmS = \frac{\partial ID}{\partial VGS} = \frac{ID}{nVt}; \quad (33)
$$
最后,上述关系可用于计算所提出的偏置拓扑的参考电压。由(25)和(33):
$$
\frac{ID}{nVt} = 2(1 - v^{-0.5})gm; \quad (34)
$$
其中,gm是MOS二极管的跨导,等于饱和MOS器件的gm。将(32)中的值代入并进行一些代数运算后,得到
$$
Vref = Vth + nVt \cdot e^{\frac{2nL(1-v^{-0.5})gm}{lN C_{ox} W(n-1)Vt}}; \quad (35)
$$
其中所有量均具有其通常的含义。
提出的参考电压的分数温度系数可使用下式计算:
$$
\frac{\partial Vref}{\partial T} = \frac{\partial Vth}{\partial T} + nVt \cdot e^{\frac{2nL(1-v^{-0.5})gm}{lN C_{ox} W(n-1)Vt}} \left(\frac{1}{T} + C\right); \quad (36)
$$
其中,
$$
C = \frac{2nL(1 - v^{-0.5})}{lN C_{ox} W(n - 1)Vt} \cdot \frac{\partial gm}{\partial T} - \frac{gm}{T} (1 + al); \quad (37)
$$
共源放大器的最终提出拓扑结构如图4所示。
6 放大器性能对温度的依赖性
共源放大器的开路电压增益定义为:
$$
AV = -gm (ro1 || ro2); \quad (38)
$$
其中,负号表示输出与输入激励之间180°的相位差。gm是放大器件的跨导,ro1和ro2分别是放大器件和负载晶体管的输出电阻,定义如下:
$$
ro = \frac{|VA|}{ID} = \frac{1}{kID}; \quad (39)
$$
这里,ID是未考虑沟道长度调制时的饱和漏极电流,k为沟道长度调制参数,VA为厄利电压,其定义为:
$$
VA = \frac{ID}{\partial ID / \partial VDS} = ID \left(\frac{\partial ID}{\partial VDS}\right)^{-1}; \quad (40)
$$
诸如沟道长度调制(CLM)、漏极感应势垒降低(DIBL)和衬底电流感应体效应(SCBE)等不同物理机制会影响厄利电压,进而影响饱和区的输出电阻。这些机制在工作的不同区域占主导地位VDS(漏极到源极)如图5所示。对应于不同物理机制的厄利电压VA(以及因此的ro)的不同定义列于表4中。
表4 饱和区中对应不同物理机制的厄利电压定义
| 沟道长度调制 (CLM) | 漏极感应势垒降低 (DIBL) | 树底电流感应体效应 (SCBE) |
|—|—|—|
| $ID \left[\frac{\partial ID}{\partial Leff} \cdot \frac{\partial Leff}{\partial VDS}\right]^{-1}$ | $ID \left[\frac{\partial ID}{\partial Vth} \cdot \frac{\partial Vth}{\partial VDS}\right]^{-1}$ | $\frac{Leff}{w_2} e^{w_1 r (V_{DS} - V_{sat})}$ |
在表4中,
$$
r = \sqrt{\frac{eSi \cdot tox \cdot XJ}{eGr}};
\quad (41)
$$
其中,XJ为结深,w1和w2为SCBE参数,eSi和eG分别为硅的介电常数和相对于真空的栅介质介电常数,tox为氧化层厚度。
在推导温度补偿模型时,假设在工作区域内沟道长度调制(CLM)是主要机制,因此根据表4和(9):
$$
VA = \left(-Leff \cdot \frac{\partial Leff}{\partial VDS}\right)^{-1}; \quad (42)
$$
此处,Leff是MOS器件的有效沟道长度,定义为:
$$
Leff = Ldrwn - 2Ld - Xd; \quad (43)
$$
其中,Ldrwn是多晶硅栅电极的绘制长度,Ld是栅下的横向扩散,假设源极和漏极相同,Xd是漏极耗尽区宽度。由于在Leff的表达式中,唯一的偏置相关参数是漏极耗尽区宽度Xd,
$$
ro = Leff \cdot ID \cdot \left(\frac{\partial Xd}{\partial VDS}\right)^{-1}; \quad (44)
$$
放大器件MN1的漏极耗尽区宽度Xd在假设为突变结的情况下,由Gray等(2009)确定
$$
Xd = \sqrt{\frac{2eSi (VDS - Vov)}{qNA s}}; \quad (45)
$$
其中,VDS和VOV分别为漏极到源极电压和过驱动电压。NA为受主原子掺杂浓度,q为电子电荷,eSi为硅的介电常数。
对45式关于VDS进行偏微分:
$$
\frac{\partial Xd}{\partial VDS} = \frac{1}{2Xd} \cdot \frac{2eSi}{qNA} = \frac{eSi}{qNA Xd}; \quad (46)
$$
因此,由(44)可得放大晶体管MN1的输出电阻表达式为:
$$
ro1 = \frac{Leff}{ID} \cdot \frac{qNA Xd}{eSi}; \quad (47)
$$
其中,
$$
ID = \frac{lN C_{ox} W}{2L} \cdot \frac{(VGS - Vtn)^2}{1 + h(VGS - Vtn)}; \quad (48)
$$
同样,MP1的输出电阻:
$$
ro2 = \frac{Leff}{ID} \cdot \frac{qND Xd}{eSi}; \quad (49)
$$
其中,
$$
ID = \frac{lP C_{ox} W}{2L} \cdot \frac{(VSG - |Vtp|)^2}{1 + h(VSG - |Vtp|)}. \quad (50)
$$
Av1的温度关系可以使用以下公式计算:
$$
\frac{\partial AV}{\partial T} = -gm \cdot \frac{\partial (ro1 || ro2)}{\partial T} + (ro1 || ro2) \cdot \frac{\partial gm}{\partial T}; \quad (51)
$$
其中,
$$
\frac{\partial gm}{\partial T} = \frac{\partial gm}{\partial lN} \cdot \frac{\partial lN}{\partial T} + \frac{\partial Vth}{\partial T} - \frac{\partial Vref}{\partial T} \cdot \frac{\partial gm}{\partial Vth}; \quad (53)
$$
此外,
$$
\frac{\partial (ro1 || ro2)}{\partial T} = \left(\frac{ro1}{ro1 + ro2}\right)^2 \cdot \frac{\partial ro2}{\partial T} + \left(\frac{ro2}{ro1 + ro2}\right)^2 \cdot \frac{\partial ro1}{\partial T}; \quad (54)
$$
可以使用(47)和(49)计算。可以看出:
$$
\frac{\partial ro1(o2)}{\partial T} = \frac{qNA(D)}{eSi} \cdot \frac{ID (Leff - Xd) \cdot \frac{\partial Xd}{\partial T} - Xd Leff \cdot \frac{\partial ID}{\partial T}}{(ID)^2}; \quad (55)
$$
其中,
$$
\frac{\partial ID}{\partial T} = \frac{\partial ID}{\partial lN} \cdot \frac{\partial lN}{\partial T} + \left(\frac{\partial Vth}{\partial T} - \frac{\partial Vref}{\partial T}\right) \cdot \frac{\partial ID}{\partial Vth}; \quad (56)
$$
$$
\frac{\partial Xd}{\partial T} = \frac{\partial Xd}{\partial Vth} \cdot \frac{\partial Vth}{\partial T} + \frac{\partial Xd}{\partial VGS} \cdot \frac{\partial Vref}{\partial T}; \quad (57)
$$
代入(45)中的数值,得到:
$$
\frac{\partial Xd}{\partial T} = \frac{eSi}{qNA Xd} \left(\frac{\partial Vth}{\partial T} - \frac{\partial Vref}{\partial T}\right). \quad (58)
$$
显然,由(53)、(56)和(58)可知,参考电压随温度的变化越大,电流、跨导以及增益的温度稳定性就越高。这是因为Vref的温度依赖性越大,gm、ID、Xd以及AV的温度依赖性就越小。因此,这证明了偏置结构中晶体管采用亚阈值工作方式的选择是合理的,此外还具有功耗更低的优点。对于放大器的其他设计指标,例如输出电压摆幅、带宽、压摆率等,其解释类似,这些指标或多或少都依赖于开路电压增益。
即使将漏极感应势垒降低(DIBL)视为主要因素,这些关系仍然成立。然而,在DIBL区域ro可以使用(40)通过代入Liu等人(1993)的值来表示:
$$
\frac{\partial Vth}{\partial VDS} = -wth(DIBL) (vDIBL + vBVBS)VDS; \quad (59)
$$
这里,vDIBL是亚阈值区的DIBL系数,通常等于0.08;vB是亚阈值DIBL效应的体偏置系数,等于-0.07V⁻¹。
In(59),
$$
wth(DIBL) = \frac{1}{2 \cosh \left(\frac{vSUB}{Leff \cdot lt}\right) - 1}; \quad (60)
$$
其中,vSUB是亚阈值区通常用作0.56的DIBL系数指数
$$
lt = \sqrt{\frac{eSi \cdot tox \cdot Xdep}{eox}}; \quad (61)
$$
在上述表达式中,
$$
Xdep = \sqrt{\frac{2 eSi / S}{qNdep s}}; \quad (62)
$$
其中,Ndep是零体偏置下耗尽区边缘的沟道掺杂浓度,US是表面电势。
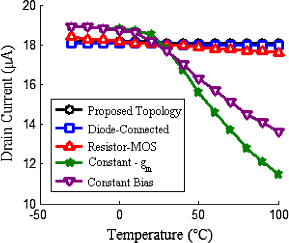
为了验证上述理论,研究了所提出的偏置拓扑的参考电压随温度的变化情况,并与其他偏置拓扑进行了比较。结果如图6所示。可以看出,在所提出的参考电路情况下,偏置电压随温度的变化最大,相较于其他电路结构。此外,当该参考电路用于偏置放大器时,放大器件的漏极电流和跨导表现出最强的鲁棒性,如图7和8所示。恒定-gm以及恒定偏置参考在用于偏置时,其ID和gm均表现出显著变化。然而,其余三种即所提出的、二极管连接和电阻-MOS拓扑具有相当的性能。在漏极电流方面,所提出的拓扑结构的最大温度灵敏度约为0.55%,在-30至100 ℃范围内,分别比仅MOS(3.2%)和电阻-MOS(7.7%)结构低5.89和149倍。
此外,在相同的温度范围内,跨导gm的温度灵敏度在绝对值上分别为0.35、0.39和0.41。所有这些都证明了所提出的设计适用于实现温度稳定且高鲁棒性的放大器。
7 仿真结果与讨论
如前一节所述,所提出的偏置拓扑最适合用于设计温度补偿且高鲁棒性的放大器。这是因为当采用所提出的偏置拓扑时,漏极电流ID和跨导gm等主要决定放大器设计指标的参数表现出最低的温度敏感性。前述章节也讨论了相关的数学建模和解释。为了进一步验证上述理论,采用了五种电压基准对放大器进行偏置,并分别研究了每种情况下的性能。
每种情况下的增益、输出电压摆幅和压摆率的温度特性均经过计算,并在图9、10和11中表示。
从图9和图10可以看出,提出的电压参考通过提高设计的可靠性来增强性能使放大器具有鲁棒性,并降低对温度变化的灵敏度。与仅MOS分压器的5.2%(低1.29)和电阻-MOS分压器的18.1%(低4.29)相比,增益灵敏度降低至4.3%,在从-30到100 ℃的温度范围内表现更优。这是因为仅MOS分压器的行为类似于自适应电压基准,其偏置电压随温度上升更快。这种VGS的增加能够更好地补偿迁移率的指数退化,从而最小化电路参数的整体变化。从图7和8中可以观察到,在所提出的偏置方法下,漏极电流ID和跨导gm的变化最小,从而实现了更稳定的温度增益。恒定gm和恒定偏置基准电路表现出较大的变化,显然不适合用于鲁棒设计。此外,当温度开始超过100 ℃时,所提出的基准相较仅MOS分压器具有显著优势。从图9可以看出,在温度为180 ℃时,所提出电路的灵敏度为5.3%,而仅MOS对应电路为8.2%,至少低1.549。因此,采用该提出的基准也适用于极高温度应用。
输出电压摆幅也呈现出类似的趋势,可以从图10中观察到。所提出的电路、仅MOS和电阻-MOS拓扑结构在-30至100 ℃的温度范围内的绝对值灵敏度分别为0.215、0.245和0.542。所提出的电路再次实现了1.139和2.529的改进。此外,在温度为180 ℃时,所提出电路的输出电压摆幅相较于二极管连接的MOS分压器大约提高了1.269的稳定性,这也在图10中有所体现。从图11也可得出关于放大器压摆率的类似结论。
所提出的放大器的压摆率为1.179和3.229,在100 ℃下相比仅MOS和电阻-MOS拓扑结构更加稳定。此外,在180 ℃时,所提出电路的压摆率灵敏度比仅MOS结构低1.259。采用在100 ℃下的偏置方法时,放大器设计指标的温度灵敏度列于表5中。此外,所提出电路与仅MOS拓扑结构在180 ℃下的灵敏度列于表6中。除了上述设计指标外,放大器设计中一些其他关键性能参数是线性度和噪声。放大器的线性度可以通过其1分贝压缩点P1dB来量化,该点本质上是使增益从正常线性增益规格下降(压缩)1分贝的输入功率。1-dB压缩点可以定义为产生该压缩的输入电平,或发生1分贝下降时的输出功率。所提出放大器的1-dB压缩点P1dB被发现为1.109和1.279,与仅MOS和电阻-MOS拓扑结构相比在100 ℃时更稳定,并且与仅MOS拓扑结构相比在180 ℃时高出1.189。如表5和6所示。类似地,放大器的噪声性能通过其噪声系数(NF)来衡量。所提出设计、仅MOS和电阻-MOS拓扑结构在100 ℃时的噪声系数灵敏度分别为0.057、0.061和0.113,这意味着分别有1.079和1.989的改进。此外,与仅MOS拓扑结构相比,所提出的设计在180 ℃时报告了1.209的噪声系数灵敏度改进。
共源放大器在室温(27 ℃)下的设计指标总结,即增益、输出电压摆幅、带宽、压摆率、1-dB压缩点、噪声系数和功耗所使用的不同偏置方法列于表7中。
所有电压基准的尺寸均经过设计,使得放大器件的偏置电压(VGS)等于477.5 mV。如图所示,所提出的拓扑结构在各项设计指标上具有相似的性能,并在功耗方面具有显著优势。与二极管连接、电阻-MOS、恒定-ggm和恒定偏置拓扑相比,其功耗分别降低了1.3519、1.349、1.3439和1.339。图12展示了放大器功耗随温度的变化情况。可以看出,当使用所提出的电压基准进行偏置时,该放大器的功耗相较于其他电压基准为最低。由于在所提出的电路中漏极电流最为稳定,因此功耗随温度的变化不明显(仅为0.047 μW)。然而,在-30至100 ℃的温度范围内,仅MOS、电阻-MOS、恒定偏置和恒定-ggm配置的功耗差异分别为0.15、0.8、5.2和12.3 μW。
表5 温度放大器设计指标在100 ℃下的温度灵敏度,对应不同的偏置方法
| 所用偏置方案 | Gain灵敏度 | 摆幅灵敏度 | 带宽灵敏度 | 压摆率灵敏度 | 噪声灵敏度系数 | 1分贝压缩点灵敏度 |
|—|—|—|—|—|—|—|
| 提出的拓扑结构 | 0.043 | 0.215 | 0.138 | 0.183 | 0.057 | 0.0085 |
| 二极管连接 | 0.052 | 0.245 | 0.136 | 0.214 | 0.061 | 0.0094 |
| 电阻-MOS | 0.181 | 0.542 | 0.147 | 0.591 | 0.113 | 0.0108 |
| 恒定-gm | 0.831 | 0.975 | 0.189 | 0.978 | 0.350 | 0.0563 |
| 恒定偏置 | 0.754 | 0.967 | 0.162 | 0.971 | 0.561 | 0.0771 |
表6 提出的拓扑结构和仅MOS拓扑结构在180 ℃时的温度灵敏度
| 灵敏度(在T = 180 ℃时) | 提出的拓扑结构 | 二极管连接 |
|—|—|—|
| 增益灵敏度 | 0.053 | 0.082 |
| 摆幅灵敏度 | 0.327 | 0.411 |
| 带宽灵敏度 | 0.183 | 0.181 |
| 压摆率灵敏度 | 0.312 | 0.391 |
| 噪声系数敏感度 | 0.069 | 0.083 |
| P1dB灵敏度 | 0.0104 | 0.0123 |
表7 放大器在27 ℃下对应不同偏置方法的设计指标汇总
| 偏置所采用的方案 | 增益,dB | 输出摆幅,mV | 带宽,MHz | 压摆率,V/μs | 功耗,μW | 噪声系数 NF,dB | 1分贝压缩点 P1dB ,dBm |
|—|—|—|—|—|—|—|—|
| 提出的拓扑结构 | 39.45 | 182.19 | 788 | 0.565 | 28.2 | 18.53 | -2.18 |
| 二极管连接 | 39.35 | 180.16 | 791 | 0.559 | 38.1 | 18.49 | -2.23 |
| 电阻-MOS | 39.28 | 178.45 | 786 | 0.554 | 37.8 | 18.55 | -2.31 |
| 恒定-gm | 38.44 | 160.82 | 783 | 0.502 | 37.9 | 18.61 | -2.18 |
| 恒定偏置 | 37.35 | 141.64 | 782 | 0.438 | 37.5 | 18.42 | -2.35 |
由上述结果可以得出,当使用提出的电压参考为放大器提供偏置时,与文献中现有的同类技术相比,其在可靠性和功耗方面均表现出更优的性能。放大器设计指标对温度的敏感性已显著降低,且功耗至少降低了1.33倍。
8 结论
提出了一种新的偏置拓扑结构,以增强共源放大器在温度变化下的设计指标可靠性。所提出的设计在鲁棒性和功耗方面均表现出优越的性能。与仅MOS和电阻-MOS结构相比,在100 ℃条件下,该放大器增益对温度变化的灵敏度分别降低了1.29和4.29倍。此外,当温度超过100 ℃时,温度灵敏度显著改善,从而支持极高温度应用。放大器的输出电压摆幅、压摆率、1-dB压缩点和噪声系数也呈现类似趋势,其对应的灵敏度改进分别为:电压摆幅提高1.139和2.529倍,压摆率提高1.179和3.229倍,1-dB压缩点提高1.109和1.279倍,噪声系数提高1.079和1.989倍。此外,与文献中现有的电压基准相比,该放大器功耗至少降低了1.349倍。这得益于器件尺寸的合理设计,不仅因亚阈值工作而节省功耗,还提供了更强的温度补偿能力,从而实现温度稳定的漏极电流、跨导以及增益。
低功耗共源放大器温度补偿设计
380

被折叠的 条评论
为什么被折叠?



