电源接口作为各类电子产品不可或缺的组成部分,其重要性不言而喻。本文聚焦于电源接口的电磁兼容性(EMC)设计,深入探讨直流与交流端口在不同应用场景下的设计要点,旨在通过合理选型与电路设计,满足各类严苛的试验要求。
电源接口电路结构与 EMC 问题关联
电源接口设计若存在缺陷,极易引发一系列 EMC 问题,像雷击浪涌、各类干扰以及辐射问题等。常见的测试要求涵盖传导抗扰度试验、辐射试验、雷击浪涌试验以及脉冲群试验等。具体而言,接口有可能将单板内部的干扰带出,经由线缆对外辐射,致使辐射发射测试超标。此外,在雷雨天气或是插拔操作过程中,产生的大能量浪涌或静电,极有可能造成产品运行异常。
基于上述潜在风险,我们精心设计了电源接口防护电路拓扑结构,以提升产品的 EMC 性能。

电路设计分析
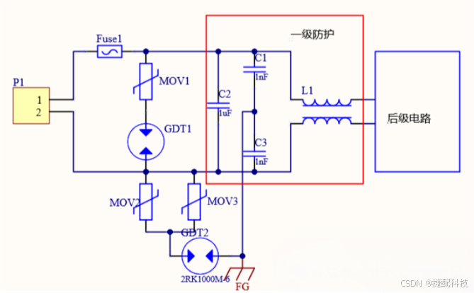
- 压敏电阻与气体放电管的协同运用 :在电路中,MOV1 至 MOV3 为压敏电阻。鉴于压敏电阻通流量较大,其结电容相对也比较大,若应用于交流电源口,会出现漏电流较大的情况。因此,需要搭配气体放电管 GDT1 至 GDT2 一同使用,这样既能延长器件的使用寿命,又能有效防止器件失效引发着火的风险。
- 滤波电路的构成与作用 :C1、C3 为 Y 电容,主要功能是滤除共模干扰;C2 为 X 电容,主要针对差模干扰进行滤除。它们与电感 L1 共同构成一级滤波电路。依据测试等级的具体需求,通过计算插损,能够合理确定所需滤波电路的级数,以达到理想的滤波效果。
- 接地处理 :当设备外壳采用金属材质时,FG 应当可靠地连接到金属外壳上,确保设备接地良好,进一步提升电磁兼容性。
PCB 布局要点
- 防护与滤波的先后顺序 :遵循 “先防护,后滤波” 的原则。依据电路插损要求,选择一级或多级防护。务必确保第一级防护器件置于滤波器件之前,这样可以有效防止滤波器件在进行浪涌、防雷测试过程中遭受损坏,保障电路的稳定性。
- 元器件布局优化 :GDT、MOV、TVS 管等元器件应尽量靠近板边或者连接器端布置。这样做的目的是使瞬态电流回路所占据的空间以及其产生的阻抗尽可能减小,有利于快速泄放瞬态大电流,降低对电路的冲击。
- 防护电路下方布线禁忌 :在防护电路下方区域,避免进行走线操作。因为该区域干扰较为强烈,若在此处走线,极易引发信号干扰,影响电路的正常运行。
接口 EMC 设计系列对常用接口的 EMC 防护设计进行了简要阐述。虽然不同接口的具体设计有所差异,但其核心原理是相通的。然而,由于产品类型繁多,应用场景各不相同,因此在实际设计过程中,器件参数的选择应依据具体的测试结果进行灵活调整,以确保产品在各种电磁环境下均能稳定可靠地运行。
463

被折叠的 条评论
为什么被折叠?



